产品分析报告 | 网易云音乐产品分析报告

2018 年 6 月 29 日 产品100干货速递

   大家好,我是开课吧产品学院团队的宗宗,今天为大家带来一篇关于网易云音乐的产品分析报告。作者:0fftHehooK,希望大家喜欢,同时非常欢迎大家在评论区留言讨论哦。


昨天的我还在期待100000+的阅读量,今天就被离我而去的6位粉丝伤透了心。


你不看,我不看,宗宗的阅读量怎么办?

——今天只希望能完成KPI的宗宗


1.市场分析

1.1 行业情况

自2004年酷狗音乐问世,截至2013年4月,中国互联网音乐软件市场已成一片红海,QQ音乐、酷狗、酷我等已占据大量的市场份额。然而网易云音乐以一匹黑马的姿态,凭借“音乐社交”的差异点切入市场,并在短短三年内突破2亿用户量。与此同时,活跃用户规模也逐渐从传统的PC端转入移动端。

据Analysys易观千帆数据显示,2017年1-9月移动音乐领域用户规模已超过5亿,持稳定趋势,而移动音乐客户端市场红利逐渐消退、用户规模增长放缓,进入版权资源竞争与凸显差异性的时代。

为降低版权费用成本,阿里巴巴集团将虾米音乐与天天动听(后更名为阿里星球)合并为阿里音乐,QQ音乐也与中国音乐集团(CMC)合并为腾讯音乐娱乐集团(TME),意味着酷狗、酷我也归入腾讯旗下。

随着TME的整合,版权资源逐渐呈垄断趋势,此后腾讯一家独大占据巨额曲库资源,用户规模也处于第一梯队。2017年7月的MAU数据显示,腾讯旗下产品包揽前三,网易云音乐仅排名第四。

缺少版权导致的用户流失是一个重大问题。而近期在国家版权局积极协调推动下,腾讯音乐与网易云音乐达成版权长期合作协议,相互授权音乐作品,达到各自独家音乐资源数量的99%以上,并同时向其他互联网音乐平台开放音乐作品授权,对建立互联网音乐版权良好生态起极大作用。

此举之后,网易云音乐的境况会比2017年好得多,但想要撼动腾讯音娱在该领域的地位还是比较难的。

1.2 数据表现

用户活跃度

继网易云音乐以“音乐社交”切入市场之后,各大音乐平台紧随创新浪潮,推出在线直播、数字专辑等功能与服务以提高用户活跃和用户粘度。TME旗下的音乐产品以版权和无损音质的优势在日活上稳居第一梯队。

据QuestMobile平台数据显示,2017年7月在线音乐APP日均活跃用户规模及用户率中,酷狗、QQ音乐、酷我位列前三,而网易云音乐排名第四,DAU仅为1552.8万,远不及酷狗和QQ音乐。但用户活跃率居第二,相对比较可观。

用户粘性

得益于庞大的用户规模,TME旗下的三款产品在月总使用次数与月总使用时长方面的数据相比网易云音乐有更大的优势。

据QuestMobile平台2017年7月数据显示,网易云音乐在这两个维度均排第四,在月使用次数上,不及榜首QQ音乐的一半;而在月使用总时长上仅为酷狗音乐的1/4,差距甚大。

但从月人均单日使用时长和月人均单日使用次数这两个维度看,在与其他平台的构成的用户粘性竞争格局中,网易云音乐并不处于劣势。虾米、酷狗在使用时长方面的数据表现更好,而网易云音乐和QQ音乐在使用次数上较占优势,酷我音乐则中规中矩。

用户重合度

据QuestMobile平台2017年7月的数据显示,网易云音乐与酷狗和QQ音乐分别都有大量的重合用户,其中与QQ音乐的重合用户数为1500万,接近与酷狗音乐重合数的两倍。

由此看出,在腾讯音娱和网易云音乐达成版权合作之后,随着音乐作品逐渐增多的版权开放,可能会有大量网易云音乐的忠实用户逐渐放弃其他音乐平台而只使用网易云音乐,导致用户流量变相流入网易云,对增值服务的盈利模式也将起到一定的积极作用。

1.3 盈利模式

广告投放

包括打开APP的开屏广告页面、Banner、以及在公共场所的品牌slogan和营销文案。比如2017年3月在杭州市地铁1号线和江陵路地铁站内印满的歌曲评论,还有6月份联合扬子江航空打造的印有从网易云音乐精选出来的18个UGC歌单的“音乐专机”,为旅途中的乘客解乏。

开屏广告内容常见中高端品牌或者汽车,Banner展示的广告内容最多,一般为新专辑或演唱会推广、网易自营产品(如考拉易购、严选)或者是与其他合作厂商的活动。

增值服务

除了屡见不鲜的VIP,还有数字专辑售卖和“在线听歌免流量”服务。其中VIP分为豪华会员(SVIP)和普通会员,相比后者,SVIP享有更多的特权与服务。“在线听歌免流量”包括网易白金卡和通信运营商的畅听流量包。白金卡分三个套餐(9元、19元、49元),除了话费、流量和充值优惠外还享有免流应用(网易产品居多)。数字专辑方面,比较有代表性的是2015年末网易云独家发布的首张独立音乐人陈粒数字专辑《爱若》,以仅1元的售价在一个月内突破10万张的销量,意义非凡。

云音乐商城

分为积分商城、福利社和常规商城。积分商城可使用积分(签到或完成任务可得)兑换或者以积分+金额的方式购买特定商品,而常规购买则是单纯以金额购买商品,其中包括数码影音商品、生活用品、周边甚至乐器。

福利社则是整点抢购的玩法,每天上午十点整放出三件限量商品,以金额+积分的方式抢完即止。这也算是音乐+电商的模式。

票务系统

相信许多乐迷存在这样的困扰:兴致勃勃想看演唱会,但不是错过购票时间就是抢不到心仪的位置,再加上黄牛党猖獗,很多时候无法如愿以偿。

为解决此痛点,网易云音乐于2016年9月上线了票务系统。除了在首页Banner推广演出信息,购票入口不采用放置在商城内的方式,而是在歌手信息页面和歌曲评论区顶部进行展示。

此举不仅有针对性地服务于相应用户群体,也减少了商业广告对用户体验的影响。用户点击相应演出信息,链接到具体页面,可详细查看演出时间、地点、价格和座位并进行购票。


2.产品概述

2.1 产品定位

作为移动互联网音乐行业的后起之秀,网易云音乐定位在建立一个以用户为中心的移动音乐社区,利用“音乐+社交”的特色帮助用户更好地发现和分享音乐。

Slogan:听见·好时光!、音乐的力量!

网易云音乐是国内首个以歌单为架构的音乐产品,注重UGC社交属性,歌单推荐是主流形式也是核心概念。歌单作为一个载体,弱化了用户以搜索获得单曲的路径,强化了批量发现音乐的方式和个性化推荐。

通过歌单作为入口发现音乐,用户可以根据自己的音乐口味喜好来获取优质音乐,既优化了用户体验,提高用户粘性,也方便收集用户数据,为迭代和运营策略做有力的依据。同时也增强了用户间的互动,体现社交属性,促进产生更多优质的UGC内容。

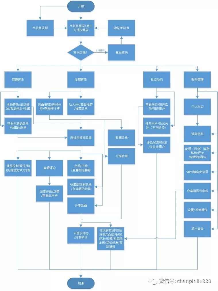
2.2 功能结构

网易云音乐主要分为四个功能:发现音乐,管理音乐、社交动态、账号管理。

发现音乐的方式有两种,一种是用户通过选择分类、查看排行榜、搜索以及识别,另一种是用户接受系统的推荐,如推荐歌单、私人FM、每日推荐。管理音乐采用歌单的形式,分为用户自定义创建歌单和收藏歌单,本地音乐中则为单曲形式。

2.3 产品体验路径

用户角度的使用流程图:


3.用户分析

3.1 用户群体

与其说音乐是一种娱乐方式,不如称其为人们心灵的一个慰藉和港湾。无论是在人潮拥挤的地铁上,还是充斥着男性荷尔蒙的健身房,亦或是结束了一天的忙碌和疲惫而躺下,戴上耳机与世界的喧嚣隔绝,寻找内心世界的一方净土。

QuestMobile 2017年7月数据显示,男性用户偏向于使用网易云音乐、酷狗音乐、百度音乐和多米音乐;女性用户则更喜欢QQ音乐和酷我音乐,其他音乐产品的性别分布则相对较平均。其中网易云音乐拥有最多的男性用户,高达73.5%。

而用户群体的年龄分布差异也十分明显,如虾米音乐主要聚集更多追求时尚个性的年轻人和小众音乐爱好者;而酷狗、酷我音乐和百度音乐中更多的是80后这批年龄相对成熟,较早使用互联网音乐产品的用户(百度音乐原为千千静听)。

网易云音乐则是更多90后用户的选择,在所有年龄层中占比最高达到为43.4%,其次是80后用户为33.2%,00后用户占14.6%,仅次于虾米音乐的16.6%。

在用户城市等级分布中,二线和四线城市的用户占比居多。

网易云音乐、虾米和百度音乐的一线城市用户占比较高,其中网易云音乐占比为20.9%,仅次于虾米音乐的21.6%;而二线城市用户占比则两者持平为36.4%,仅次于QQ音乐的36.7%。

网易云音乐用户主要分布在一二线城市,男性比例更高,且年龄层集中在80后和90后,用户群体大概在20-35岁区间内,用户画像大体可划分为以下几类:

  • 学生群体:活跃度高,时间充裕,追求时尚,喜欢互动和展示,喜欢新鲜事物;

  • 年轻白领、IT从业者:有一定工作压力,时间碎片化,需要消遣和音乐对心灵的慰藉;

  • 音乐从业者:包括艺人、词曲创作人、DJ、乐评人、独立音乐人等,其中不乏行业大佬;

  • 行业精英/创业者/企业家:多为高收入人群,事业成熟稳定,喜爱音乐更或是资深CD收藏者;

3.2 用户需求

根据狩野纪昭发明的针对用户需求分类和排序的KANO模型,可将用户需求分为五类:基本型需求、期望型需求、魅力型需求、无差异型需求以及反向型需求。以下选取前三种需求类型,并由产品优势反向推导用户需求,进行简单举例分析。

  • 基本型需求:关键词搜索歌曲、发现歌曲/查看歌曲信息、观看MV、分享/下载/收藏歌曲、账号管理;

  • 期望型需求:歌曲识别、批量管理音乐、收听电台、购买数字专辑、观看音乐现场视频/热门视频;

  • 魅力型需求:个性化智能推荐歌曲/歌单、与其他用户产生互动、购买演出门票;

4.核心模块

4.1 个性化推荐

如今人们使用手机的时间呈碎片化,用户听歌的时间成本有限,并且随着“懒人时代”到来,用户希望能不需耗费精力便能听到喜欢的音乐,尤其是喜好某一类音乐的用户和听腻了老歌的用户,他们需要有能够发现新音乐、优质音乐的渠道。

作为网易云音乐核心竞争力之一的个性化推荐,恰好解决了用户这一痛点。基于大数据分析用户行为习惯和风格偏好,向用户推荐口味相似的音乐,包括私人FM、跑步FM、每日推荐、推荐歌单这几个功能。虽然网易云不是第一个做个性化推荐的产品,但却是将这方面做的最好,最受用户喜爱的产品。

私人FM/跑步FM

私人FM根据用户听歌口味,以单曲形式推荐给用户。点击首页的“私人FM”进入后自动播放歌曲,用户可查看歌曲相关信息和评论并参与发表评论、回复评论、转发、收藏等操作。左/右滑可以切换歌曲,左下角有垃圾桶标志,可删除当前歌曲让其不再出现在私人FM和每日推荐中。

跑步FM则是根据用户听歌口味和跑步步频推荐合适BPM(Beat Per Minute)的音乐。跑步FM源于云音乐团队早期一个关于“情景FM”的想法,由于担心和主打的歌单UGC冲突便没有上线。而2014年下半年掀起的全民跑步狂潮,跑步人群增多伴随着音乐需求上升,让跑步FM功能得以诞生并成功上线。系统根据用户口味和步频自动播放音乐,用户可切换/收藏/下载/分享歌曲,还可开启离线缓存功能。结束跑步后显示时长、步数、消耗卡路里,用户还可以分享结果到朋友圈。

每日推荐/推荐歌单

区别于私人FM的单曲形式,每日推荐共有20首歌曲,曲风不一,每天06:00更新(选择在线用户最少的时间收集最多的口味数据,让更新后的日推更准)。我们常在歌曲的评论区看见“日推,赞!”或者“日推,沦陷”等评论,说明该功能深受用户喜爱并且所用算法十分精准。用户可在日推列表对歌曲进行批量收藏或下载,也可单独进行操作。

推荐歌单作为UGC内容由用户创建,可自定义添加标签、封面、歌单名,所含歌曲数随歌单所属用户新增或删除而变动。根据用户口味在首页展示6个推荐歌单,也可点击箭头查看更多歌单,根据风格分类进行筛选,可收藏整个歌单或选择性添加歌曲。

歌曲推荐功能主要采用协同过滤算法(分为基于用户和基于项目),对用户的历史行为和所收藏歌单风格进行分析,从而推荐高相似度的歌曲给用户,这种算法在数据量足够庞大时显得尤为强大。而对于新用户或者使用网易云音乐频率低的用户(既冷启动问题),基于内容的推荐算法则作为协同过滤算法的补充,以区分单曲内容实质的方式向用户推荐合适的音乐。

4.2 歌单UGC

歌单是网易云音乐的核心功能,既是音乐存在形式的载体,也是连接用户与用户的纽带。用户自定义添加标签、自由组合歌曲来创建歌单,赋予其特殊的情绪或理念,呈现给其他用户。不同的人可能因为同一份歌单产生情感上的共鸣,进而发生互动和交流,形成社交环境。

歌单体现了网易云音乐对UGC社交属性的注重和倡导,一份歌单如果被很多人收藏、评论、分享,创建者由此得到的成就感和满足感成为其继续创造的动力,而收听者被调动了情绪也进行创造,从而导致海量优质歌单的产生,形成良好的UGC闭环。

4.3 社交互动

网易云音乐主打“音乐+社交”,歌单UGC在产生优质内容的同时促进了用户间的社交互动,用户不仅可以在歌曲/歌单的评论区发表自己所想,还能通过“朋友”入口浏览或发布动态。

音乐的魅力在于它能影响人的情绪,人们很多时候是在感受歌词和其背后的故事,而评论区和动态正是用户抒发情感的地方。评论区分为精彩评论和最新评论,精彩评论按照收获点赞数排序,用户将自身的经历和心情与音乐相联系,发表评论引起他人产生心灵上的共鸣,在收到回复和点赞的同时获得认同感而产生互动,让用户个体之间形成社交网络,提高用户粘度。

“朋友”页面中以“动态”为主要功能。用户可以在“动态”中发布或者浏览动态,其中不乏各种搞笑、潮流和优质的能调动情绪的内容,用户利用点赞、评论和转发等操作与他人互动,传播新鲜优质的内容(建议此处增加一个“仅查看关注人动态”的功能)。而左侧“添加关注”,除了能与通讯录、微博的好友建立联系,还能关注明星用户和其他音乐创作达人。


5.用户反馈

据ASO100平台的数据分析显示,网易云音乐(iOS)在APP STORE的评分统计中,无论是在当前版本评分还是所有版本评分,5星好评数高居首位,其次是4星和1星评价,总体评分在4.8星。在同类产品中的评价较为领先,但由于用户基数的劣势,评论总数较TEM旗下几款产品较少。

选取近三个月的每日评论统计数据进行观察,发现评论数总体趋于减少并稳定,2018年1月2日正面评论数达史前最高421条,而2017年12月14日当天负面评论(三星以下)高达54条(经调查发现原因是网易云专访某X姓艺人进行推广导致部分用户极度不满,涉及负面言论,此处不展示截图)。从评价情况来看,大部分用户认为网易云音乐是优秀的产品,对其持正面评价,体现在对个性推荐、有趣的评论内容、良好的用户体验设计等。

选取近三个月的评价详情进行分析,其中反映最大的主要是以下几种反馈:

歌词翻译有待加强

用户反馈说许多歌词都是用户自己制作上传,官方的歌词翻译不够用心甚至是没有翻译,一些日语歌也没有对应的罗马音翻译(不利于喜欢跟着罗马音学唱的用户的体验),对此官方也正在努力完善中。

版权问题急需解决

版权问题一直是网易云的短板,许多用户因为喜欢的歌逐渐下架心灰意冷而转用其他产品,用户流失问题严重,值得庆幸的是近期网易云与腾讯达成版权互授的合作,对于网易云音乐是个转机。

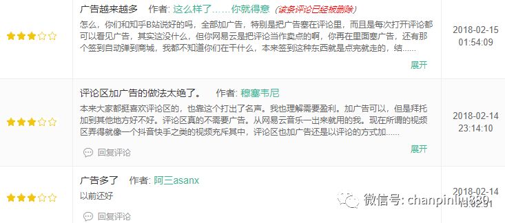
签到跳转、广告影响用户体验

产品为了盈利必然会投放广告,而部分用户反映广告太多影响使用体验,具体表现在启动页面广告展示太久、评论区信息流广告碍眼;而在最近的版本中每日签到总会自动跳转到商城,希望官方后续优化。


6.总结

网易云音乐虽然相较于其他音乐产品上线较晚,但其凭借“音乐社交”和主打歌单的特色杀入红海市场,短短三年突破两亿用户量,成功在激烈的竞争中分得一块蛋糕。有目共睹,网易云音乐还是深受大部分用户喜爱的。不论是个性化推荐,歌单管理,丰富有趣的评论区,还是沉浸式的黑胶唱片式体验,均体现了这匹黑马的魅力所在。

关于版权问题,实际上早在2015年,腾讯就已经以预付+分成的合作方式向网易云音乐转授150万首的音乐版权。而近期公布的版权合作,据凤凰网报道称,腾讯曾透露此次合作将以双方采买的方式进行,具体的金额与数量暂不便公开。因此,网易云音乐想获得更多的版权,可能会以购买作为主要途径。而竞争导致的版权价格昂贵,对云音乐来说也将是一个巨大的挑战。

—— 完 ——

登录查看更多
0

相关内容

网易云音乐是一款专注于发现与分享的音乐产品,依托专业音乐人、DJ、好友推荐及社交功能,为用户打造全新的音乐生活。
2020年中国《知识图谱》行业研究报告,45页ppt
专知会员服务
240+阅读 · 2020年4月18日
德勤:2020技术趋势报告,120页pdf
专知会员服务
192+阅读 · 2020年3月31日
报告 | 2020中国5G经济报告,100页pdf
专知会员服务
98+阅读 · 2019年12月29日
电力人工智能发展报告,33页ppt
专知会员服务
132+阅读 · 2019年12月25日
【德勤】中国人工智能产业白皮书,68页pdf
专知会员服务
309+阅读 · 2019年12月23日
【大数据白皮书 2019】中国信息通信研究院
专知会员服务
138+阅读 · 2019年12月12日
清华大学张敏老师,个性化推荐的基础与趋势,145页ppt
专知会员服务
87+阅读 · 2019年11月27日
2019年人工智能行业现状与发展趋势报告,52页ppt
专知会员服务
124+阅读 · 2019年10月10日
2019年男性护肤消费趋势报告
行业研究报告
8+阅读 · 2019年9月30日
5G全产业链发展分析报告
行业研究报告
11+阅读 · 2019年6月7日
2019社交行业研究报告
行业研究报告
5+阅读 · 2019年5月30日
主流互联网平台广告业务对比分析
百度公共政策研究院
29+阅读 · 2019年5月20日
2018年物业管理行业深度研究报告
行业研究报告
7+阅读 · 2019年5月17日
2019年Q1中国互联网流量季度分析报告
艾瑞咨询
5+阅读 · 2019年5月15日
2018-2019中国智能手机品牌东南亚市场研究报告
行业研究报告
3+阅读 · 2019年5月14日
云游戏行业发展趋势分析报告
行业研究报告
13+阅读 · 2019年3月24日
2018年瑞幸咖啡深度分析报告
行业研究报告
14+阅读 · 2019年2月3日
2018年德国汽车产业研究报告
行业研究报告
16+阅读 · 2018年12月1日
Image Captioning: Transforming Objects into Words
Arxiv
7+阅读 · 2019年6月14日
Arxiv
5+阅读 · 2019年4月21日
Arxiv
3+阅读 · 2018年10月18日
Arxiv
3+阅读 · 2017年12月14日
Arxiv
5+阅读 · 2017年11月13日
VIP会员
相关VIP内容
2020年中国《知识图谱》行业研究报告,45页ppt
专知会员服务
240+阅读 · 2020年4月18日
德勤:2020技术趋势报告,120页pdf
专知会员服务
192+阅读 · 2020年3月31日
报告 | 2020中国5G经济报告,100页pdf
专知会员服务
98+阅读 · 2019年12月29日
电力人工智能发展报告,33页ppt
专知会员服务
132+阅读 · 2019年12月25日
【德勤】中国人工智能产业白皮书,68页pdf
专知会员服务
309+阅读 · 2019年12月23日
【大数据白皮书 2019】中国信息通信研究院
专知会员服务
138+阅读 · 2019年12月12日
清华大学张敏老师,个性化推荐的基础与趋势,145页ppt
专知会员服务
87+阅读 · 2019年11月27日
2019年人工智能行业现状与发展趋势报告,52页ppt
专知会员服务
124+阅读 · 2019年10月10日
相关资讯
2019年男性护肤消费趋势报告
行业研究报告
8+阅读 · 2019年9月30日
5G全产业链发展分析报告
行业研究报告
11+阅读 · 2019年6月7日
2019社交行业研究报告
行业研究报告
5+阅读 · 2019年5月30日
主流互联网平台广告业务对比分析
百度公共政策研究院
29+阅读 · 2019年5月20日
2018年物业管理行业深度研究报告
行业研究报告
7+阅读 · 2019年5月17日
2019年Q1中国互联网流量季度分析报告
艾瑞咨询
5+阅读 · 2019年5月15日
2018-2019中国智能手机品牌东南亚市场研究报告
行业研究报告
3+阅读 · 2019年5月14日
云游戏行业发展趋势分析报告
行业研究报告
13+阅读 · 2019年3月24日
2018年瑞幸咖啡深度分析报告
行业研究报告
14+阅读 · 2019年2月3日
2018年德国汽车产业研究报告
行业研究报告
16+阅读 · 2018年12月1日
Top
微信扫码咨询专知VIP会员