【重磅】2021年国家自然科学基金项目指南正式公布!(附下载)

2021 年 1 月 15 日 专知

【导读】国家自然科学基金委员会在其官网上发布了2021年项目指南,内容科学基金最新改革举措、申请规定、资助政策、资助领域和方向等。《指南》对各类项目的定位、申请条件和相关要求分别进行了介绍与说明,是国家自然科学基金资助工作的重要依据,也是国家自然科学基金申请人必读的参考文献。



地址:
http://www.nsfc.gov.cn/publish/portal0/tab882/

内容简介



国家自然科学基金委员会依据《国家自然科学基金条例》和相关管理规章,发布《2021年度国家自然科学基金项目指南》,引导申请人申请国家自然科学基金的资助。主要内容包括科学基金最新改革举措、申请规定、资助政策、资助领域和方向等。《指南》对各类项目的定位、申请条件和相关要求分别进行了介绍与说明,是国家自然科学基金资助工作的重要依据,也是国家自然科学基金申请人必读的参考文献。


本书可供高等学校、科研院所等机构从事科学研究工作的科研人员,以及参与科技管理和科技政策研究的人员参考。


目录

  • 内容简介

  • 编辑委员会

  • 前言

  • 国家自然科学基金深化改革实施方案纲要

  • 2021年度国家自然科学基金改革举措

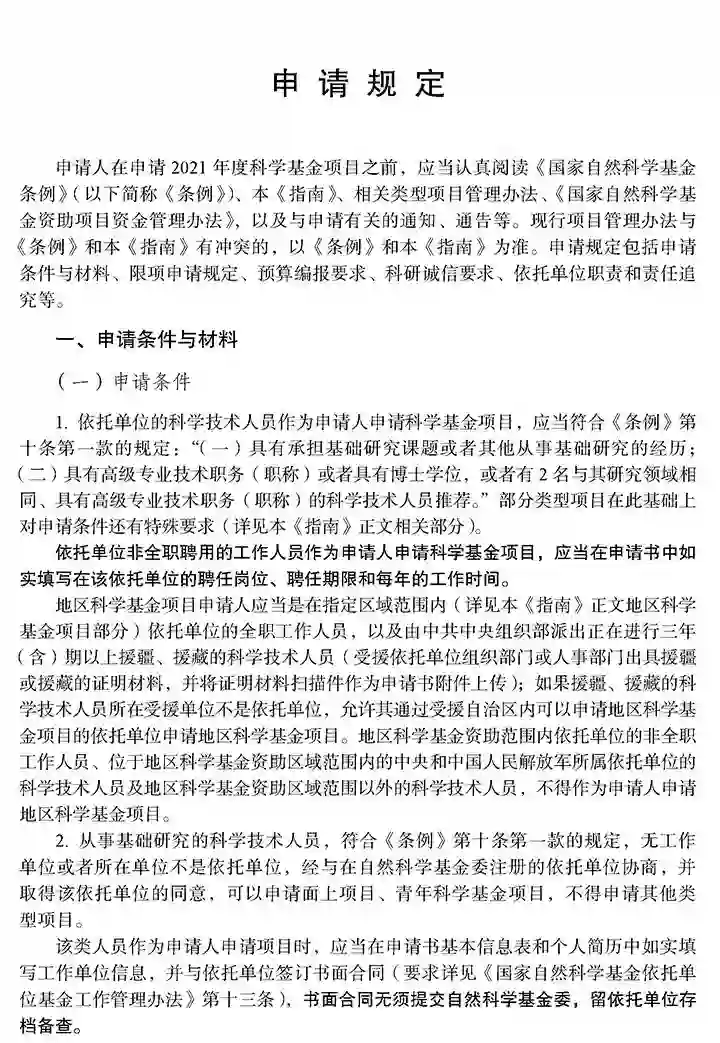
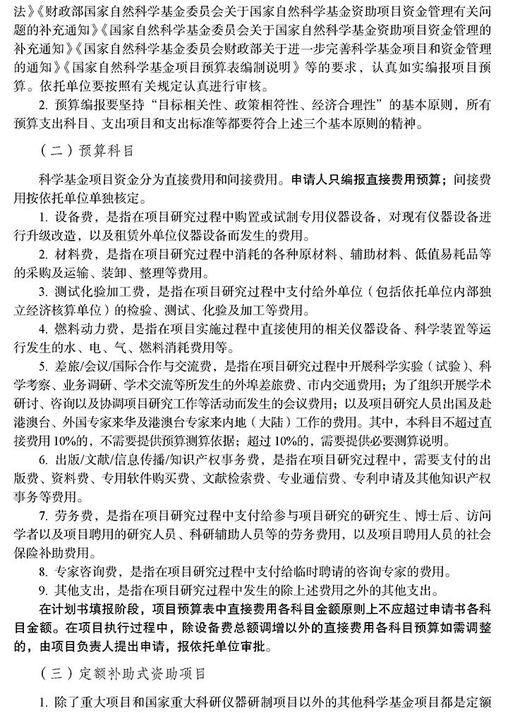
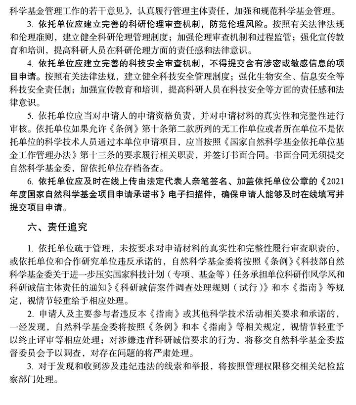
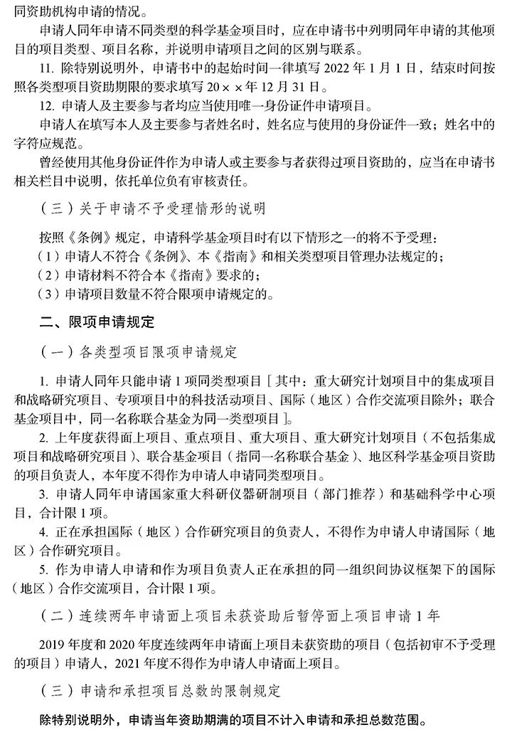
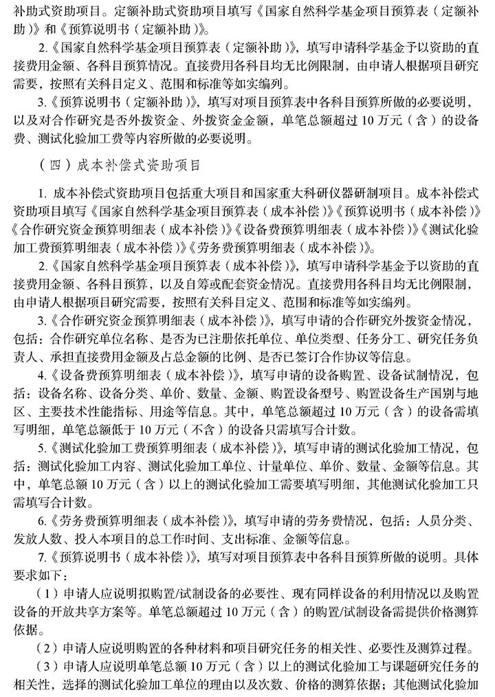
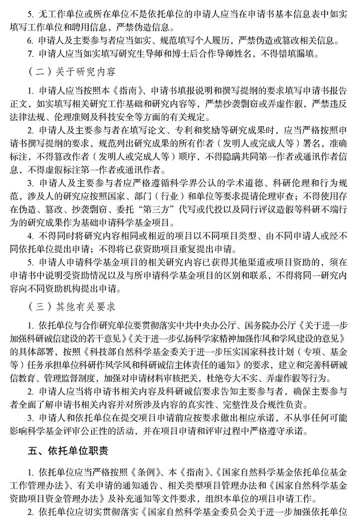
  • 申请规定

  • 科学部资助领域和注意事项

  • 面上项目

  • 青年科学基金项目

  • 地区科学基金项目

  • 重点项目

  • 重大研究计划项目

  • 优秀青年科学基金项目

  • 国家杰出青年科学基金项目

  • 创新研究群体项目

  • 基础科学中心项目

  • 国际(地区)合作研究与交流项目

  • 联合基金项目

  • 数学天元基金项目

  • 国家重大科研仪器研制项目

  • 国家自然科学基金申请代码

  • 附录



前言


基础研究作为科技创新之源,关乎源头创新能力的提升,决定着科技强国的建设进程,对促进实现“两个一百年”奋斗目标有着重要的基础性作用。当前我国已转向高质量发展阶段,对加快基础研究高质量发展提出了更为迫切的要求。党中央高度重视基础研究,习近平总书记在科学家座谈会上强调,要持之以恒加强基础研究。科学基金作为国家支持基础研究的主渠道之一,肩负着支撑推动我国基础研究高质量发展的光荣使命。


要深刻认识基础研究的战略定位。习近平总书记指出,“基础研究是整个科学体系的源头,是所有技术问题的总机关",深刻阐明了基础研究在揭示自然规律、服务经济社会发展、改善民生方面的基础性关键作用。


要准确把握基础研究的时代内涵。关于基础研究的定义各方面有不同的认识,但从基础研究的功能和作用看,基础研究可认为是提出和解决科学问题的研究活动。科学问题既可以源自科学家的好奇心,也可以源自世界科学前沿,还可以源自国家重大需求和经济主战场,以及服务人民生命健康的迫切需要:,基础研究可为人类发展贡献新知识,解决经济社会发展所需关键共性技术背后的核心科学问题,更是培养创新人才的重要途径。


要抢抓科研范式变革的机遇。当前新一轮科技革命和产业变革加速演进,科研范式正在发生深刻变革。基础研究的研究内容由静态平均过渡到动态结构、由局部现象扩展到系统行为;研究方法由定性分析向定量预测转变,从单一学科向学科交叉演进,从数据处理向人工智能延伸;研究范畴由学科分割的知识区块向知识体系拓展,从传统理论上升为复杂科学,从追求细节发展到尺度关联,从多层次分科知识向探索共性原理演变。只有顺应科研范式变革的大势,才能够在科技革命中赢得先机


国家自然科学基金委员会(以下简称自然科学基金委)自2018年以来,根据党中央、国务院决策部署,不断深化科学基金改革,形成以明确资助导向、完善评审机制、优化学科布局为核心,以“加强三个建设、完善六个机制、强化两个重点、优化七方面资助管理"为重要举措的系统性改革方案。目前科学基金深化改革进展顺利,部分重点改革任务取得阶段性成效。“十四五”时期,我们将在总结改革试点经验的基础上,稳步推进深化改革,充分发挥科学基金在国家创新体系中的独特作用,夯实科技自立自强的根基。


科学性是科学基金的根本,科学的资助导向是科学资助机构的首要命题,也是基础研究高质量发展的源头保障。我们将全面落实新时代科学基金资助导向,稳步扩大基于“鼓励探索,突出原创;聚焦前沿,独辟蹊径;需求牵引,突破瓶颈;共性导向,交叉融通”四类科学问题属性的分类评审试点范围,引导广大科研人员凝练和解决科学问题,持续提升科研选题和项目申请质量。


公正性是科学基金的生命线,公正的评审是科学基金制的立足之本,也是资助高水平基础研究的前提。我们将稳妥推进“负责任、讲信誉、计贡献,评审机制改革,努力构建分类、科学、公正、高效的评审机制,既要全面真实客观地体现评审专家的学术水平,引导评审专家积极作出学术贡献,提升项目评审质量;又要持续引导评审专家负责任地评审,不断积累信誉,进而构建良好的评审环境。同时,坚持标本兼治,持续实施学风建设行动计划,围绕“教育、激励、规范、监督、惩戒”五个环节,引导参与科学基金活动的四方主体(申请人/负责人、评审专家、依托单位和自然科学基金委工作人员)开展负责任的科研、评审和管理活动,持续营造良好科学文化。


学科布局是科研的软基础设施,是促进学科交叉融合、培育原创成果的基础,也是积极应对科研范式变革的关键举措。我们将全而实施新的申请代码体系,并按照“源于知识体系逻辑结构、促进知识与应用融通,突出学科交叉融合"的原则,稳妥推进资助布局深层次改革。


增强我国源头创新能力是科学基金的重要责任。我们将深入实施原创探索计划,以研究思想的原创性和预期成果的引领跬为评价重点,探索完善符合基础研究规律的项目遴选和管理机制,鼓励和支持具有颠覆性、非共识等特征的原创思想,培育未来重大科学突破。


培养创新人才和团队是科学基金的重要使命。我们将实行更加积极、丌放、有效的人才资助政策,实施全年龄段、多层次的外国学者研究基金项目,持续推动人才资助体系升级,不断加强对青年人才、领军人才和创新团队的支持力度,夯实我国基础研究人才队伍基础


2021年是我国开启全面建设社会主义现代化国家新征程、向创新型国家前列目标迈进的起步之年,自然科学基金委将以习近平新时代中国特色社会主义思想为指导,全面贯彻党的十九大和十九届二中、三中、四中、五中全会精神,深人落实习近平总书记关于科技创新,特别是关于基础研究的重要讲话和指示批示精神,增强“四个意识",坚定“四个自信,,做到“两个维护",与依托单位和广大科学家一道,全面推进科学基金系统性改革,强化基础研究,不断提升我国源头创新能力,以优异成绩迎接建党100周年


《2021年度国家自然科学基金项目指南》编辑委员会

2021年1月12日




国家自然科学基金深化改革实施方案纲要



2021年度国家自然科学基金改革举措



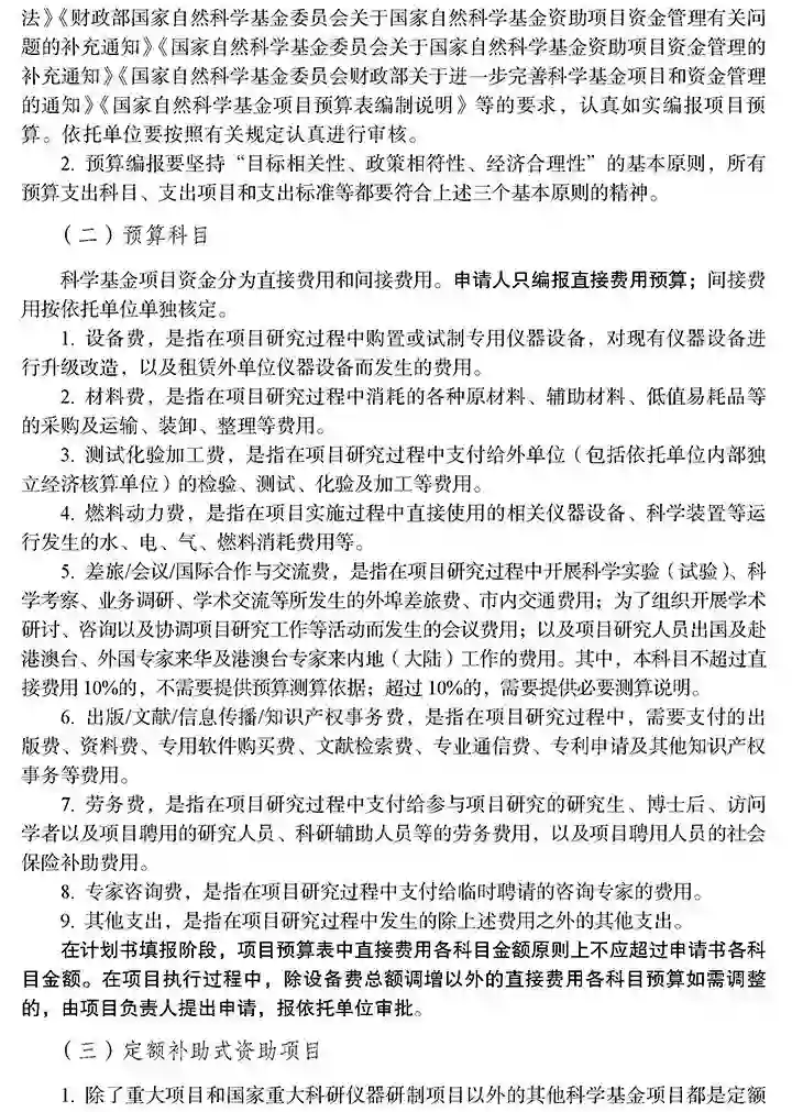
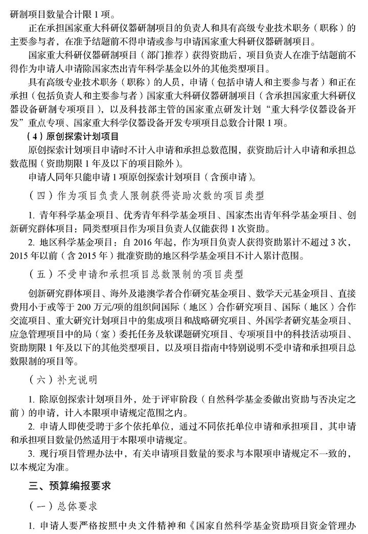
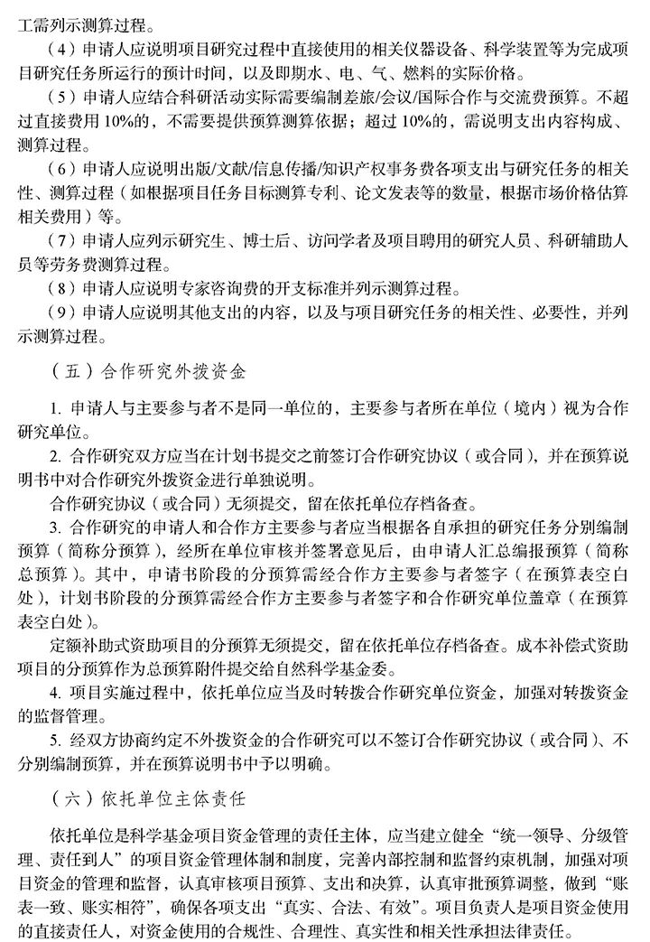
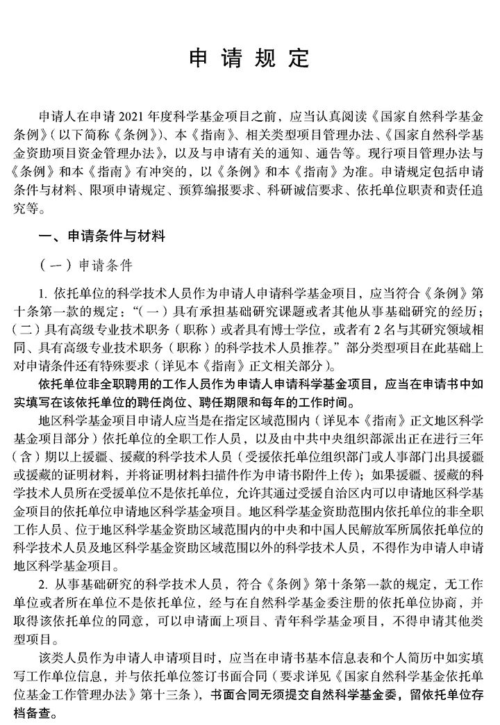
申请规定



专知便捷查看

便捷下载,请关注专知公众号(点击上方蓝色专知关注)

  • 后台回复“NSFC2021” 可以获取2021年国家自然科学基金项目指南》专知下载链接索引

专知,专业可信的人工智能知识分发,让认知协作更快更好!欢迎注册登录专知www.zhuanzhi.ai,获取5000+AI主题干货知识资料!
欢迎微信扫一扫加入专知人工智能知识星球群,获取最新AI专业干货知识教程资料和与专家交流咨询
点击“ 阅读原文 ”,了解使用 专知 ,查看获取5000+AI主题知识资源
登录查看更多
0

相关内容

自然科学是研究大自然中有机或无机的事物和现象的科学。自然科学包括天文学、物理学、化学、地球科学、生物学等等,是人类实践经验即生产斗争经验的总结,也是人类在自然界生存与思索的结果。
智慧城市白皮书(2021年)
专知会员服务
180+阅读 · 2021年4月24日
专知会员服务
52+阅读 · 2021年4月4日
专知会员服务
145+阅读 · 2021年3月13日
《AI新基建发展白皮书》,国家工信安全中心
专知会员服务
194+阅读 · 2021年1月23日
《人工智能安全框架(2020年)》白皮书,68页pdf
专知会员服务
167+阅读 · 2021年1月9日
专知会员服务
96+阅读 · 2020年8月7日
重磅发布|清华大学创新领军工程博士长三角项目今年正式启动
清华大学研究生教育
7+阅读 · 2019年9月2日
正式公布:2019年度博新计划名单,共400人!
材料科学与工程
21+阅读 · 2019年4月18日
国家自然科学基金委发布2019年项目指南
专知
11+阅读 · 2018年12月30日
科技部部长:即将发布人工智能项目指南和细则
全球人工智能
6+阅读 · 2018年3月11日
《人工智能标准化白皮书(2018版)》发布|附下载
人工智能学家
18+阅读 · 2018年1月21日
Arxiv
21+阅读 · 2019年8月21日
Arxiv
3+阅读 · 2019年3月29日
A Compact Embedding for Facial Expression Similarity
CoQA: A Conversational Question Answering Challenge
Arxiv
7+阅读 · 2018年8月21日
Zero-Shot Object Detection
Arxiv
9+阅读 · 2018年7月27日
Arxiv
7+阅读 · 2018年3月12日
VIP会员
相关VIP内容
智慧城市白皮书(2021年)
专知会员服务
180+阅读 · 2021年4月24日
专知会员服务
52+阅读 · 2021年4月4日
专知会员服务
145+阅读 · 2021年3月13日
《AI新基建发展白皮书》,国家工信安全中心
专知会员服务
194+阅读 · 2021年1月23日
《人工智能安全框架(2020年)》白皮书,68页pdf
专知会员服务
167+阅读 · 2021年1月9日
专知会员服务
96+阅读 · 2020年8月7日
Top
微信扫码咨询专知VIP会员