直播预告 | 巅峰对决!“庙算杯”人机对抗测试赛8月1日决赛预告

2021 年 7 月 28 日 中国科学院自动化研究所




CASIA


解锁更多智能之美

临机之道,谁能应变?8月1日,中科院自动化所主办的2021“庙算杯”人机对抗测试赛决赛即将开始!

决策智能是国家新一代人工智能的重要发展方向,也是实现国家创新发展战略的重要基石。在决策智能的探索道路上,人机对抗已成为国际公认的重要途径之一。由中科院自动化所主办的2021“庙算杯”人机对抗系列赛事致力于以兵棋推演为环境,以高水平人类为对手,依托图灵测试主要形式,评估智能体关键决策能力,探索智能体未来发展方向,发现优秀AI团队,助力博弈决策智能技术研究

比赛得到兵棋推演和决策智能领域的关注,来自全国20家单位的32支智能体队伍报名,包括清华大学、浙江大学、南京大学、西工大、南京理工大学、中山大学、北邮以及信息工程大学等院校和其他热爱兵棋推演、博弈决策及人工智能研究的企业与团体。


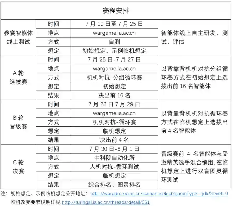
比赛采用多轮循环、机机、人机等多种对抗方式进行,并将8月1日决赛进行线上同步直播,具体赛程安排、现场日程及观看方式如下:


【赛事论坛专区】

http://turingai.ia.ac.cn/bbs/detail/14/1/29



整体赛程安排

目前,经过激烈的对抗,四强智能体已经出线!他们是:

★ AlphaWar

★ 铁甲珠心算

★ LGD.DK

★ 鬼谷子

8月1日,4强智能体将与大赛组委会特别邀请的10位兵棋推演精英选手,在临机想定上展开“临机之道”人机对抗巅峰对决!自动化所哔哩哔哩直播间将进行同步直播,欢迎观战。

与常规兵棋推演相比,“临机之道”的最大特点在于“变”。对于临时突发状况的应变能力,智能体和人类选手,谁技高一筹?敬请期待!


决赛日程安排


观看方式

在bilibili搜索『中科院自动化所

或扫描下方二维码找到我们

☝记得关注账号接收直播提示哦







欢迎后台留言、推荐您感兴趣的话题、内容或资讯!

如需转载或投稿,请后台私信。

登录查看更多
0

相关内容

专知会员服务
32+阅读 · 2021年10月20日
RLChina强化学习课程,国内众大牛讲解,(附课件pdf下载)
专知会员服务
26+阅读 · 2021年7月13日
专知会员服务
26+阅读 · 2021年6月25日
人机对抗智能技术
专知会员服务
214+阅读 · 2020年5月3日
【BAAI|2019】类脑神经网络技术及其应用,鲁华祥(附pdf)
专知会员服务
31+阅读 · 2019年11月21日
自动化所及第平台举办“奥林匹克 跑步运动”智能体挑战赛,欢迎参赛!
更深探索,更优体验!人机对抗智能门户网站上线多项新功能、新版块
中国科学院自动化研究所
0+阅读 · 2021年10月29日
中科院自动化所“及第”多智能体开源开放平台,邀你开启AI晋级之路
中国科学院自动化研究所
0+阅读 · 2021年10月8日
赛事回顾 | “庙算杯”人机对抗测试赛回放及复盘已上线!
中国科学院自动化研究所
0+阅读 · 2021年8月28日
2021届“庙算杯”人机对抗测试赛成功举行!
中国科学院自动化研究所
2+阅读 · 2021年8月9日
临机之道,谁能应变?欢迎参加2021“庙算杯”人机对抗测试赛!
中国科学院自动化研究所
3+阅读 · 2021年6月18日
预告 | 第十七届自动化之光公众科学日活动预告及报名通道
中国科学院自动化研究所
0+阅读 · 2021年5月14日
国家自然科学基金
6+阅读 · 2017年6月30日
国家自然科学基金
1+阅读 · 2016年12月31日
国家自然科学基金
5+阅读 · 2015年7月12日
国家自然科学基金
0+阅读 · 2013年7月31日
国家自然科学基金
0+阅读 · 2012年12月31日
国家自然科学基金
1+阅读 · 2012年9月30日
国家自然科学基金
0+阅读 · 2012年8月29日
国家自然科学基金
2+阅读 · 2009年12月31日
Arxiv
37+阅读 · 2021年2月10日
Arxiv
26+阅读 · 2018年9月21日
VIP会员
相关资讯
自动化所及第平台举办“奥林匹克 跑步运动”智能体挑战赛,欢迎参赛!
更深探索,更优体验!人机对抗智能门户网站上线多项新功能、新版块
中国科学院自动化研究所
0+阅读 · 2021年10月29日
中科院自动化所“及第”多智能体开源开放平台,邀你开启AI晋级之路
中国科学院自动化研究所
0+阅读 · 2021年10月8日
赛事回顾 | “庙算杯”人机对抗测试赛回放及复盘已上线!
中国科学院自动化研究所
0+阅读 · 2021年8月28日
2021届“庙算杯”人机对抗测试赛成功举行!
中国科学院自动化研究所
2+阅读 · 2021年8月9日
临机之道,谁能应变?欢迎参加2021“庙算杯”人机对抗测试赛!
中国科学院自动化研究所
3+阅读 · 2021年6月18日
预告 | 第十七届自动化之光公众科学日活动预告及报名通道
中国科学院自动化研究所
0+阅读 · 2021年5月14日
相关基金
国家自然科学基金
6+阅读 · 2017年6月30日
国家自然科学基金
1+阅读 · 2016年12月31日
国家自然科学基金
5+阅读 · 2015年7月12日
国家自然科学基金
0+阅读 · 2013年7月31日
国家自然科学基金
0+阅读 · 2012年12月31日
国家自然科学基金
1+阅读 · 2012年9月30日
国家自然科学基金
0+阅读 · 2012年8月29日
国家自然科学基金
2+阅读 · 2009年12月31日
Top
微信扫码咨询专知VIP会员