宜信CTO向江旭:如何用AI实现“以用户为中心”的财富管理?丨CCF-GAIR 2019

2019 年 7 月 21 日 AI金融评论

AI能否成为财富管理10倍拓客之道?

 作者 | XF  


雷锋网按:7月12日-7月14日,2019第四届全球人工智能与机器人峰会(CCF-GAIR 2019)于深圳正式召开。峰会由中国计算机学会(CCF)主办,雷锋网、香港中文大学(深圳)承办,深圳市人工智能与机器人研究院协办,得到了深圳市政府的大力指导,是国内人工智能和机器人学术界、工业界及投资界三大领域的顶级交流博览盛会,旨在打造国内人工智能领域极具实力的跨界交流合作平台。


 7 月 13 日,宜信公司高级副总裁、CTO向江旭为 CCF-GAIR 2019「AI 金融专场」做了题为「智能化的财富管理」的大会报告,以下为向江旭所做的报告全文,雷锋网AI金融评论做了不改变原意的编辑和整理。



大家上午好,我是向江旭。


刚才前面的两位嘉宾谈到了很多人工智能技术的应用,其渗透的领域主要侧重信贷业务,比如怎么样服务小微客户,如何审核贷款申请人的资格、是否逾期、有无不能偿付的现象发生等等,基于此做一些风控。


宜信在信贷方面有着13年的耕耘,所以业内有一个说法是:如果有用户想申请贷款,只要他曾经从宜信拿到过贷款,那么其他机构就无需再审核了。可见我们的风控能力之强。


但今天我不谈信贷业务,而是要重点分享一下宜信的财富管理板块。


方兴未艾的中国财富管理市场

宜信有三大业务板块:第一是普惠金融,服务于个人和小微客户,服务于那些被银行忽视了的用户,以及他们的信贷需求;第二是财富管理,服务高净值客户和超高净值客户,最近要服务于大众富裕阶层的客户;第三是资产管理,即投资板块。


今天我主要讲讲财富管理——怎么做到智能化的财富管理。


说到投资理财,中国的老百姓都说过去几十年最好的投资、回报最高的投资就是买房、炒房、炒股,最近也炒币。这些是不是财富管理的内容呢?是,也不是。首先,这些确实是投资的一种方式。但它们是不是财富管理的最好方式呢?也不是。


财富管理是要根据个人的可投资产、荷包深度、家庭状况、个人对投资的预期、风险承受能力的预期,做一个精准的资产配置,同时也为你的资产做一些平衡和调整。


说到财富管理行业,这里有几个财富管理市场的分析。

(各国在财富管理上的发展现状)

首先我们看中美对比:中国财富管理市场规模是6万亿,与美国的9万多亿相比还有一定的差距;线上化的渗透率中国是35%,美国是40%;财富公司的数量中国是50多家,美国是300多家;财富科技的投资规模上,中美差不多。


总的来说,尽管中美财富管理市场,中国是第二,距离美国有一定差距,但中国的增长率很高,中国在这方面的科技投入也非常高,所以国内这个行业确实潜力巨大。

(中国个人可投资资产规模)

从上图也可以看得出来,从2007到2016年,十年左右的时间中国财富管理市场规模、财富资产总规模是以年化20%的复利在增长。过去几年,从2016年到2018年增长率大概12%,未来几年中,预期也是双位数的增长。

高净值人群,主要指个人可投资产是1千万人民币以上的,这类人群在2016年中国有150万人以上,到今年年底会达到220万人。


另外是大众富裕阶层,个人可投资产在100万人民币以上,2017年年底达到了2千万,预计明年年底会接近3千万的规模。因此,国内财富管理市场增长潜力和市场规模都是巨大的。


让专属理财服务下沉到普通人

以前的财富管理都是服务于高净值客群,即可投资产在1千万以上的。但随着技术的发展,我们希望借助科技的手段,能够服务于可投资产在100万以上的人群,也就是大众富裕阶层。


这两类人群对智能财富管理的接受度和期待是怎样的呢?


(高净值人群对基于“金融科技”创新模式的期待)

高净值客群以前经常有专门的私人银行家或理财师或个人专属金融顾问来服务,尽管如此,这群人对于实时获取股票信息、资产状况、财经资讯、有关投资理财方面的教育内容等,目前都还有迫切的需求。

(大众富裕阶层对平台的诸多期待)

而大众富裕阶层他们的第一款投资理财产品通常就是在线上购买的,比如在大型电商、金融板块的网站、金融机构的APP、专属投资理财机构的APP等,同时他们的美港股、A股等股票交易行为也是在线上发生的。因此这群人对线上理财投资、线上智能化财富管理有着天生的需求,同时也非常期待。


大家可能听说过一个词叫智能投顾,智能投顾就是利用AI对人的投资预期和风险承受能力进行分析之后,由模型、算法、策略提出一套适合于你这个人的资产配置方案。


智能投顾已经在美国发展了很多年,最近在中国也有很多,这个智能投顾就是智能财富管理的一种方式,通过科技手段, 让大众富裕阶层也能享受到以前只给高净值客群的尊享服务。


从以产品为中心转变到以用户为中心

(Fintech公司投射到Gartner技术曲线)

看一下Gartner技术曲线,不同的金融科技在这个曲线上所处的位置是不一样的,以前的基金电商、证券经纪、股权众筹、消费金融等,已经是在高中期之后了。


而线上财富管理还在起步阶段,因此这里的市场空间很大,增长率很高,而且这方面的技术投入和创新也还属于起步阶段。今天正好借这个机会,希望同行或研究机构,以及合作伙伴能一起来关注这个领域,一起培育这个领域。


说到财富管理应该说一些底层的技术,比如大数据、人工智能、云计算、区块链等等。

(科技+金融正在重塑财富管理行业)

我们有两类财富管理客户,如何了解这些客户对投资理财、家族传承,对创富、守富和传富的需求呢?这就可以用到大数据技术,通过不同的用户触点,比如在线上电商购物的行为轨迹和线下财富管理讲座活动中,表现出了哪些意愿、哪些信息、哪些需求,我们都可以用大数据手段做精准的用户画像。


这在财富管理行业叫做KYC(Know  Your  Customer),有了行为画像之后我们就可以把财富管理产品用AI技术做一些精准的匹配。

(KYC体系:技术驱动下的智能客户洞察引擎)

比如说我们知道哪个用户这个时候需要子女海外留学,家里的孩子是不是已经到了上初中、高中、大学的年龄,资产是什么样的规模。当这个用户有意愿送孩子出去读书的时候,我们就可以把海外留学的产品推荐给他,虽然这不是直接的理财产品,但也是财富管理的一部分。


是不是有海外保险、投资、置业的需求,通过送孩子出国留学这一个事情,就可以把关联的产品和服务都带出来,做一些比较精准的推荐。


如果用户需要做线上的实时股票交易、证券交易、基金交易,很多就发生在云计算平台上,如果要做一些资金的换汇和周转还可以用到区块链技术。

(建构“以用户为中心”的智能财富管理)

前面说了KYC, 接下来我们来谈KYP(Know  Your  Product)。以前的财富管理有一个比较大的特点就是以产品为中心,很多时候大家去一个理财产品的网站会看到上面有很多理财产品,相当于一个理财超市,但这并不是我们希望看到的智能财富管理方式。


我们最终希望看到的是能够根据KYC技术,通过用户的知识图谱,精准描述出眼前这个客户的需求,用KYP,把两者做精准的匹配,希望我们合适的产品能够给到合适的用户,这样才是真正从以产品为中心的财富管理过渡到了以用户为中心的财富管理。


以用户为中心在其他行业都是司空见惯的,财富管理行业也希望真正以用户需求为出发点,满足用户此人此时此地的财富管理需求。


宜信怎么做KYC体系?


在KYC体系建设上,我们已经做过多年的探索,财富管理不仅是给用户一款投资理财的工具,更重要的是给他们做资产配置,比如说根据年龄阶段、家庭状况、投资可承受的风险能力,以及投资周期预期等,合理配置这个阶段的资产状况。


比如说要多少现金、多少固收、多少股票、多少保险、多少海外、多少国内等等,特别是现在中产阶级越来越庞大,大家越来越富裕的时候,这是一个急需的服务。


以前可以投资炒房,现在房子是用来住的而不是炒的,那中国人手上的钱怎么办?怎么做财富管理?首先是保值,然后是增值,最后是传承,我们希望通过KYC体系和KYP体系,打造出真正为现在大众富裕阶层服务的产品。


分析一个客户基本上有以下几个流程:首先要看看这位客户的可投资产情况,通过资产评估知道可投资产状况,估算出风险承受能力以及流动性的需求;接下来是风险偏好和风险承受能力;最后看看投资周期是什么样的。通过这几个步骤就可以让我们做到比用户更懂用户。

(智能让我们“比用户更懂用户”)


四大落地场景与AI中台建设

过去几年宜信在财富管理上有过以下一些探索:


一是智能投顾。宜信在几年前就开始了智能投顾的探索,我们有一个投米RA。通过上面我说五个步骤的分析,提出客户的资产配置方案,每隔一段时间做动态的调整,通过策略、模型算出来这个投资组合应该做出的适当调整,满足他当时的投资预期。


这里用了AI技术、知识图谱技术、量化投资技术,以及对市场数据的分析,不仅仅是技术的分析也有另类数据的分析,来给用户一个最好的、最有保障的投资管道。

(投米RA智能理财平台)

二是AI+FOF。FOF是母基金的意思。


说到母基金,宜信从几年前就开始探索了。最近几年,母基金在中国越来越得到认可,而且上周新华社和中央人民政府的网站都已经报道了我们母基金方面的理念和成果。


母基金的投资标的和以前的传统基金不太一样,以前的基金投资目标是一些初创公司,而母基金的投资标的是一些基金。通过这种方式,就能够化解投资个别企业、个别公司的风险。

(人机交互与机器学习第一次运用到私募股投资领域)

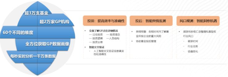
为了能够很好地控制风险,我们用了AI+FOF的技术,分析了中国超3万只基金的历史绩效、基金管理人,包括大约2万家基金管理机构和2万家基金管理人过去的投资业绩、简历、任职于什么地方,以及被投标的的状况。


通过60个不同维度的分析,全方位获取每个基金的数据画像,每秒可以分析一千万条数据,通过这种方式能够精准定位、精确筛选出来我们应该投资的标的基金,并进行实时跟踪,做出动态调整。


为了使母基金最后的业绩能够比单个基金的风险低得多,回报也足够好,这里也用了AI技术做筛选。


保险也是如此,本身我们并不是保险公司,但是我们可以通过分析60家顶级保险工资的产品,把我们开放的智能化保险平台开放给全国800万个保险经纪人,给用户量身定制3千种不同的保险产品。通过这3千种产品,并根据你的家庭状况和健康状况,找出适合于你的保险产品。

(AI+FA:打通全流程的智能创新应用)

财富管理本质上还是属于金融服务行业,在AI行业中,以前微软曾提到过一个口号叫做AI+HI,AI是人工智能,HI是人的智能,二者益加在一起,才是目前能实际解决大家问题的方法。


财富管理行业也秉承这个理念,希望通过AI+FA(FA是理财师或者财务顾问),也就是通过真人跟你面对面的交流,再加上AI的方式,使得我们从KYC到资产配置、到资产管理到投后管理,都有不同的人加上AI机器的混合智能方式,更好地服务于用户。


达到数字化的资产管理人或者是理财师,是我们一直秉承的理念,同时也不能让AI或者机器人取代人工,宜信有几万名员工,很多员工简单重复的脑力劳动是可以被取代的,但是高级的、跟用户实时沟通交流的亲和力是机器人取代不了的。

(AI项目面临的两类任务)

前面是我们用AI技术在不同业务环节做的一些探索,幕后我们正在打造AI的中台。


这里是很多AI垂直项目,比如做用户画像、做用户的KYC、做风控、做智能问答即聊天机器人,很多纵向的项目有建模、标注、模型训练、监控等,都是可以抽象变成水平化的步骤。


我们把它们抽象成AI中台架构。通过把一些共通的算法、模型以及机器学习模型,包括特征工程的东西平台化,希望在AI项目的研发做到像平时软件研发的DevOps的标准流程,在上面可以支持一个个垂直应用的开发。前面说的聊天机器人、知识图谱、KYC、KYP等,都是基于AI中台打造出来的。

(AI中台架构)

最后我们希望通过宜信在金融科技方面13年的探索,特别是宜信财富通过多年给高净值客群服务的能力和经验,加上数字化技术和AI技术能够更多服务于大众富裕阶层,服务于可投资产100万甚至是60万以上的这群中产阶级,真正从以产品为中心转换到以用户为中心。


能做到这些的关键因素就是数字化技术和AI技术,只有这些技术才能帮助我们达到从服务于200万人到服务于2、3千万人的规模。谢谢大家!


会后采访问答:

问:中美目前在智能财富管理行业上的差距有多大?


向江旭:财富管理行业美国比中国要成熟,但在智能财富管理上,美国不一定真的就比中国快,因为中国电商、线上社交、智能手机用户等的规模和基数都是远超美国的,因此从线上财富管理来讲,中国也许有更大的机会,可以说目前中美在智能财富管理方面站在了同一个起跑线上。


问:现阶段在国内做智能财富管理的行业壁垒是什么?


向江旭:是懂财富管理的本质,同时也有财富管理经验的积累。以前做财富管理比较多的是大型银行的私行部门,专门的财富管理机构并不多,宜信是最早涉及这块的公司之一。后来互联网线上理财火了起来,但针对可投资产60万或100万以上的中产人群的财富管理和针对小白用户的线上理财还不一样。


虽然流量场景可以做一些引流,但财富管理这个事本身还是个专业的事,其核心点是真懂财务管理,懂财富管理本质的东西。因为不管你用什么科技手段,最后还是要有一个金融上的反馈,你要有一个财务上的回报,或是财务上的传承,或是财务上的保险,最后还是要财务数据好看,科技手段或许能够帮你达到这一点,但本质还是财富管理。


问:宜信在智能技术团队建设上有哪些重要经验?


向江旭:“瞎子背瘸子”是唐宁总经常用到的一个比喻。就是说想要把AI在某一垂直领域做深做透的话,你就需要两方面的人才,一类是科技人,一类是垂直行业人,而且两种人才需要交叉,需要互相沟通、学习、协作,然后让一流的金融人才能够变成二流的科技人才,一流的科技人也能够变成二流的金融专家。用形象的比喻就成了,瞎子走一段路目光要明亮起来,而瘸子的腿也得长出来,可能不是箭步如飞,但不能有重大缺失。


问:从Gartner技术曲线角度讲,按照以往各种互联网金融行业的经验,智能财富管理行业会在几年之内达到第一个高峰?等到行业成熟的时候,那时的行业格局会是少数寡头还是百花齐放?


向江旭:未来3-5年内可能会达到一个高峰,不过最后智能财富管理可能会变成一个标配的东西,像智能客服一样,不会说你有别人没有,而是说大家都有,差别是谁的效率更高一点,谁的更适合自己的客群。那时候因为都成标配了,所以玩家更多会是成为一个财富管理公司,而不是一个技术公司,或者说是本质上是一家金融公司,只不过有很浓的科技色彩。



向左滑动,查看本论坛嘉宾



「AI投研邦」将在近期上线CCF GAIR 2019峰会完整视频与各大主题专场白皮书,包括机器人前沿专场、智能交通专场、智慧城市专场、AI芯片专场、AI金融专场、AI医疗专场、智慧教育专场等。「AI投研邦」会员们可免费观看全年峰会视频与研报内容,扫码进入会员页面了解更多,或私信助教小慕(微信:moocmm)咨询。




登录查看更多
0

相关内容

 中国计算机学会(CCF)成立于1962年,全国一级学会,独立社团法人,中国科学技术协会成员。 中国计算机学会是中国计算机及相关领域的学术团体,宗旨是为本领域专业人士的学术和职业发展提供服务;推动学术进步和技术成果的应用;进行学术评价,引领学术方向;对在学术和技术方面有突出成就的个人和单位给予认可和表彰。
商业数据分析,39页ppt
专知会员服务
165+阅读 · 2020年6月2日
德勤:2020技术趋势报告,120页pdf
专知会员服务
192+阅读 · 2020年3月31日
报告 | 2020中国5G经济报告,100页pdf
专知会员服务
98+阅读 · 2019年12月29日
【德勤】中国人工智能产业白皮书,68页pdf
专知会员服务
310+阅读 · 2019年12月23日
2019中国硬科技发展白皮书 193页
专知会员服务
86+阅读 · 2019年12月13日
【白皮书】“物联网+区块链”应用与发展白皮书-2019
专知会员服务
94+阅读 · 2019年11月13日
大势所趋 | 如何利用大数据做出更好的决策?
今今乐道读书会
4+阅读 · 2018年11月6日
吴恩达:我的AI商业化方法论
量子位
4+阅读 · 2018年9月6日
中科院赵军:开放域事件抽取 | CCF-GAIR 2018
AI科技评论
25+阅读 · 2018年7月20日
智能时代如何构建金融反欺诈体系?
数据猿
12+阅读 · 2018年3月26日
Arxiv
7+阅读 · 2018年8月28日
Arxiv
10+阅读 · 2018年2月9日
VIP会员
相关VIP内容
商业数据分析,39页ppt
专知会员服务
165+阅读 · 2020年6月2日
德勤:2020技术趋势报告,120页pdf
专知会员服务
192+阅读 · 2020年3月31日
报告 | 2020中国5G经济报告,100页pdf
专知会员服务
98+阅读 · 2019年12月29日
【德勤】中国人工智能产业白皮书,68页pdf
专知会员服务
310+阅读 · 2019年12月23日
2019中国硬科技发展白皮书 193页
专知会员服务
86+阅读 · 2019年12月13日
【白皮书】“物联网+区块链”应用与发展白皮书-2019
专知会员服务
94+阅读 · 2019年11月13日
Top
微信扫码咨询专知VIP会员