最新Science:类脑“人造突触”实现运算存储同步,能耗仅需计算机的十分之一

2019 年 4 月 26 日 未来产业促进会


点击上方“公众号”可以订阅哦!


转自:新智元(AI_era)

来源:Science


【导读】Science在线发表最新论文:科学家创造类似一种人造突触,可以模仿神经元在大脑中的通信方式。对于特定的任务,人工突触系统处理和记忆动作所需的能量,仅相当于最先进的计算系统的十分之一。


模仿大脑,计算机能够同时处理存储和运算了。


人脑可以在能耗很低的条件下具备同时学习和记忆大量信息的能力,而目前传统的计算机系统只能先处理数据,再移动到存储中。


最近,斯坦福大学和桑迪亚国家实验室的研究人员开发出一种类脑计算机的部分装置:它类似一种人造突触,可以模仿神经元在大脑中的通信方式。对于特定的任务,人工突触系统处理和记忆动作所需的能量,仅相当于最先进的计算系统的十分之一。

 

这项工作以在线论文形式发表在Science上。



研究人员称,这些装置中的9个(3x3)原型阵列在处理速度、能效、可再现性和耐久性方面表现优于预期。



数据处理和信息存储同时进行,能耗仅需计算机的十分之一


该团队打造的人工突触类似于改版的电池,研究人员可以调大或关闭两个终端之间的电流,电流模仿大脑中的学习方式。


由斯坦福大学和桑迪亚国家实验室的研究人员设计的一系列人工突触可以模拟人类大脑处理和存储信息的方式。


这是一种特别高效的设计,因为大脑中的数据处理和内存存储是一个动作,而不是更传统的计算机系统中那样,先处理数据,再移动到存储中。

 

了解这些设备如何在阵列中执行是至关重要的一步,因为系统可以让研究人员同时对多个人工突触进行编程,这比为每个突触逐一编程要节约大量的时间,而且这种方式与大脑实际工作方式更加类似。

 

在之前对该设备的先前测试中,研究人员发现,对于特定的任务,人工突触系统处理和记忆动作所需的能量,仅相当于最先进的计算系统的十分之一。


不过,研究人员担心所有这些设备在较大阵列中协同工作可能会产生过高的功率,因此重新设计了每个设备以降低电流。虽然电池不如原来了,但人工突触阵列更节能了。


中国科学家参与,性能超出预期


这个3×3阵列依赖于第二类设备作为阵列中突触编程的开关。该设备由马萨诸塞大学的Joshua Yang(杨建华)教授开发,他也是该论文的共同作者之一。




他的学生Zhongrui Wang也参与了论文。



杨建华教授曾与南京大学物理学院缪峰教授课题组与南京大学现代工程与应用科学学院王鹏教授等人合作,在可耐受超高温存储研究方面取得重要进展。研究成果以Robust memristors based on layered two-dimensional materials(基于层状二维材料的高鲁棒性忆阻器)为题于2018年2月5日在Nature Electronics(《自然·电子学》)上发表。


论文链接:https://www.nature.com/articles/s41928-018-0021-4


在Science这篇论文中,研究人员发现阵列的性能超出了研究人员的预期。团队预测下一版本的系统设备测试需要使用特殊的高速电子设备。在测试了3×3阵列的能效后,研究人员对1024×1024大型突触阵列进行了计算机模拟,并估计系统可以使用目前用于智能手机或小型无人机的电池供电。研究人员还将设备进行了超过十亿次的开关操作,没有发现其行为的任何退化现象。


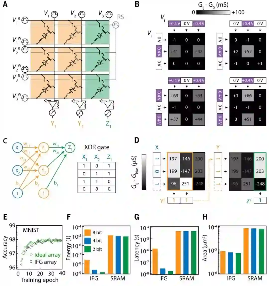
图:IFG神经形态阵列的并行编程、XOR映射和仿真。


图(A):将3×3的原型IFG阵列划分为两层神经网络的示意图,分别用橙色和绿色表示。


图(B):给出了4个变成模式的例子,它们随电导的相对变化而变化,其中灰度表示更新强度。


除了加速权值更新步骤外,研究人员还演示了在使用3×3 IFG阵列将’exclusive or’函数(XOR)映射到一个两层神经网络之后的推理(图C)。


该网络对所有XOR输入进行分类,准确率为100%。crossbar被用于在推理过程中执行模拟点积(图D)和在写入操作过程中执行模拟外积更新(图B)。


图(E)显示,最终得到的网络达到了理想的精度。

 


目前刚刚触及”问题表面“,未来可期



展望未来,研究团队希望将他们的人工突触与传统电子设备相结合,为小型设备上进行人工智能学习迈出重要的一步。 


如果人的记忆系统能够以我们提出的能源效率和速度来学习,那么你甚至可以把它放在智能手机或笔记本电脑中。”该论文作者之一、研究生Scott Keene说。


斯坦福大学材料科学与工程教授Alberto Salliio是本文共同通讯作者,他表示,这一发现将让我们对自己的神经网络进行训练,并在我们自己的设备上本地解决问题,无需依靠数据传输。


研究人员还没有对人工突触阵列的学习效果进行测试,但未来有计划研究这个问题。研究团队还希望了解他们的设备对不同环境条件(比如高温)的承受能力,以及如何让该系统与其他电子设备进行集成。未来还有许多基础问题有待解答,以帮助研究人员准确理解为什么他们的系统表现如此出色。

 

目前关注这个特定的架构的团队不多,但研究人员认为这是一个非常有前景的方向。“目前仍有不小的改进空间,还有创造力尚待挖掘。我们才刚刚触及问题的表面而已。“


参考链接:



https://news.stanford.edu/2019/04/25/fast-efficient-artificial-synapse-developed/?utm_source=twitter&utm_medium=social&utm_content=university-communications_twitter_stanford_https:

论文地址:

https://science.sciencemag.org/content/sci/early/2019/04/24/science.aaw5581.full.pdf



  注:投稿请电邮至124239956@qq.com ,合作 或 加入未来产业促进会请加:www13923462501 微信号或者扫描下面二维码:

  


  文章版权归原作者所有。如涉及作品版权问题,请与我们联系,我们将删除内容或协商版权问题!联系QQ:124239956

  

登录查看更多
0

相关内容

FPGA加速系统开发工具设计:综述与实践
专知会员服务
69+阅读 · 2020年6月24日
【CVPR2020】视觉推理-可微自适应计算时间
专知会员服务
13+阅读 · 2020年4月28日
专知会员服务
27+阅读 · 2020年2月15日
【BAAI|2019】类脑神经网络技术及其应用,鲁华祥(附pdf)
专知会员服务
31+阅读 · 2019年11月21日
前沿 | 字节跳动李航:智能与计算
MOOC
6+阅读 · 2019年2月6日
专栏 | 字节跳动李航:智能与计算
机器之心
5+阅读 · 2019年1月21日
人工神经网络真的像神经元一样工作吗?
论智
9+阅读 · 2018年11月15日
SNN,像你的大脑一样工作
中国科学院自动化研究所
80+阅读 · 2018年11月7日
已删除
将门创投
7+阅读 · 2018年11月5日
让机器“看山是山”:脑启发的视觉计算|VALSE2018之五
深度学习大讲堂
5+阅读 · 2018年5月14日
【AAAI专题】论文分享:以生物可塑性为核心的类脑脉冲神经网络
中国科学院自动化研究所
15+阅读 · 2018年1月23日
人工神经网络
平均机器
15+阅读 · 2017年7月17日
Arxiv
26+阅读 · 2019年3月5日
Arxiv
7+阅读 · 2018年11月1日
Arxiv
3+阅读 · 2018年3月2日
Arxiv
6+阅读 · 2018年2月28日
VIP会员
相关资讯
前沿 | 字节跳动李航:智能与计算
MOOC
6+阅读 · 2019年2月6日
专栏 | 字节跳动李航:智能与计算
机器之心
5+阅读 · 2019年1月21日
人工神经网络真的像神经元一样工作吗?
论智
9+阅读 · 2018年11月15日
SNN,像你的大脑一样工作
中国科学院自动化研究所
80+阅读 · 2018年11月7日
已删除
将门创投
7+阅读 · 2018年11月5日
让机器“看山是山”:脑启发的视觉计算|VALSE2018之五
深度学习大讲堂
5+阅读 · 2018年5月14日
【AAAI专题】论文分享:以生物可塑性为核心的类脑脉冲神经网络
中国科学院自动化研究所
15+阅读 · 2018年1月23日
人工神经网络
平均机器
15+阅读 · 2017年7月17日
Top
微信扫码咨询专知VIP会员