47家中国医疗独角兽排名公开;164亿,西门子收购瓦里安,创今年医疗领域最大收购案;恒瑞五年营收增速首跌破20%|医线周报

2020 年 8 月 7 日 创业邦杂志


「医线」是创业邦推出的医疗健康系列栏目,立足医疗健康一线,捕捉行业内最新动态,洞察创投新趋势。


医线周报,为你挑选过去一周(8.1~8.7)最值得关注的「医线」新闻。

整理 | 宇哲


本周(2020.8.1-8.7)重要医疗健康事件如下:中纪委发文,彻查医药腐败;正大天晴拿下15个重磅新品,18个品种首家过评;京东健康、华兰生物……47家中国医疗独角兽排名大公开;西门子164亿美元收购瓦里安,创今年医疗领域最大收购案;GSK全球首个BCMA抗体偶联药物获FDA加速批准;恒瑞五年营收增速首跌破20% ,研发投入逆势增长25%。


Part.1

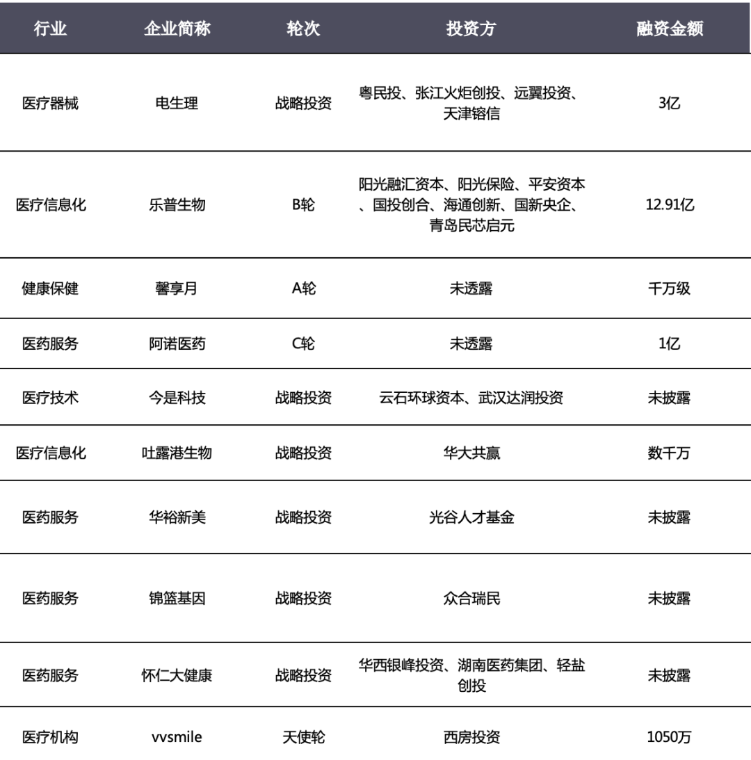
一周投融

本周全球医疗健康领域 融资事件共24起,其中国内14起,国外10起。据睿兽分析不完全统计,本周国内医疗融资金额总计达24.21亿人民币,海外融资金额总计达2.48亿美元。

数据来源:睿兽分析

上海微创电生理医疗科技股份有限公司由上海微创医疗器械(集团)有限公司于2010年8月31日在上海国际医学园区医谷园出资设立。
 
乐普生物是一家肿瘤免疫医疗研发商,聚焦肿瘤免疫治疗,现已搭建靶点发现、成药研制、开发和生产的综合性产业平台。
 
馨享月母婴护理院,是湖南首家获得认证的医疗级月子护理机构,集合产前产后护理、产后形体美容、新生儿护理、科学哺乳指导、新生儿技能训练、孕期饮食、产褥期月子餐、经营模式输出于一体的综合性高端母婴护理集团。
 
杭州阿诺生物医药科技有限公司主要聚焦在肿瘤免疫治疗领域,目前公司已经拥有10余款在研产品。
 
今是科技是一家基因测序仪及试剂研发商,技术核心是“基于蛋白纳米孔和核酸碱基相互作用所产生的特征电流信号,通过高度集成的芯片系统在单分子水平实现对核酸的高通量测序”。
 
吐露港生物是一家CRISPR诊断服务提供商,吐露港生物拥有Cas12蛋白在核酸检测技术及应用方面的全球独家专利权。其在2017年开发了基于CRISPR/Cas12系统的创新核酸检测技术,并将其命名为“HOLMES”,相比于传统恒温检测、qPCR、NGS等分子诊断技术。
 
武汉华裕新美菌业有限公司专注于食药用菌精深加工产品、功能食品和药品研发及生产。
 
北京锦篮基因科技有限公司是一家专业从事基因治疗药物研发的基因技术公司。目前研发管线里的新药研发项目20余项,涉及遗传病、感染性疾病、神经系统疾病、血液病、代谢性疾病、眼科疾病等。
 
怀仁药业(连锁)有限公司是集批发配送、药品零售为一体的区域强势品牌企业,门店遍及湖南、贵州、广西、重庆四省(市)58个县市区。
 
vvsmile是一家牙齿隐形矫正服务商,基于牙齿数据,并依托3D扫描将患者的牙齿模型转化为精确数据模型,为用户提供个性化牙齿矫正服务。
 
杰毅生物是一家感染性疾病诊断解决方案提供商,致力于革新感染性疾病检验未来的新锐科技公司,是阿里云在感染性疾病AI应用的战略合作伙伴。
 
启愈生物是一家创新大分子生物药研发商,目标是针对中国和世界的难治的癌症、自身免疫等疾病领域开发治疗新药造福患者。
 
普罗亭是一家提供单细胞精准研究解决方案提供商,普罗亭立足于精准医学领域的单细胞研究,并将技术研究和创新成果应用于疾病研究和健康管理。
 
图格医疗是一家医用电子内窥镜及手术室解决方案供应商,基于图像处理算法和FPGA实时处理平台,为医用成像系统提供解决方案。

国外融资情况如下:

数据来源:睿兽分析

Part.2

一周政策动向

关键词: 彻查、降价、绩效

中纪委发文:彻查医药腐

 
8月4日,中央纪委国家监委网站发布《重点领域正风反腐观察 深挖彻查医疗腐败》一文,再次聚焦医疗腐败问题。

文章指出,今年以来,各级纪检监察机关认真贯彻落实十九届中央纪委四次全会工作部署,立足职能职责,坚持分行业分领域深入排查,深入整治医疗领域腐败和作风问题,斩断医疗领域腐败利益链,不断压缩灰色空间。

各地纪委监委发布的审查调查信息与党纪政务处分信息显示——今年以来,医疗反腐覆盖面进一步扩大,从各大公立医院,到临床试验机构、医药研究所,再到乡镇卫生院、社区卫生服务中心,相关工作人员均被列入严查范围。(赛柏蓝)

最新通知!一批重点监控品种最低降价30%

3日,武汉市药械联采办公室发布《武汉市2020年重点监控合理用药药品议价实施细则》及《重点监控合理用药议价药品目录》的通知。其中议价细则指出重点监控品种在最低价基础上,最少降30%。(武汉药械联采办公室)
 
国家指令,整治所有医院回扣,暗访组出发

日前,国家卫健委发布了《2020年医疗行业作风建设工作专项行动方案》,这次方案的重点就是规范医疗机构及其从业人员行为,印发给各省、自治区、直辖市及新疆生产建设兵团卫生健康委,开始组织实施。


本次专项整治分3个阶段实施:第一个阶段是教育与自查阶段(2020年7月)。各级卫生健康行政部门和医疗机构组织召开工作会议,各级各类医疗机构和全体医务人员要严格执行“九不准”要求,自查自纠。

进入到8月份,就正式进入集中宣传与整治阶段。各地卫生健康行政部门负责查处本级医疗机构及医务人员的收受“红包”、回扣等违规行为,收集、整理群众举报线索并依职责查办或转交相关部门查办。(赛柏蓝器械)

国家文件下发,影响基层医生绩效

3日,国家卫健委发布《关于进一步加强无烟医疗卫生机构建设工作的通知》,部署新任务,要求所有医疗卫生机构和医务人员发挥示范引领作用,公卫内容、绩效工资或将受到影响。(国家卫健委)
 

Part.3

大公司&大事件

正大天晴发威!拿下15个重磅新品,18个品种首家过评

 
7月30日,国家药监局官网显示,南京正大天晴制药以仿制4类报产的利伐沙班片获批上市并视同通过一致性评价。米内网数据显示,2020年至今正大天晴已有15个仿制药获批上市,其中5个为首仿;32个过评品种霸屏(18个为首家),8个品种纳入第三批国采(6个品种正大天晴所占份额低);在审的以新分类报产仿制药中,25个品种暂未有仿制药获批,其中15个由正大天晴首家报产。(米内网)

京东健康、华兰生物……47家中国医疗独角兽排名大公开

胡润研究院于8月4日发布了《苏州高新区2020胡润全球独角兽榜》。榜单列出了截至2020年3月31日全球成立于2000年之后、价值10亿美元以上的非上市公司。此次共有47家涉及医疗健康领域的独角兽企业上榜,分属生物科技和健康科技两个细分行业。


中美医疗健康企业数量占去全球医疗独角兽总数的85%,中国以22家企业领先美国的18家。其中在生物科技行业美国企业上榜7家中国6家,而在健康科技行业中国的优势更加明显16家企业多于美国的11家。此次健康医疗领域上榜的47家企业,合计估值规模约7611亿人民币,占榜单总价值的5.9%。无论企业数量还是总价值都排在全行业的较前列。其中健康科技行业共有独角兽30家,占总估值的3.2%,生物科技行业共有17家,占总估值的2.7%。(E药经理人)

西门子164亿美元收购瓦里安,创今年医疗领域最大收购案

2020年8月2日,德国西门子医疗(Siemens Healthineers)确认,将收购美国癌症医疗技术制造商瓦里安医疗系统公司(Varian Medical Systems),在完全摊薄的基础上全现金交易价值164亿美元。

根据经瓦里安董事会一致批准的协议条款,西门子医疗将以每股177.50美元现金收购瓦里安的所有流通股份,与截至2020年7月31日瓦里安普通股30天成交量加权平均收盘价相比溢价约42%,与2020年7月31日交易公告前的最后一个交易日普通股收盘价相比溢价约24%。

西门子是医疗影像行业中三巨头之一。而瓦里安是全球肿瘤放疗领域龙头,瓦里安在全球安装了8000多套放射治疗系统,占据全球超过50%的放疗市场份额。此次收购意味着西门子将进军肿瘤放疗市场,双方将在影像诊断、体外诊断和介入治疗等领域实现强强联合,成为医疗健康领域新航母。(动脉网)

肝炎“药王”市值超1200亿!揽下中药名方对飚同仁堂

近日,片仔癀向龙晖药业出资控股的消息备受业界关注,一直以来片仔癀顶着肝炎“药王”的称号霸占零售市场的高位,尽管原料涨价对产品轮番提价,仍无法阻挡其业绩一路攀升。疫情之下,片仔癀逆势上涨,半年净利润达8.6亿元,最新市值已超1200亿元,今年以来涨幅超过87%。(米内网)

资不抵债, 海正控股子公司申请破产重整

海正药业发布公告称,控股子公司云生公司自2016年以来,受内部因素、外部因素影响,经营业绩持续下滑、产品规划和项目建设停滞。为进一步控制投资风险,最大限度地减少股东损失和保护云生公司债权人的利益,公司同意云生公司向人民法院提交破产重整申请,同时授权公司管理层在有关法律法规允许的范围内具体组织实施对云生公司的破产重整相关事宜。(海正药业公告)

黑石47亿美元收购基因检测公司Ancestry

5日,黑石集团宣布已达成协议,将以47亿美元的价格收购Ancestry。这家总部位于纽约的跨国投资公司将从当前的投资者包括Silver Lake、Spectrum Equity、Permira等手中收购Ancestry。Ancestry目前在30多个国家和地区开展业务,拥有300万用户,年收入约10亿美元。(即刻药闻)

Part.4

新产品&新技术
 
复星医药新冠mRNA疫苗已启动临床

5日,复星医药和BioNTech联合宣布,新型冠状病毒mRNA疫苗(BNT162b1)在获得国家药监局临床试验批准后,截至目前,已有72名受试者接种BNT162b1疫苗。( Insight数据库)

GSK全球首个BCMA抗体偶联药物获FDA加速批准

6号,GSK宣布,美国FDA已批准Blenrep作为单药疗法,用于既往接受过至少4种疗法(包括抗CD38单克隆抗体、蛋白酶体抑制剂和免疫调节剂)的复发性或难治性多发性骨髓瘤成人患者。根据缓解率,该适应症获得加速批准。(药明康德)

辉瑞第三代ALK抑制剂达到3期临床终点

辉瑞今天宣布,公司开发的第三代ALK抑制剂Lorbrena,在治疗初治晚期ALK阳性非小细胞肺癌患者中开展的3期临床试验CROWN中达到了主要终点。该研究显示,与ALK抑制剂活性对照相比,Lorbrena显著改善了患者的无进展生存期。(药明康德)
 
华北制药重组人源抗狂犬病毒单抗上市申请拟纳入优先审评

CDE网站信息显示,华北制药的重组人源抗狂犬病毒单抗注射液上市申请已于8月5日被纳入拟优先审评名单,理由是“临床急需的短缺药品、防治重大传染病和罕见病等疾病的创新药和改良型新药”。(CDE)
 
3.77亿美元,阿斯利康获得一款新型抗纤维化疗法独家权益

当地时间4日,Redx与阿斯利康签署了Wnt信号通路porcupine蛋白抑制剂RXC006的重要出让协议。阿斯利康将拥有RXC006针对特发性肺纤维化等纤维化疾病的开发与商业化的独家授权,并将在1期临床研究成功之前支付早期里程碑付款1700万美金。此外,以成功达到里程碑为前提,Redx有资格从阿斯利康再获得高达3.6亿美金的开发、监管和商业化里程碑付款。(新浪医药)

中国生物制药阿德福韦酯胶囊通过一致性评价

8月4日,中国生物制药发布公告称,本集团治疗乙型肝炎药物“阿德福韦酯胶囊”(商标名:名正)已获国家药监局颁发药品补充申请批准通知书,成为同品种首个通过仿制药质量和疗效一致性评价的产品。(中国生物制药公告)

罗氏“不限癌种”疗法Rozlytrek获欧盟批准

3日,罗氏宣布欧盟委员会已授予Rozlytrek有条件的上市许可,用于12岁及以上患有神经营养酪氨酸受体激酶基因融合的实体瘤成人和儿科患者。同时,EC还批准了Rozlytrek用于ROS1阳性的晚期非小细胞肺癌成人患者,患者以前没有接受过ROS1抑制剂治疗。(新浪医药)
 

Part.5

言论&数据

恒瑞:五年营收增速首跌破20%,研发投入逆势增长25%

8月1日,恒瑞医药公布了2020年半年报,从总营收和净利润上来看恒瑞依旧保持国内生物医药企业前茅位置,但相较于去年同期的增速,新冠疫情的影响十分突出。

2020年半年报显示,恒瑞医药上半年总营收113.09亿元人民币,相较于19年同期100.26亿元人民币增长了12.79%;归属于上市公司股东的净利润26.62亿元人民币,同比增长10.34%;归属于上市公司股东的扣除非经营性损益的净利润25.62亿元人民币,同比增长11.94%。( E药经理人)

所有对本栏目感兴趣的朋友,可添加微信nvxiaoyuyu进群交流,需备注工作单位和姓名才能进群,感谢大家。



应对市场接连不断的黑天鹅事件,2020年星际营,将全面行动升级

专为初创-A+轮阶段创始人打造的创业加速特训体系

你将能get:课程加速、融资加速、变现加速、曝光加速

现全国启动招募,等待优秀的你!

戳此报名

MORE | 更多精彩文章

 互联网不相信学渣
● 《三十而已》大结局:上线18天播放量突破40亿!它爆火的秘密,藏在这160个热搜里
● 到底谁杀死了TikTok?
● 西门子不甘心!164亿美元抢回老赛道,“三国杀”将重演?| 创新集
 为什么是武汉!腾讯、华为助阵,世界500强在这里二次创业,“图”什么?| 撩车

登录查看更多
1

相关内容

健康是一种权利 An apple A day..
《2020人工智能医疗产业发展蓝皮书》发布
专知会员服务
115+阅读 · 2020年9月11日
专知会员服务
96+阅读 · 2020年8月7日
2019中国硬科技发展白皮书 193页
专知会员服务
86+阅读 · 2019年12月13日
【大数据白皮书 2019】中国信息通信研究院
专知会员服务
138+阅读 · 2019年12月12日
医药零售行业报告
医谷
9+阅读 · 2019年7月8日
2018年氢燃料电池行业研究报告
行业研究报告
5+阅读 · 2019年5月6日
外泌体行业规模2030年预计将达22.8亿美元
外泌体之家
18+阅读 · 2019年3月26日
2017-2018年抗肿瘤药物行业研究报告
行业研究报告
7+阅读 · 2018年11月1日
全球最大AI独角兽诞生中国,商汤科技凭什么?
商业周刊中文版
5+阅读 · 2018年4月9日
2018-2020年中国服务机器人行业深度研究报告
机器人大讲堂
5+阅读 · 2018年1月30日
人脸识别独角兽之战
数据玩家
6+阅读 · 2017年9月30日
Arxiv
5+阅读 · 2020年3月26日
VIP会员
相关VIP内容
相关资讯
医药零售行业报告
医谷
9+阅读 · 2019年7月8日
2018年氢燃料电池行业研究报告
行业研究报告
5+阅读 · 2019年5月6日
外泌体行业规模2030年预计将达22.8亿美元
外泌体之家
18+阅读 · 2019年3月26日
2017-2018年抗肿瘤药物行业研究报告
行业研究报告
7+阅读 · 2018年11月1日
全球最大AI独角兽诞生中国,商汤科技凭什么?
商业周刊中文版
5+阅读 · 2018年4月9日
2018-2020年中国服务机器人行业深度研究报告
机器人大讲堂
5+阅读 · 2018年1月30日
人脸识别独角兽之战
数据玩家
6+阅读 · 2017年9月30日
Top
微信扫码咨询专知VIP会员