能拿高薪的运营人,都具备这项能力!

2022 年 11 月 15 日 人人都是产品经理

这几年,从招聘市场上我们可以看到有数据分析师这个岗位,同时在很多岗位上也都会需要有数据分析能力的复合型人才,足以见得数据的重要性。

就拿运营岗来说,JD上都写明要求你具备数据分析能力,能通过数据发现核心问题,提出解决方案。

然而对于一部分运营人来说,数据的掌握能力仅仅停留在结果层面,比如获客量,只能知道获客量是多少、多了还是少了。

获客量低了,只能说继续努力,但是具体在哪个方向上努力、需要多少资源、如何努力,是不知道的。

从本质上,这种做法相当于只看结果意味着只看到了局部的点,却没有看到业务中的其他变量以及变量之间的连接关系。

而如果你具备数据思维,掌握了数据分析的能力,你才能真正通过数据指导业务的决策。而你也能凭着这项能力,打造出你的差异化竞争力,构建期你在职场上的护城河!

说到这里,也给大家分享一个免费学习数据思维的福利!

11月17日(周四)20:00 ,在互联网运营领域深耕16年之久的前腾讯高级产品运营@杨俊老师,会给大家直播分享《大数据时代,运营人如何提升能力,实现收入增长?》

用一小时带大家拆解靠数据分析营收翻倍的经典案例,锻炼你的数据思维,提升核心竞争力!

实现升职加薪,运营人必看!

扫码获取免费报名链接

课程内容如下:

  1. 没有数据思维,运营人会遇到哪些难题?

  2. 案例拆解:如何用数据帮助业务持续增长

  3. 如何锻炼数据思维,提升运营核心竞争力

0 1

这是一门什么样的课程?

人人都是产品经理&起点课堂出品,专为0-3年运营从业、想转岗运营的职场人、想入职运营的大学生量身打造的体验课,由起点课堂-特聘讲师@杨俊老师主讲。

导师具有:16年互联网产品运营经验,既熟悉大厂大体量产品规模化运作模式又熟悉创业团队的破局之道。

11月17日直播正式开始,现在报名,可免费学习!

0 2

本次课程你能收获什么?

收获1:了解数据思维可以让你的工作发生哪些变化 

作为一名运营人,面对各类庞杂的数据时经常会手足无措,叫苦连天。如果我拥有数据思维的时候,我的工作会发生什么变化,可以避开多少错误的工作方向呢?

11月17(周四)晚8点直播公开课上,从事互联网运营工作16年的杨俊老师,将为你进行详细讲解!

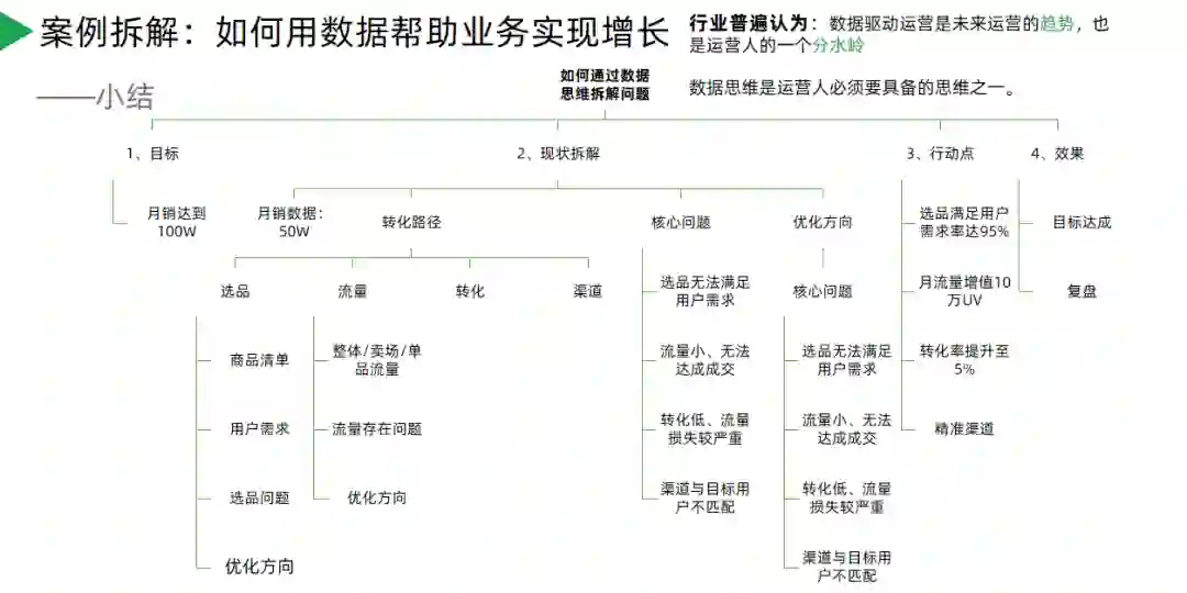
 收获2:从运营案例中看数据分析的重要性 

既然数据思维在运营中那么重要,那我们怎么才能做到破局而出?如何通过数据分析让营收翻倍呢?

杨俊老师将在直播课中拆解经典的运营案例,一步步教你如何利用数据分析实现实际的价值,千万不要错过!

 收获3:如何训练数据分析能力,提升运营竞争力 

那运营人应该怎么样提升自己的数据分析能力呢?杨俊老师教你干货方法,通过看数据分析案例,同时加上日常工作中对于数据分析的练习,提升自己的能力。

老师将为同学们分享搭建数据思维的方法,帮助同学们高效成长,实现运营职业路上的快速发展!

03

课程配有哪些服务?

1、在线直播答疑

除了课程学习外,在直播课的前10分钟和直播后,导师会在直播间里进行免费答疑!有任何关于课程疑问或工作上的难题,都会给你相应的建议,真正帮助每一位同学厘清知识点,学以致用。

2、运营顾问全程服务

课程将有温柔体贴,同时也非常严格的顾问老师全程参与,她会邀你进学习群,督促你学习,提供交流互动、搜集问题反馈、安排答疑等服务。

3、干货分享

扫描下方二维码,添加顾问老师

享受“社群分享+精华课件+互动答疑”三重福利

邀请入群,领取福利

04

适合哪些同学来学习?

1、0-2岁运营新人必须要学习

掌握运营人必备的能力项-数据思维,更好的胜任工作,打造核心竞争力。

2、即将毕业,想做运营工作的应届生也要关注

毕业后第一份儿工作至关重要,掌握运营岗位必要的技能,好的开始会让你的职业发展更加顺利!

3、工作几年,想转岗的0基础运营新人一定要来

清楚运营发展、核心技能,找准学习方向,降低转行成本,实现跨越式发展,拿到高薪offer!

05

什么时间上课?

本次公开课直播时间为 11月17日(周四)20:00 正式开始。

我们的助教老师将会邀请已报名的同学进入学习群,进行有趣的破冰活动+干货分享+答疑接龙,多种福利在等你~

周三20:00,锁定直播间!!杨老师将会上线为大家带来满满干货的直播课程哦!

限时免费,干货直播课

赶快长按识别下方二维码

一起学习运营吧!

👇 点击“阅读原文”报名

登录查看更多
0

相关内容

关乎渠道,用户,数据,商务和活动的各种思考和求索。 运筹于帷幄之中,决胜于千里之外。学习运营: 运营、产品运营(互联网运营)
《6G典型场景和关键能力》白皮书, 23页pdf
专知会员服务
77+阅读 · 2022年8月1日
实时数仓赋能金融业务的落地实践
专知会员服务
21+阅读 · 2022年7月24日
2022年中国企业数字化学习行业研究报告
专知会员服务
36+阅读 · 2022年7月20日
专知会员服务
52+阅读 · 2021年5月21日
专知会员服务
66+阅读 · 2021年1月6日
《人工智能2020:落地挑战与应对 》56页pdf
专知会员服务
197+阅读 · 2020年3月8日
想成为稀缺的运营人才,你得有这项能力
人人都是产品经理
0+阅读 · 2022年9月20日
都是转岗运营,她为何可以拿13k,而我8次面试都失败!
人人都是产品经理
0+阅读 · 2022年9月5日
80%以上月薪3w的岗位,都要求候选人具备这项能力!
人人都是产品经理
0+阅读 · 2022年8月31日
月薪3k与月薪3万的运营人,差别究竟在哪?
人人都是产品经理
0+阅读 · 2022年8月4日
“未来能拿高薪的运营人,都有这项能力!”
人人都是产品经理
0+阅读 · 2022年4月11日
都说运营门槛低,但为何我转岗那么难?
人人都是产品经理
0+阅读 · 2022年2月13日
羡慕大厂年终奖金高,掌握好这项能力,提升跳槽率!
人人都是产品经理
0+阅读 · 2022年1月16日
产品经理,决定你能走远的,是这项能力!
人人都是产品经理
0+阅读 · 2021年12月2日
“入职1年惨遭淘汰,运营岗也卷起来了?”
人人都是产品经理
0+阅读 · 2021年10月31日
国家自然科学基金
0+阅读 · 2015年12月31日
国家自然科学基金
0+阅读 · 2015年12月31日
国家自然科学基金
4+阅读 · 2014年12月31日
国家自然科学基金
1+阅读 · 2013年12月31日
国家自然科学基金
0+阅读 · 2013年12月31日
国家自然科学基金
1+阅读 · 2012年12月31日
国家自然科学基金
1+阅读 · 2012年12月31日
国家自然科学基金
1+阅读 · 2012年12月31日
Arxiv
21+阅读 · 2022年11月8日
Arxiv
20+阅读 · 2021年2月28日
已删除
Arxiv
33+阅读 · 2020年3月23日
VIP会员
相关VIP内容
《6G典型场景和关键能力》白皮书, 23页pdf
专知会员服务
77+阅读 · 2022年8月1日
实时数仓赋能金融业务的落地实践
专知会员服务
21+阅读 · 2022年7月24日
2022年中国企业数字化学习行业研究报告
专知会员服务
36+阅读 · 2022年7月20日
专知会员服务
52+阅读 · 2021年5月21日
专知会员服务
66+阅读 · 2021年1月6日
《人工智能2020:落地挑战与应对 》56页pdf
专知会员服务
197+阅读 · 2020年3月8日
相关资讯
想成为稀缺的运营人才,你得有这项能力
人人都是产品经理
0+阅读 · 2022年9月20日
都是转岗运营,她为何可以拿13k,而我8次面试都失败!
人人都是产品经理
0+阅读 · 2022年9月5日
80%以上月薪3w的岗位,都要求候选人具备这项能力!
人人都是产品经理
0+阅读 · 2022年8月31日
月薪3k与月薪3万的运营人,差别究竟在哪?
人人都是产品经理
0+阅读 · 2022年8月4日
“未来能拿高薪的运营人,都有这项能力!”
人人都是产品经理
0+阅读 · 2022年4月11日
都说运营门槛低,但为何我转岗那么难?
人人都是产品经理
0+阅读 · 2022年2月13日
羡慕大厂年终奖金高,掌握好这项能力,提升跳槽率!
人人都是产品经理
0+阅读 · 2022年1月16日
产品经理,决定你能走远的,是这项能力!
人人都是产品经理
0+阅读 · 2021年12月2日
“入职1年惨遭淘汰,运营岗也卷起来了?”
人人都是产品经理
0+阅读 · 2021年10月31日
相关基金
国家自然科学基金
0+阅读 · 2015年12月31日
国家自然科学基金
0+阅读 · 2015年12月31日
国家自然科学基金
4+阅读 · 2014年12月31日
国家自然科学基金
1+阅读 · 2013年12月31日
国家自然科学基金
0+阅读 · 2013年12月31日
国家自然科学基金
1+阅读 · 2012年12月31日
国家自然科学基金
1+阅读 · 2012年12月31日
国家自然科学基金
1+阅读 · 2012年12月31日
Top
微信扫码咨询专知VIP会员