报告 | 国家工信安全中心:2018年度工业信息安全形势分析(附PDF下载)

2019 年 3 月 21 日 走向智能论坛
关注 走向智能论坛 ,与我们同行!
小智的话

日前,国家工业信息安全发展研究中心发布《2018年度工业信息安全形势分析》,报告认为,2018年全球范围内针对工业领域的网络攻击有增无减,对政治、经济、军事、国家和社会安全等造成直接威胁和现实影响,工业信息安全成为各国政府高度关注的重大安全领域。2019年,工业领域的信息安全风险仍将持续,工业领域仍是网络攻击的主要目标。因此,要加快提升工业信息安全保障能力。本文来自:国家工业信息安全发展研究中心,由《走向智能论坛》微信公号推荐阅读。

报告 | 国家工信安全中心:2018年度工业信息安全形势分析


在“走向智能论坛”微信公众号回复“20190321”,可免费下载”2018年度工业信息安全形势分析“报告完整PDF 


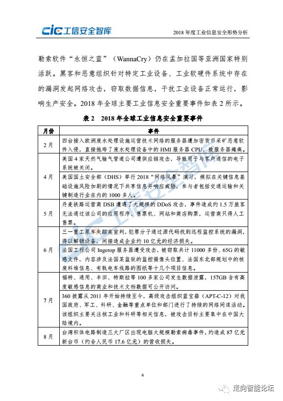
2019年1月,国家工业信息安全发展研究中心首次发布“工信安全智库”研判系列报告。《2018年度工业信息安全形势分析》认为,2018年,全球范围内针对工业领域的网络攻击有增无减,攻击手段花样多变,大规模高强度的安全事件屡有发生,对政治、经济、军事、国家和社会安全等造成直接威胁和现实影响,工业信息安全成为各国政府高度关注的重大安全领域。


面对日益严重的安全问题,我国工业信息安全工作稳步推进,政策体系不断完善,安全防护和保障能力建设取得实效。但是,我国在工业信息安全的核心技术、关键产品、服务能力、保障体系、人才培养等领域仍面临诸多问题和挑战。


2019年,工业领域的信息安全风险仍将持续,工业领域仍是网络攻击的主要目标。因此,要加快提升工业信息安全保障能力,为实现制造强国和网络强国战略目标奠定坚实基础。


以下为报告主要内容:


在“走向智能论坛”微信公众号回复“20190321”,可免费下载”2018年度工业信息安全形势分析“报告完整PDF 


    声  明

本文来自:国家工业信息安全发展研究中心,版权归原机构所有,由《走向智能论坛》微信公号推荐阅读。

相关阅读

1、报告 | 从连接到赋能:“智能+”助力中国经济高质量发展(附PDF下载)

2、报告 | 解构与重组:开启智能经济(附PDF下载)

3、报告 | 下一个时代:5G+AI(附PPT图片)

4、中国工程院:《全球工程前沿2018》(附PDF下载)

5、报告 | 埃森哲:2022年资本市场技术展望(附下载)

6、报告 | 数据驱动 转型致胜——全球工业互联网平台应用案例分析报告(附下载)

7、CIE智库:新一代人工智能发展白皮书(2017)(附PDF下载)

8、中国信通院:人工智能发展白皮书-技术架构篇(2018年)(附PDF下载)

9、埃森哲:中国企业数字转型指数(附PDF下载)


登录查看更多
0

相关内容

网络攻击是指任何非授权而进入或试图进入他人计算机网络的行为。
广东疾控中心《新型冠状病毒感染防护》,65页pdf
专知会员服务
19+阅读 · 2020年1月26日
新时期我国信息技术产业的发展
专知会员服务
71+阅读 · 2020年1月18日
报告 | 2020中国5G经济报告,100页pdf
专知会员服务
98+阅读 · 2019年12月29日
报告 | 绿色制造标准化白皮书(2019年版)(附PDF下载)
走向智能论坛
11+阅读 · 2019年9月10日
报告 | 解构与重组:开启智能经济(附PDF下载)
走向智能论坛
10+阅读 · 2019年1月7日
德勤:工业4.0与数字孪生(附PDF下载)
走向智能论坛
41+阅读 · 2018年9月6日
《中国人工智能发展报告2018》(附PDF下载)
走向智能论坛
19+阅读 · 2018年7月17日
UPSNet: A Unified Panoptic Segmentation Network
Arxiv
4+阅读 · 2019年1月12日
CoQA: A Conversational Question Answering Challenge
Arxiv
7+阅读 · 2018年8月21日
VIP会员
相关资讯
Top
微信扫码咨询专知VIP会员