极飞无人机IPO申请获受理!主打农业应用,西安电子科技大学校友创立,高瓴百度是股东

2021 年 11 月 24 日 量子位
杨净 发自 凹非寺
量子位 报道 | 公众号 QbitAI

中国农业无人机第一股,现在开启IPO进程。

极飞科技,由微软前技术人员彭斌创立,主打以无人机为出发点的智慧农业解决方案。本周一(11月22日),科创板IPO申请获上交所受理。

作为农业科技领域头部,今年上半年获高瓴的3亿追投,两度刷新国内该领域最大笔融资纪录。高瓴、百度、成为资本、创新工场均为股东。

此番上市,极飞科技将募资15亿,用于数字农业智能制造基地项目、广州研发中心建设项目、营销及服务体系建设项目。

关键财务数据

先来看极飞的财务数据。

营收方面,极飞2020年全年营收为5.30亿,相较于2019年的3.57亿,同比增长49%。

今年上半年,极飞营收达4.69亿元。

而从净利润方面来看,目前公司暂未盈利。

截至今年上半年,三年来(归属母公司)共计亏损近1.9亿元,累计未弥补亏损为2.24亿元。

其中,去年(2020年)净利润为-6084.55万元,今年上半年就烧了8512.29万元,扣除非经常性损益后净亏损达1亿元。

不过这放在整个科技企业阵列中并不奇怪,极飞也解释主因是公司所处行业尚处于快速成长期,现阶段研发投入较高,以及新产品线仍处于市场推广阶段、销售规模效应尚未体现。

过去三年极飞研发投入达2.1亿,今年上半年研发投入就达8130.71 万元,占营收比达17.35%

这一比例在科技企业当中处于较高的水平。

截至今年上半年,公司研发人员共计527人,占公司全员比例达38.47%。而报告期内,公司拥有已授权专利1305项。

主营业务构成

作为为行业找技术的典型,极飞业务主要围绕农业。

招股书显示,目前公司主营业务是研发、制造并销售农业无人机、无人车在内的智能农业设备和智慧农业管理系统,并提供相关技术服务。

早在2015年,消费类无人机掀起国内热潮时,极飞就瞄准农业发布第一代农业无人机。

并由此延伸,如今形成六大核心产品与三大模块,覆盖农业生产中的耕、种、管、收各个环节。

先来看产品。

作为核心产品之一的农业无人机, 报告期内产品共迭代4次、两大系列(P系列、V系列),已被应用于全国近2000个区县的农事作业中,覆盖像稻谷、玉米、小麦等粮食作物,棉花等经济作物以及土豆、油菜、向日葵、大豆、花生等农作物等。

而若搭载遥感模块结合AI算法,就可代替人力实现巡田、测产等功能。据介绍,目前遥感无人机预测产量收成,准确率可达95%以上。

而像无人车、自驾仪则是实现地面无人化作业,农户可通过连接智能手机或平板电脑进行航线规划。

再加上农业物联网设备、智慧农业系统进一步组成极飞生态系统三大模块。


目前,极飞的盈利模式主要是通过由一、二级经销商构成的经销体系将产品销往广大终端用户,并向其提供维修保障等技术服务。

基于此,智能农业装备占主营业务营收达90%左右。

其中农业无人机作为销售主力,今年上半年已销售的12775台,与去年全年销售数量基本持平。

不过极飞也解释道,部分产品销售数量会受到季节影响。比如像遥感无人机在今年上半年的销量,仅占去年37%。

此外,由于产品的特殊性,极飞的核心客户分散在全国各地以及像美国、日本、韩国等主要海外地区。

今年上半年,极飞前五大客户为江苏利华、安徽农祥航施、虎林农江、黑龙江鑫庆、湖北丘旌五大公司。

近三年国内主要销售省包括新疆维吾尔自治区、江苏省、黑龙江省、山东省和安徽省。

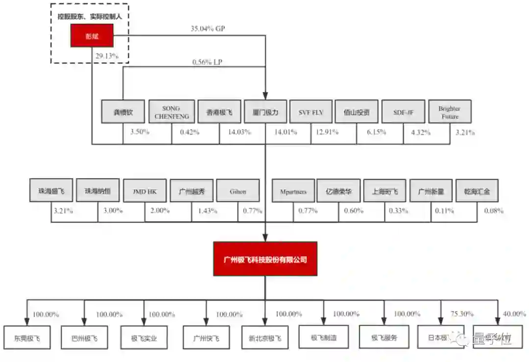
谁在驱动极飞?

创始人彭斌是公司控股股东、实际控制人,直接持有极飞29.13%股份,合计控制公司43.14%股份的表决权。

还有像高瓴、百度、成为资本等外部投资人担任股东。

招股书介绍,目前极飞共有4名核心技术人员,包括创始人彭斌在内。

彭斌,本科毕业于西安电子科技大学计算机专业,曾在微软担任技术经理。2007年4月创立XAIRCRAFT团队,即极飞的前身,开始从事无人机的研发及产品创新。

直到2013年,彭斌与联合创始人龚槚钦看到新疆棉田巨大应用潜力,正式开启为行业找技术的模式。

其他三位均为极飞早期的技术员工。

黄耀霖,毕业于西安石油大学测控技术与仪器专业,2009年加入XAIRCRAFT团队。负责农业无人车平台,配载气流喷雾机、农业物联系统等,实现自主植保、智能巡田、农资运输等农事服务功能。

管武烈,本科毕业于华南农业大学网络工程专业,2009年3月加入XAIRCRAFT团队,负责极飞无人机飞控系统、云端系统等相关研发和设计。

陈家翔,毕业于华南师范大学计算机专业,2007年就加入XAIRCRAFT团队,在极飞负责研发物联网系统,可采集农田高清图、气象数据,获取农作物生长数据、病虫灾害分布、土壤情况等。

如何评价?

如果整理极飞招股书中的关键词,农业定属于其中之一。

放眼整个硬科技领域,能如此深耕一个行业创造产业价值并不太多。

实际上,他们也经历过一段“拿锤找钉”的摸索期。

联合创始人龚槚钦曾透露,极飞在创立之初给自己的定位是一家无人机公司,内部叫做为技术找行业。

我们拿着无人机,跑到各个行业里面去,科考、搜救、巡逻、物流……

但直至2013年9月26日那天,极飞开始为行业找技术。

当时,两位创始人龚槚钦和彭斌在新疆的棉花田里看到农民工在辛苦的作业,由此联想到了无人机技术在农业领域、在乡村能解决很大的问题。

如今他们已经从新疆棉田出发、从农业无人机出发,延伸到农业生产的各个环节。

今年3月,极飞企业社会责任报告中显示,截止去年,极飞已经将6万多台农业自动化设备铺设到了全球42个国家和地区的田间地头,服务超过931万农户、7.8亿亩次农田,减少粮食作物损失约821万吨。

而像超级棉田——两位员工靠智能化设备管理3000亩新疆棉田,亲自为现代新农人打个样;还有像与长城合作打造皮卡,解决新农人们上山下乡路上的痛点……这些举措都是极飞深入农业之后的战略思考。

正如农业植保是无人机目前最大的应用场景,前沿科技已经远没有像以往那样高深,越来越多企业已经在更加深入现实的地方创造产业价值。

智能未来已然来到了「看见」时刻。

本文系网易新闻•网易号特色内容激励计划签约账号【量子位】原创内容,未经账号授权,禁止随意转载。

直播免费报名!

与AI大咖一起预见智能科技新未来

量子位「MEET2022智能未来大会」将于11.30日全程直播,李开复博士、张亚勤教授、IBM大中华区CTO谢东百度集团副总裁吴甜京东集团副总裁何晓冬商汤科技联创杨帆小冰公司CEO李笛 等嘉宾邀你参会、一起预见智能科技新未来!

扫码可预约直播or加入大会交流群↓↓ 入群还可抽取惊喜礼品&现金红包哦

<< 左右滑动查看更多 >>

量子位 QbitAI · 头条号签约作者

վ'ᴗ' ի 追踪AI技术和产品新动态

一键三连「分享」「点赞」和「在看」

科技前沿进展日日相见 ~



登录查看更多
0

相关内容

《日本在智慧农业上的举措》最新报告,24页PPT
专知会员服务
58+阅读 · 2022年3月23日
《5G+智慧农业解决方案》22页PPT,三昇农业
专知会员服务
56+阅读 · 2022年3月23日
中国机器人产业应用创新白皮书(2021),91页pdf
专知会员服务
76+阅读 · 2022年1月9日
2021年中国机器人行业研究报告,41页pdf
专知会员服务
72+阅读 · 2021年12月23日
工信部印发《“十四五”大数据产业发展规划》,20页pdf
2021年中国人工智能市场发展现状
专知会员服务
125+阅读 · 2021年10月29日
专知会员服务
13+阅读 · 2021年9月30日
专知会员服务
36+阅读 · 2021年8月13日
2021年中国人工智能在工业领域的应用研究报告(附报告)
杨国福发招股书:客单30元,年入11亿
36氪
0+阅读 · 2022年2月24日
拆解「AI+制造」第一股
机器之心
0+阅读 · 2022年1月20日
商汤作价1026亿IPO,商业化汤教授身家220亿
量子位
0+阅读 · 2021年12月7日
国家自然科学基金
0+阅读 · 2012年12月31日
国家自然科学基金
0+阅读 · 2012年12月31日
国家自然科学基金
0+阅读 · 2012年12月31日
国家自然科学基金
0+阅读 · 2012年12月31日
国家自然科学基金
18+阅读 · 2011年12月31日
国家自然科学基金
0+阅读 · 2011年12月31日
Arxiv
0+阅读 · 2022年4月20日
Arxiv
1+阅读 · 2022年4月19日
Arxiv
0+阅读 · 2022年4月19日
Arxiv
0+阅读 · 2022年4月19日
Arxiv
0+阅读 · 2022年4月18日
VIP会员
相关VIP内容
《日本在智慧农业上的举措》最新报告,24页PPT
专知会员服务
58+阅读 · 2022年3月23日
《5G+智慧农业解决方案》22页PPT,三昇农业
专知会员服务
56+阅读 · 2022年3月23日
中国机器人产业应用创新白皮书(2021),91页pdf
专知会员服务
76+阅读 · 2022年1月9日
2021年中国机器人行业研究报告,41页pdf
专知会员服务
72+阅读 · 2021年12月23日
工信部印发《“十四五”大数据产业发展规划》,20页pdf
2021年中国人工智能市场发展现状
专知会员服务
125+阅读 · 2021年10月29日
专知会员服务
13+阅读 · 2021年9月30日
专知会员服务
36+阅读 · 2021年8月13日
2021年中国人工智能在工业领域的应用研究报告(附报告)
相关基金
国家自然科学基金
0+阅读 · 2012年12月31日
国家自然科学基金
0+阅读 · 2012年12月31日
国家自然科学基金
0+阅读 · 2012年12月31日
国家自然科学基金
0+阅读 · 2012年12月31日
国家自然科学基金
18+阅读 · 2011年12月31日
国家自然科学基金
0+阅读 · 2011年12月31日
Top
微信扫码咨询专知VIP会员