【综述】深度学习场景文字检测识别,20页综述带你了解领域最新动态

2019 年 6 月 23 日 专知

【导读】场景文字识别,是当前炙手可热的研究方向之一,具有非常广阔的应用前景,本文为大家带来了一份最新的场景文字识别综述文章,帮助大家快速了解领域进展。


介绍:


随着深度学习的兴起和发展,对计算机视觉领域产生了巨大的变化和重塑效应。对于场景文本检测与识别来说,作为计算机视觉的一个重要的研究领域,不可避免地受到这一革命性浪潮的推动,逐步进入到深度学习时代。近年来,社会在思维方式、方法和表现方面都有了长足的进步,本综述旨在总结和分析深度学习时代场景文本检测与识别技术的主要变化和重大进展。在本文中,我们的主要贡献在于:(1)介绍新的见解与想法;(2)重点介绍近期的技术和基准,展望未来趋势,具体而言,我们将重点强调深度学习带来的差异和存在的挑战。最终,希望本篇综述可以成为这一领域研究人员的参考资料。

相关资源:

https://github.com/Jyouhou/SceneTextPapers

原文链接:

https://arxiv.org/abs/1811.04256

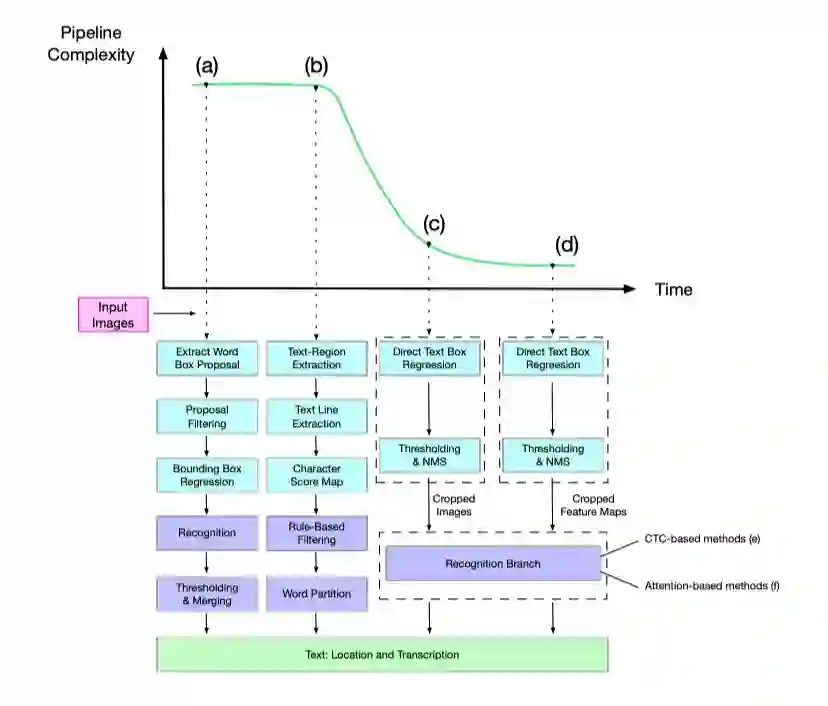
场景文本检测与识别算法发展趋势:

典型的识别过程:

请关注专知公众号(点击上方蓝色专知关注

  • 后台回复“STDR” 就可以获取《Scene Text Detection and Recognition: The Deep learning Era》最新综述载链接~

附全文内容预览:

-END-

专 · 知

专知,专业可信的人工智能知识分发,让认知协作更快更好!欢迎登录www.zhuanzhi.ai,注册登录专知,获取更多AI知识资料!

欢迎微信扫一扫加入专知人工智能知识星球群,获取最新AI专业干货知识教程视频资料和与专家交流咨询

请加专知小助手微信(扫一扫如下二维码添加),加入专知人工智能主题群,咨询技术商务合作~

专知《深度学习:算法到实战》课程全部完成!550+位同学在学习,现在报名,限时优惠!网易云课堂人工智能畅销榜首位!

点击“阅读原文”,了解报名专知《深度学习:算法到实战》课程

登录查看更多
1

相关内容

利用计算机自动识别字符的技术,是模式识别应用的一个重要领域。人们在生产和生活中,要处理大量的文字、报表和文本。为了减轻人们的劳动,提高处理效率,50年代开始探讨一般文字识别方法,并研制出光学字符识别器。60年代出现了采用磁性墨水和特殊字体的实用机器。60年代后期,出现了多种字体和手写体文字识别机,其识别精度和机器性能都基本上能满足要求。如用于信函分拣的手写体数字识别机和印刷体英文数字识别机。70年代主要研究文字识别的基本理论和研制高性能的文字识别机,并着重于汉字识别的研究。

知识荟萃

精品入门和进阶教程、论文和代码整理等

更多

查看相关VIP内容、论文、资讯等
最新《自然场景中文本检测与识别》综述论文,26页pdf
专知会员服务
70+阅读 · 2020年6月10日
专知会员服务
104+阅读 · 2020年3月12日
【综述】金融领域中的深度学习,附52页论文下载
专知会员服务
165+阅读 · 2020年2月27日
机器翻译深度学习最新综述
专知会员服务
99+阅读 · 2020年2月20日
2019->2020必看的十篇「深度学习领域综述」论文
专知会员服务
275+阅读 · 2020年1月1日
深度学习视频中多目标跟踪:论文综述
专知会员服务
94+阅读 · 2019年10月13日
[综述]基于深度学习的开放领域对话系统研究综述
专知会员服务
80+阅读 · 2019年10月12日
[综述]深度学习下的场景文本检测与识别
专知会员服务
78+阅读 · 2019年10月10日
【旷视出品】细粒度图像分析综述
专知
15+阅读 · 2019年7月11日
【综述】生成式对抗网络GAN最新进展综述
专知
61+阅读 · 2019年6月5日
【资源】图像分割/显著性检测数据集列表
专知
13+阅读 · 2019年5月22日
Image Segmentation Using Deep Learning: A Survey
Arxiv
47+阅读 · 2020年1月15日
Arxiv
19+阅读 · 2019年4月5日
Deep Learning for Generic Object Detection: A Survey
Arxiv
14+阅读 · 2018年9月6日
Arxiv
5+阅读 · 2018年5月22日
VIP会员
相关VIP内容
最新《自然场景中文本检测与识别》综述论文,26页pdf
专知会员服务
70+阅读 · 2020年6月10日
专知会员服务
104+阅读 · 2020年3月12日
【综述】金融领域中的深度学习,附52页论文下载
专知会员服务
165+阅读 · 2020年2月27日
机器翻译深度学习最新综述
专知会员服务
99+阅读 · 2020年2月20日
2019->2020必看的十篇「深度学习领域综述」论文
专知会员服务
275+阅读 · 2020年1月1日
深度学习视频中多目标跟踪:论文综述
专知会员服务
94+阅读 · 2019年10月13日
[综述]基于深度学习的开放领域对话系统研究综述
专知会员服务
80+阅读 · 2019年10月12日
[综述]深度学习下的场景文本检测与识别
专知会员服务
78+阅读 · 2019年10月10日
Top
微信扫码咨询专知VIP会员