央行发布《金融大数据术语》标准,25页pdf

2022 年 1 月 25 日 专知

来源:央行 

  随着大数据技术在金融领域的广泛深入应用,大数据技术已经成为促进金融科技创新,驱动监管科技智能化的重要支撑,在规范社会治理、提供金融服务等方面发挥着重要的作用。

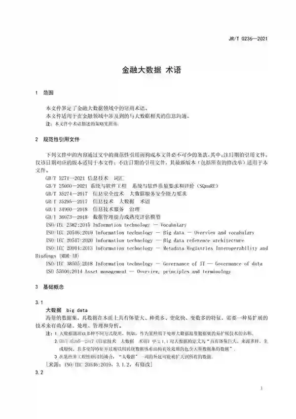
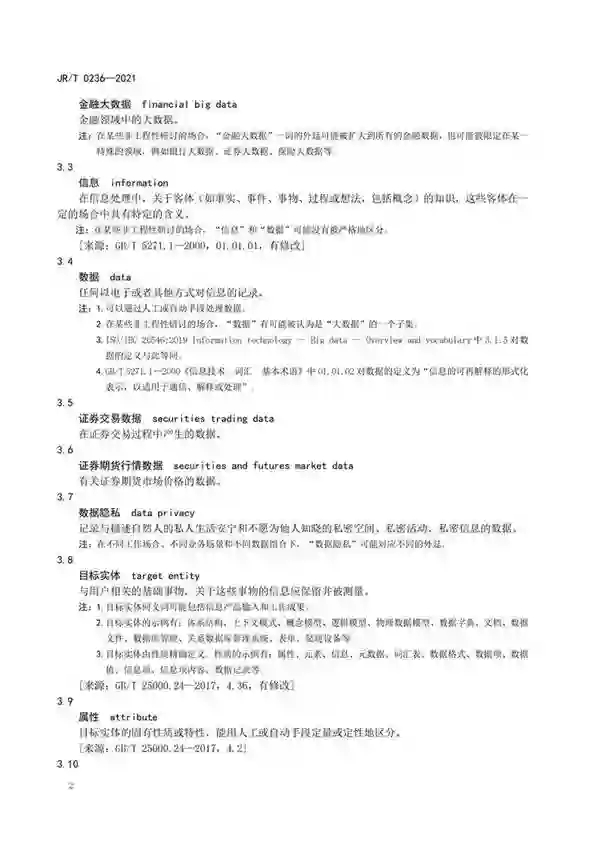
  近日,据全国金融标准化技术委员会官网消息,中国人民银行发布《金融大数据 术语》(JR/T 0236—2021)金融行业标准。本标准结合我国金融应用特点,归纳描述了金融大数据相关基础概念、参考体系、生命周期、治理与管理以及支撑运行环境等方面的常用术语,为增强金融数据信息传导、促进相关方快速形成共识等方面提供有效支撑,有助于统一金融领域大数据相关概念,促进大数据在金融行业的应用。

  本标准由全国金融标准化技术委员会归口管理,由中国人民银行科技司提出、成方金融信息技术服务有限公司牵头起草,金融机构、科技公司、研究院所等相关单位共同参与。标准经过广泛征求意见和论证,并通过了全国金融标准化技术委员会审查。

https://www.cfstc.org/jinbiaowei/2929436/2982713/index.html

具体内容如下


专知便捷查看

便捷下载,请关注专知公众号(点击上方蓝色专知关注)

  • 后台回复“FBD25” 就可以获取央行发布《金融大数据术语》标准,25页pdf》专知下载链接


专知,专业可信的人工智能知识分发 ,让认知协作更快更好!欢迎注册登录专知www.zhuanzhi.ai,获取70000+AI主题干货知识资料!


欢迎微信扫一扫加入专知人工智能知识星球群,获取最新AI专业干货知识教程资料和与专家交流咨询
点击“ 阅读原文 ”,了解使用 专知 ,查看获取70000+AI主题知识资源
登录查看更多
0

相关内容

《金融大数据术语》行业标准,24页pdf
专知会员服务
55+阅读 · 2022年2月28日
《信息技术大数据系统基本要求》国家标准,11页pdf
专知会员服务
47+阅读 · 2022年2月27日
央行发布《金融大数据术语》,25页pdf
专知会员服务
43+阅读 · 2022年1月25日
城市大脑案例集(2022),114页pdf
专知会员服务
117+阅读 · 2022年1月10日
《城市大脑发展白皮书(2022)》发布!
专知会员服务
120+阅读 · 2022年1月8日
隐私计算应用白皮书, 54页pdf
专知会员服务
177+阅读 · 2021年12月18日
《隐私计算白皮书(2021年)》正式发布(附下载链接)
专知会员服务
96+阅读 · 2021年7月22日
《金融大数据术语》行业标准,24页pdf
专知
1+阅读 · 2022年2月28日
城市大脑案例集(2022),114页pdf
专知
3+阅读 · 2022年1月10日
区块链白皮书,44页pdf
专知
7+阅读 · 2021年12月30日
国家自然科学基金
8+阅读 · 2015年12月31日
国家自然科学基金
4+阅读 · 2015年12月31日
国家自然科学基金
7+阅读 · 2015年12月31日
国家自然科学基金
4+阅读 · 2014年12月31日
国家自然科学基金
0+阅读 · 2013年12月31日
国家自然科学基金
1+阅读 · 2012年12月31日
国家自然科学基金
0+阅读 · 2012年12月31日
国家自然科学基金
0+阅读 · 2012年12月31日
国家自然科学基金
0+阅读 · 2009年12月31日
国家自然科学基金
0+阅读 · 2008年12月31日
Arxiv
0+阅读 · 2022年4月17日
Arxiv
16+阅读 · 2019年4月4日
Arxiv
25+阅读 · 2018年1月24日
VIP会员
相关VIP内容
《金融大数据术语》行业标准,24页pdf
专知会员服务
55+阅读 · 2022年2月28日
《信息技术大数据系统基本要求》国家标准,11页pdf
专知会员服务
47+阅读 · 2022年2月27日
央行发布《金融大数据术语》,25页pdf
专知会员服务
43+阅读 · 2022年1月25日
城市大脑案例集(2022),114页pdf
专知会员服务
117+阅读 · 2022年1月10日
《城市大脑发展白皮书(2022)》发布!
专知会员服务
120+阅读 · 2022年1月8日
隐私计算应用白皮书, 54页pdf
专知会员服务
177+阅读 · 2021年12月18日
《隐私计算白皮书(2021年)》正式发布(附下载链接)
专知会员服务
96+阅读 · 2021年7月22日
相关基金
国家自然科学基金
8+阅读 · 2015年12月31日
国家自然科学基金
4+阅读 · 2015年12月31日
国家自然科学基金
7+阅读 · 2015年12月31日
国家自然科学基金
4+阅读 · 2014年12月31日
国家自然科学基金
0+阅读 · 2013年12月31日
国家自然科学基金
1+阅读 · 2012年12月31日
国家自然科学基金
0+阅读 · 2012年12月31日
国家自然科学基金
0+阅读 · 2012年12月31日
国家自然科学基金
0+阅读 · 2009年12月31日
国家自然科学基金
0+阅读 · 2008年12月31日
Top
微信扫码咨询专知VIP会员