2019年“杰青”评价报告全文!

2020 年 7 月 22 日 学术头条


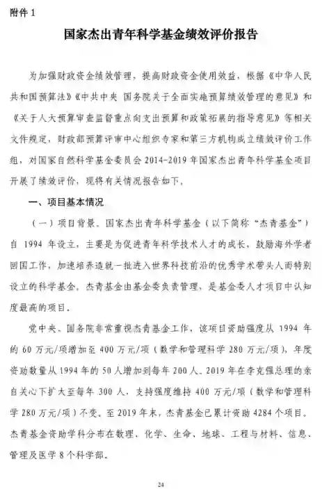
7月21日,国家自然科学基金委员会在其网站发布2019年度部门决算,其中包括《国家杰出青年科学基金绩效评价报告》该报告为财政部预算评审中心组织专家和第三方机构成立绩效评价工作组,对国家自然科学基金委员会2014-2019年国家杰出青年科学基金项目开展的绩效评价。

报告显示:

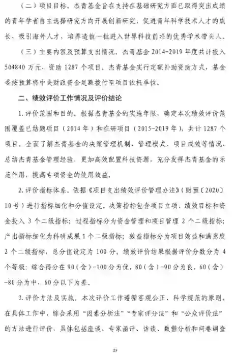
  • 杰青基金2014-2019年度共计投入504840万元,资助1287个项目;

  • 2014-2019年,共有113位杰青基金项目负责人当选中国科学院院士(不含外籍院士),占当选院士总人数的60.75%;共有53位杰青基金项目负责人当选中国工程院院士(不含外籍院士),占当选院士总人数的25%;

  • 美国国家科学院/工程院现有70岁(含)以下中国大陆地区外籍院士17人,其中16人获得杰青基金资助;

  • 基金委在扭转杰青“帽子化”方面做了一定的工作,但仍然存在“重成绩(论文、奖励)轻研究”的现象,导致一些单位和人过度关注杰青基金的称号而非科学研究;

  • 引导申报者关注科学研究本身,而非学术包装,避免通过包装项目来获得头衔,再反过来用头衔包装项目。

  • 强化管理手段,避免搞关系、拉票数、拼文章的不良现象,确保杰青基金回归项目的本质。


以下为报告全文:






点击 阅读原文 ,查看更多精彩!
喜欢本篇内容,请 分享、点赞、 在看
登录查看更多
0

相关内容

国家杰出青年科学基金(英文:The National Science Fund for Distinguished Young Scholars,简称:杰青基金),是中国为促进青年科学和技术人才的成长,鼓励海外学者回国工作,加速培养造就一批进入世界科技前沿的优秀学术带头人而特别设立的科学基金。 “十五”计划期间,国家杰出青年科学基金每年资助优秀青年学者160名左右, 每人资助经费一般为80 ~100万元,研究期限为4年。 国家杰出青年科学基金,支持在基础研究方面已取得突出成绩的青年学者自主选择研究方向开展创新研究,促进青年科学技术人才的成长,吸引海外人才,培养造就一批进入世界科技前沿的优秀学术带头人。该基金资助全职在中国内地工作的优秀华人青年学者从事自然科学基础研究工作。本基金所指的中国内地,系指中国除港、 澳、台地区之外的各省、自治区和直辖市。国家杰出青年科学基金每年受理一次
剑桥大学2020《AI全景报告》出炉,177页ppt
专知会员服务
121+阅读 · 2020年10月4日
2020年中国《知识图谱》行业研究报告,45页ppt
专知会员服务
240+阅读 · 2020年4月18日
报告 | 2020中国5G经济报告,100页pdf
专知会员服务
98+阅读 · 2019年12月29日
电力人工智能发展报告,33页ppt
专知会员服务
132+阅读 · 2019年12月25日
2019年人工智能行业现状与发展趋势报告,52页ppt
专知会员服务
124+阅读 · 2019年10月10日
重磅发布|《全球机器人报告2019》出炉!附全文下载
机器人大讲堂
7+阅读 · 2019年9月28日
【数字化】2019年全球数字化转型现状研究报告
产业智能官
29+阅读 · 2019年7月8日
解读《中国新一代人工智能发展报告2019》
走向智能论坛
32+阅读 · 2019年6月5日
艾瑞咨询2019中国智慧城市发展报告,附PPT下载
智能交通技术
25+阅读 · 2019年4月18日
重磅推荐:中国人工智能趋势报告(完整版)
人工智能学家
18+阅读 · 2019年2月27日
百余位院士入选!中国科协公示一份重要名单
材料科学与工程
11+阅读 · 2018年12月21日
《中国人工智能发展报告2018》(附PDF下载)
走向智能论坛
19+阅读 · 2018年7月17日
UNITER: Learning UNiversal Image-TExt Representations
Arxiv
23+阅读 · 2019年9月25日
Arxiv
4+阅读 · 2019年4月17日
Deep Anomaly Detection with Outlier Exposure
Arxiv
17+阅读 · 2018年12月21日
Adversarial Transfer Learning
Arxiv
12+阅读 · 2018年12月6日
Arxiv
10+阅读 · 2018年3月22日
VIP会员
相关资讯
重磅发布|《全球机器人报告2019》出炉!附全文下载
机器人大讲堂
7+阅读 · 2019年9月28日
【数字化】2019年全球数字化转型现状研究报告
产业智能官
29+阅读 · 2019年7月8日
解读《中国新一代人工智能发展报告2019》
走向智能论坛
32+阅读 · 2019年6月5日
艾瑞咨询2019中国智慧城市发展报告,附PPT下载
智能交通技术
25+阅读 · 2019年4月18日
重磅推荐:中国人工智能趋势报告(完整版)
人工智能学家
18+阅读 · 2019年2月27日
百余位院士入选!中国科协公示一份重要名单
材料科学与工程
11+阅读 · 2018年12月21日
《中国人工智能发展报告2018》(附PDF下载)
走向智能论坛
19+阅读 · 2018年7月17日
相关论文
Top
微信扫码咨询专知VIP会员