震惊A股,122亿不翼而飞!昔日白马股再爆雷,深交所紧急追问钱去哪了?

2019 年 5 月 9 日 凤凰财经

来源:21财闻汇(jiayou21cbh)综合



双康兄弟(*ST康得跟康美药业)最近把A股搞得沸沸扬扬。


两者都有相同之处,都曾是千亿市值的明星公司,然而近日的财报中都说自己巨额的货币资金不翼而飞,几百亿,说没就没了。


这康家二兄弟也真是的,他们都是这些年来市场上响当当的大白马,是多少基金和机构重仓持有的白马股!


可是,这康家二兄弟犯的事情居然都是一样的事情,都把资金“弄丢了”。


只不过康美药业“丢”了300亿元,康得新“丢”了122亿元。


这个数字对康家二兄弟的掌门们可能算不了什么,因为他们的致歉信简直就好像公文写作、没事儿一般。可我们普通老百姓一听到这数字,那就像天文数字,那是会让小心肝发颤的。


昨夜(5月8日)深交所问康得新122亿究竟在哪?康得新说存在北京银行呢。北京银行讲,账户余额为0。


那么,钱究竟去哪里了呢?


5月8日,康得新又刷屏了,因为它回复了深交的关注函,其中提到,网银余额122亿,结果银行回函0!


这下又把投资者们搞炸了,甚至有人质疑北京银行为大股东资金占用大开方便之门,还配合提供虚假账户余额证明。


一波未平一波又起,这不,深交所今晚又发了关注函,要求公司回话,是否存在将公司资金存入康得投资集团账户的情形。



01

122亿元落入了谁的口袋?


“手握150亿现金,却不还10亿债券”,千亿市值大白马康得新陨落的故事是从这里开始的。


今年1月15日晚,上清所公告称,2019年1月15日是康得新2018年度第一期超短期融资券(18康得新SCP001)的付息兑付日。截至当时,仍未收到康得新支付的付息兑付资金,暂无法代理发行人进行本期债券的付息兑付工作。


紧随其后,康得新连发4份公告承认两笔债务存在风险。


但据当时的资产负债表显示,截至2018年三季度,康得新资产负债率45.46%,货币资金150亿元。除了账面现金,康得新账面上还有42亿多的可出售金融资产。这些资产如果是真实存在的,康得新完全可以理直气壮地卖掉一些,把钱给还了。


市场普遍疑惑:你说自己账上有150亿现金,却兑付不了10亿元的债券,到底是怎么一回事?


5月7日,在回复交易所关注函中,康得新对122亿元货币资金的情况解释称,这部分存放于北京银行西单支行的资金拟有三个用途:


1、公司2018年度用于经营的资金需求量维持在50-60亿;


2、公司光学膜二期已于2017年陆续投产,为该等项目运营做资金储备;


3、公司为筹备海外布局,包括并购及海外合作进行了提前资金储备。


据媒体报道,1月下旬,康得新召开债权人会议,时任董事长钟玉对150亿资金的解释是大股东占用,把钱拿出来之后做碳纤维业务。


钟玉在2月16日的亚布力论坛上也曾谈道:“受到各种因素影响,康得新去年受到了很大的重创,但我们现在正在采取各种措施解决,康得新以后一定会再度崛起。”并表示“危”与“机”共存,因为公司手中有两个重要的战略产业,一个是光学膜,一个是碳纤维。


但是,在康得新数次公开回复函中,却始终都并未对其中的122亿元银行存款资金去向作出具体解释,称主要问题还在进一步核查中。


“应该就是资金被占用了,可能用于股东账户资金的贷款担保。” 5月8日,一位资深会计人员说道。


值得注意的是,此前独董声明称,康得新与大股东康得投资集团和北京银行西单支行违规签订了《现金管理合作协议》,使得上市公司与控股股东在资金管理和使用上产生了混同,为控股股东占用上市公司资金开启了方便之门。


那么,西单支行在此次事件到底扮演着什么角色?


回复函显示,瑞华会计师事务所曾向北京银行西单支行核对该资金余额,银行回函显示:“银行存款该账户余额为0元,该账户在我行有联动账户业务,银行归集金额为122.1亿元。”




之后,瑞华向北京银行了解联动账户信息,但北京银行工作人员在电话回访中未予回复,北京银行西单支行回函信息与公司账面记载余额、公司网银显示余额不一致。


对此,5月8日,一位银行从业人员向21世纪经济报道记者解释称:“一般子公司会每个月上交归集款给母公司。企业开了归集的功能后,一种可能性是,总公司在对账完成后,直接把钱自动归集而扣划掉了。


该问题也已引起交易所关注。5月8日晚间,交易所要求康得新说明控股股东康得投资集团与西单支行签订《现金管理合作协议》的具体内容,是否存在将公司资金存入康得投资集团账户的情形。


“银行有可能会有管理问题。但如果是和控股股东签订了合同,只要客户没有正式申请关闭这个(归集)功能,扣划资金就没有问题。”前述银行人员说。


5月8日,21世纪经济报道记者致电西单支行,相关工作人员表示:“不便透露此事。”


造假是显而易见的,我们已经接到了上百位投资者的维权申请,等待证监会立案调查的结果。”5月8日,一位上海地区的律师告诉记者。此前的1月22日,因涉嫌信息披露违法违规,证监会决定对康得新立案调查。



02

深交所再次紧急发函

是不是大股东挪走了钱?


深交所于5月8日又发了关注函,要求*ST康得进一步说明西单支行与康得投资集团签署《现金管理合作协议》的具体内容,以及上述协议是否导致公司与康得投资集团共用银行账户,是否存在将公司资金存入康得投资集团及其关联人控制的账户的情形,是否导致康得投资集团非经营性占用上市公司资金。




03

市场质疑《现金管理合作协议》

沦为造假工具


微博投资者@fannaixing发表评论称,康得新,存款122亿之谜。原来是,银行提供了强大的造假工具:不同法人主体,的拖拉机银行账户;账户资金,具有自动上收归集功能;创造了,账户实际余额、应计余额概念;对于选择应计余额的,提供不完整的,删减版的银行对账单。银行的金融创新,竟然沦为财务造假的帮凶。中国虽然有很多财务造假案例,但银行余额造假,非常罕见。如果银行对账单都虚假,经济还怎么运行,审计咋进行?北京银行西单支行不需要被吊销执照吗?



而微博@投行泰山则称:北京银行这种集网银造假、对账单造假、回函造假三者于一体的行为导致CPA审计失去基础,甚至可能蒙骗监管检查,康得新市值曾一度高达上千亿元,资金链断裂和造假爆发后,投资者和债权人损失惨重(甚至包括北京银行估计也是受害者),北京银行存款数据造假使投资者及中介机构防不胜防,


5月9日,据媒体报道,北京银行总行已就*ST康得122亿货币资金一事予以回应,称“北京银行未对瑞华会计师事务所出具的询证函予以回复的情况与事实不符”,北京银行西单支行与*ST康得订立的《现金管理合作协议》,是各方依照《合同法》相关规定,本着自愿、平等原则签署。合同订立的行为符合相关法律规定。



04

千亿市值白马股“坠落”


事实上,“手握150亿现金,却不还10亿债券”,康得新“陨落”故事的时间线是从今年1月中旬开始的。


鲜为人知的是,尽管头顶千亿市值大白马的光环,康得新早就在2018年下半年被研究机构“抛弃”。


以“康得新”为搜索关键词,各大券商的相关公司研报停留在2018年5月之前。彼时,各大券商给出不少买入评级,最高价甚至看到了28元。但进入下半年之后,券商出奇一致地不再关注这家公司。


难道康得新的爆雷早有迹象?


“那时候就有一些苗头了。”5月8日,一位曾经关注过康得新的券商分析师告诉21世纪经济报道记者,“公司存贷双高问题由来已久,大股东质押比例很高,在建工程进度缓慢,加上去年整个融资环境趋紧,导致公司现金流紧张,这样大股东侵占上市公司资金等状况就逐渐爆出来了。”


进入2019年1月,康得新发行的“18康得新CSP001”因未能足额筹措资金,出现了实质性违约,成为2019年债市第一雷。


违约由此撕开了康得新涉嫌百亿级资金造假的黑洞。


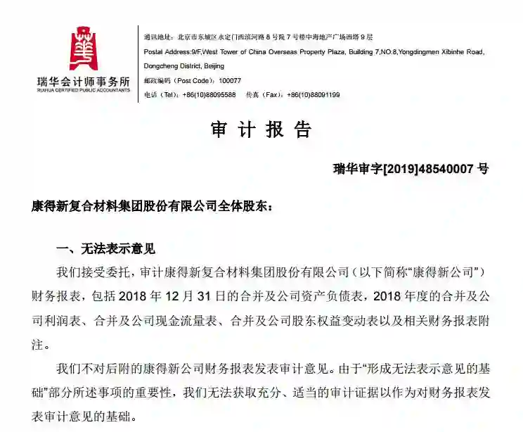
4月29日深夜,康得新发布去年年报显示,货币资金余额为153.16亿元,其中122.10亿元为银行存款余额。


但是,这份年报被瑞华会计师事务出具非标意见,无法表示意见多达10项。对于122亿元银行存款余额,审计机构、公司独董均表示不能判断其真实性。


“由于执行程序的限制,基本审计师只能写到这。但瑞华的报告写得很清楚,说了十点可疑之处,可见瑞华对财报的认可度很低。”5月8日,一位上海的审计人员对记者说。


问题已显而易见,随之而来的是康得新的人事巨震。


在发布完年报的质疑后,独董陈东立马提交了辞职。5月5日,董秘杜文静亦提交了辞职。


实际上,最早离职的是掌门人钟玉,在违约危机爆发后不久的2月12日,他就辞去康得新董事长等相关职务。不过,其仍为康得投资集团有限公司的董事长及康得新的实际控制人。


5月8日,21世纪经济报道记者就公司相关情况致电钟玉,被其挂断;杜文静则表示,已经离职,不便发表意见。而公司证券部的电话一直处于无人接听状态,不少投资者反映,曾多次打过公开电话,均无人接听。


最初10亿的债务违约,犹如导火索将埋雷一一引爆,康得新股价也迎来一泻千里的悲壮命运。


曾经的千亿市值大白马,走到如今“人人喊打”的地步,令人唏嘘。


5月8日,康得新股价在最近6个交易日内收获第5个跌停,报收4.28元。




05

如果白马股我们都不敢信任了

我们还敢买什么?


近期市场上蹊跷的事情还很多。


号称百年老字号企业的秋林集团的蹊跷事也是一件接着一件。


先是正副董事长同时失联,紧接着又陷入5亿元的贷款连带责任。


4月30日,秋林集团的年报终于揭开了面纱,2018年营收大幅下降、净利润巨亏不说了,关键是在审计报告中提到,黄金事业部在2018年下半年与新客户签订了一系列大金额长期合同,审计人员在进行应收款项函证和存货实地盘查之后发现,存货没了,应收账款也是假的,对方并没有收到相关货物。


秋林集团的存货由35.23亿减少至3.39亿


简单来说就是秋林集团有近32亿元黄金不知去向。


这些上市公司好搞笑,这是在挑战投资者智商的节奏吗?





像秋林集团这样的也就不说了。最让人惊出一身冷汗的是,市场超级第一的白马蓝筹股也来凑闹热了。


对的,你没有猜错,就是茅台集团。


要说白,谁有茅台集团这匹白马“白”呀,茅台股份“白”的纯度在99.999……%(这个小数点后面的9不知道有多少个啊)。


可是,茅台集团偏偏在集团层面弄了一个销售公司。


这着实让市场捏了一把汗:这么白的公司,难道也要准备起什么“黑心”了吗?


正当茅台股价要冲破1000元铁顶的时候,却应声掉头向下了。


1000元终于像一个铁穹隆,结结实实地罩在茅台股价的头顶,也罩在持有茅台的机构和股民们的心上。

其他的像格力集团这些白马们,也是“头疼脑热”不断……


看到这些超级白马股如此这般,特别是康家二兄弟的龌龊行为,我们不禁胆寒。


如果连白马股我们都不敢相信了,那么在这个市场上,我们还敢相信什么呢?牛市的基础何在?


其实从*ST康得新的前期走势,我们也看出本轮牛市的特点:那就是典型的资金市、炒作市。康得新在2月份的十几个涨停板,让股价接近翻番。这个时候康得新已经被“ST”了。被“ST”了,市场都毫不嫌弃啊。硬生生弄了一个翻倍股票出来。而现在又是连续跌停,硬生生地再被打回原形。这中间就3个月时间啊。成熟市场哪里有这样?


再次呼吁,我们需要一个理性、健康、稳健、有文化的牛市!


21财闻汇综合自21世纪经济报道(张赛男),中国基金报(泰勒),每日经济新闻(李伟)



凤凰网财经官方微信 ID:finance_ifeng

喜欢此文,欢迎转发和点在看支持凤财君


登录查看更多
0

相关内容

在透彻的分析基础之上,购买某种资产以期待未来能保证本金的安全并获得固定的或者非固定的满意回报的理性行为称之投资
AI创新者:破解项目绩效的密码
专知会员服务
35+阅读 · 2020年6月21日
商业数据分析,39页ppt
专知会员服务
165+阅读 · 2020年6月2日
专知会员服务
29+阅读 · 2020年3月6日
广东疾控中心《新型冠状病毒感染防护》,65页pdf
专知会员服务
19+阅读 · 2020年1月26日
报告 | 2020中国5G经济报告,100页pdf
专知会员服务
98+阅读 · 2019年12月29日
清华大学两名博士生被开除:你不吃学习的苦,就要吃生活的苦
机器学习算法与Python学习
25+阅读 · 2019年9月16日
25年,110个经典财务欺诈案例,都在这儿了
虎嗅网
70+阅读 · 2019年8月19日
ofo商业模式破产
1号机器人网
6+阅读 · 2019年1月29日
华为和其“公关危机”下的5G发布会
1号机器人网
7+阅读 · 2019年1月27日
已删除
雪球
6+阅读 · 2018年8月19日
刘强东清明节回湖南湘潭认祖,带给乡亲100亿“小礼物”
中国企业家杂志
7+阅读 · 2018年4月7日
噩耗再次传来!华为,挺住!
FinTech前哨
4+阅读 · 2018年2月4日
Arxiv
4+阅读 · 2019年12月2日
Arxiv
6+阅读 · 2019年7月11日
Arxiv
7+阅读 · 2018年11月6日
Arxiv
5+阅读 · 2018年5月10日
VIP会员
相关VIP内容
AI创新者:破解项目绩效的密码
专知会员服务
35+阅读 · 2020年6月21日
商业数据分析,39页ppt
专知会员服务
165+阅读 · 2020年6月2日
专知会员服务
29+阅读 · 2020年3月6日
广东疾控中心《新型冠状病毒感染防护》,65页pdf
专知会员服务
19+阅读 · 2020年1月26日
报告 | 2020中国5G经济报告,100页pdf
专知会员服务
98+阅读 · 2019年12月29日
相关资讯
清华大学两名博士生被开除:你不吃学习的苦,就要吃生活的苦
机器学习算法与Python学习
25+阅读 · 2019年9月16日
25年,110个经典财务欺诈案例,都在这儿了
虎嗅网
70+阅读 · 2019年8月19日
ofo商业模式破产
1号机器人网
6+阅读 · 2019年1月29日
华为和其“公关危机”下的5G发布会
1号机器人网
7+阅读 · 2019年1月27日
已删除
雪球
6+阅读 · 2018年8月19日
刘强东清明节回湖南湘潭认祖,带给乡亲100亿“小礼物”
中国企业家杂志
7+阅读 · 2018年4月7日
噩耗再次传来!华为,挺住!
FinTech前哨
4+阅读 · 2018年2月4日
Top
微信扫码咨询专知VIP会员