创业者们:别放弃,你离融资成功,就差这么一个故事......

2019 年 5 月 9 日 铅笔道


亲爱的同学们,大家好:

 

其实接到这篇文章需求的时候,小铅笔的内心是吃鲸的:什么?!前两天才告诉老板新媒体苦了,怎么还要接着吃苦!(讲真,做新媒体,真是太太太太太太苦了

 


吃饱以后发现不是。虽然在上一篇文章里,小铅笔自认为把《铅笔道首席内容官》课程的价值已经面面俱到,然而老板并不满意,说还漏了一个最最最最重要的一点——融资价值。

 

老板苦口婆心地和小铅笔说:

 

你忘了吗?铅笔道过去3年报道了12000家公司,有10.26%的公司因为文章直接获得了投资意向书。

 

你忘记了吗?铅笔道过去是如何通过文字,从种子、天使、Pre-A、A轮一路劈杀过来的吗?你以为这是随随便便一篇稿子就可以的?

 

小铅笔瞬间觉得无可辩驳,无法原谅自己,只能继续燃起无厘头的热情动手写这篇文章,要和大家再重点强调一下:企业有实力很重要,但在融资过程中,如何向资本展现你的实力同样重要。所以,你得来铅笔道《首席内容官》学习一下:学了新媒体,你能应用在获客、收入上,还能用于融资上,岂不美哉。

 

老板还语重心长地告诉小铅笔:首席内容官虽然已进行到第五期,但只是个开始。他希望通过这个课程,筛选一批有内容潜质的创业者,然后通过铅笔道的扶持,能最大化他们的价值。否则只是培训本身,他毫无兴趣。老板就是老板,高度就是不一样。简单一席话,瞬间提升了小铅笔的卖课热情,吃鲸的想法完全消失。

 

老板还告诉小铅笔,这次课程还有一个重磅消息告诉大家:我们的联合创始人薛婷也将加入课程,作为导师之一向大家传授新媒体知识,大家鼓掌

 

下面有请我们的青春无敌美少女联创 薛婷


 

毕业于北京工商大学新闻学专业,大四联合创立铅笔道;先后在《中国企业家》杂志、《创业家》杂志实习;新生代创投记者,铅笔道内容绝对顶梁柱,曾撰写多款爆文,铅笔道前期发文700篇时,150篇出自其手。

 

还有我们的王慌慌老师,已经带过四期课程(北京3场+广州1场),教授超过150名学员,可谓是经验丰富了。


 

创业前,他在北京第一家都市早报——北京晨报任科技记者,后加入“国内创服第一股”创业黑马任创投记者。大学毕业不到3年创立铅笔道。创业后,他是被真格基金、软银中国、险峰、贝塔斯曼亚洲基金、英诺等国内顶级机构力捧的创业者,被称为创投圈最有情怀的主编,并先后入选《2018胡润30×30创业领袖》、《福布斯中国30位30岁以下精英榜单》。

 

自铅笔道创立之初,两位导师就一直相互配合、搭档,相信本次课程他们两位的联合教学定能让你收获满满,大呼精彩!

 

还没有报名的同学赶紧扫描下方二维码,抓紧时间上车。


 

这门课适合谁 解决什么问题


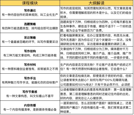
再给不了解我们课程的小伙伴介绍一下我们的课程,先放出课程大纲:



在这堂课里,你将能收获到:


l 认知到文章的本质和基本选题策略;

l 掌握思路的产生源泉——采访调研;

l 深度学习让读者流连忘返的魅力写作手法;

l 学习讲述引发共鸣和心潮澎湃的创业故事;

l 实战拆解爆款文章,了解其中快速传播的秘诀;

 

这门课适合谁?

 

本次课程主要适合的对象是创业公司CEO/公关市场品牌新媒体高管/互联网企业内容相关从业者/想通过新媒体实现自我价值的人等,我们将会通过本次课程解决大家在新媒体写作的以下几个问题:


写作全凭感觉:行业、模式、公司、事件,带你一步步拆解,主题不再依靠灵感。

表意不清:明确写文章的目的,去除文章干扰项,提取出你最想要表达给读者的内容,融化你的目标客户。

文章像是流水账:寓理于事,描绘文章的颗粒度,凸显出最有记忆点的细节,让读者一眼就忘不了。

平淡如水,没有情感:情感S曲线贯穿始终,撩起读者的情感,引发读者的共鸣。

 

如果你也被以上几个写作难题所困扰,那么本次课程一定是你的最佳选择,赶紧识别文章底部二维码报名吧。


优美环境 助力学习


为了创造出更好的封闭式学习氛围,我们实地走访了无数的众创空间、孵化器,在综合考虑了交通、住宿、环境等各个方面的因素后,最终选择了梦想加空间。


 

梦想加是一个专注科技办公体验的智能共享办公空间品牌, 成立于2015年5月。致力于通过输出“OaaS(Office as a  Service,办公即服务)”产品体系,利用空间设计、智能、空间管理以及社区运营产品,打造舒适、高效、开放的企业办公服务体验。


相信如此优美的学习环境,定能给大家带来不一样的学习体验。


课程信息


时间:5月11日-5月12日

地点:北京梦想加空间(朝外MEN店)

 

课程价格


单人价:2999元/人

双人团购:2699元/人

三人以上团票:2499元/人


立即报名



课程咨询:am648728865


文章为铅笔道原创,转载或内容合作请联系客服(微信:qianbidao01),违规转载将依法追究相关责任


这有1个新消费行业榜单需要你的助力

还有精美礼品等你来拿哦



阅读完莫急走


读者进群交流通道:qianbidao01

优质项目报道通道:wujinna1015

优质项目融资通道:448217872

商务合作通道:xiaowei_460250943

(加微信请注明公司、职位、事由)




点击上方小程序即可报名


往期精彩文章



点击“阅读原文”,获取最新版铅笔道App。

登录查看更多
0

相关内容

社会媒体
商业数据分析,39页ppt
专知会员服务
165+阅读 · 2020年6月2日
【纽约大学】最新《离散数学》笔记,451页pdf
专知会员服务
131+阅读 · 2020年5月26日
Python数据分析:过去、现在和未来,52页ppt
专知会员服务
103+阅读 · 2020年3月9日
广东疾控中心《新型冠状病毒感染防护》,65页pdf
专知会员服务
19+阅读 · 2020年1月26日
冬日里的一首歌 | 清华快闪女指挥王明媚讲述背后的故事
清华大学研究生教育
59+阅读 · 2019年1月9日
为什么AI公司都在一边融资,一边投资?
腾讯创业
6+阅读 · 2018年9月25日
创业者和伪创业者的10大区别
创业财经汇
8+阅读 · 2018年6月5日
徐小平讲了个投资奇迹,3年不到75万变3亿
钛媒体
5+阅读 · 2017年12月15日
"AI+教育"是虚火还是风口?
数据玩家
3+阅读 · 2017年12月14日
高额融资「狂欢」背后的旷视科技
机器之能
4+阅读 · 2017年11月1日
微软洪小文:AI 还是个小学生,资本请慎重!
EGONetworks
4+阅读 · 2017年9月6日
Arxiv
31+阅读 · 2018年11月13日
Arxiv
23+阅读 · 2018年10月1日
VIP会员
相关资讯
冬日里的一首歌 | 清华快闪女指挥王明媚讲述背后的故事
清华大学研究生教育
59+阅读 · 2019年1月9日
为什么AI公司都在一边融资,一边投资?
腾讯创业
6+阅读 · 2018年9月25日
创业者和伪创业者的10大区别
创业财经汇
8+阅读 · 2018年6月5日
徐小平讲了个投资奇迹,3年不到75万变3亿
钛媒体
5+阅读 · 2017年12月15日
"AI+教育"是虚火还是风口?
数据玩家
3+阅读 · 2017年12月14日
高额融资「狂欢」背后的旷视科技
机器之能
4+阅读 · 2017年11月1日
微软洪小文:AI 还是个小学生,资本请慎重!
EGONetworks
4+阅读 · 2017年9月6日
Top
微信扫码咨询专知VIP会员