百度超大规模服务的故障“弹性自愈”

2018 年 12 月 27 日 QCon


作者介绍:罗蛟,百度共享技术平台部经理,百度六年运维工作经验,目前担任搜索在线服务运维团队经理,负责百度搜索服务的可靠性、接入质量、性能、防攻击、拥抱业务等等方面的工作。在接入领域,有五年的积累和沉淀。主导设计和研发了百度第一代基于实时容量的内网全自动流量调度系统;作为核心成员设计和实现了中国首家复杂网站百度搜索的全站HTTPS改造,引领了中国互联网HTTPS的热潮。在接入技术领域引入机器学习技术,目前团队设计和开发的百度智能流量识别系统,每天实时的对超千亿的流量进行识别和过滤,为系统提供高质量的保护和服务。



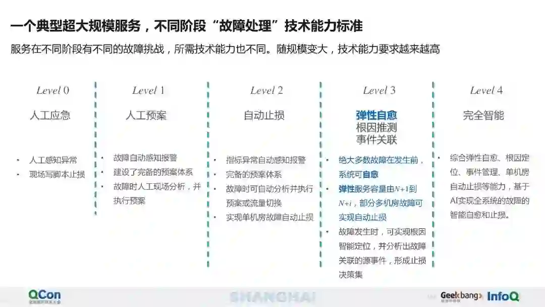
超大规模在线分布式系统,每时每刻都响应着无数的用户真实请求,在服务大规模异常的时刻,尽可能的响应用户请求,而不是拒绝,尽可能快的自动化止损甚至自愈,尽可能准的根因定位甚至自动化智能化,这些都给我们的工作提出了越来越高的要求和挑战。

为此,我们在系统架构、流式数据处理、动态决策等多个层面进行了系统化的设计。借助这一套系统,我们实现了分钟级到十秒级最终到秒级的感知和决策止损系统,大幅度的的减少了故障时刻的损失量级和故障持续时间。本次分享,也主要集中在以上几个方面我们的一些实战经验。


演讲视频



幻灯片




在QCon公众号后台回复“1227”

即可下载完整幻灯片




以上就是罗蛟老师在 QCon 上海 2018 的精彩分享,更多运维话题探索请持续关注新一届的 QCon 大会。

目前大会 7 折报名中,立减 2640 元。点击 阅读原文识别二维码了解 QCon 十周年的精心策划。有任何问题欢迎联系票务小姐姐 Ring:电话 010-53935761,微信 qcon-0410。



登录查看更多
2

相关内容

中国互联网公司之一,占有中国搜索引擎市场五成以上的份额。旗下有贴吧、知道、百科、文库等产品。 详细资料: 百度 本话题适用于百度公司及其产品的讨论。
FPGA加速系统开发工具设计:综述与实践
专知会员服务
69+阅读 · 2020年6月24日
商业数据分析,39页ppt
专知会员服务
165+阅读 · 2020年6月2日
华为发布《自动驾驶网络解决方案白皮书》
专知会员服务
130+阅读 · 2020年5月22日
大数据安全技术研究进展
专知会员服务
96+阅读 · 2020年5月2日
【SIGMOD2020-腾讯】Web规模本体可扩展构建
专知会员服务
31+阅读 · 2020年4月12日
阿里巴巴达摩院发布「2020十大科技趋势」
专知会员服务
108+阅读 · 2020年1月2日
【白皮书】“物联网+区块链”应用与发展白皮书-2019
专知会员服务
94+阅读 · 2019年11月13日
阿里巴巴全球化架构设计挑战
InfoQ
36+阅读 · 2019年11月25日
工行基于MySQL构建分布式架构的转型之路
炼数成金订阅号
15+阅读 · 2019年5月16日
SLA 99.99%以上!饿了么实时计算平台3年演进历程
51CTO博客
11+阅读 · 2018年4月10日
今日头条推荐系统架构演进之路
QCon
32+阅读 · 2017年6月21日
Advances in Online Audio-Visual Meeting Transcription
Arxiv
4+阅读 · 2019年12月10日
Arxiv
10+阅读 · 2019年2月19日
Arxiv
9+阅读 · 2018年3月23日
Arxiv
8+阅读 · 2018年2月23日
VIP会员
相关VIP内容
FPGA加速系统开发工具设计:综述与实践
专知会员服务
69+阅读 · 2020年6月24日
商业数据分析,39页ppt
专知会员服务
165+阅读 · 2020年6月2日
华为发布《自动驾驶网络解决方案白皮书》
专知会员服务
130+阅读 · 2020年5月22日
大数据安全技术研究进展
专知会员服务
96+阅读 · 2020年5月2日
【SIGMOD2020-腾讯】Web规模本体可扩展构建
专知会员服务
31+阅读 · 2020年4月12日
阿里巴巴达摩院发布「2020十大科技趋势」
专知会员服务
108+阅读 · 2020年1月2日
【白皮书】“物联网+区块链”应用与发展白皮书-2019
专知会员服务
94+阅读 · 2019年11月13日
相关资讯
阿里巴巴全球化架构设计挑战
InfoQ
36+阅读 · 2019年11月25日
工行基于MySQL构建分布式架构的转型之路
炼数成金订阅号
15+阅读 · 2019年5月16日
SLA 99.99%以上!饿了么实时计算平台3年演进历程
51CTO博客
11+阅读 · 2018年4月10日
今日头条推荐系统架构演进之路
QCon
32+阅读 · 2017年6月21日
Top
微信扫码咨询专知VIP会员