迅雷回应:迅雷大数据员工涉嫌买通团伙恶意诽谤迅雷玩客币业务

2017 年 11 月 30 日 36氪 36氪


迅雷与迅雷大数据的“宫斗”大戏再次升级。


 

 

迅雷与迅雷大数据的“宫斗”大戏再次升级。

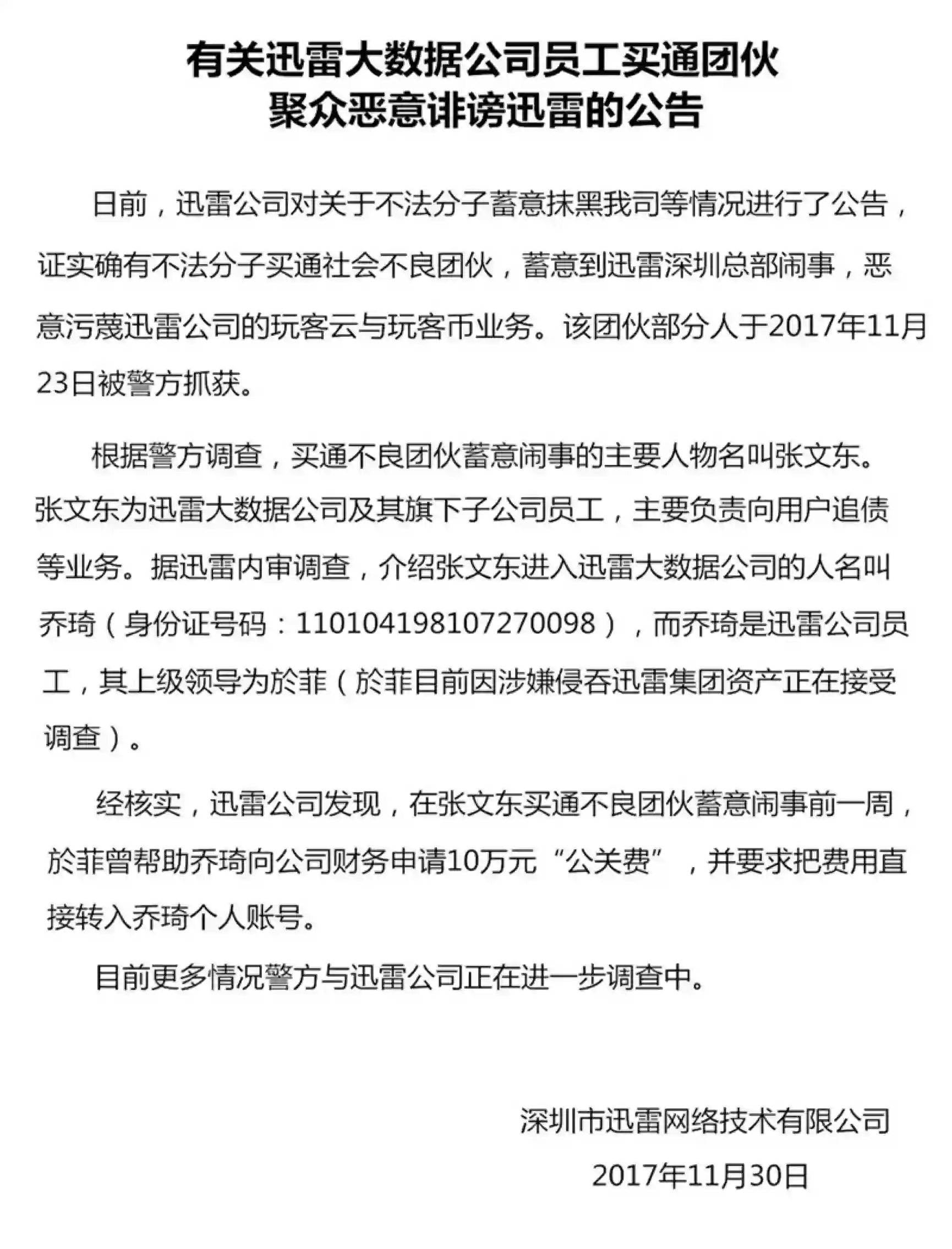
11月30日下午,迅雷公司发布公告,称有关对迅雷公司玩客云和玩客币业务的不良传闻系迅雷大数据公司员工买通团伙聚众污蔑的恶意诽谤事件,并表示经警方调查,买通团伙的当事人张文东为迅雷大数据公司员工。

迅雷集团经内审调查发现,张文东进入迅雷大数据的推荐人为迅雷大数据实际控制人於菲的下属乔琦,迅雷称於菲还曾为乔琦申请10万元“公关费”,於菲也因涉嫌利益输送和侵吞集团资产正在接受调查。

至此,迅雷和迅雷大数据在近三天内的激烈内斗已进展到第五回合。具体事件进展回顾如下:

第一回合

迅雷公司:11月28日午间发布公告称,迅雷已正式撤销迅雷金融、迅雷易贷、迅雷小游戏、迅雷爱交易等业务的品牌和商标授权,并要求其全面停止对迅雷商标的任何使用。据悉,这一系列业务均为迅雷大数据公司及其子公司经营。

根据该公告,迅雷大数据公司是迅雷在2016年8月投资的企业,在2016年12月迅雷占股已下降至28.77%,并失去董事会席位。迅雷公司认为,自身对该公司以迅雷名义进行的业务,已经缺乏监督和管理的途径;在财报层面,迅雷财报也从未将迅雷大数据公司及其子公司业务纳入财务结果。

迅雷大数据公司:11月28日下午回应称,未收到集团任何违约通知,直指上述公告是陈磊以其担任迅雷CEO之便利,打击报复迅雷大数据不愿其开展的玩客币违法违规活动中同流合污的单方面行为,并非迅雷集团按照公司治理规程审慎决策后的违约表示。

与此同时,痛斥该玩客币活动没有采用区块链技术,是个顶风违反7部委文件,利用非法交易所、非法群体传销、变相ICO、非法集资的骗局。

第二回合

迅雷公司:11月28日晚再次发布公告,否认迅雷大数据公司将首份公告归咎于陈磊个人的说法,称其为来自迅雷董事会指导下的行为;还称已向迅雷大数据公司发送了律师函,并要求其全面停止对迅雷商标的任何使用;此外,还透露之所以收回商标,是因为迅雷集团经调查发现,迅雷集团与迅雷大数据公司的协议中存在多处显失公平的项目。

迅雷大数据公司:回应称从未收到迅雷集团的任何律师函,请迅雷公司CEO陈磊停止欺骗公众,侵犯迅雷大数据公司的利益;此外,再次试图将矛头指向玩客币,称曾受到玩客币的牵连被约谈过,并呼吁业界技术专家考察玩客币。

第三回合

迅雷公司:11月29日凌晨,迅雷公司董事会发布致全体股东信,强调会对 CEO 陈磊有着充分的信任和授权;针对迅雷大数据公司对玩客币的说法,迅雷公司董事会对其澄清,并称其符合国家的法律法规;迅雷相关人士透露,迅雷是这场事件的受害者,未履行出资义务却获得多家公司控制权的迅雷大数据公司实控人於菲才是最大受益人;29日下午,迅雷再次发布全员邮件,称即日起暂停高级副总裁於菲在迅雷集团的一切职务。

迅雷大数据公司:11月29日下午,回应称迅雷美股上市公司是注册在开曼群岛的离岸公司,根本不是迅雷大数据公司的股东,其声明中所说与“迅雷大数据公司之间的商业纠纷”子虚乌有;此外,迅雷大数据公司的股东之一为迅雷网络,其主要股东为邹胜龙(76%),其董事会与开曼群岛迅雷有限公司的董事会是两套人员,各自独立运作;与此同时发布文章《九评玩客币(一)》,称迅雷CEO陈磊率网心公司顶风作案,违法充当玩客币黑市交易的清结算服务商。

第四回合

迅雷公司:11月29日晚间,迅雷高速再次发布公告,重申将采用法律手段收回对迅雷大数据及其子公司的品牌授权的立场;与此同时,呼吁民众不要再使用迅雷大数据公司旗下的金融产品,若因使用该公司的金融产品而导致财产和利益受损,迅雷不能承担任何责任。

迅雷大数据公司:尚未给出回应。

以下为迅雷公司11月30日下午发布的声明,具体如下:



推荐阅读

点击下方图片即可阅读

迅雷内讧升级:迅雷大数据实际控制人涉嫌利益输送|36氪首发


登录查看更多
0

相关内容

迅雷是由迅雷网络技术有限公司开发的一款下载软件,可进行 HTTP、FTP、BitTorrent 协议、eDonkey 网络的下载。
华为发布《自动驾驶网络解决方案白皮书》
专知会员服务
130+阅读 · 2020年5月22日
广东疾控中心《新型冠状病毒感染防护》,65页pdf
专知会员服务
19+阅读 · 2020年1月26日
【德勤】中国人工智能产业白皮书,68页pdf
专知会员服务
310+阅读 · 2019年12月23日
2019中国硬科技发展白皮书 193页
专知会员服务
86+阅读 · 2019年12月13日
【白皮书】“物联网+区块链”应用与发展白皮书-2019
专知会员服务
94+阅读 · 2019年11月13日
三安光电到底发生了什么?
商业人物
7+阅读 · 2019年1月28日
刘强东人设崩了,京东没崩
PingWest品玩
6+阅读 · 2018年11月20日
刘强东清明节回湖南湘潭认祖,带给乡亲100亿“小礼物”
中国企业家杂志
7+阅读 · 2018年4月7日
Position-aware Graph Neural Networks
Arxiv
15+阅读 · 2019年6月11日
Arxiv
6+阅读 · 2018年8月27日
Arxiv
4+阅读 · 2018年2月19日
Arxiv
25+阅读 · 2018年1月24日
Arxiv
7+阅读 · 2018年1月18日
Arxiv
6+阅读 · 2018年1月14日
Arxiv
5+阅读 · 2015年9月14日
VIP会员
相关论文
Position-aware Graph Neural Networks
Arxiv
15+阅读 · 2019年6月11日
Arxiv
6+阅读 · 2018年8月27日
Arxiv
4+阅读 · 2018年2月19日
Arxiv
25+阅读 · 2018年1月24日
Arxiv
7+阅读 · 2018年1月18日
Arxiv
6+阅读 · 2018年1月14日
Arxiv
5+阅读 · 2015年9月14日
Top
微信扫码咨询专知VIP会员