Yaf —— PHP 框架 | 软件推介

2017 年 8 月 9 日 开源中国 Laruence

点击图片报名参加广州&珠海源创会


Yaf

授权协议:PHP License 3.01

开发语言:C/C++ PHP

操作系统:跨平台

评分:7.5


Yaf的特点


Yaf是一个C语言编写的PHP框架。目前PHP的框架层出不穷, 其中不乏很多优秀的框架, 比如Zend官方支持的Zend Framework, Yii, ci等等. 但在这繁多的框架也就造成了公司内多种框架的业务产品. 这些框架之间的不同, 也就导致了多种版本的类库, 框架, 约定, 规范……

那么, 为什么现在开源社区没有一个成熟的用PHP扩展开发的框架呢?

用PHP扩展写PHP框架的难点

  1. 难于开发. 要完成一个PHP扩展的PHP框架, 需要作者有C背景, 有PHP扩展开发背景, 更要有PHP框架的设计经验.

  2. 目标用户群小. 现在国内很多中小型站都是使用虚拟主机, 并不能随意的给PHP添加扩展, 所以这些大部分的中小型企业, 个人博客的用户就无法使用.

  3. 维护成本高. 要维护PHP扩展, 不仅仅需要精通于C的开发和调试, 更要精通于Zend API, 并且升级维护的周期也会很长.

那既然这样, 为什么还要用PHP扩展来开发框架呢, 或者说, 这可行么?

用PHP扩展写PHP框架的可行性

  1. 扩展逻辑相对比较稳定, 一般不易变化. 把它们抽象出来, 用扩展实现, 不会带来额外的维护负担.

  2. 框架逻辑复杂, 自检耗时耗内存都比较可观, 而如果用扩展来实现, 就能大幅减少这部分对资源的消耗.


Yaf的优点


  1. 用C语言开发的PHP框架, 相比原生的PHP, 几乎不会带来额外的性能开销.

  2. 所有的框架类, 不需要编译, 在PHP启动的时候加载, 并常驻内存.

  3. 更短的内存周转周期, 提高内存利用率, 降低内存占用率.

  4. 灵巧的自动加载. 支持全局和局部两种加载规则, 方便类库共享.

  5. 高性能的视图引擎.

  6. 高度灵活可扩展的框架, 支持自定义视图引擎, 支持插件, 支持自定义路由等等.

  7. 内建多种路由, 可以兼容目前常见的各种路由协议.

  8. 强大而又高度灵活的配置文件支持. 并支持缓存配置文件, 避免复杂的配置结构带来的性能损失.

  9. 在框架本身,对危险的操作习惯做了禁止.

  10. 更快的执行速度, 更少的内存占用.

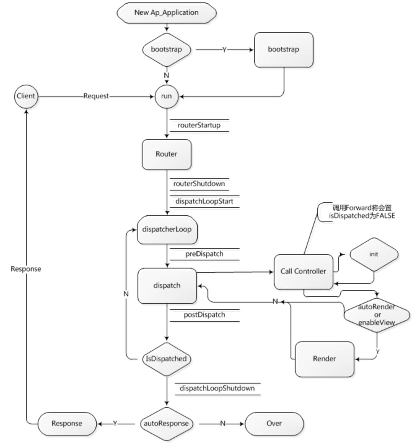
流程图


Yaf提供了完善的API, 并支持Bootstrap和插件机制. 整体流程图如下:


更多软件请前往公众号菜单栏“读我”->“软件推介”查看。



推荐阅读

9 款最好的免费博客网站全对比

Java 屡“被死亡”?C 语言一蹶不振?| TIOBE 8 月编程语言排行榜

一起谈谈 Java 9 的新特性

我直播写代码一年的收获

点击“阅读原文”查看更多精彩内容

登录查看更多
0

相关内容

异质信息网络分析与应用综述,软件学报-北京邮电大学
【实用书】Python技术手册,第三版767页pdf
专知会员服务
240+阅读 · 2020年5月21日
Python导论,476页pdf,现代Python计算
专知会员服务
264+阅读 · 2020年5月17日
【实用书】Python爬虫Web抓取数据,第二版,306页pdf
专知会员服务
122+阅读 · 2020年5月10日
【2020新书】如何认真写好的代码和软件,318页pdf
专知会员服务
65+阅读 · 2020年3月26日
【干货书】流畅Python,766页pdf,中英文版
专知会员服务
227+阅读 · 2020年3月22日
机器学习相关资源(框架、库、软件)大列表
专知会员服务
40+阅读 · 2019年10月9日
34个最优秀好用的Python开源框架
专知
9+阅读 · 2019年3月1日
爱奇艺基于AI的移动端自动化测试框架的设计
前端之巅
18+阅读 · 2019年2月27日
准确实用,7个优秀的开源中文分词库推荐
开源中国
5+阅读 · 2018年7月26日
跨框架深度学习可视化框架 VisualDL | 软件推介
开源中国
3+阅读 · 2018年4月26日
Python 杠上 Java、C/C++,赢面有几成?
CSDN
6+阅读 · 2018年4月12日
10个深度学习软件的安装指南(附代码)
数据派THU
17+阅读 · 2017年11月18日
【机器学习】推荐13个机器学习框架
产业智能官
8+阅读 · 2017年9月10日
33款可用来抓数据的开源爬虫软件工具 (推荐收藏)
数据科学浅谈
7+阅读 · 2017年7月29日
Factor Graph Attention
Arxiv
6+阅读 · 2019年4月11日
Arxiv
6+阅读 · 2018年2月26日
Arxiv
6+阅读 · 2018年2月8日
Arxiv
13+阅读 · 2018年1月11日
Arxiv
5+阅读 · 2015年9月14日
Arxiv
3+阅读 · 2012年11月20日
VIP会员
相关VIP内容
异质信息网络分析与应用综述,软件学报-北京邮电大学
【实用书】Python技术手册,第三版767页pdf
专知会员服务
240+阅读 · 2020年5月21日
Python导论,476页pdf,现代Python计算
专知会员服务
264+阅读 · 2020年5月17日
【实用书】Python爬虫Web抓取数据,第二版,306页pdf
专知会员服务
122+阅读 · 2020年5月10日
【2020新书】如何认真写好的代码和软件,318页pdf
专知会员服务
65+阅读 · 2020年3月26日
【干货书】流畅Python,766页pdf,中英文版
专知会员服务
227+阅读 · 2020年3月22日
机器学习相关资源(框架、库、软件)大列表
专知会员服务
40+阅读 · 2019年10月9日
相关资讯
34个最优秀好用的Python开源框架
专知
9+阅读 · 2019年3月1日
爱奇艺基于AI的移动端自动化测试框架的设计
前端之巅
18+阅读 · 2019年2月27日
准确实用,7个优秀的开源中文分词库推荐
开源中国
5+阅读 · 2018年7月26日
跨框架深度学习可视化框架 VisualDL | 软件推介
开源中国
3+阅读 · 2018年4月26日
Python 杠上 Java、C/C++,赢面有几成?
CSDN
6+阅读 · 2018年4月12日
10个深度学习软件的安装指南(附代码)
数据派THU
17+阅读 · 2017年11月18日
【机器学习】推荐13个机器学习框架
产业智能官
8+阅读 · 2017年9月10日
33款可用来抓数据的开源爬虫软件工具 (推荐收藏)
数据科学浅谈
7+阅读 · 2017年7月29日
相关论文
Factor Graph Attention
Arxiv
6+阅读 · 2019年4月11日
Arxiv
6+阅读 · 2018年2月26日
Arxiv
6+阅读 · 2018年2月8日
Arxiv
13+阅读 · 2018年1月11日
Arxiv
5+阅读 · 2015年9月14日
Arxiv
3+阅读 · 2012年11月20日
Top
微信扫码咨询专知VIP会员