工信部:网易考拉、小红书、饿了么等未经用户同意收集个人信息

2019 年 7 月 2 日 宅客频道

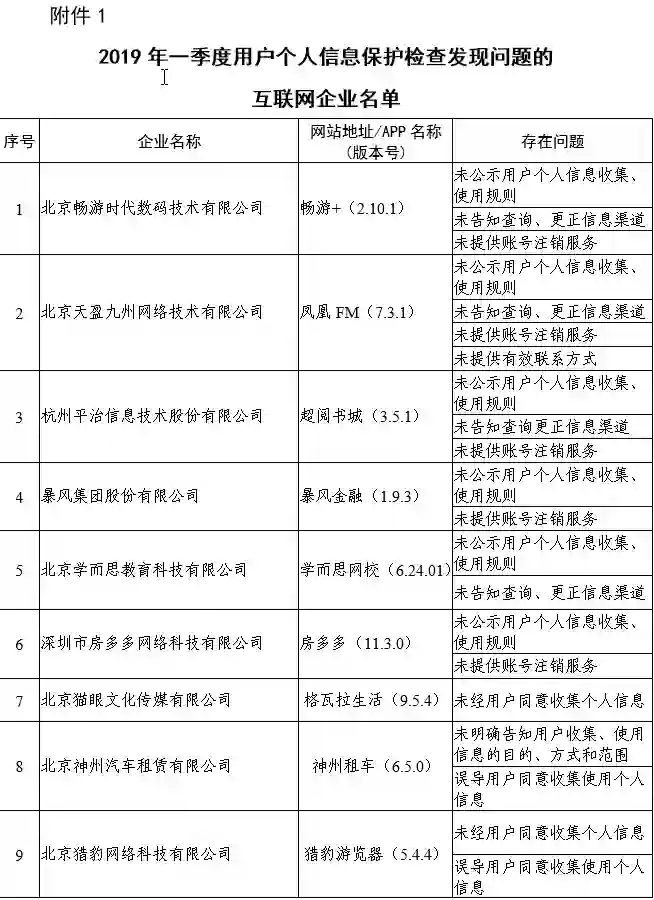
7月1日,工业和信息化部(以下简称工信部)网站发布《工业和信息化部关于电信服务质量的通告(2019年第2号)》,多家个人信息保护检查发现问题的互联网企业曝光。其中,小红书、猎豹浏览器、饿了么、网易考拉、神州租车等多个App及网站存在未经用户同意收集个人信息的问题。

具体名单如下:


-----招聘好基友的分割线-----

招聘岗位:

网络安全编辑(采编岗)

工作内容:

主要负责报道国内外网络安全相关热点新闻、会议、论坛、公司动向等;

采访国内外网络安全研究人员,撰写原创报道,输出领域的深度观点;

针对不同发布渠道,策划不同类型选题;

参与打理宅客频道微信公众号等。

岗位要求:

对网络安全有兴趣,有相关知识储备或从业经历更佳;

科技媒体1-2年从业经验;

有独立采编和撰写原创报道的能力;

加分项:网感好,擅长新媒体写作、90后、英语好、自带段子手属性……

你将获得的是:

与国内外网络安全领域顶尖安全大牛聊人生的机会;

国内出差可能不新鲜了,我们还可以硅谷轮岗、国外出差(+顺便玩耍);

你将体验各种前沿黑科技,掌握一手行业新闻、大小公司动向,甚至是黑客大大们的独家秘闻;

老司机编辑手把手带;

以及与你的能力相匹配的薪水。

坐标北京,简历投递至:liqin@leiphone.com

蓝字查看更多精彩内容


探索篇

  暗网【上】|  暗网【下

薅羊毛 | 黑客武器库威胁猎人

剁手赚钱 0Day攻击 | 暗黑女主播

踩雷 |嗑药坐牢重归正途 | 内鬼

脑内植入


真相篇

拼多多将追回“薅羊毛”订单,包括已充话费和Q币订单

75条笑死人的知乎神回复,用60行代码就爬完了

不剁手也吃土?可能是挖矿木马掏空你的钱包

游戏黑产:我还在空中跳伞,就被人用拳头远程打死

都8012年了,英国卫生部门居然还在为“擦屁股”

与病毒名称相似,“捏脸”游戏ZEPETO涉嫌窃听?

扎心!Tumblr推AI鉴黄计划夺老司机“珍爱”

我报了个税,隐私就被扒光了?

黑客骗局:Ins网红落难记


人物篇


专访:“蹲坑神器”与它背后男人们不得不说的故事

磨刀人王伟:我前期砸了两个亿做这套方案

白帽汇的赵武摘掉了他的“帽子”|专访

数字联盟刘晶晶:四年只做一个产品

长亭科技陈宇森:我打破的四个质疑

薛锋:我眼中的威胁情报三年之变

“无锁不开”女黑客——skye

知道创宇赵伟:怼死“空气币”

李均:我眼中的黑客精神

风宁:自由追风者

更多精彩正在整理中……

---

“喜欢就赶紧关注我们”

宅客『Letshome』

雷锋网旗下业界报道公众号。

专注先锋科技领域,讲述黑客背后的故事。

长按下图二维码并识别关注


登录查看更多
0

相关内容

中华人民共和国工业和信息化部(英语:Ministry of Industry and Information Technology,缩写:MIIT),标准简称工业和信息化部,亦简称工信部,是中华人民共和国国务院主管工业和信息产业的组成部门。 工业和信息化部主要负责拟订实施行业规划、产业政策和标准,监测工业行业日常运行,推动重大技术装备发展和自主创新,管理通信业,指导推进信息化建设,协调维护国家信息安全等。工业和信息化部作为行业管理部门,主要是管规划、管政策、管标准,指导行业发展,但不干预企业生产经营活动
【微众银行】联邦学习白皮书_v2.0,48页pdf,
专知会员服务
170+阅读 · 2020年4月26日
广东疾控中心《新型冠状病毒感染防护》,65页pdf
专知会员服务
19+阅读 · 2020年1月26日
新时期我国信息技术产业的发展
专知会员服务
71+阅读 · 2020年1月18日
报告 | 2020中国5G经济报告,100页pdf
专知会员服务
98+阅读 · 2019年12月29日
【德勤】中国人工智能产业白皮书,68页pdf
专知会员服务
309+阅读 · 2019年12月23日
2019年男性护肤消费趋势报告
行业研究报告
8+阅读 · 2019年9月30日
泰国通过个人信息保护法
蚂蚁金服评论
16+阅读 · 2019年4月3日
2018年你可以知道的AI搞笑段子
李开复
8+阅读 · 2019年1月4日
推荐一波优质公众号!
机器学习算法与Python学习
6+阅读 · 2018年5月29日
Deflecting Adversarial Attacks
Arxiv
8+阅读 · 2020年2月18日
One-Shot Federated Learning
Arxiv
9+阅读 · 2019年3月5日
Arxiv
13+阅读 · 2018年1月11日
VIP会员
相关资讯
2019年男性护肤消费趋势报告
行业研究报告
8+阅读 · 2019年9月30日
泰国通过个人信息保护法
蚂蚁金服评论
16+阅读 · 2019年4月3日
2018年你可以知道的AI搞笑段子
李开复
8+阅读 · 2019年1月4日
推荐一波优质公众号!
机器学习算法与Python学习
6+阅读 · 2018年5月29日
Top
微信扫码咨询专知VIP会员