2021年中国出行行业数智化研究报告(附下载)

2021 年 11 月 27 日 专知

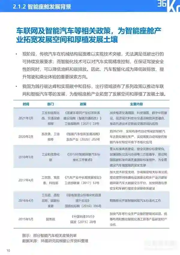
 随着我国人均GDP持续增长、消费升级及城镇化趋势加深,消费者对于出行的需求得到持续释放。出行已成为人们生活中不可或缺的“刚需”场景, 其背后则是万亿级别的广阔出行市场。

  我国宏观环境面临新形势,推动出行领域向绿色及智能两大方向发展。单车智能与协同智能成为我国出行数智化落地的两大路径,大额融资频发,资本持续加码数字化出行行业。

  在政策驱动下,新能源汽车与自动驾驶实现突破式发展。数字经济的蓬勃发展为出行领域的数智化转型注入新动力。技术、生态、政策加持下,车联网向人车路云大连接及数据安全迈进。

报告全文如下

专知便捷查看

便捷下载,请关注专知公众号(点击上方蓝色专知关注)

  • 后台回复“CX2021” 就可以获取2021年中国出行行业数智化研究报告(附下载)》专知下载链接

专知,专业可信的人工智能知识分发 ,让认知协作更快更好!欢迎注册登录专知www.zhuanzhi.ai,获取5000+AI主题干货知识资料!


欢迎微信扫一扫加入专知人工智能知识星球群,获取最新AI专业干货知识教程资料和与专家交流咨询
点击“ 阅读原文 ”,了解使用 专知 ,查看获取5000+AI主题知识资源
登录查看更多
0

相关内容

专知,专业可信的知识分发平台。
中国商用车电动化发展 研究报告,85页pdf
专知会员服务
14+阅读 · 2022年3月23日
车联网创新生态发展报告(33页可下载)
专知会员服务
32+阅读 · 2022年2月1日
报告 |《数字碳中和白皮书》(附下载)
专知会员服务
91+阅读 · 2021年12月31日
2021年中国机器人行业研究报告,41页pdf
专知会员服务
72+阅读 · 2021年12月23日
2021年中国线性驱动系统行业短报告
专知会员服务
18+阅读 · 2021年11月26日
专知会员服务
90+阅读 · 2021年10月14日
专知会员服务
53+阅读 · 2021年8月17日
《隐私计算白皮书(2021年)》正式发布(附下载链接)
专知会员服务
96+阅读 · 2021年7月22日
2020年中国《知识图谱》行业研究报告,45页ppt
专知会员服务
240+阅读 · 2020年4月18日
区块链能源电力行业应用实践报告
专知
3+阅读 · 2022年3月22日
车联网创新生态发展报告(33页可下载)
报告 |《数字碳中和白皮书》(附下载)
专知
3+阅读 · 2021年12月31日
2021年中国机器人行业研究报告,41页pdf
专知
1+阅读 · 2021年12月23日
2021年中国线性驱动系统行业短报告
专知
1+阅读 · 2021年11月26日
国家自然科学基金
0+阅读 · 2015年12月31日
国家自然科学基金
0+阅读 · 2012年12月31日
国家自然科学基金
3+阅读 · 2012年12月31日
国家自然科学基金
0+阅读 · 2012年12月31日
国家自然科学基金
3+阅读 · 2012年12月31日
国家自然科学基金
1+阅读 · 2012年3月31日
国家自然科学基金
2+阅读 · 2011年12月31日
国家自然科学基金
7+阅读 · 2011年9月30日
国家自然科学基金
0+阅读 · 2008年12月31日
Arxiv
14+阅读 · 2020年9月1日
Arxiv
29+阅读 · 2018年4月6日
VIP会员
相关VIP内容
中国商用车电动化发展 研究报告,85页pdf
专知会员服务
14+阅读 · 2022年3月23日
车联网创新生态发展报告(33页可下载)
专知会员服务
32+阅读 · 2022年2月1日
报告 |《数字碳中和白皮书》(附下载)
专知会员服务
91+阅读 · 2021年12月31日
2021年中国机器人行业研究报告,41页pdf
专知会员服务
72+阅读 · 2021年12月23日
2021年中国线性驱动系统行业短报告
专知会员服务
18+阅读 · 2021年11月26日
专知会员服务
90+阅读 · 2021年10月14日
专知会员服务
53+阅读 · 2021年8月17日
《隐私计算白皮书(2021年)》正式发布(附下载链接)
专知会员服务
96+阅读 · 2021年7月22日
2020年中国《知识图谱》行业研究报告,45页ppt
专知会员服务
240+阅读 · 2020年4月18日
相关基金
国家自然科学基金
0+阅读 · 2015年12月31日
国家自然科学基金
0+阅读 · 2012年12月31日
国家自然科学基金
3+阅读 · 2012年12月31日
国家自然科学基金
0+阅读 · 2012年12月31日
国家自然科学基金
3+阅读 · 2012年12月31日
国家自然科学基金
1+阅读 · 2012年3月31日
国家自然科学基金
2+阅读 · 2011年12月31日
国家自然科学基金
7+阅读 · 2011年9月30日
国家自然科学基金
0+阅读 · 2008年12月31日
Top
微信扫码咨询专知VIP会员