独家对话高楠楠:B站陈睿曾报假案陷害我 收回股票对我不公

2018 年 5 月 29 日 凤凰科技

iFeng科技
凤凰网科技官方账号,带你直击真相




3月29日,B站登陆纳斯达克交易所


5月23日晚间,前B站游戏运营负责人高楠楠发文称,B站董事长陈睿报假案使其成为犯罪嫌疑人,这一结果让B站无偿拿到享游公司并无偿收回原属于她的150万股B站股份。




高楠楠在知乎上发布的声明(部分)


高楠楠在文中写到:


“2015年12月30日,陈睿在徐州市开设幻电公司徐州分公司,并在我出差美国期间于2016年3月18日,(陈睿)本人到徐州市公安局泉山分局永安派出所报警称:幻电公司徐州分公司的中国联通徐州分公司淮海西路机房里的服务器于2015年11月初被人入侵,高楠楠等人有重大嫌疑。”




因涉嫌“非法入侵计算机系统” 被带走调查后离职


2016年3月21日,出差美国刚返回上海的高楠楠,当晚即被徐州警方从位于上海浦东的家中以“传唤”的名义带走协助调查,同时被带走的还有她的前夫,上海神族网络科技有限公司及北京新域公司负责人孙先生及他的表弟李先生。


根据高楠楠的回忆,他们首先被带到上海浦东新区的洋泾派出所,询问了到第二天的四点多钟然后就被一辆面包车里押到了徐州,又在徐州折腾了一天多,总共被羁押了45个小时。


2018年5月27日下午,高楠楠在北京接受凤凰网科技的采访时,将当时徐州警方出示的拘传证、搜查证等材料一一展示,还包括B站董事长陈睿与2016年3月18日14时14分向徐州警方报案的报案书。


“陈睿指控我伙同我前夫及其表弟入侵B站位于徐州联通机房内的服务器,非法上传十几段广告视频。”高楠楠告诉凤凰网科技,这一举报及其报警的时间都是疑点重重。




幻电徐州分公司的信息(来自国家企业信用信息公示系统)


首先,上海幻电公司(B站运营主体)于2015年12月才在徐州申请注册成立分公司,而陈睿在报警时所声称的“系统入侵案件”发生时间却是在2015年11月份。也就是说,在上海幻电于徐州还没有运营实体的情况下,服务器已经被入侵。


“更蹊跷的是,2017年12月份我的律师前往徐州联通公司调查取证的时候,被告知联通从未就服务器运营业务和上海幻电徐州分公司有过任何合作,甚至和上海幻电也没有实际的业务合作。”这一结果令高楠楠颇为震惊,因为联通公司给予的回复,让她明白此前在徐州的遭遇是一桩“莫须有”的栽赃。




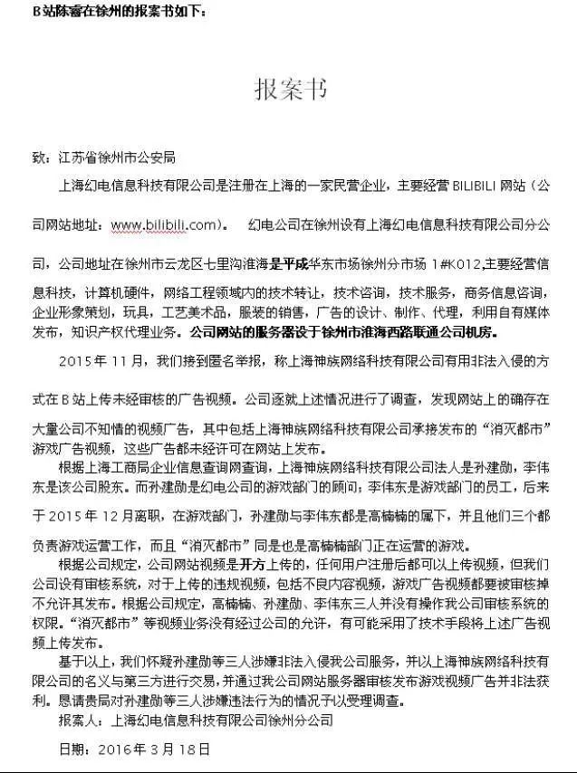
B站当时向徐州警方的报案书


在高楠楠向凤凰网科技展示其获取的陈睿向徐州警方的报案书上,写明幻电徐州分公司的地址是徐州市云龙区七里沟淮海食品城华东市场徐州分市场1#K012。经过高楠楠律师的实地考察发现,上海幻电的徐州分公司注册地是当地一个食品城的铺位上。


高楠楠称,其律师进一步调查发现,这些铺位经常成为一些企业的注册地址,但是从未有任何企业在此开展实际业务,包括上海幻电徐州分公司。随后在2017年7月,幻电的徐州分公司被注销。




高楠楠律师实地调查后发现B站在徐州的注册地点是食品市场摊位


在2016年的7月份,徐州警方通知高楠楠到当时的派出所办理撤销取保候审的手续。此前,高楠楠以“取得谅解”为由,于2016年3月29日向B站辞去所有职务。


然而令高楠楠没有想到的是,2016年8月份,陈睿再一次向上海浦东新区经侦报案,称高楠楠通过亲属关联公司截留属于B站的180万元,已经涉嫌职务侵占。




B站再度以涉嫌“职务侵占”报案 150万股股权被收回


2018年5月24日,B站对外回应声称,在2015年,前bilibili游戏运营负责人高楠楠通过隐瞒亲属关系、注册关联公司等方式,伙同丈夫及亲属在外开办公司进行利益输送。此外,她还利用其他自己控制的公司,截留B站的收入,总涉案金额180余万元。


高楠楠曾向公司请求谅解。在她离开公司之后,她开始在公司内部和媒体四处散布谣言,损害公司声誉。因此,在2016年7月公司不得不拿起法律武器,向司法机关报案。


高楠楠涉嫌贪腐案于2017年11月完成侦查,上海浦东检察院已正式向浦东法院提起公诉,案件将于近期开庭审理。


从高楠楠所发的声明和B站的回应来看,双方的焦点均不相同——高楠楠及其律师更关注其于2016年3月无故被带到徐州接受调查;而B站则将焦点集中于高楠楠自2015年起的所作所为涉嫌贪腐。目前,包括腾讯、阿里、百度以及京东、美团和奇虎360等公司在内,均将整治员工及高层贪腐作为“内部整风”的重点。




当时腾讯报道B站前高管涉嫌贪腐的截图


“即使是这样,B站的回应依然在撒谎。”高楠楠告诉凤凰网科技,2016年7月29日,就陆续有媒体发布了高楠楠涉嫌贪腐的消息。


如今在百度上依然可以搜索到腾讯科技发布的《B站前员工涉嫌贪腐上百万 警方已介入调查》一文,发布时间是2016年7月29日,文中写道:


“bilibili(简称B站)发布《致合作伙伴的公开信》,称前bilibili游戏运营负责人高楠楠,涉嫌职务犯罪,伙同丈夫以及亲属开办公司进行利益输送,涉及金额超过100万元。在掌握基本事实后,B站已向警方报案,目前部分案情已查实。”


“然而,上海浦东经侦及人民检察院提供的材料均显示,B站报案的时间是2016年8月23日。”高楠楠认为,在未报案的情况下便提前对媒体发文称自己涉嫌职务犯罪,这已经构成侵权。


此外,高楠楠也进一步向凤凰网透露了自己和其前夫孙先生与包括陈睿及B站都有很多的经济往来。


“我们都是老金山人,陈睿也经常提起这份关系,所以很多时候我们的经济往来并没有合同来约束。”


高楠楠回忆,在2015年5月19日,陈睿向她借100万元,连借条都没有的情况下她迅速将钱打给上海幻电。


更早是2014年6月17日,陈睿向北京新域公司(北京新域联合网络科技有限公司,高楠楠前夫的独立法人公司,也是B站目前报案的目标公司)投资了50万元。


而后在2015年4月23日,陈睿以口头约定以200万元的价格赎回原本承诺授予高楠楠的20万股B站暗股,扣下了原投资给北京新域公司的50万元投资款,扣下了一些手续费,税费之后,一共将剩余的142万元汇款给高楠楠。




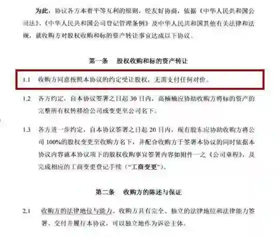
B站并购享游的协议(部分)


根据高楠楠向凤凰网科技展示的两份材料——B站并购芜湖享游和股权授予协议当中显示:


B站以“零价”收购享游,高楠楠及享游全部团队并入B站。B站授予高楠楠150万股限制性股票,在她满足一定条件后方可实现。

这些限制性条件包括:2015年将B站的游戏业务净营收做到超过1亿元;在职期间无犯罪行为、无不诚信行为等。




B站对高楠楠的股份授予协议书(部分)


“实际上,陈睿答应给我的是170万股,150万股限制性股票有白纸黑字的规定。另外20万股是暗股,陈睿代持,之后以其他方式给我。”高楠楠告诉凤凰网科技,之所以是明股加暗股的方式,主要是担心授予高楠楠170万股股份会引起团队的不满。


但是之后,陈睿以“送领导”的名义,花费200万元赎回20万股暗股。





高楠楠提供的20万股股权被赎回的转账记录


从2014年6月高楠楠借款100万元给B站缴纳CDN带宽费用,再到2015年4月23日,陈睿给高楠楠汇入142万元的20万股股权赎回费用。


高楠楠还向凤凰网科技展示一份2016年3月15日陈睿给其转账200万元的记录,这笔资金是陈睿收购高楠楠持有的北京喵斯拉公司10%股权的钱。这段时间内,双方一直保持正常的经济来往,甚至在陈睿给高楠楠转入200万元当天,她还收到了自己的薪水。




高楠楠提供的2016年3月15日当天资金往来流水


不仅仅如此,陈睿及B站也和高楠楠前夫孙先生及其控制的神族网络、北京新域公司等有密切的资金往来。


在B站指控高楠楠通过关联公司非法截留的180万收入中,有一笔77万元是很关键的一部分。


自成立之后,B站一直在大力充实内容和番剧,强调自己的内容社区属性,随后内容逐渐转向依赖于UP主的制作与上传。早期B站并未计划通过加入片头广告等变现,大部分收入都来自于游戏联运,但是也并不是没有广告收入,UP主就是其承载广告的方式。


《地城之光》是由Eyedentity Games公司开发的一款MMORPG网络游戏,于2014年11月19日在中国大陆正式上线,由盛大网络负责运营。2015年初,盛大游戏希望在找一些B站的知名UP主做这款游戏的试玩视频,然后上传到B站。


B站给UP主提供内容传播的平台,但是B站并不会帮助广告主连接UP主,促成广告的投放,B站授权给第三方公司进行操作,这个第三方公司就是北京新域公司。当时北京新域公司找了6名UP主,制作视频上传之后,盛大游戏比较满意宣传效果,全额支付了100万元合作款。在扣除相关费用之后,归属于B站的金额为77万元。


随后,北京新域公司支付了给B站77万元,但令人意外的是该77万元被重新打回了北京新域公司。这笔77万元是B站和北京新域公司合作的第三笔往来款,前两笔款项都被正常接收了。2016年3月29日,高楠楠因为被举报“非法入侵计算机系统”从B站离职;7月,徐州警方通知高楠楠,“非法入侵计算机系统”一案其取保候审状态撤销;8月23日,B站向上海浦东警方报案称高楠楠涉嫌贪腐,造成B站损失180万元。


“一直到2017年7月,上海浦东警方将我拘留,前后共计23天。”2018年5月28日,高楠楠向凤凰网科技展示了一份当时浦东警方向上海浦东人民检察院提交的批捕申请书,但是被检察院以“事实不清、证据不足”驳回,高楠楠最终被释放。


但是这并不意味着高楠楠可以最终洗清嫌疑。B站在此前给出的声明回应中,声称高楠楠涉嫌贪腐案已于2017年11月完成侦查,上海浦东检察院已正式向浦东法院提起公诉,案件将于近期开庭审理。“不过这起案件被告只有我一个人,并不包含我的前夫及其表弟,而B站在对外声明中则用了伙同作案这一说法。”高楠楠告诉凤凰网科技。


凤凰网科技就此向知名法律博主、中国政法大学知识产权法研究中心特约研究员李俊慧咨询获悉,警方的批捕申请被检察院拒绝,并不一定意味着当事人无罪,只是在提请批捕的同时证据不足。


而后来检察院之所以决定作为公诉人起诉嫌疑人,意味着其确实已掌握相关的证据和事实,到了可以起诉的阶段。但是最终案件如何定性,嫌疑人是否存在犯罪事实,应该由人民法院经过审理之后决定。




高楠楠收到的陈睿签署的通知函


但是在2017年9月21日,高楠楠收到陈睿署名的B站通知函,被告知:


“您(高楠楠)与公司的聘用关系已于2016年3月29日终止,且离职原因涉及不诚实、伪造、欺诈、侵占或挪用公款以及违反对于公司的诚信义务,公司有权以2.2条款零对价赎回授予您的全部限制性股票。”




B站和高楠楠的股份授予协议书中的2.2条款(部分)


5月29日,凤凰网科技就该案件向B站进行咨询。B站对凤凰网科技表示:


首先授予高楠楠的并不是股权,而是期权。期权是附带条件的,并且按年限成熟。


其次,公司取消高楠楠的期权,是基于她违反了与公司签订的合同中的条款。合同(第二条2.2条款)约定,如果涉及不诚实、伪造、欺诈、侵占或挪用公款以及违反对于公司的诚信义务等,公司有权以零对价赎回期权。


高楠楠违反了协议,公司是按双方签订的合同取消期权,合法合理。

 

同时,B站表示,高楠楠不提自己贪腐行为违反基本的契约和价值观,反而散播阴谋论人身攻击要挟利益。B站要反问两点:


1 为什么高楠楠不在案发第一时间进行所谓的伸冤,反而在公司上市后突然大肆炒作索要期权?


 2 为什么高楠楠不在侦查中、在法庭上进行正常司法程序维护自己合法权益,反而诉诸媒体?


B站认为高楠楠真实目的就是借案子兴风浪要挟钱财,以为B站怕事。但B站绝不会向贪腐分子低头,没有正常的公司会给这样严重损害公司利益的贪腐分子兑现期权。B站相信法律的公正。


B站在回应中表示授予高楠楠的是期权,并非股票。而高楠楠对凤凰网科技展示的材料中,B站明确收回的是A类普通股股票。“B站告我涉嫌贪腐,我会积极应诉。但是在2017年9月,我涉嫌非法入侵计算机系统一案未最终成立,并且取保候审状态已经撤销。法院也没有开庭审理我涉嫌贪腐一案,何谈定性我已经是犯罪,并且用2.2条款收回我的股票?”高楠楠对于B站这一决定颇为不解。


按照B站目前的股价来计算,高楠楠被B站撤销授予的150万股A类普通股股票价值2136万美元,约合人民币1.36亿元。


高楠楠已于2018年5月23日向上海市杨浦分局经纪犯罪侦查支队报案称B站董事长陈睿涉嫌职务侵占,并且已获得受案许可。



以下是凤凰网科技采访高楠楠实录(略经编辑):

   

凤凰网科技:为什么选择在现在这个时间把这件事情说出来?


高楠楠:我之前在公开声明里面说了,我之前想说这件事的时候我手里连文书都没有,没有办法证明我去过徐州(被徐州警方带走)。我有证明吗?没有,直到这个案子被撤销,我和我的律师看到了报案材料,我的律师才从中间找到了这里面存在的这么大的问题,陈睿通过向徐州警方报案的方式,使我受到拘禁、诬告陷害和财产侵占等不公平对待,我还失去应得的财产。我们现在已经向各地方报案,之前我已经检举有一段时间了,但迟迟得不到任何的回应。


凤凰网科技:你的经历能再复述一遍吗?


高楠楠:根据幻电收购享游的协议,当我满足能在2015年将B站的游戏业务净收入做到超过1亿元人民币,那么就可以在2016年1月以“零对价”方式获得150万股B站的明股和口头承诺的20万股暗股。在2015年9月份,B站的游戏业务净收入超过1亿元,到了2016年1月份,陈睿并没有兑现协议中的承诺。然后一直到3月18日下午2点14分,陈睿本人向徐州市公安局泉山分局永安派出所报案,我在3月21日晚被带走。


我跟陈睿以前在金山是上下级的同事关系,正因为如此,他后来跟我合作的时候,我也以老金山人的身份对他,没有对他设防。2013年的我出来创业做了享游,这家公司最早开始做二次元游戏运营的,现在目前比较知名的像FGO、梦王子这样的游戏,都是享游这家公司在日本一个一个去谈的代理,而享游游戏在没有和B站合并之前,和B站之间就是业务合作的关系,所有B站的游戏都是享游公司来运营的。


后来,陈睿拉我进入到B站,希望能共同把B站做大,但是我没想到他在整个做的事情过程中做的这么邪恶,甚至以报假案的方式将我进行非法拘禁,扣押我包括电脑笔记本、手机在内的物件,导致能证明我被侵犯的东西都获取不到,他还对我进行了非常多的人身伤害。


2016年3月21日晚上,我从美国出差回来刚到上海,到家里处理一些工作,当时我差不多30个小时没有休息了。当天晚上12点左右,有6名民警到我位于上海浦东的家里以“传唤证”把我和我丈夫带到了上海浦东新区的洋泾派出所,询问了到第二天的四点多钟然后就把我扔到面包车里押到了徐州,就在徐州折腾了一天多,总共被羁押了45个小时。3月23日晚上9点,我在签署取保候审保证书之后才获准离开。但是在4月17日,徐州警方才真正地对这件事情立案。


凤凰网科技:当时为什么到美国出差?


高楠楠:我为了B站拓展海外业务。这个是陈睿审批我去的。


凤凰网科技:警方羁押你的理由是什么?


高楠楠:警方说,陈睿举报我非法入侵(B站的)服务器系统,所有关于立案的理由都写的是非法入侵服务器系统。


凤凰网科技:他指控你入侵的是哪个服务器系统?


高楠楠:这也是最为搞笑的,他说我入侵的是(B站)位于徐州的分公司的服务器系统,这个服务器系统位于联通在徐州的机房内。但我们律师后来在2017年12月份去徐州调查过,联通的徐州分公司没有跟上海幻电(注:B站运营主体)和幻电徐州分公司有任何的业务往来。


凤凰网科技:可以理解为B站的主体(上海幻电)在徐州是没有任何服务器存在的?


高楠楠:对,他设立这家公司就是为了报案。而且他的报案时间非常有意思,2015年的12月30号,上海幻电徐州分公司才注册,但是报的是2015年11月的案件,说我11月份入侵了他的服务器,但是在11月份他在徐州的公司还没有注册。而且这家分公司的注册地是一个位于食品城的摊位。


连我当时被带到徐州接受询问的时候,询问内容也和“非法入侵系统”无关,而是让我写悔过书,请求得到陈睿的谅解,实际上就是变相想让我承认莫须有的罪名,从而失去持股权利。


凤凰网科技:他是指控你个人还是说你涉嫌雇人入侵他公司的系统?


高楠楠:在报案书中写的很明白,说的是我、我前夫还有我前夫的表弟三个人。我们没有可能去入侵他的服务器,而且我们自始至终也没有谈过入侵系统的事情。


凤凰网科技:那他有提出索赔的要求?


高楠楠:没有,只是在我离开徐州当地派出所的时候,他们跟我说(这件事)不要跟别人说,不要找律师,回去找陈睿,好好求求他要一份谅解书。这是他们跟我说的原话。


凤凰网科技:后来陈睿对这个事情有跟你联系过吗?


高楠楠:从徐州回到上海之后,我跟陈睿见面了,然后陈睿就跟我说了三句话,第一个就是哭什么哭,又不是家破人亡。好,我现在已经家破了,人想死也死不了。然后第二点他就跟我说,你犯罪了,我帮不了你。我其实非常可笑,那个时候案子都没有立我犯什么罪了,凭什么说我犯罪了。第三个,他说我会凭良心给你股权的。那什么是良心?到他发给我通知的时候已经告诉我,把我所有的股权都没收了,把享游公司都抢走了,这是良心吗?


2017年9月21日,陈睿以B站的名义致函我,以我曾经涉嫌犯罪为由,拒绝授予我应得的B站150万股股权。


我们律师还发现,他是在2016年3月18号报案,但是在2月26号的时候,就有徐州的公安人员去查了一些公司的银行流水。他们为什么那么早去查别的公司的流水?


凤凰网科技:被查的是哪个公司?


高楠楠:查我前夫公司的流水,神族网络,这是北京新域公司之外的另一家公司。


查他们公司的收入。我们每一个公民的银行信息不是隐私信息吗?我后期的时候就跟他以律师的方式发了一个邮件,我说案子都没有立,你凭什么扣押我的股权,我要求你把我的股权还给我。然后呢?他2017年开始就在媒体发稿了,说我贪污了他的钱,而那个时候有案件发生吗?没有案件发生,非法入侵系统(这个指控)已经结束了。2016年的7月13日,徐州警方通知我到派出所去办理案件撤销手续。


凤凰网科技:就是说最后这个事情(非法入侵计算机系统)是不存在的?


高楠楠:对,因为这根本就不属于管辖地,你想想徐州是什么,徐州是案发地吗?是办公所在地吗?是管辖地吗?都不是。因为被羁押45个小时,我从美国回来后有80个小时没有休息,然后就冻在那个派出所里。我现在的身体非常不好,我的膝盖全天都在疼痛,严重的关节炎。这其实就是他设计出来一个局,他我扔进去一顿恐吓,把我逼离开公司,逼我离开B站。


我当时被羁押45个小时以后,警方放我离开。我当时是处于取保候审的状态,随后警方在4月17日正式立案了。一直到7月13日,徐州警方通知我到该派出所办理案件撤销手续。


凤凰网科技:自从这件事情发生以后,你和陈睿是处于怎样的状态?


高楠楠:其实我之前想过放弃这一切,如果陈睿你就是为了股权,那我就放弃这一切就好了。我曾经在2017年的年元旦左右,我给陈睿说我的股权原件发给你了,这些股权我不要了。当时,我也希望我安静一下,我都38岁的女人,婚也离了,想过点清静的日子。但是他一而再再而三的频繁在多地报案,他不给我立上这个案子他觉得拿这150万股权没有心安理得,没有名正言顺,因此就为了拿这个股权而反复的折磨你。


凤凰网科技:除了应对这些问题,2017年其他时间你都在做什么?


高楠楠:2017年初我打算重新做一家新的公司,而且投资方已经谈好了确认要投资了。就在这个时候,我不知道陈睿是不是施了什么阴谋诡计,当我的业务刚刚要开始的时候,我就被浦东警方带走并在看守所拘留23天。最后被放了出来,就是检察院不批捕,理由上写的很清楚,叫做事实不清,证据不足。


凤凰网科技:你当时被浦东警方拘留的理由是什么?


高楠楠:(B站)指控我涉嫌职务侵占。陈睿是在2017年的8、9月份的时候向上海浦东警方举报的。他在当年7月末的时候就向媒体发了包含指控我涉嫌职务侵占的新闻稿件。


凤凰网科技:那B站指控你通过外部公司截留B站180万元收入,这个事情是?


高楠楠:我与陈睿经济往来频繁。在陈睿还只是B站投资人的时候,因为B站缺少流动资金,急需交服务器CDN费用,2015年5月19日,陈睿向我借100万元,我连借条都没有向他们要过,迅速将钱打给上海幻电。


2014年6月17日,陈睿向北京新域公司(高楠楠前夫的独立法人公司,也是B站目前报案的目标公司)投资了50万元,也没有一纸协议,也是口头约定。


2015年4月23日,陈睿又以口头约定赎回20万股B站暗股,扣下了原来给新域公司的50万投资款,扣下了一些手续费,税费之后,剩余的一共支付了142万元给我本人。2015年5月26日,陈睿收购了我本人投资的北京喵斯拉公司10%股权,转让款200万元,在2016年3月15日,他向徐州警方报警前三天才支付给我,拖延期限长达9个月。


收到款后,北京新域公司支付了给陈睿第三笔G次元视频业务往来款77万,按理说幻电与北京新域的往来全部结算了,但该77万被重新打回了北京新域,然后他们说高楠楠涉嫌职务侵占180万元。(北京新域公司是我前夫独立法人公司,以往有多笔往来款陈睿已收)频繁的经济往来,口头约定成为了陈睿指控并诬陷我的手段。


凤凰网科技:那在这时候你们私底下有交涉吗?


高楠楠:我们其实一直有交涉。我一直跟他说,差不多就得了。但是他一定要把我“涉嫌犯罪”这个事坐实,不坐实他就拿不到我的(150万股)股份,他也没有办法跟公司和投资人交代。我其实还想说一个非常重要的事实,因为没有人知道徐州的事情,他也不敢提徐州的事情,后来我的律师在我的股权协议中发现一个猫腻,就是我的股份是被陈睿代持(暗股)的,当然这是陈睿设计的,如果徐州的事情不被翻开,如果我跟B站之间没有矛盾,那这些股份在谁的兜里?还是属于陈睿的。所以我不认为这是公司的行为,这是陈睿自己设计的这一切,为了侵吞我的股份,到他自己的个人兜里而做的这一切,包括徐州的事件。


凤凰网科技:这部分股权是享游跟B站置换的?还是享游的股权?


高楠楠:享游跟B站置换的,因为是享游公司是零对价换了B站的150万股,而在上市之前也就是2017年的9月21号发给我的文件中,就发给我的通知告诉我,因为你在被公安机关调查,因此我就没收了你所有的股份。


凤凰网科技:你持有享游多少股份?


高楠楠:我原来持有的是90%,其实也是我的妹妹(高莹莹)持有10%,原则上百分之百都属于我。


凤凰网科技:然后B站零价收购了享游,你得到了条件性的150万股B站股份?


高楠楠:对,是我应得的。享游目前实际的百分之百股权是由上海幻电持有,也就是B站,他就把整个享游公司并购去了,原来整个享游的团队全部并入到B站。现在这些股份,包括我自己的公司享游全部都没了,一毛钱也没拿着,团队也没有了。


凤凰网科技:早期你做享游的目的是什么?就是当时B站有给你什么支持吗?


高楠楠:并没有,当时享游公司在拓展二次元游戏的时候是阻力很大的,那时候在跟游戏公司合作的时候,都没有人知道B站是谁,我们是要跟他们讲明白怎么运营二次元游戏,所以二次元游戏的基础都是由享游打下的。而且很多优秀二次元游戏的发行也是享游公司的努力,你可以看一下,享游公司其实是真正发行FGO的公司,也是由我签下来FGO这款游戏的。


凤凰网科技:具体能谈一下B站在日本的一些合作情况吗?因为B站更早些内容大部分来自于日本。


高楠楠:我只能说一下关于游戏的部分。最早B站还没有正式并购享游的时候,大概是2014年的下半年,这个时候享游公司就已经跟很多日本的游戏公司建立合作了,或者是有一些游戏准备代理了。那个时候不但B站想要收购享游,日本一些游戏公司也想投资享游,并且希望能跟享游合作将游戏内容带到中国。


当时我也以享游公司的创始人身份在日本的媒体上也发布过很多关于如何在中国发行、运营二次元游戏的文章,得到了很多日本的合作伙伴和游戏行业的重视。那个时候B站在日本并不是特别受欢迎,因为经常涉嫌侵犯版权等问题,在日本社会产生了很大的反向影响力。而享游则是在加快日本游戏内容的代理,所以后期我们在日本这边的游戏发行也好,游戏代理也好,都特别顺利。很多的日本朋友会跟我说,如果没有享游,日本的游戏进中国会遇到非常大的瓶颈,也没发琢磨如何进入中国并顺利运营的方法。


2014年9月,幻电正式并购享游,然后财务计算并表。之所以采用零对价交易,因为B站在当时其实没有钱。我还记得,有一次陈睿给我打电话说,B站要交服务器带宽费用,没有钱了,然后你从你公司给我借调点钱。我在没有借条的情况下就借给他了。2014年初的时候,B站很穷很穷没有钱的,只有人气和用户数。当时我就借给他100万临时应急,要不然带宽都支撑不住了。后来B站绝大部分收入来自于享游的收入,合并的时候享游公司一年的收入已经过千万了。


凤凰网科技:那你当时是决定把享游并入B站的时候,你能拿到150万股,这个在总股本中占比大概是多少?


高楠楠:1.5%。


凤凰网科技:那这150万股股份现在在哪里?


高楠楠:不知道,这我没法回答,反正不在我这儿,他已经发函说拒绝给我了,虽然我有股权授予的协议。他目前没有理由收回这些股份,之前他想做成我已经犯罪事实,就是为了拿到这些股份。


凤凰网科技:也就是说现在你的指控是不针对B站的,只针对他个人?


高楠楠:对。


凤凰网科技:你之前说这150万股份是陈睿代持的?


高楠楠:对。在之前这个根本不会被发现,很隐秘的条款,是一个很资深的内幕人员看了我的协议之后才告诉我说,这是陈睿设计的,就是代持在他身上的,如果你不吱声的话,陈睿自己又弄到自己兜里了。


凤凰网科技:现在到了这个地步,他对你有什么说法吗?


高楠楠:我在之前发出来的说明中反复强调徐州事件的时候,他在回应文里面从来不谈及徐州,为什么不谈及徐州?如果他觉得徐州是一个很坦荡的事,他为什么不敢说呢?你可以去查一下徐州的各项资料以及我的律师已经到徐州的联通机房去取证过,根本就没有上海幻电和B站相关公司的服务器,也没有业务往来,也没有跟这些公司签过合同。陈睿制造的就是一个假案。


责编 | 赵兰涛


想看深度报道,请微信搜索“iFeng科技”。

更多一手新闻,欢迎下载凤凰新闻客户端订阅凤凰网科技。

登录查看更多
0

相关内容

中国联合网络通信集团有限公司(英文名称China Unicom、简称“中国联通”、“联通”)于2009年1月6日在原中国网通和原中国联通的基础上合并组建而成,在国内31个省(自治区、直辖市)和境外多个国家和地区设有分支机构,是中国唯一一家在纽约、香港、上海三地同时上市的电信运营企业,连续多年入选“世界500强企业”。
商业数据分析,39页ppt
专知会员服务
165+阅读 · 2020年6月2日
Python数据分析:过去、现在和未来,52页ppt
专知会员服务
103+阅读 · 2020年3月9日
广东疾控中心《新型冠状病毒感染防护》,65页pdf
专知会员服务
19+阅读 · 2020年1月26日
知识神经元网络 KNN(简介),12页pdf
专知会员服务
15+阅读 · 2019年12月25日
【论文推荐】小样本视频合成,Few-shot Video-to-Video Synthesis
专知会员服务
24+阅读 · 2019年12月15日
量化交易系列课程
平均机器
11+阅读 · 2019年5月9日
奔驰女车主同意和解,舆情分析全事件
THU数据派
10+阅读 · 2019年4月17日
ofo商业模式破产
1号机器人网
6+阅读 · 2019年1月29日
为什么AI公司都在一边融资,一边投资?
腾讯创业
6+阅读 · 2018年9月25日
热点 | 深圳无人驾驶公交车正式运营!
机器学习算法与Python学习
3+阅读 · 2017年12月4日
中国平安股价持续大涨背后
凤凰财经
5+阅读 · 2017年9月13日
贾跃亭的汽车梦,还轮不到我们嘲笑
虎嗅网
5+阅读 · 2017年7月6日
为什么不能和阿里巴巴好好说话呢?
创业邦杂志
3+阅读 · 2017年7月3日
Neural Response Generation with Meta-Words
Arxiv
6+阅读 · 2019年6月14日
Attend More Times for Image Captioning
Arxiv
6+阅读 · 2018年12月8日
VIP会员
相关资讯
量化交易系列课程
平均机器
11+阅读 · 2019年5月9日
奔驰女车主同意和解,舆情分析全事件
THU数据派
10+阅读 · 2019年4月17日
ofo商业模式破产
1号机器人网
6+阅读 · 2019年1月29日
为什么AI公司都在一边融资,一边投资?
腾讯创业
6+阅读 · 2018年9月25日
热点 | 深圳无人驾驶公交车正式运营!
机器学习算法与Python学习
3+阅读 · 2017年12月4日
中国平安股价持续大涨背后
凤凰财经
5+阅读 · 2017年9月13日
贾跃亭的汽车梦,还轮不到我们嘲笑
虎嗅网
5+阅读 · 2017年7月6日
为什么不能和阿里巴巴好好说话呢?
创业邦杂志
3+阅读 · 2017年7月3日
Top
微信扫码咨询专知VIP会员