DevOps 之路:一切,从一个笑话说起

2017 年 9 月 8 日 DevOps时代 Andrew Wen

今天想和大家分享下关于我们自己内部做的DevOps实践,实施过程中有很多问题和坑,一路踩过来确实也不容易。

DevOps是很一个很大的概念,我们第一阶段只是实现了最基础的部分。

一切从一个笑话说起

这个故事是一个一直流传在我们研发中心的真实的案例。

虽然现在几位大神都已经离开我们的团队,但是在说故事前,我还是都征得案例的主角的同意,把故事拿出来分享。

升级前三天,大神说“不就是几个烂命令吗?分分钟跟你们搞定”,两手一伸,拥抱这个世界。

然后,我写了一个吊炸天的系统升级申请表,预计升级需要时间:3分钟,故障回滚:我们不可能有故障。

升级当夜,下班后,距离升级时间还早,就去把牛板筋火锅吃完(牛板筋味道真他妈棒!),优哉游哉的往公司去。

 对这个案例的思考


我们选择的改进方法

Docker的重要组成部分

如何构建我们自己的Docker镜像 

Dockerfile的编写

难道我们每次都非得这样手工操作吗?

Gitlab用途

别把法拉利开成了拖拉机

曾经我们都是怎么做的

现在我们又是怎么做的 

但是,我们的生产环境是在集群上,不是单机

Mesos 资源管理工作流

服务注册与发现

Mesos就这些吗?太low了吧?NO

Mesos特性 

整体集群资源管理及高可用

高可用 

健康检查及故障重启 

健康检查

弹性伸缩

多项目共享,我们可以这样来做


蓝绿部署

 在那么多框架中,我们为什么选择了Mesos

 

难道集群就只是部署启动就完了吗?

分布式应用之殇

集中监控

对Granafa,稍微多说那么一点点 

集中日志管理 

一堆开源框架,你是要玩死我们吗?

回过头我们再来看看我们的整体架构

 

是工具也是思想 

架构的演进,QCon上人人车分享他们的架构演进

DevOps

社区,生态

 

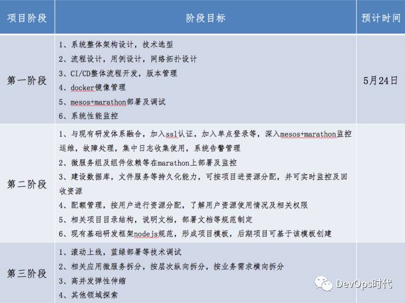
接下来,你们打算还要做点什么 

分享一句话


作者:Andrew Wen 

本文转载自:https://segmentfault.com/a/1190000011055809


近期好文:

快报:DevOpsDays 台北站,两岸专家共话DevOps(内含PPT)

基于DevOps的Android交付工具链建设

维护了这么久的服务器,你真的认识 Web 缓存体系?

从容主动 | 魅族持续集成平台自研历程与展望


DevOps 实践会碰到那些痛点?又是如何克服?

GOPS2017.北京站

腾讯研发管理部运维团队负责人谭用老师将带来精彩演讲

《腾讯:痛点驱动的 DevOps 实践》

了解更多大会内容及抢票请进官网:

长按二维码 报名参会



购票咨询及团购优惠请联系主办方:

Tel:130 2108 2989



点击阅读原文关注活动官网

登录查看更多
0

相关内容

DevOps是软件开发、运维和质量保证三个部门之间的沟通、协作和集成所采用的流程、方法和体系的一个集合。 它是人们为了及时生产软件产品或服务,以满足某个业务目标,对开发与运维之间相互依存关系的一种新的理解。
商业数据分析,39页ppt
专知会员服务
165+阅读 · 2020年6月2日
德勤:2020技术趋势报告,120页pdf
专知会员服务
192+阅读 · 2020年3月31日
Python数据分析:过去、现在和未来,52页ppt
专知会员服务
103+阅读 · 2020年3月9日
《人工智能2020:落地挑战与应对 》56页pdf
专知会员服务
197+阅读 · 2020年3月8日
模型压缩究竟在做什么?我们真的需要模型压缩么?
专知会员服务
28+阅读 · 2020年1月16日
阿里巴巴达摩院发布「2020十大科技趋势」
专知会员服务
108+阅读 · 2020年1月2日
【电子书】C++ Primer Plus 第6版,附PDF
专知会员服务
88+阅读 · 2019年11月25日
DevOps 国际峰会 2019 · 北京站完整实录(附PPT)
DevOps时代
52+阅读 · 2019年7月8日
终于有人把中台说清楚了
物联网智库
8+阅读 · 2019年6月23日
5G时代:北京移动业务支撑系统 DevOps 实践
DevOps时代
15+阅读 · 2019年6月13日
每个架构师都应该培养业务思维
InfoQ
3+阅读 · 2019年4月21日
这么多年,终于知道为啥右指针不能往回走了
九章算法
5+阅读 · 2019年4月15日
为什么分布式一定要有消息队列?
互联网架构师
4+阅读 · 2018年7月5日
我是一个爬虫
码农翻身
12+阅读 · 2018年6月4日
Arxiv
4+阅读 · 2018年7月4日
Arxiv
4+阅读 · 2018年6月14日
Arxiv
10+阅读 · 2018年3月10日
Arxiv
6+阅读 · 2016年1月15日
VIP会员
相关VIP内容
商业数据分析,39页ppt
专知会员服务
165+阅读 · 2020年6月2日
德勤:2020技术趋势报告,120页pdf
专知会员服务
192+阅读 · 2020年3月31日
Python数据分析:过去、现在和未来,52页ppt
专知会员服务
103+阅读 · 2020年3月9日
《人工智能2020:落地挑战与应对 》56页pdf
专知会员服务
197+阅读 · 2020年3月8日
模型压缩究竟在做什么?我们真的需要模型压缩么?
专知会员服务
28+阅读 · 2020年1月16日
阿里巴巴达摩院发布「2020十大科技趋势」
专知会员服务
108+阅读 · 2020年1月2日
【电子书】C++ Primer Plus 第6版,附PDF
专知会员服务
88+阅读 · 2019年11月25日
相关资讯
DevOps 国际峰会 2019 · 北京站完整实录(附PPT)
DevOps时代
52+阅读 · 2019年7月8日
终于有人把中台说清楚了
物联网智库
8+阅读 · 2019年6月23日
5G时代:北京移动业务支撑系统 DevOps 实践
DevOps时代
15+阅读 · 2019年6月13日
每个架构师都应该培养业务思维
InfoQ
3+阅读 · 2019年4月21日
这么多年,终于知道为啥右指针不能往回走了
九章算法
5+阅读 · 2019年4月15日
为什么分布式一定要有消息队列?
互联网架构师
4+阅读 · 2018年7月5日
我是一个爬虫
码农翻身
12+阅读 · 2018年6月4日
相关论文
Top
微信扫码咨询专知VIP会员