三定方案:国家卫健委职责发生了怎样的变化

2018 年 8 月 11 日 医谷

▲点击上方的蓝色“医谷”关注我们

“置顶公众号”第一时间获取最有价值行业趋势信息

医谷微信号:yigoonet


近日,一份由中共中央办公厅、国务院办公厅关于印发《国家卫生健康委员会职能配置、内设机构和人员编制规定》的通知在网间流传,根据该通知,大家关注的国家卫生健康委员会三定方案已确定并正式印发。


根据此前中共中央印发的《深化党和国家机构改革方案》,人民健康是民族昌盛和国家富强的重要标志。为推动实施健康中国战略,树立大卫生、大健康理念,把以治病为中心转变到以人民健康为中心,预防控制重大疾病,积极应对人口老龄化,加快老龄事业和产业发展,为人民群众提供全方位全周期健康服务。


其中最重大的指导理念变化在业内人士看来,主要包括三个方面:


  1. 以治病为中心转变到以人民健康为中心;

  2. 积极应对人口老龄化(从原来的计划生育,控制人口转向保持合理人口规模);

  3. 加快老龄事业和产业发展。


为此将国家卫生和计划生育委员会、国务院深化医药卫生体制改革领导小组办公室、全国老龄工作委员会办公室的职责,工业和信息化部的牵头《烟草控制框架公约》履约工作职责,国家安全生产监督管理总局的职业安全健康监督管理职责整合,组建国家卫生健康委员会,作为国务院组成部门。 保留全国老龄工作委员会,日常工作由国家卫生健康委员会承担。民政部代管的中国老龄协会改由国家卫生健康委员会代管。


而此次三定方案的出台可以看出上述理念的贯彻。对比国家卫生健康委员会官网显示的机构设置,此次国家卫生健康委员会部门变化如下:


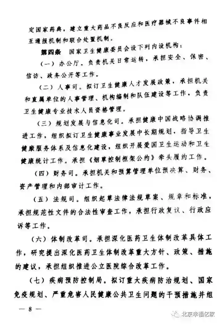
一、办公厅。负责机关日常运转,承担安全、保密、信访、政务公开等工作。(原有)


二、人事司。拟订卫生健康人才发展政策,承担机关和直属单位的人事管理、机构编制和队伍建设等工作,负责卫生健康专业技术人员资格管理。(原有)


三、规划发展与信息化司。承担健康中国战略协调推进工作,组织拟订卫生健康事业发展中长期规划,指导卫生健康服务体系及信息化建设,组织开展爱国卫生运动和卫生健康统计工作。承担《烟草控制框架公约》牵头工作。(原有,增加了承担《烟草控制框架公约》牵头工作等职能)


四、财务司。承担机关和预算管理单位预决算、财务、资产管理和内部审计工作。(原有)


五、法规司。组织起草法律法规草案、规章和标准,承担规范性文件的合法性审查工作,承担行政复议、行政应诉等工作。(原有)


六、体制改革司。承担深化医药卫生体制改革具体工作,研究提出深化医药卫生体制改革重大方针、政策、措施的建议,承担组织推进公立医院综合改革工作。(原有)


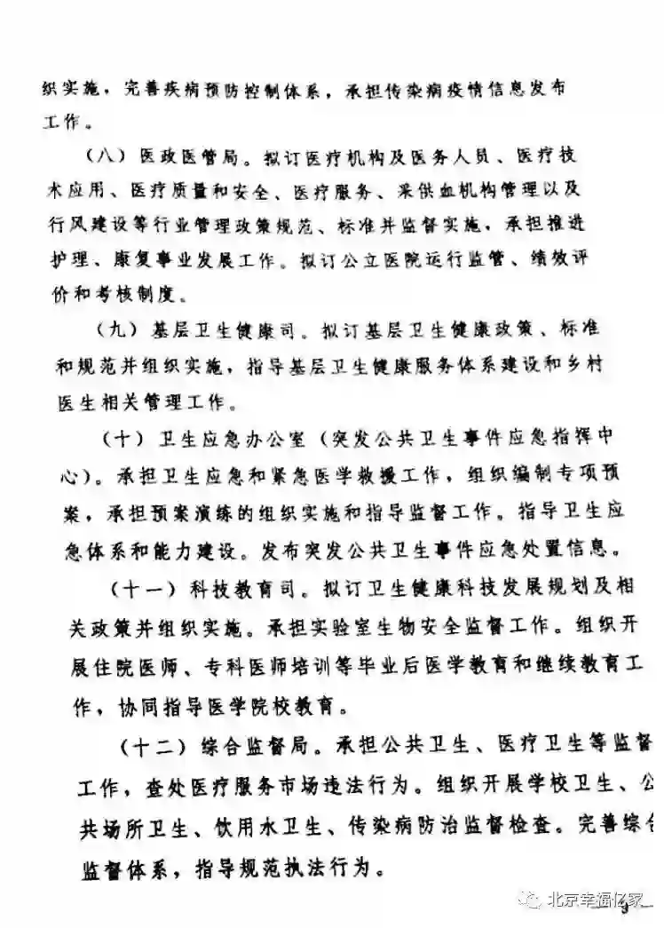
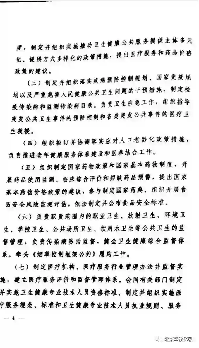
七、疾病预防控制局。拟订重大疾病防治规划、国家免疫、严重危害人民健康公共卫生问题的干预措施并组织实施,完善疾病预防控制体系,承担传染病疫情信息发布工作。(原有)


八、医政医管局。拟订医疗机构及医务人员、医疗技术应用、医疗质量和安全、医疗服务、彩供血机构管理以及行风建设等行业管理政策规划、标准并监督实施,承担推进护理、康复事业发展工作。拟订公立医院运行监管、绩效评价和考核制度。(原有)


九、基层卫生健康司。拟订基层卫生健康政策、标准和规范并组织实施,指导基层卫生健康服务体系建设和乡村医生相关管理工作。(原有)


十、卫生应急办公室(突发公共卫生事件应急指挥中心)。承担卫生应急和紧急医学救援工作,组织编制专项预案,承担预案演练的组织实施和指导监督工作。指导卫生应急体系和能力建设。发布突发公共卫生事件应急处置信息。(原有)


十一、科技教育司。拟订卫生健康科技发展规划及相关政策并组织实施。承担实验室生物安全监督工作。组织开展住院医师、专科医师培训等毕业后医学教育和继续教育工作,协同指导医学院校教育。(原有)


十二、综合监督局。承担公共卫生、医疗卫生等监督工作,查处医疗服务市场违法行为。组织开展学校卫生、公共场所卫生、饮用水卫生、传染病防治监督检查。完善综合监督体系,指导规划执法行为。(原有)


十三、药物政策与基本药物制度司。完善国家基本药物制度,组织拟订国家药物政策和基本药物目录。开展药品使用监测、临床综合评价和短缺药品预警。提出药品价格政策和国家基本药物目录内药品生产鼓励扶持政策的建议。(原有)


十四、食品安全标准与监测评估司。组织拟订食品安全国家标准,开展食品安全风险监测、评估和交流,承担新食品原料、食品添加剂新品种、食品相关产品新品种的安全性审查。(原有)


十五、老龄健康司。组织拟订并协调落实应对老龄化的政策措施。组织拟订医养结合政策、标准和规范,建立和完善老年健康服务体系。承担全国老龄工作委员会的具体工作。(新组建)


十六、妇幼健康司。拟订妇幼卫生健康政策、标准和规范,推进妇幼健康服务体系建设,指导妇幼卫生、出生缺陷防治、婴幼儿早期发展、人类畏助生殖技术管理和生育技术服务工作。(原有)


十七、职业健康司。拟订职业卫生、放射卫生相关政策、标准并组织实施。开展重点职业病监测、专项调查、职业健康风险评估和职业人群健康管理工作。协调开展职业病防治工作。(新组建)


十八、人口监测与家庭发展司。承担人口监测预警工作并提出人口与家庭发展相关政策建议,完善生育政策并组织实施。建立和完善计划生育特殊家庭扶助制度。(新组建)


十九、宣传司。组织开展卫生健康宣传、健康教育、健康促进活动,承担卫生健康科学普及、新闻和信息发布工作。(原有)


二十、国际合作司(港澳台办公室)。组织指导卫生健康工作领域的国际交流与合作、对外宣传、援外工作,开展与港澳台地区的交流与合作,承担机关和直属单位外事管理工作。(原有)


二十一、保健局。负责中央保健对象的医疗保健工作、中央部门有关干部医疗管理工作,以及党和国家重要会议与重大活动的医疗卫生保障工作。(新组建)


机关党委。负责机关和在京直属单位的党群工作。(原有)


离退休干部局。负责机关离退休干部工作,指导直属单位离退休干部工作。(原有)


原有的计划生育基层指导司和计划生育家庭发展司取消。


国家卫生健康委员会官网机构设置页面截图



大家普遍关注的养老问题,在与民政部的职责分工上,本次文件明确国家卫生健康委员会负责拟订应对人口老龄化、医养结合政策措施,综合协调、督促指导、组织推进老龄事业发展,承担老年疾病防治、老年人医疗照护、老年人心理健康与关怀服务等老年健康工作。民政部负责统筹推进、督促指导、监督管理养老服务工作,拟订养老服务体系建设规划、法规、政策、标准并组织实施,承担老年人福利和特殊困难老年人求助工作。同时,目前网传的《国家医疗保障局职能配置、内设机构和人员编制规定》显示,国家医疗保障局下设的待遇保障司,将组织拟订长期护理保险制度改革方案并组织实施。


另,《国家卫生健康委员会职能配置、内设机构和人员编制规定》显示,国家卫生健康委员会为正部级,机关行政编制为525名(含两委人员编制10名、援派机动编制4名、离退休干部工作人员编制29名)。设主任1名,副主任4名,司局级领导职数88名(含机关党委专职副书记1名、卫生健康监察专员10名、离退休干部局领导职数2名)。



文 | 医谷综合报道


 医谷链 


国家医保局三定方案流出


今日阅读排行榜 点击左下方“阅读原文”浏览


上海医药行业数据安全建设交流会期待您的到来,更多详情请点击这里


精准医疗产业班EMBA课程诚邀体验,更多详情请点击这里




医谷:拥有最全医学大健康产业信息来源渠道,紧跟政策风向,传播最新行业资讯;聚集国内外知名投资机构投资人,挖掘跟踪创新项目,实现项目资本快速对接;网罗大量会展信息及展后报道,聚焦热门产品技术,阐述专家大咖独到见解。



张江科学城南部核心区,城市副中心——上海国际医学园区期待您的考察莅临,共谋发展,021-68119996。

登录查看更多
0

相关内容

健康是指一个人在身体、精神和社会等方面都处于良好的状态。 健康包括两个方面的内容:

一是主要脏器无疾病,身体形态发育良好,体形均匀,人体各系统具有良好的生理功能,有较强的身体活动能力和劳动能力,这是对健康最基本的要求;

二是对疾病的抵抗能力较强,能够适应环境变化,各种生理刺激以及致病因素对身体的作用。传统的健康观是“无病即健康”,现代人的健康观是整体健康,世界卫生组织提出“健康不仅是躯体没有疾病,还要具备心理健康、社会适应良好和有道德”。因此,现代人的健康内容包括:躯体健康、心理健康、心灵健康、社会健康、智力健康、道德健康、环境健康等。健康是人的基本权利。健康是人生的第一财富。
华为发布《自动驾驶网络解决方案白皮书》
专知会员服务
130+阅读 · 2020年5月22日
大数据安全技术研究进展
专知会员服务
96+阅读 · 2020年5月2日
专知会员服务
126+阅读 · 2020年3月26日
【德勤】中国人工智能产业白皮书,68页pdf
专知会员服务
310+阅读 · 2019年12月23日
2019中国硬科技发展白皮书 193页
专知会员服务
86+阅读 · 2019年12月13日
2019年药品零售行业全景图
行业研究报告
31+阅读 · 2019年9月18日
国内高校人工智能教育现状如何?
大数据技术
9+阅读 · 2018年4月24日
权威发布:新一代人工智能发展白皮书(2017)
全球人工智能
12+阅读 · 2018年2月25日
《人工智能标准化白皮书(2018版)》发布|附下载
人工智能学家
18+阅读 · 2018年1月21日
Self-Attention Graph Pooling
Arxiv
13+阅读 · 2019年6月13日
Hardness-Aware Deep Metric Learning
Arxiv
6+阅读 · 2019年3月13日
Scale-Aware Trident Networks for Object Detection
Arxiv
4+阅读 · 2019年1月7日
Arxiv
4+阅读 · 2018年6月14日
Arxiv
10+阅读 · 2018年4月19日
Arxiv
27+阅读 · 2018年4月12日
VIP会员
相关VIP内容
华为发布《自动驾驶网络解决方案白皮书》
专知会员服务
130+阅读 · 2020年5月22日
大数据安全技术研究进展
专知会员服务
96+阅读 · 2020年5月2日
专知会员服务
126+阅读 · 2020年3月26日
【德勤】中国人工智能产业白皮书,68页pdf
专知会员服务
310+阅读 · 2019年12月23日
2019中国硬科技发展白皮书 193页
专知会员服务
86+阅读 · 2019年12月13日
相关论文
Self-Attention Graph Pooling
Arxiv
13+阅读 · 2019年6月13日
Hardness-Aware Deep Metric Learning
Arxiv
6+阅读 · 2019年3月13日
Scale-Aware Trident Networks for Object Detection
Arxiv
4+阅读 · 2019年1月7日
Arxiv
4+阅读 · 2018年6月14日
Arxiv
10+阅读 · 2018年4月19日
Arxiv
27+阅读 · 2018年4月12日
Top
微信扫码咨询专知VIP会员