一文读懂 | 测序技术揭秘肠道菌群与肝癌免疫治疗的关系

2019 年 9 月 18 日 生物探索

肿瘤免疫治疗是肿瘤综合治疗模式中最活跃、最有前景的一种治疗手段,《Science》杂志将其评为2013 年“十大科学突破”之一。肠道是人体内最大的淋巴器官,存在超过70%的T细胞,是绝大多数记忆T细胞的居住地。肠道菌群可以通过直接物理接触、代谢产物以及肠道粘膜结构成分改变等多种机制与宿主免疫系统相互作用。2018年初,国际顶级期刊《Science》杂志连发三篇重磅文章,聚焦肠道微生物对肿瘤免疫治疗的重要影响,证实在人体中肠道菌群会影响肿瘤免疫治疗的疗效。

2019年7月,锐翌基因与浙一医院肿瘤内科团队基于华大智造DNBSEQ技术平台在《Journal for ImmunoTherapy of Cancer》合作发表研究成果《Gut microbiome affects the response to anti-PD-1 immunotherapy in patients with hepatocellular carcinoma》。研究采用深度宏基因组测序的方法,研究肝细胞性肝癌患者接受抗PD-1治疗的过程中肠道菌群的变化特征,鉴定出与治疗响应度密切相关的菌群及其代谢特征,旨在为进一步探究肠道菌群与宿主免疫应答的关系初步奠定理论基础。



研究背景

肝细胞癌因恶性程度高、预后差以及死亡率高,被列为全球第四大癌症。目前,口服多激酶抑制剂索拉非尼是标准的晚期HCC全身治疗方法,其客观缓解率低于5%。近年来,抗PD-1免疫阻断疗法在肝癌治疗中显示出良好的治疗效果。但是影响肝癌抗PD-1免疫响应的因素尚未可知。

该研究主要作者、上海锐翌生物技术负责人王婷婷博士表示,越来越多的研究表明肠道菌群与抗肿瘤免疫相关,但却鲜有有关于肝癌免疫治疗和肠道菌群的研究。所以,上海锐翌生物与浙江大学医学院附属第一医院肿瘤内科方维佳教授团队一起设计了这项专有研究项目。旨在以肠道菌群为出发点,通过宏基因组测序的方法填补这方面研究的空白。

该项研究纳入的参与者均来自于临床研究巴塞罗那组织学分期鉴定为C期,既往接受过索拉菲尼治疗但仍有病情进展的患者。患者接受某国产抗PD-1药物(3mg/kg,q3w)治疗直至疾病进展或停止用药。在治疗开始前1个月及治疗期间,均不使用抗生素。研究人员分别在开始治疗前(基线,Day 0)和每个治疗日的治疗前后收集1次患者粪便样本用于宏基因组测序,该实验应用的测序平台是华大智造 DNBSEQ技术平台 。根据治疗结果,患者会被分为两个组:R组和NR组。R组患者在治疗的6个月内完全或部分缓解、或疾病稳定;NR组患者疾病进展或稳定期低于6个月。

研究发现

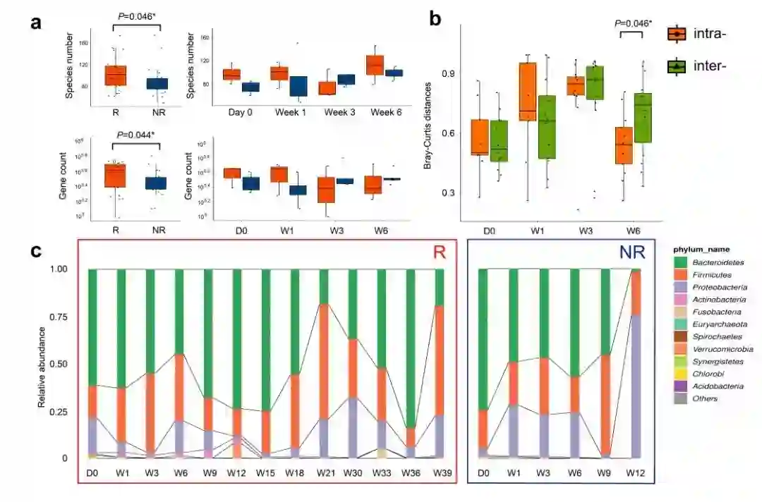
基于DNBSEQ测序平台的宏基因组测序结果发现,整体而言,R组比NR组显示出微生物组更高的物种和基因数目(图1a)。而基于Bray-Curtis距离的β-多样性分析显示,R和NR两组菌群结构在治疗早期时间点并没有显著差异,而从第6周开始,R和NR两组之间显示出了显著的组间差异(图1b,图2 a-d)。进一步对患者的菌群组成进行动态检测,发现治疗开始前R组和NR组的粪便菌群均以革兰氏阳性的厚壁菌门、革兰氏阴性的拟杆菌门、变形菌门为主,与健康成人的研究结果基本一致,初步推测这些患者在基线状态时并未发生严重的肠道菌群失调。


图1 R组和NR组在微生物多样性上的差异

图2 R组与NR组基于bray-cuits距离的PCoA分析

在整个观察周期内,R组门水平上的微生物组成虽然有一定波动,但整体保持相对稳定的状态,而在NR组中,变形菌门在第3周开始明显增加,并有持续增加的趋势,在第12周开始占主导地位(图1c)。在种的水平上,这些占主导地位的变形菌门主要是大肠杆菌。进一步研究发现,虽然R组和NR组的菌群差异随着用药时间延长而逐渐变得显著,但对R组和NR组的每个个体而言,其自身的菌群结构仍始终保持相对稳定的个体特征(图3)。


图3 患者肠道菌群在整个观察周期内的Sankey图(流式图)分析

于是研究人员又对R组和NR组进行LEfSe分析,结果发现20个在R组中富集的物种和15个在NR组中富集的物种(图4a)。在R组富集菌种中,有4种乳酸杆菌(Lactobacillus. oris、Lactobacillus. mucosae、Lactobacillus. gasseri、Lactobacillus. vaginalis)、1种双歧杆菌(Bifidobacterium dentium,牙列双歧杆菌)和1种链球菌(Streptococcus thermophilus,嗜热链球菌)是具有潜在益生作用的产乳酸菌(Lactic acid bacteria),它们通过抑制病原微生物的生长和伴随的毒力因子,来增强宿主的代谢和免疫水平。之前曾有研究表明,口服双歧杆菌可提高PD-L1特异性抗体治疗的肿瘤调控效果。除此之外,Coprococcus comes、Bacteroides cellulosilyticus、Subdoligranulum sp等在R组中富集的细菌也具有降解膳食纤维、参与短链脂肪酸合成的有益代谢功能。

R组的富集菌还包括1种毛螺菌科细菌(Lachnospiraceae bacterium 7_1_58FAA) 及2种瘤胃球菌(Ruminococcus obeum, Ruminococcus bromii),以及嗜粘蛋白艾克曼菌(Akkermansia muciniphila)。有文献表明, 嗜粘蛋白艾克曼菌A.muciniphila和瘤胃球菌能够维持正常肠道通透性,调节全身免疫,从而有益宿主健康。之前曾有文献发现,在抗PD-1免疫治疗的黑色素瘤患者中,瘤胃球菌科(Ruminococcaceae)相对丰度显著增高,而在2018年发表于Science杂志的一项研究中,作者发现口服补充A. muciniphila有利于提高MCA 205肉瘤和RET黑色素瘤小鼠模型对PD-1免疫治疗的响应度。研究进一步用SparCC算法研究了R组和NR组中分别富集的物种之间的相关性(图4b),发现R组中富集物种之间的关联显著程度均高于NR组,其中4个乳酸菌之间的相关性最强,说明它们之间可能有着比较密切的代谢互作。


图4 R和NR组中分别富集的菌种及其代谢功能

通过对R组中富集物种的功能基因簇研究,作者共鉴定出189个KOs在R中富集(Kruskal-Wallis rank sum test,P<0 05="" 123="" kos="" 18="" spearman="" s="" correlation="" rho="">0.5) (图4c)。

其中,纤维二糖转运系统(ko02010)与B. dentium显著相关;果胶裂解酶(K01732,可能参与果胶的代谢)与A. muciniphila有关,纤维素和果胶均为膳食纤维,有潜在的抗炎作用,从而维持宿主的免疫功能。

甲烷合成途径(ko00680)与4种乳酸菌和R. obeum相关,据报道,宿主肠道中产生的甲烷可能具有改善氧化应激损伤,抑制机体炎症反应的作用。

其他具有潜在益处的途径还包括与R. obeum相关的硫酸盐还原途径(ko00920)和碳固定途径(ko00720),与B. cellulosilyticus和A. colihominis相关的类胡萝卜素生物合成途径(ko00906),与C. comes相关的不饱和脂肪酸代谢途径(ko00590)等。

研究结果

“我们的研究进一步提示了肠道菌群影响肝癌患者抗PD-1免疫治疗疗效的可能途径,为未来进一步深入研究其潜在机制打下了基础,也为未来肝癌的治疗提供潜在调控策略。”锐翌生物王婷婷博士在今年8月初,华大智造2019高通量测序技术交流会(华东站)对该研究进行了现场分享。

王婷婷 博士
上海锐翌生物科技有限公司技术负责人

作为该研究的临床实践加持方,浙江大学第一附属医院肿瘤细胞生物治疗中心主任方维佳教授表示,“鉴于肠道菌群与肿瘤免疫治疗的紧密联系以及前期的研究基础,我们将继续携手锐翌生物基于国产自主平台开展肝胆胰肿瘤免疫治疗联合菌群移植临床研究计划”。据悉,这一计划将在今年9月第二十二届全国临床肿瘤学大会暨2019年CSCO学术年会期间启动,并在华大智造2019高通量测序技术交流会上进行深度分享。

会议推荐:

华大智造2019高通量测序技术交流会(华南站)

End

本文系生物探索原创,欢迎个人转发分享。其他任何媒体、网站如需转载,须在正文前注明来源生物探索。


往期精选


围观

舒马赫已恢复意识!干细胞治疗创造再生奇迹

热文

不是睡着就是坐着!天生是懒人的基因已被找到

热文

研究发现人类生物学年龄可以逆转,平均年轻2.5岁

热文

爬到食物链的顶端还只吃素?警惕中风风险增加

热文

破坏肺功能还降低免疫力!FDA对电子烟巨头发出警告信

医药

免疫疗法 | 生物仿制药 | 疫苗 | 耐药性 | 药物靶点 | 健康生活 | 药企新闻 | 药物盘点 | 制药技术 | 药物副作用


基础研究/转化医学

白血病 | 肺癌 | 胃癌 | 结直肠癌 | 肝癌 | 乳腺癌 | 胰腺癌 | 心血管疾病 | 神经退行性疾病 | 肠道微生物


医疗器械/生物技术

体外诊断 | 医疗器械 | 生物纳米 | 3D打印 | 基因检测 | 单细胞测序 | 基因编辑 | 辅助生殖 | 人工智能 | 精准医学


政策

抗癌药 | 4+7带量采购 | 耗材 | 备案制 | 注册人制度 | 健康中国 | 新版基药目录 | AI医疗器械 | 远程医疗 | 同股不同权


市场/资本

IPO | 融资 | 合作 | 基金 | 港交所 | 科创板 | 创业板 | 研发投入 | 收购 | 市场&消费



点击“阅读原文”,了解更多资讯~
登录查看更多
1

相关内容

具有动能的生命体。
专知会员服务
148+阅读 · 2020年6月15日
专知会员服务
29+阅读 · 2020年3月6日
【学科交叉】抗生素发现的深度学习方法
专知会员服务
25+阅读 · 2020年2月23日
Learning to See Through Obstructions
Arxiv
7+阅读 · 2020年4月2日
W-net: Bridged U-net for 2D Medical Image Segmentation
Arxiv
20+阅读 · 2018年7月12日
VIP会员
Top
微信扫码咨询专知VIP会员