腾讯“亲儿子”上市,如何认购?

2017 年 10 月 13 日 雪球 王海天

炒股,看雪球就够了


每晚雪球菌给您离真相更近的剖析


想必大家都看到这则新闻了:

腾讯旗下中国最大网上文学平台阅文集团已通过香港上市聆讯。根据早前市场消息透露,阅文集团有意于下周进行预路演,并于下月上市,集资规模介乎6亿至8亿美元(约46.8亿至62.4亿港元),上市估值预计约416亿元。

腾讯早前也曾发布公告,“建议分拆阅文集团上市”,并告知腾讯股东有"保证配额(即优先认购权)"可优先认购阅文股份,而要取得优先认购权,投资者必须要在本月17日(下周二)或之前持有腾讯控股股票。

有没有什么赚钱机会?

雪球港股大V @静远轩 这样说:

“沪港通腾讯的股票没有配股权,雪盈腾讯的股票有配股权。这只新股基本面非常好,又是腾讯分拆的股票,又要进港股通,IPO时基本和那个众安在线一样无脑申购,大概率赚钱。”

什么是保证配额?

保证配额即优先认购权,也就是你会比IPO公开认购的通道有优先权,但是这个权利是什么比例,我持有100股腾讯可以优先认购多少股阅文集团?截止目前还没有公布细则。

想优先认购,怎么操作?

这次腾讯20日暂停办理股份过户登记手续。也就是:

(1)必须在2017年10月17日收盘前买入腾讯,且收盘后依然持有,则17日收盘时持仓的腾讯控股才可以拥有这次阅文集团的优先认购权。

(2)如果在10月17日卖掉腾讯股票,卖掉的部分就不享有优先认购权。

现在大家都在用雪盈证券玩港股,只要你持有腾讯股票到10月17日后,你的账户就会自动获得阅文的“保证配额”,到时雪盈通常会发邮件提醒你。

操作的话,通常是登入IB账户管理后台中,然后点击“支持——工具——公司行动”。里面会有提示,如果有资格会让填写想购买的数量,然后就是看账户中有没有那么多可用资金,如果有的话等待缴款就可以。

“保证配额”优先认购?还是IPO公开认购?

由于一个人只可以选一个渠道打新股,参与了优先认购就不能在参与IPO公开认购。虽然雪盈证券暂时不支持港股打新,但是你通过优先认购一样可以实现港股打新,更何况你还比IPO公开认购的享有优先认购权。不过,还是提醒一句,港股新股不同于A股,并非百分百稳赚。


那么阅文集团到底投资价值几何?来听听球友@王海天 的深度分析:

阅文的发展历程

2014年,阅文收购Cloudary。盛大文学把旗下的起点中文网、榕树下等一并打包到Cloudary里。通过Cloudary,阅文直接收购盛大文学旗下的全部资产。早期的腾讯阅读和盛大文学,构成了今天阅文集团的主体。所以,我记得阅文集团的总部一直在上海,盛大文学就是今天阅文的一部分。

阅文所在行业的空间和前景:13亿人4亿看小说

如果用一句话来形容阅文所在的网文行业:13亿的国家,4亿人民看小说。

这是阅文招股书中的数据,中国网络文学用户2017年的用户规模为3.63亿,2019年将突破4亿人。除了用户规模巨大,网络小说的在线时长,也秒杀除了微信的大部分产品,用户每天花费超过1小时阅读网络小说,大部分用户每周阅读三次以上。用户构成上,70%的用户年龄在30岁以下。

行业规模:潜力巨大,年复合增长率30%

2016年,中国网络文学市场规模46亿元,占中国文学市场总规模的11.4%。未来五年,预计行业的年复合增长率为30.9%。2019年规模将达到100亿元。

行业的强劲增长,最关键驱动因素是移动设备的普及。移动阅读的碎片化时间,让手机成为了阅读的最好终端。和我上学时候不同,那时候高中看武侠、玄幻小说,都是在学校外面租的纸质图书,并且只能在教室和宿舍偷偷看,还怕老师发现。阅文的发展,应该感谢OPPO、小米、华为等廉价的国产手机崛起。

中国知识产权保护环境改善。从过去现在,盗版一直是网络文学最大的侵袭者。2016年,中国盗版网络文学市场规模有多大?114亿元!规模是正版文学的两倍!由于政府机构以及市场参与者开展有效的反盗版行动,中国反盗版环境在稳定改善。并且,在用户付费意愿上,有43%的网络文学用户愿意接受付费观看。

网络小说是一门什么样的生意?阅文的商业模式

阅文生意模式的核心,用一句话概括:一切围绕内容的生命周期。作为中国最大的网络文学集团,阅文在招股书中,对商业模式,阐述的比较直接和务实——内容生命周期的管理。

用比较流行的词汇形容,阅文经营的是IP生意。从内容的生产到内容的管理,以及后续的衍生开发,阅文负责内容的“全程管理”。如何把内容的生命周期延长、把每一个IP的价值最大化挖掘,成了阅文的重要任务。

阅文把文学体系的参与者分为三个部分:作家、读者、内容改编伙伴。对作家,阅文是中国网络文学的最大分发平台。在阅文,作品被读者识别的概率更高、分发效率更好。对读者,阅文是最大的网络内容文学库。对改编伙伴,阅文是最大的改编作品内容库。

在上面的商业模式圆圈中,可以看到作家、内容改编伙伴、读者,围绕阅文形成了一个流动的圆圈。在这个圆圈中,透过阅文这一主体,每一个部分都发生了连接。比如作家——内容改编伙伴,阅文可以通过知识产权运作,来连接作家和内容改编伙伴。作家——读者,阅文提供互动社群,来让两个群体进行互动交流。读者——内容改编伙伴,这就是内容的衍生开发,比如《择天记》小说,阅文联合腾讯影业开发成鹿晗的电视剧《择天记》,把娱乐作品提供给读者。

在网络文学的这个行业中,阅文的生意,就是围绕内容的生命周期,进行全周期的管理和发行。内容的初级阶段,阅文就是发现好作家,买断版权或者分成,向读者提供收费阅读服务。内容进入到中后期的开发,阅文就需要对内容进行更加深度的管理和运营了,也就是招股书中的圆圈部分:知识产权运作

文字小说,是内容管理的起点,改编电视剧、电影、游戏,是内容管理的后期。从0到1,阅文的角色是深度的内容管理。而这内容的深度管理中,阅文的竞争力,或者说护城河是什么?下面我试图从以下几个元素来分析。

作家

中国的网络小说行业,大致分为三个发展阶段。

在上个世纪90年代到2000年,属于行业的萌芽期。那时候,故事的情节和题材十分有限。PC端的网站仅有榕树下和红袖添香等几家。此阶段的作家,主要以业余为主,兼职创作文学作品。商业化上,网络文学网站并没有清晰的商业模式。读者,主要以实体书的形式来阅读小说。要说内容付费,卖纸质的网络小说应该是最早的内容付费了。。。

2000年以后,随着电脑的普及,网络文学得到了充分发展。这时候,盛大体系的起点中文网、晋江文学网等一批原创文学网站兴起。2002年,起点中文网首创了PC端的付费阅读模式,为网络文学行业开启了行业典范。此时,网络作家也逐渐由过去的兼职慢慢转向职业写作。并从作品中获得可观的收入。

2010年至今,属于移动的网络文学时代,智能设备的普及以及移动支付的成熟,阅读和付费都变得更为成熟。基础设施的成熟,让内容变得更加丰富。

一个优秀的网络文学作家,一年可以赚多少钱呢?2016年十大网络文学作家,平均年收入为323万元,线下的出版作家平均年薪为173万元。网络作家的收入几乎是线下作家的两倍。作家除了版税费用,还可以通过内容改编、知名度以及其他的营销活动中来增加收入。

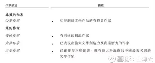
阅文对作家的分类:

这是阅文对平台作家的分类,目前阅文平台上有530万作家。就平台而言,由于作家是内容的直接提供者,阅文要保持良好的用户体验,就要持续生产优秀的内容。所以,对作家的筛选和培养,就成了阅文的重要工作。阅文把作家的筛选,变成了一套标准的流程:作品的品质、作家活跃度、粉丝热度。2016年,中国最受欢迎的50名网络作家,阅文签约了41位。

根据每位作家的级别、影响力、潜力的不同,阅文提供不同的支持策略。

阅文和作家如何合作呢?这点挺有意思。一般来说,平台与作家之间就是分成关系。阅文的策略是买断与分成。而高级别的作家,阅文的做法是给予作家更优厚的条款,以换取较长的合约期限。为什么呢?因为优秀作家的作品连载,可以让作品拥有更长的生命周期。而阅文经营的核心,上文也提到了,就是:“一切围绕内容的生命周期管理”。围绕这一核心诉求,阅文可以在作家的合作上,开出更优厚的条款。

内容深度管理,全产业链通吃

阅文作为连接作家和用户的平台,如何保证对作家的吸引力呢?

主要体现在成熟的品牌、知识产权管理能力。作为领先的网络文学平台,阅文对作家的吸引力更高。在阅文分发,可以获得更多的受众,提高了作家收益和作品的传播识别度。第二个知识产权管理能力,这体现在IP的改变已经延伸阶段。比如《择天记》,这最早是阅文上的网络小说,后来阅文联合腾讯影业、企鹅影业等,把《择天记》出品成了鹿晗主演的电视剧。

而知识产权的从头到尾开发能力,将会是网络文学公司的重要竞争力。这是《择天记》百科中的六个义项。从小说到电视剧、网游、电影、动画全产业链通吃。

我们再次以《择天记》为例,《择天记》的出品公司包括了阅文集团、腾讯影业、企鹅影业等。从小说开始,阅文集团透过付费阅读,吃到了《择天记》的第一次利润。2016年,《择天记》出品电视剧。到电视剧这步,阅文集团的IP,已经可以和腾讯的影业、腾讯视频,也就是所谓的OMG,形成良好的协同效应。从内容到渠道、宣传发行,阅文一应俱全。

并且,阅文和腾讯出品的《择天记》还可以分销给爱奇艺、搜狐视频,再吃一次分销的钱。。。

自有的明星IP,就是阅文的定价权。从田园到餐桌,每一个产业链都是我的利润。

在改编这个市场,也就是通俗的IP延伸开发。改编市场有多大呢?下图是网络剧的单集授权价格。2017年热播的网剧《择天记》每集授权费为9000元。而2016年的《芈月传》单集不到6000元。电视剧、网剧、电影的授权,让阅文这种以知识产权为核心的平台,对内容有一个全产业链的开发。

放一张中美的知识产权发展水平的对比。在文学动漫领域,美国以改编形式的商业产出逾70亿美元,而中国只有4亿美元。差距可见一斑。

阅文在改编领域的市场份额。

读者:以QQ阅读为核心产品

虽然收购了盛大文学,阅文获得了盛大文学旗下有一堆的老牌网络文学网站,诸如起点中文网、红袖添香、晋江文学网等,但阅文的核心产品仍然是移动端的QQ阅读。收过来的文学网站,主要专注于垂直细分人群。比如红袖添香专注于白领女性,潇湘书院专注于言情小说。

什么是内容付费?我觉得网络文学,最好的诠释了这个答案。

阅文的主要盈利模式就是付费阅读。每部文学作品,前面会有几张免费阅读部分,后面1000字5分钱。如果阅读量大,这种1000字下载方式嫌贵,用户可以开通QQ阅读的包月服务,安卓和iOS包月分别为10元、12元。读者包月后,可以免费阅读内容库里的特定作品。如果需要阅读其他收费作品,包月用户可以获得20%的折扣。不得不说,这横竖都发财啊。。。。

腾讯强大的用户,为阅文的阅读产品提供了广阔渠道。包括手机QQ、手机浏览器、腾讯新闻,微信阅读。这些产品的阅读模块,阅文提供独家的内容。比如QQ浏览器,导航中的小说阅读内容,就是由阅文独家提供的。而腾讯的这些产品,阅文统一称为自营的渠道。

我们可以看到,2016年,阅文的25亿营收中,有17亿是来自自有平台和自营渠道。自有平台指QQ阅读、起点中文网这些移动App和PC网站,自营渠道则是QQ浏览器、腾讯新闻等APP。这其中,还有占比9.8%的第三方平台阅读,是指阅文通过第三方平台(搜狗、京东、小米多看)出售的阅读收入。

阅文的2016年自营平台和渠道的月活为1.73亿。

自有平台的17亿收入中,阅文披露的月付费人数为960万人。单个付费用户贡献177元。支付比率由2015年的3.5%增长到2016年的5.5%。

财务上,阅文2014年、2015年都是亏损的,2016年的净利润为3040万元。但营收的增速比较快,2015年的全年总收入为16亿元,2016年为25.56亿元。67%的收入来自于自有产品和自营渠道的在线阅读。

从投资的角度出发,阅文的赛道,我觉得规模虽然不是很大,几百亿的体量。但未来的增速良好。并且,巨大的用户量,付费率仍处于较低水平(2016年5.5%)。在作家、内容、读者的三个为主体的生态中,阅文已经拥有很好的定价权:越好的作家——产生越优秀的作品——吸引更多的读者——再度吸引更优秀的作家。并且,在渠道端,受益于腾讯的时长和广大的用户基数,未来的C端确定性更强。

总体,我觉得阅文是一家值得跟踪和一看的公司。

最后,附一张阅文的员工数量和占比。人员最多的是编辑。一家年收入20亿的公司,只有1400人,上市的话,每个人拿的股票应该很爽。。

登录查看更多
0

相关内容

阅文集团(股票代码:0772.HK)成立于2015年3月。是一家以数字阅读为基础,IP培育与开发为核心的综合性文化产业集团。旗下囊括QQ阅读、起点中文网、新丽传媒等业界品牌。 集团拥有1450万部作品储备、940万名创作者,覆盖200多种内容品类,触达数亿用户,已成功输出《斗破苍穹》《鬼吹灯》《盗墓笔记》《琅琊榜》《全职高手》《扶摇皇后》《将夜》《庆余年》《赘婿》等网文IP改编的动漫、影视、游戏等多业态产品。 2021年6月3日,阅文集团发布了全新企业使命“让好故事生生不息”和企业愿景“为创作者打造最有价值的IP生态链,成为全球顶尖的文化产业集团”。 同时,阅文集团公布了全新的“大阅文”战略,明确将基于腾讯新文创生态,以网络文学为基石,以IP开发为驱动力,开放性地与全行业合作伙伴共建IP生态业务矩阵
商业数据分析,39页ppt
专知会员服务
165+阅读 · 2020年6月2日
Python数据分析:过去、现在和未来,52页ppt
专知会员服务
103+阅读 · 2020年3月9日
【德勤】中国人工智能产业白皮书,68页pdf
专知会员服务
310+阅读 · 2019年12月23日
已删除
雪球
6+阅读 · 2018年8月19日
李飞飞要从 Google 离开 ?官方已经给出回应
雷锋网
3+阅读 · 2018年6月28日
创业者和伪创业者的10大区别
创业财经汇
8+阅读 · 2018年6月5日
百度一下,你就离开
凤凰科技
5+阅读 · 2018年5月19日
厉害!这家AI公司12个月市值2100亿,市盈率仅46!
全球人工智能
5+阅读 · 2018年3月21日
2017创业阵亡最全名单曝光,触目惊心!
今日互联网头条
5+阅读 · 2017年12月26日
百度也跨界了? 腾讯阿里:我觉得OK
FinTech前哨
6+阅读 · 2017年10月23日
Self-Attention Graph Pooling
Arxiv
5+阅读 · 2019年4月17日
Single-frame Regularization for Temporally Stable CNNs
Arxiv
31+阅读 · 2018年11月13日
Arxiv
22+阅读 · 2018年8月30日
Arxiv
5+阅读 · 2016年12月29日
VIP会员
相关资讯
已删除
雪球
6+阅读 · 2018年8月19日
李飞飞要从 Google 离开 ?官方已经给出回应
雷锋网
3+阅读 · 2018年6月28日
创业者和伪创业者的10大区别
创业财经汇
8+阅读 · 2018年6月5日
百度一下,你就离开
凤凰科技
5+阅读 · 2018年5月19日
厉害!这家AI公司12个月市值2100亿,市盈率仅46!
全球人工智能
5+阅读 · 2018年3月21日
2017创业阵亡最全名单曝光,触目惊心!
今日互联网头条
5+阅读 · 2017年12月26日
百度也跨界了? 腾讯阿里:我觉得OK
FinTech前哨
6+阅读 · 2017年10月23日
Top
微信扫码咨询专知VIP会员