单一来源变竞争性磋商、4.9 亿变 5.7 亿:这个智慧城市项目,中科曙光志在必得 ?

2019 年 8 月 28 日 云头条
一个项目,一波三折。是好事?是坏事?


2019年2月22日,《桂平市智慧城市建设PPP项目单一来源采购征求意见公示》桂平市经济信息中心申请桂平市智慧城市建设PPP项目采用单一来源方式采购,该项目拟由广西贵港市中科曙光云计算有限公司提供(或承担),预算金额 4.9 亿元。


专家论证意见之一:



3月1日,采购公告发生变更,中标主体由广西贵港市中科曙光云计算有限公司变更为广西中科曙光云计算有限公司,前者属后者全资子公司。


4月9日再次发布单一来源采购公示,桂平市经济信息中心申请桂平市智慧城市建设PPP项目采用单一来源方式采购,该项目拟由广西中科曙光云计算有限公司提供(或 c承担),征求意见期限从2019年4月9日起至2019年4月15日止。


此项目最后未成交,云头条经过与采购方电话沟通得知,因变化,此项目不得采用单一来源的方式。


2019年7月18日,《桂平市智慧城市建设项目(项目编号:GGZC2019-C3-50284-GXJX)资格预审公告》发布。


采购方式:竞争性磋商。

项目投资规模:桂平市智慧城市建设项目建设投资约24564万元,建设期利息约601万元,项目总投资约25165万元,项目建设期1年,运营期9年,项目在建设期和运营期政府可行性缺口补助共57604.3万元。

(云头条注:经电话与采购方沟通,项目有所变化,所以金额与之前单一来源采购时有变化)

项目建设内容:包含16个政府付费子项目:云计算中心、大数据平台、智慧公安、网格化智慧城市管理工程、智慧交通工程、智慧政务综合平台、智慧市政、智慧消防、智慧水务、应急指挥、智慧党建、数字桂平地理空间框架、空天地一体化宏观辅助决策系统、智慧旅游、智慧教育、爱桂平app;3个使用者付费子项目:智慧人社、智慧医疗、智慧社区。

合作期限:本项目建设和运营合作期为10年。


运作模式:本项目采用“可行性缺口补助”的PPP运作模式,具体操作模式如下所示:

  • 桂平市人民政府授权桂平市经济信息中心作为项目实施机构,具体负责实施本项目。

  • 由桂平市经济信息中心或其委托机构,通过竞争性磋商方式,选定有能力投(融)资、建设、运营维护并按时移交的社会资本方。

  • 桂平市经济信息中心与成交的社会资本方签项目合同。

  • 成交的社会资本方出资在桂平组建项目公司,社会资本方占股100%

  • 在桂平市经济信息中心及其他主管部门的监管推进下,项目公司负责本项目的投(融)资、设计、建设、运营维护及移交工作。

  • 桂平市经济信息中心依据项目合同,对项目公司进行绩效考核后向项目公司支付可行性缺口补贴,政府财政支出责任纳入市政府财政中期预算规划并通过年度财政资金支付。


项目回报机制:可行性缺口补助。项目公司主要通过为政府方提供智慧城市相关服务获取合理回报。政府在合作期间按合同约定分期向项目公司支付可行性缺口补贴。

8月13日,桂平市智慧城市建设项目(采购项目编号:GGZC2019-C3-50284-GXJX)资格预审结果公告


三家企业入围,包括中科曙光、易聆科、同天科技


8月17日,《桂平市智慧城市建设项目(项目编号:GGZC2019-C3-50284-GXJX)竞争性磋商公告》发布,目前未公布最终中标结果。

采购预算金额(人民币):人民币伍亿柒仟陆佰零肆万叁仟元整。

也就是入围的三家企业再进行竞争性磋商,最后确定中标企业。

中科曙光在广西壮族自治区的其他项目(未必全,仅供参考):

2017年10月19日,广西贵港市智慧城市建设PPP项目(项目编号:ZZGJ2017-JC-0002)成交公告:

供应商:广西中科曙光云计算有限公司

金额:人民币贰拾伍亿叁仟贰佰捌拾叁万零柒佰元整(¥:2532830700.00元)(其中包含政府付费部分人民币壹拾亿零陆仟柒佰贰拾柒万壹仟柒佰元整   ¥:1067271700元)


采购内容:

遴选社会资本方与贵港市人民政府合作,以PPP方式实施贵港市智慧城市建设PPP项目设计、融资、建造、运营、维护、用户服务和移交。

本项目包括26个子项目,建设地点均在广西壮族自治区贵港市境内。贵港市智慧城市的建设内容包含政府付费部分项目和使用者付费部分项目。

政府付费部分项目:云计算中心、大数据平台、智慧政务综合平台、网格化智慧城市管理工程、智慧地下管线与空间综合系统、应急指挥、智慧消防、智慧党建、智慧环保、智慧交通工程、智慧市政、智慧公安、智慧水务。

使用者付费部分项目:市民一卡通、智慧旅游、智慧产业园区、智慧物流、智慧社区、智慧教育、智慧医疗、智慧养老、智慧公交、智慧停车、智慧特种设备管理、智慧内河港口、智慧人社。

运作方式

本项目采用政府和社会资本方合作(PPP)实施,由贵港市人民政府授权贵港市经济信息中心作为本项目实施机构,采购对象为有能力投(融)资、建设、运营维护并按时移交的社会资本方。中标的社会资本方在广西贵港市组建项目公司,在约定合作期限内,负责该项目的运营管理与维护。如需进一步了解详细内容,详见竞争性磋商文件。

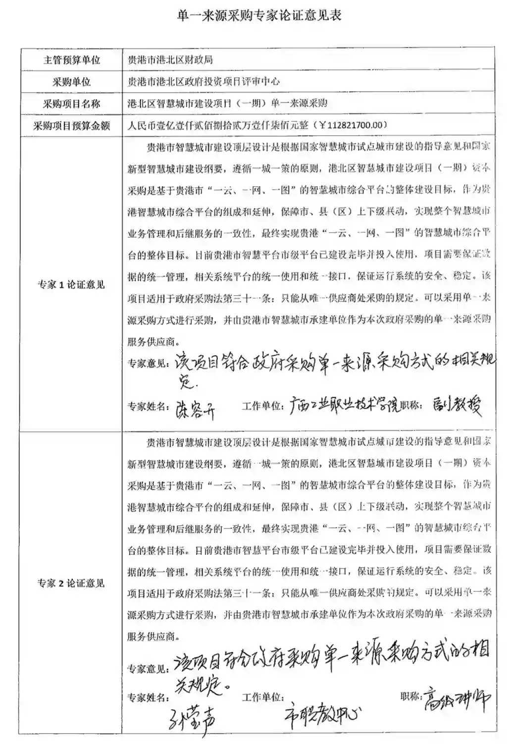
2019年3月1日,贵港市港北区智慧城市建设项目(一期)单一来源结果公告:

中标厂商:广西贵港市中科曙光云计算有限公司
金额:1.1 亿元

专家论证1和2:


2019年3月19日,贵港市平南县智慧城市项目(项目编号:GGZC2019-D3-60468-GXXK)成交结果公告:

单一来源采购洽谈成交单位:广西中科曙光云计算有限公司 
单一来源采购洽谈成交金额:人民币伍亿陆仟柒佰壹拾捌万玖仟叁佰元整(¥567189300.00)

专家论证之一:


2019年4月16日,广西贵港市覃塘区智慧城市项目单一来源:广西贵港市中科曙光云计算有限公司,金额 1.3 亿元。

单一来源采购专家论证意见之一:


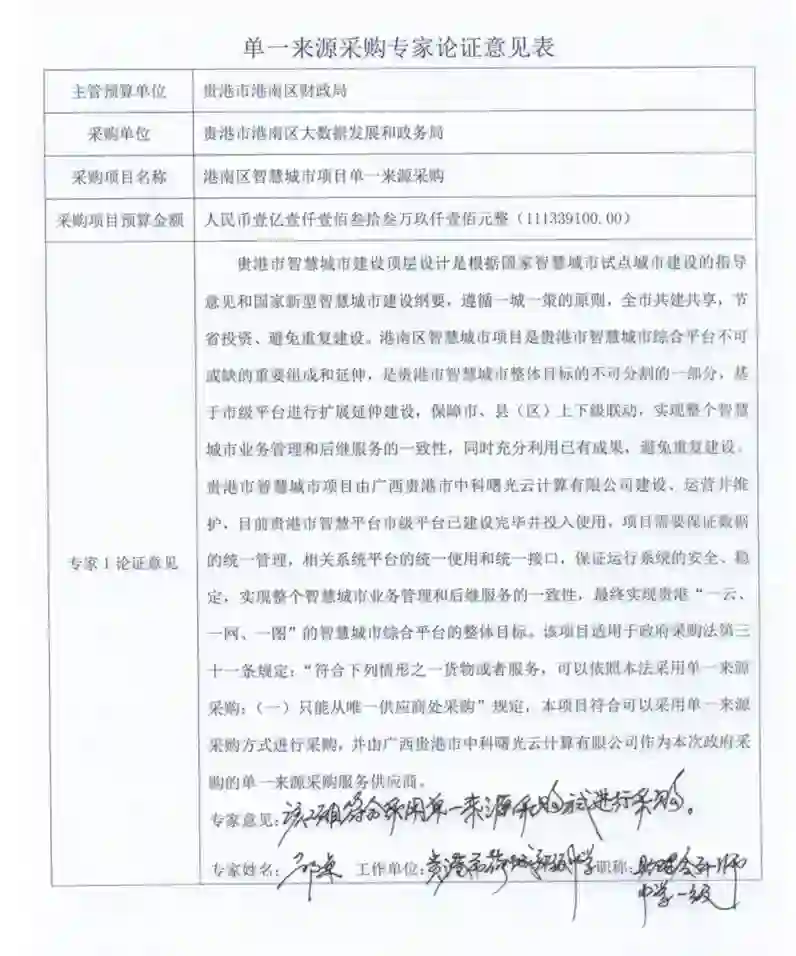
2019年5月7日,贵港市港南区智慧城市项目单一来源采购征求意见公示:


拟中标厂商:广西贵港市中科曙光云计算有限公司,金额 1.1 亿元。



桂平市智慧城市建设PPP项目《采购文件》、《招标文件第二卷PPP合同》可点击“阅读原文”获取~


登录查看更多
1

相关内容

智慧城市(英语:Smart City)是指利用各种信息技术或创新意念,集成城市的组成系统和服务,以提升资源运用的效率,优化城市管理和服务,以及改善市民生活质量。智慧城市把新一代信息技术充分运用在城市的各行各业之中的基于知识社会下一代创新(创新2.0)的城市信息化高级形态,实现信息化、工业化与城镇化深度融合,有助于缓解“大城市病”,提高城镇化质量,实现精细化和动态管理,并提升城市管理成效和改善市民生活质量。关于智慧城市的具体定义比较广泛,目前在国际上被广泛认同的定义是,智慧城市是新一代信息技术支撑、知识社会下一代创新(创新2.0)环境下的城市形态,强调智慧城市不仅仅是物联网、云计算等新一代信息技术的应用,更重要的是通过面向知识社会的创新2.0的方法论应用,构建用户创新、开放创新、大众创新、协同创新为特征的城市可持续创新生态。
大数据安全技术研究进展
专知会员服务
96+阅读 · 2020年5月2日
广东疾控中心《新型冠状病毒感染防护》,65页pdf
专知会员服务
19+阅读 · 2020年1月26日
新时期我国信息技术产业的发展
专知会员服务
71+阅读 · 2020年1月18日
【大数据白皮书 2019】中国信息通信研究院
专知会员服务
138+阅读 · 2019年12月12日
【白皮书】“物联网+区块链”应用与发展白皮书-2019
专知会员服务
94+阅读 · 2019年11月13日
欧洲数据保护委员会(EDPB)发布两年工作计划
蚂蚁金服评论
5+阅读 · 2019年4月1日
百余位院士入选!中国科协公示一份重要名单
材料科学与工程
11+阅读 · 2018年12月21日
GDPR之风盛行,美、印、巴接连启动数据保护立法
百度公共政策研究院
4+阅读 · 2018年8月29日
海康威视AI Cloud助力平安城市4.0建设
海康威视
7+阅读 · 2018年1月17日
Deflecting Adversarial Attacks
Arxiv
8+阅读 · 2020年2月18日
Arxiv
9+阅读 · 2018年5月7日
Arxiv
7+阅读 · 2017年12月26日
VIP会员
Top
微信扫码咨询专知VIP会员