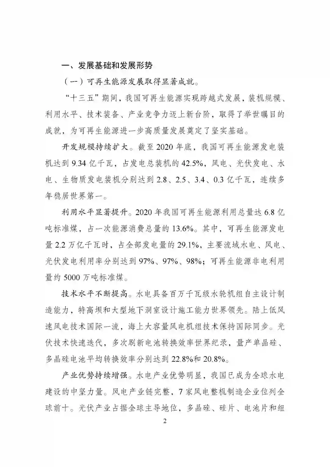
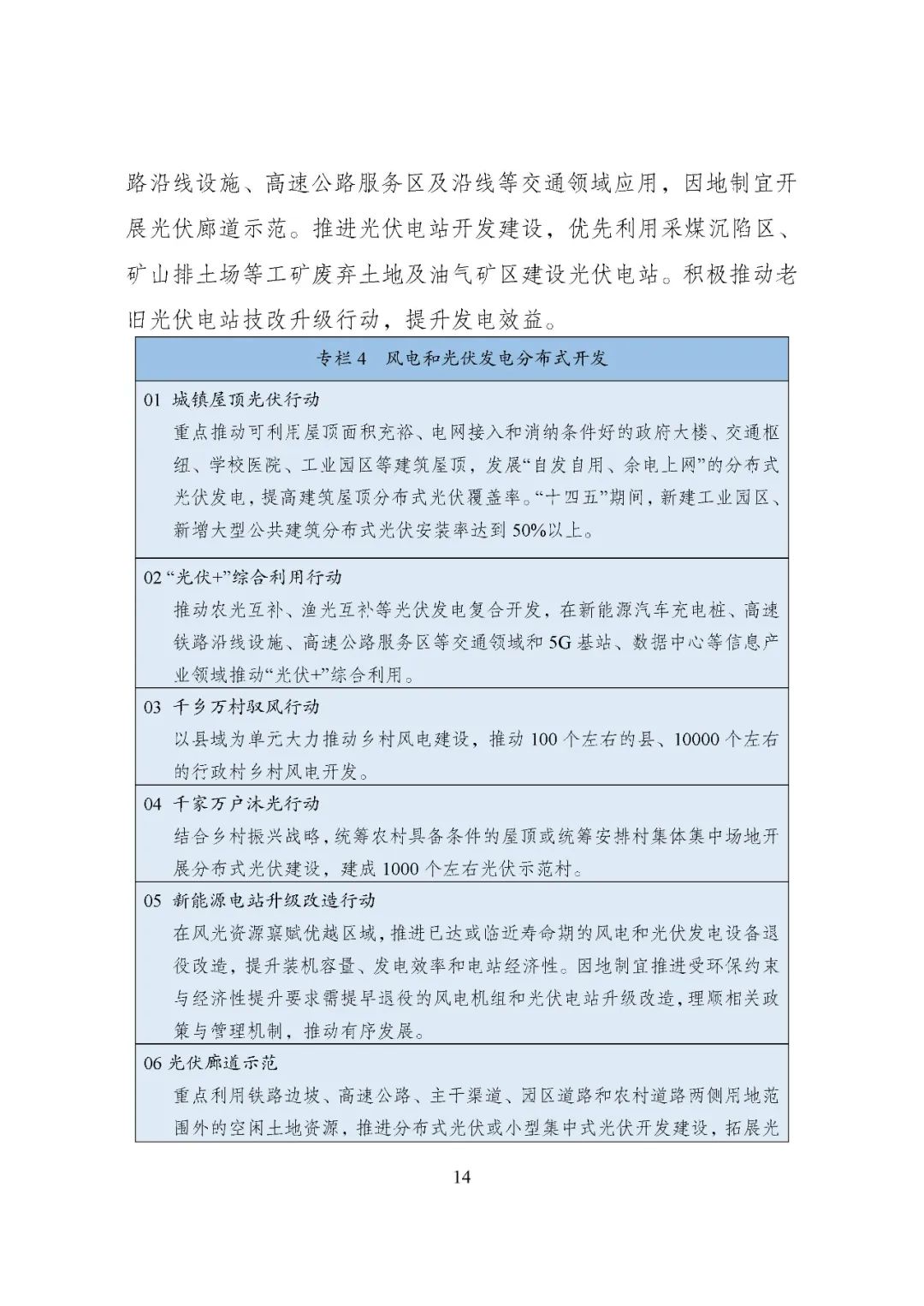
国家发改委等九部门印发《“十四五”可再生能源发展规划》!

2022 年 6 月 1 日 光伏专委会CPVS

点击上方蓝字关注我们



国家发展改革委 国家能源局 财政部

自然资源部 生态环境部 住房和城乡建设部

农业农村部 中国气象局 国家林业和草原局

关于印发“十四五”可再生能源发展规划的通知


发改能源〔2021〕1445号


各省、自治区、直辖市、新疆生产建设兵团发展改革委、能源局、财政厅、自然资源厅、生态环境厅、住房和城乡建设厅、农业农村厅、气象局、林业和草原局,国家能源局各派出机构,有关中央企业:
  为深入贯彻“四个革命、一个合作”能源安全新战略,落实碳达峰、碳中和目标,推动可再生能源产业高质量发展,根据《中华人民共和国国民经济和社会发展第十四个五年规划和2035年远景目标纲要》和《“十四五”现代能源体系规划》有关要求,我们组织编制了《“十四五”可再生能源发展规划》。现印发给你们,请遵照执行。

国家发展改革委

国 家 能 源 局

财  政  部

自 然 资 源 部

生 态 环 境 部

住房城乡建设部

农 业 农 村 部

中 国 气 象 局

国家林业和草原局

2021年10月21日

《“十四五”可再生能源发展规划》


来源:国家发改委


《“十四五”可再生能源发展规划》


欢迎关注光伏专委会公众号平台及官方微信

随时随地获取最新讯息

登录查看更多
0

相关内容

迈向2060碳中和:石化行业低碳发展白皮书
专知会员服务
27+阅读 · 2022年4月27日
《2021—2022中国大数据产业发展报告》发布
专知会员服务
111+阅读 · 2022年1月23日
《城市大脑发展白皮书(2022)》发布!
专知会员服务
120+阅读 · 2022年1月8日
中国信通院发布《中国工业经济发展形势展望》白皮书
专知会员服务
28+阅读 · 2021年12月19日
工信部印发《“十四五”大数据产业发展规划》,20页pdf
绿色制造标准化白皮书(2021版),48页pdf
专知会员服务
33+阅读 · 2021年11月10日
智慧城市白皮书(2021年)
专知会员服务
180+阅读 · 2021年4月24日
《碳中和愿景下储能产业发展白皮书》27页ppt
专知会员服务
66+阅读 · 2021年3月30日
2022年中国氢能行业洞察报告|36氪研究院
数据治理标准化白皮书(2021年), 34页pdf
专知
6+阅读 · 2022年1月18日
绿色制造标准化白皮书(2021版),48页pdf
专知
0+阅读 · 2021年11月10日
国家自然科学基金
0+阅读 · 2017年12月31日
国家自然科学基金
0+阅读 · 2013年12月31日
国家自然科学基金
4+阅读 · 2013年12月31日
国家自然科学基金
0+阅读 · 2012年12月31日
国家自然科学基金
0+阅读 · 2012年2月29日
国家自然科学基金
2+阅读 · 2011年7月31日
国家自然科学基金
4+阅读 · 2011年6月30日
国家自然科学基金
0+阅读 · 2009年12月31日
Arxiv
20+阅读 · 2018年1月17日
VIP会员
相关VIP内容
迈向2060碳中和:石化行业低碳发展白皮书
专知会员服务
27+阅读 · 2022年4月27日
《2021—2022中国大数据产业发展报告》发布
专知会员服务
111+阅读 · 2022年1月23日
《城市大脑发展白皮书(2022)》发布!
专知会员服务
120+阅读 · 2022年1月8日
中国信通院发布《中国工业经济发展形势展望》白皮书
专知会员服务
28+阅读 · 2021年12月19日
工信部印发《“十四五”大数据产业发展规划》,20页pdf
绿色制造标准化白皮书(2021版),48页pdf
专知会员服务
33+阅读 · 2021年11月10日
智慧城市白皮书(2021年)
专知会员服务
180+阅读 · 2021年4月24日
《碳中和愿景下储能产业发展白皮书》27页ppt
专知会员服务
66+阅读 · 2021年3月30日
相关基金
国家自然科学基金
0+阅读 · 2017年12月31日
国家自然科学基金
0+阅读 · 2013年12月31日
国家自然科学基金
4+阅读 · 2013年12月31日
国家自然科学基金
0+阅读 · 2012年12月31日
国家自然科学基金
0+阅读 · 2012年2月29日
国家自然科学基金
2+阅读 · 2011年7月31日
国家自然科学基金
4+阅读 · 2011年6月30日
国家自然科学基金
0+阅读 · 2009年12月31日
Top
微信扫码咨询专知VIP会员