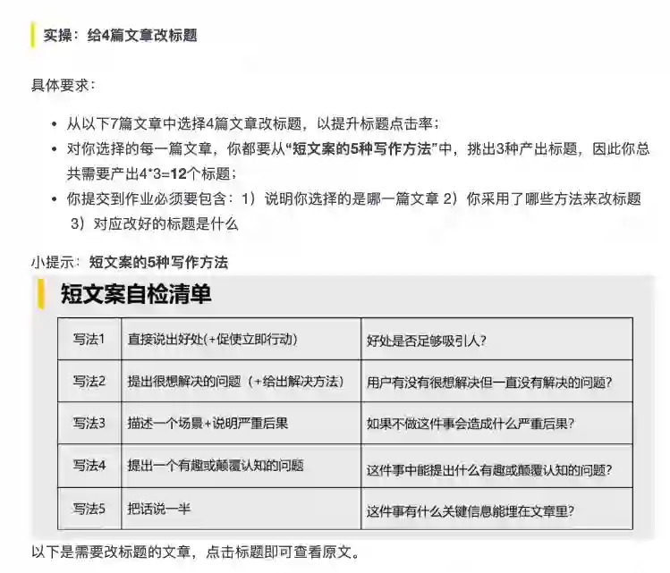
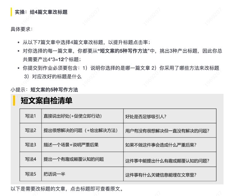
怎样写文案可以让转化率提高3倍?

2019 年 4 月 29 日 三节课

如果说入门运营有门槛,那么第一个门槛一定是文案。

对于这句话,有很多同学可能心存如下异议。


“我又不是微信小编,一个做活动的为什么要学习写文案?“

“我一个做推广投放的,为啥还要学文案?“


如果你这么想,那么你在运营这条路上一不小心就可能掉进这样一些坑——

活动推广文案不过关,直接影响了活动效果;

推广文案不够具有吸引力,白白浪费了很多的预算;

甚至因为不会写文案,只能四处去求做内容的爸爸们帮忙。


那么,为什么对于0~1岁的运营来说,文案这么重要呢?

原因有以下三点:


1.文案几乎贯穿了运营工作的始终,从微信运营到活动策划,几乎所有的工作都会涉及到文案。所以一个文案不好的运营,成长的上往往是比较低的,很难有机会去主导推动一些项目。


2.写文案是运营人在工作中经常要做的事情,占据了大量精力,但很多运营人产出文案的质量很低,写文案的效率也非常低,随之而来的就是低到谷底的绩效,和无休无止的加班。


3.在做活动,社群引流,卖货和做推广等很多运营工作上,文案都起到了至关重要作用。文案写的不好,可能你前期工作做的再好,最终效果也大打折扣。


但,即使很多人知道文案的重要性,

一到真正要写文案的时候,仍然觉得写文案是一玄学,全凭天赋和一拍脑袋的浪漫


其实,要写高转化率的文案,你最应该花费精力的地方不是写文案这个动作本身,而是思考用户凭什么要被你的文案转化。


而思考这个问题的背后有一整套可循的底层逻辑和工作路径(如下图所示)


       

掌握了这个写文案的底层逻辑和工作路径,相信很多运营新人已经可以轻松应付80%的工作场景,下面我就为大家简单分享一下


一.提取产品卖点


写文案最关键的一步就是要找到你文章的卖点,但是有很多人却会将产品的卖点和产品的特点画上等号。


我们不妨看一下下面这个案例。


假如你要为某互联网内推群的线上限时招聘活动写文案,思考一下下面这两个文案哪个更有说服力。


       

显然,文案B更有说服力。

虽然,文案A和文案B都展现了产品的特点,但是文案B在展现产品特点的基础上还说明了能给用户提供的价值。


其实,用户关心的不是你产品有什么特点,而是产品能带来什么价值,他们对这个价值有没有需求,这个才是文案制造转化的根本原因。


因此,提取产品的卖点的时候要同时考虑产品的特点和它能提供的价值,这两者,缺一不可。


二 .筛选产品卖点


当你提取完产品的卖点之后可能会遇到这样一种情况——提取的卖点太多,最后不知道将产品的什么卖点写进文案中(如下图,给一款电煮锅提取的卖点多达7个)


     


这个时候要做的就是筛选产品的卖点,筛选产品的卖点可以从以下两个角度考虑。

1.能否满足目标人群的主要需求

2.是否在某一方面比竞品突出


如果这个卖点可以同时满足上述两个需求的话,那么就可以将这个卖点作为主要卖点写在文案中,精准打击目标用户。


(如下图,对该电煮锅卖点利用以上两个条件进行筛选)

       

3.选择说服逻辑


在你筛选完产品卖点后,接下来就要根据不同的文案类型和文案场景制定不同的文案策略,比如,运营新人在工作场景中经常遇到下面一些工作场景。


       

如:

  • 怎样给文章取标题能够有最大的打开率?

  • 怎样推送产品的app push能够有较高的uv和转化率?

  • 如何写微博营销的短文案?

  • 如何写一款产品的营销推文?


而针对这些不同的文案类型,往往说服逻辑并不相同,比如app push,你需要在10个字以内吸引用户的眼球,所以app push的说服逻辑往往是直接说出好处+立即促使行动。


因此,在你找到产品卖点后,你需要针对你要写的文案类型制定相应的说服逻辑,这样会让你真正上手写文案的时候更胸有成竹。


4.结合场景完成写作


其实同一款产品的不同文案在不同的展示场景下可能会出现完全不同的调性。


比如支付宝的官网和公众号就呈现的是截然不同的风格,一个一腔正气,一个浑身是皮。

这是因为不同的转化场景下,写作的风格并不相同。




所以根据不同的转化场景,你要选择不同的行文风格。

当以上准备都做好了,写一个高转化率的文案也是一件顺理成章的事情了。


以上关于文案的内容,在三节课的《互联网运营p1系列》课程中将会有更全面和详细的讲解,比如,你将学习到:


  • 如何写出让人看一眼就想点的标题?

  • 怎样写出吸引人的banner和APP push?

  • 如何写出20~150字的高欢化率文案?

  • 如何写出150字以上的长营销文案?


并且我们还会手把手带你进入像keep和网易严选这样的大厂进行实操演练,并为你配备互联网一线从业者助教进行实时指导。



而这些,仅仅是我们《互联网运营p1系列课程》中的一个小节,我们还会讲到这些内容。


  • 比如如何执行和策划一个完整的活动?

  • 如何从0到1运营起一个优质社区?

  • 如何做好社群管理和增长?

  • 如何策划和产出高质量的内容?



总之,一个初阶运营所需要的所有技能,这门课程都能覆盖到。

且,可以保证的是,我们每一章节的颗粒度都可以做到如上这样。


这门课程至今已经开班36期,已经帮助1W+人入门运营的《互联网运营P1系列课程即将于5月8号开课。


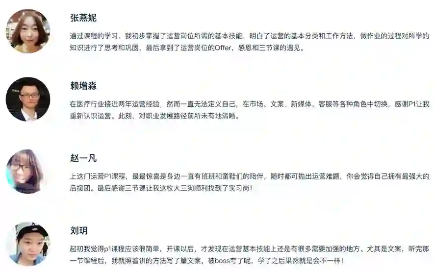
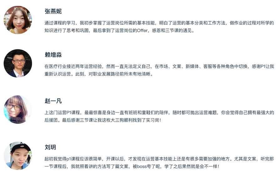
这门课程收获好评不计其数,如下,供你参考:



如果你没看够?还有!如下:





如你所见,目前这门课程已经历了三十六次检验(已开班36期),无论是课程内容还是课程服务,都饱受既往学员的认可,而这些,也让我们更有信心将其推荐给想要入门/转行的同学。


那么,为了不耽误大家去抢占学习名额,在课程介绍之前,我们先把报名入口给到大家,想要报名的同学可以直接扫描下方图片二维码去抢占最后的名额啦!



最后,可能有部分同学,还想更深入的了解下这门课程,那我就再简单介绍下吧。友情提醒:文章结尾处还为你准备了一份价值超高的小惊喜,相信可以凭此让你更加了解「运营」。


课程介绍


1.课程导师



黄有璨,三节课联合创始人,豆瓣运营书籍评分最高《运营之光》作者。曾多次0成本创造百万量级运营刷屏案例,一年0推广成本带领团队实现千万营收。


累计有超过5000小时的课程研发+授课经验,学员遍布百度、阿里、腾讯、今日头条、美团等一线互联网公司。


2.课程适合人群



3.课程内容


课程极其注重落地和实操,能够全方位帮助小白了解运营工作的基础内容和方法,并且手把手教你如何落地执行、如何一步步完成leader交代你的任务。


这种手把手的感觉,是你在市面上的其他任何一门课程中都找不到的,举例如下:


1)在活动运营章节,活动策划的每一个流程,从接到一个活动任务,到最终把活动推上线并执行完,中间会经历哪些步骤,每一步怎么操作都会详细地告诉你。课程中还会提供给你活动策划方案的经典模板、活动执行Sop框架、基础活动玩法的组合套路等等工具,学完之后立马就能上手。


2)在文案写作部分,课程中基本覆盖了运营新人文案写作的所有方法,包括写文案的四个步骤、短文案的5个经典写法、中长型文案的4个经典写作方法。我们的交付目标是,让你在学完这个章节后,拿到产品信息就能够独立写出转化率不差的文案。


更详细的内容,不妨直接上课程大纲供你参考:



4.学习方式


采用三节课“魔鬼训练营”方式,全程班主任+多位助教带班,视频学习+班级群讨论+高强度作业实战+助教批改&点评+老师解答各种疑难问题。(助教们均是往期优秀学员,且目前均在行业一线从业)


5.上课流程说明


为最大程度上照顾到所有学员学习时间,三节课课程都为线上录播课程,报名后学习流程参考如下:



6.课程周期


5月8日-8月5日,正常学习周期在2个月左右,3个月课程有效期内可无限重复观看。


好啦,介绍就到这里,如果你想要入门、转行做互联网运营,不妨扫描下方图片二维码前去报名,给自己一次蜕变的机会!



点击阅读原文,详细「运营P1系列课程」

登录查看更多
0

相关内容

关乎渠道,用户,数据,商务和活动的各种思考和求索。 运筹于帷幄之中,决胜于千里之外。学习运营: 运营、产品运营(互联网运营)
专知会员服务
148+阅读 · 2020年6月15日
【SIGIR2020】LightGCN: 简化和增强图卷积网络推荐
专知会员服务
73+阅读 · 2020年6月1日
Python数据分析:过去、现在和未来,52页ppt
专知会员服务
103+阅读 · 2020年3月9日
阿里技术专家:优秀工程师是怎样炼成的?
51CTO博客
8+阅读 · 2019年6月15日
最好的激励,是激发员工的自驱力
华章管理
10+阅读 · 2019年4月14日
从5个维度出发,构建高质量的用户画像
人人都是产品经理
7+阅读 · 2019年1月24日
如何成为一名商业产品经理?
产品100干货速递
6+阅读 · 2018年10月18日
怎样用声纹识别,提升智能硬件产品的用户体验?
人人都是产品经理
6+阅读 · 2018年8月27日
【前沿】AI文案通过图灵测试!一秒生成2万条广告神器问世
从场景到调参,爱奇艺的推荐算法演化之路
聊聊架构
10+阅读 · 2018年3月23日
京东用户画像揭秘:原来买iPhone X的是这么些人
R语言中文社区
10+阅读 · 2017年9月14日
Self-Attention Graph Pooling
Arxiv
5+阅读 · 2019年4月17日
Arxiv
6+阅读 · 2018年8月27日
Bidirectional Attention for SQL Generation
Arxiv
4+阅读 · 2018年6月21日
Arxiv
27+阅读 · 2017年12月6日
VIP会员
相关VIP内容
专知会员服务
148+阅读 · 2020年6月15日
【SIGIR2020】LightGCN: 简化和增强图卷积网络推荐
专知会员服务
73+阅读 · 2020年6月1日
Python数据分析:过去、现在和未来,52页ppt
专知会员服务
103+阅读 · 2020年3月9日
相关资讯
阿里技术专家:优秀工程师是怎样炼成的?
51CTO博客
8+阅读 · 2019年6月15日
最好的激励,是激发员工的自驱力
华章管理
10+阅读 · 2019年4月14日
从5个维度出发,构建高质量的用户画像
人人都是产品经理
7+阅读 · 2019年1月24日
如何成为一名商业产品经理?
产品100干货速递
6+阅读 · 2018年10月18日
怎样用声纹识别,提升智能硬件产品的用户体验?
人人都是产品经理
6+阅读 · 2018年8月27日
【前沿】AI文案通过图灵测试!一秒生成2万条广告神器问世
从场景到调参,爱奇艺的推荐算法演化之路
聊聊架构
10+阅读 · 2018年3月23日
京东用户画像揭秘:原来买iPhone X的是这么些人
R语言中文社区
10+阅读 · 2017年9月14日
相关论文
Top
微信扫码咨询专知VIP会员