4.69 亿元中标,附招标书

2018 年 2 月 5 日 云头条

松原市云计算大数据中心建设中标公示


项目名称:松原市云计算大数据中心建设

项目编号:JLCTTC-17YZFHW6395-1/2


第一标段松原市云计算大数据中心建设


中标人:浪潮软件集团有限公司

地  址: 济南市高新区科航路2877号

中标金额:人民币肆亿陆仟玖佰贰拾捌万元(¥46928.0000万元)


中标范围:本次项目建设以满足智慧城市、政务云及企业云运营管理的需求为基础,总体架构是以大数据为核心、基于云计算模式进行构建的新型智慧城市架构,包括一个平台(云计算大数据平台)、两个中心(数据共享与开放中心、“爱松原”公众服务中心)和三个重点(创新应用、信息服务和政府决策),简称为“123架构”。


(1)云计算大数据平台;

(2)“爱松原”公共服务中心;

(3)数据共享与开放系统;

(4)智慧食药系统;

(5)智慧民政;

(6)社会公共信用信息系统;

(7)智慧旅游;

(8)智慧气象;

(9)财政监管平台;

(10)金融监管云平台;

(11)综合治税;

(12)大数据扶贫;

(13)中小企业云;

(14)智慧安监;

(15)智慧城管;

(16)智慧城市运营管理平台。


第二标段松原市云计算大数据中心建设监理


中标人:吉林通信工程建设监理有限公司

地  址: 长春市临河街4065号

总监理师:李旭

中标金额:人民币壹佰捌拾柒万元(¥187.0000万元)。

中标范围:松原市云计算大数据中心建设期内监理任务,具体内容详见招标文件。


合作方式:


(一)具体为投标人垫付,采购人分期付款的合作模式。合作期内,由中标供应商负责本项目的投资、建设,并承担智慧城市、大数据、政务云及企业云的运营服务工作,政府分期给予固定费用。合作期满后,中标供应商可将项目设施全部移交给政府指定机构。


(二)合作期限:7年。


采购预算:人民币48699.05万元


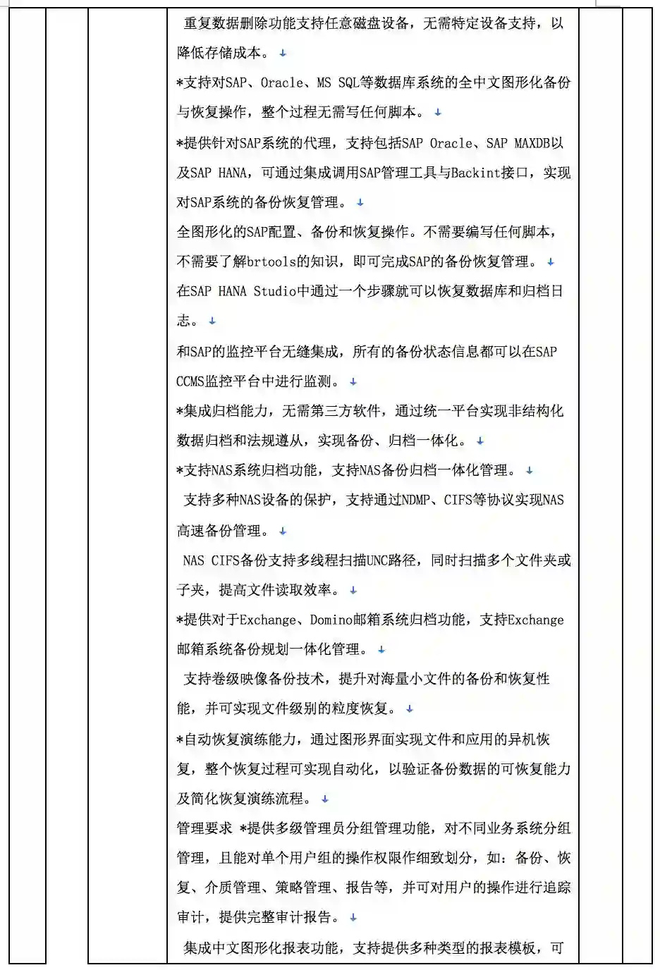
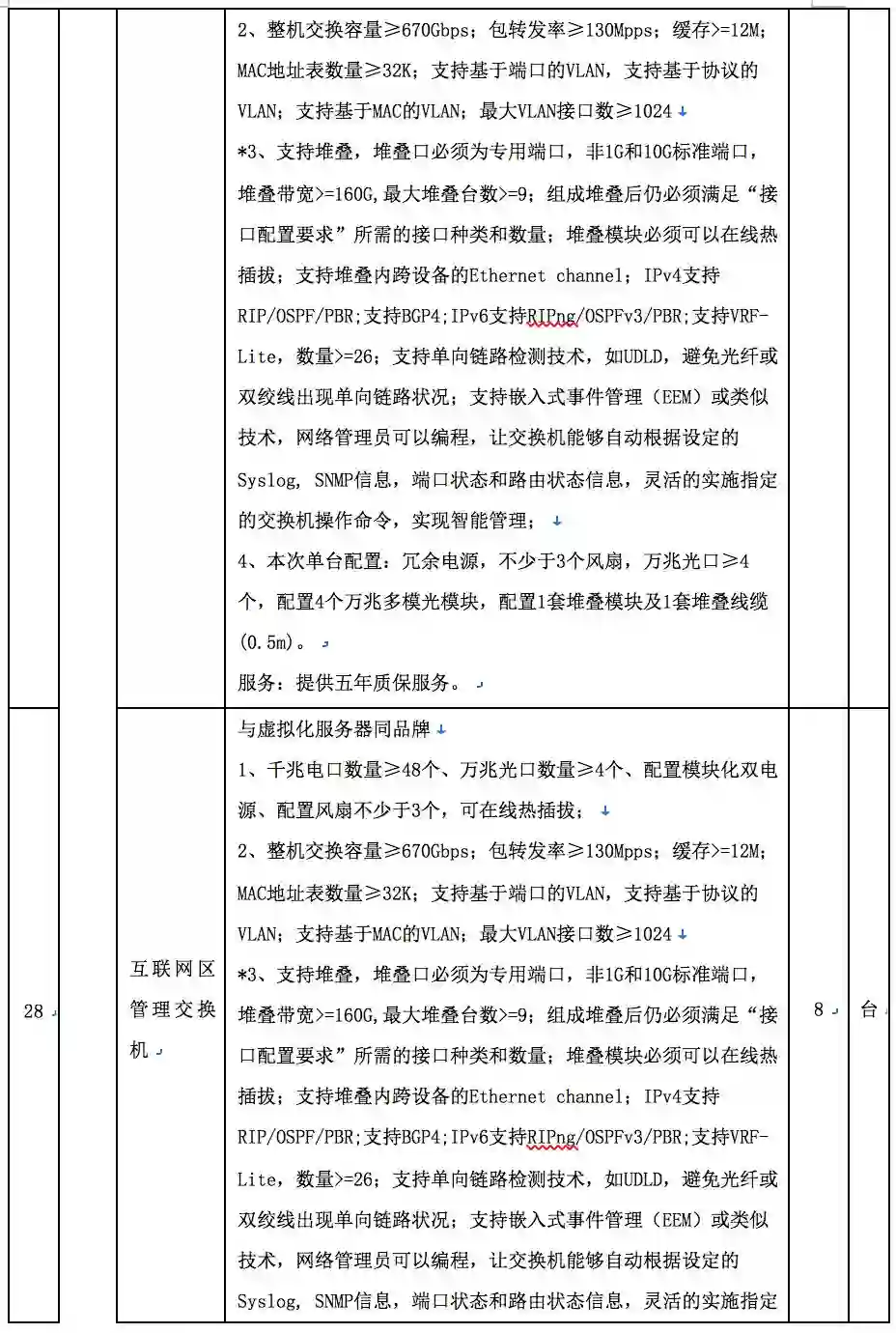
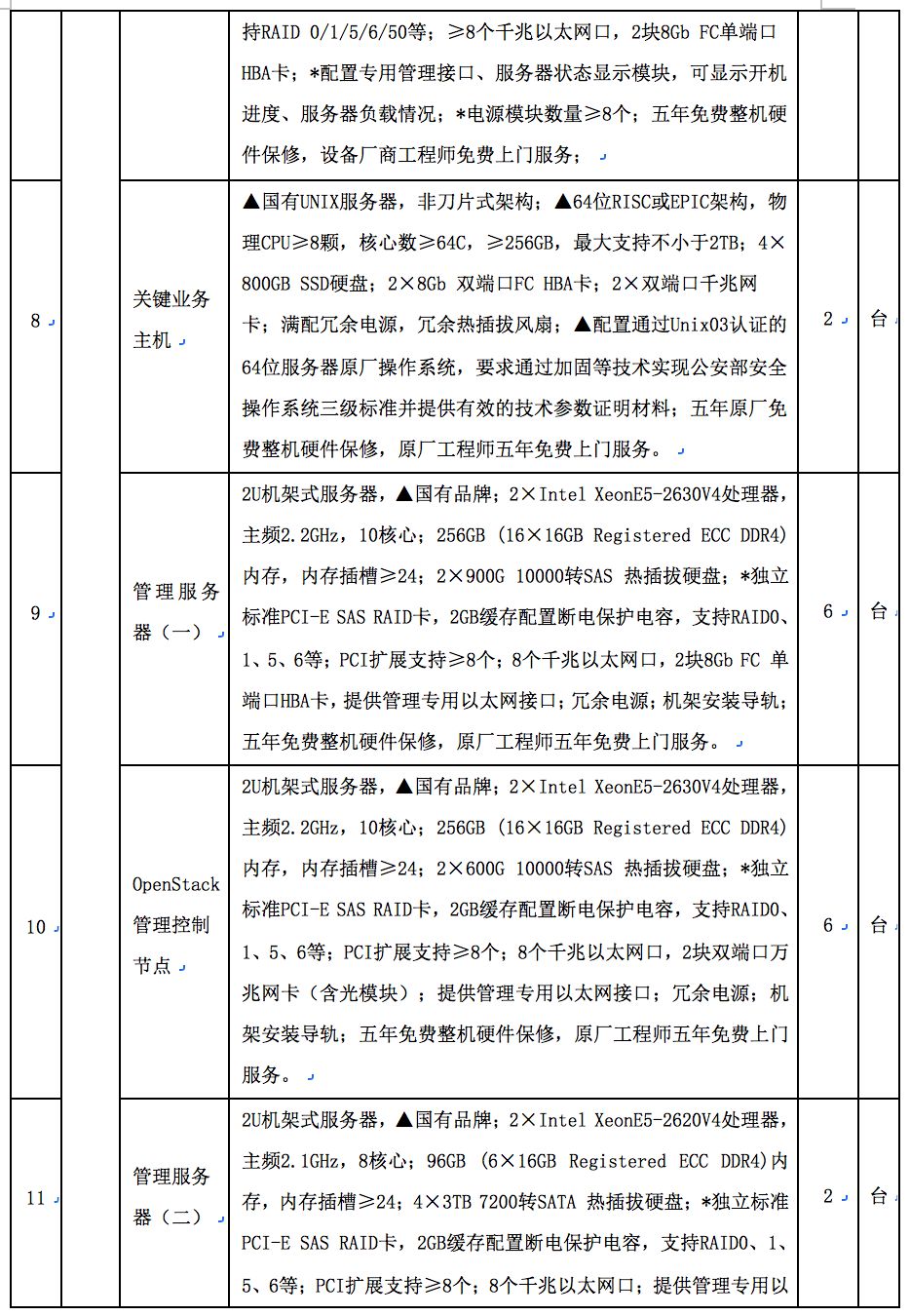
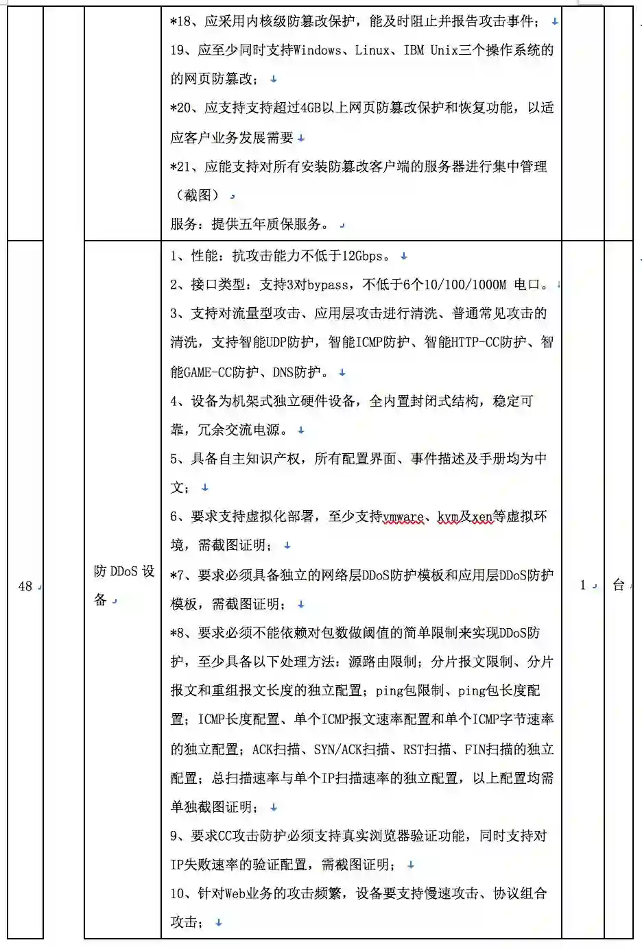
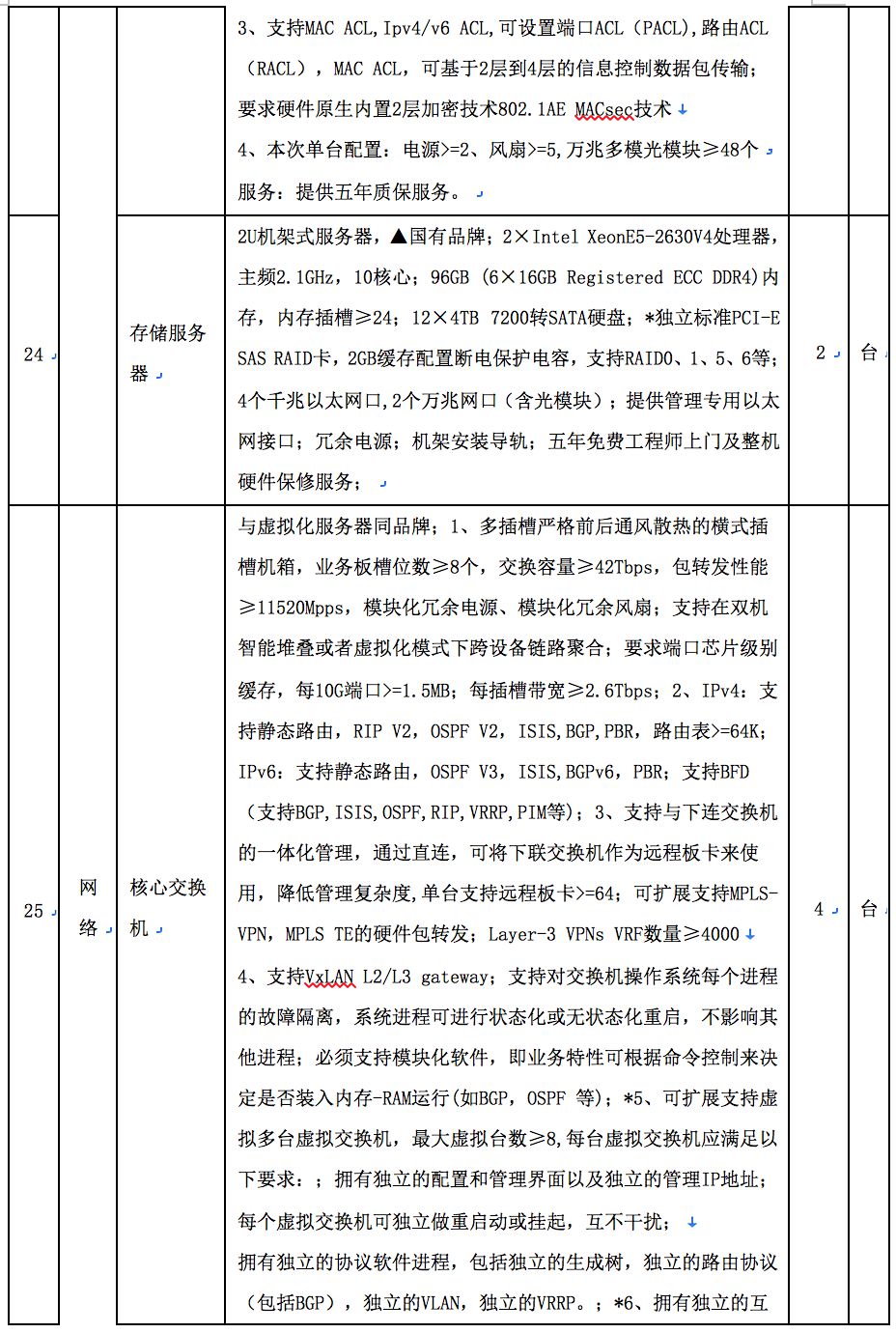
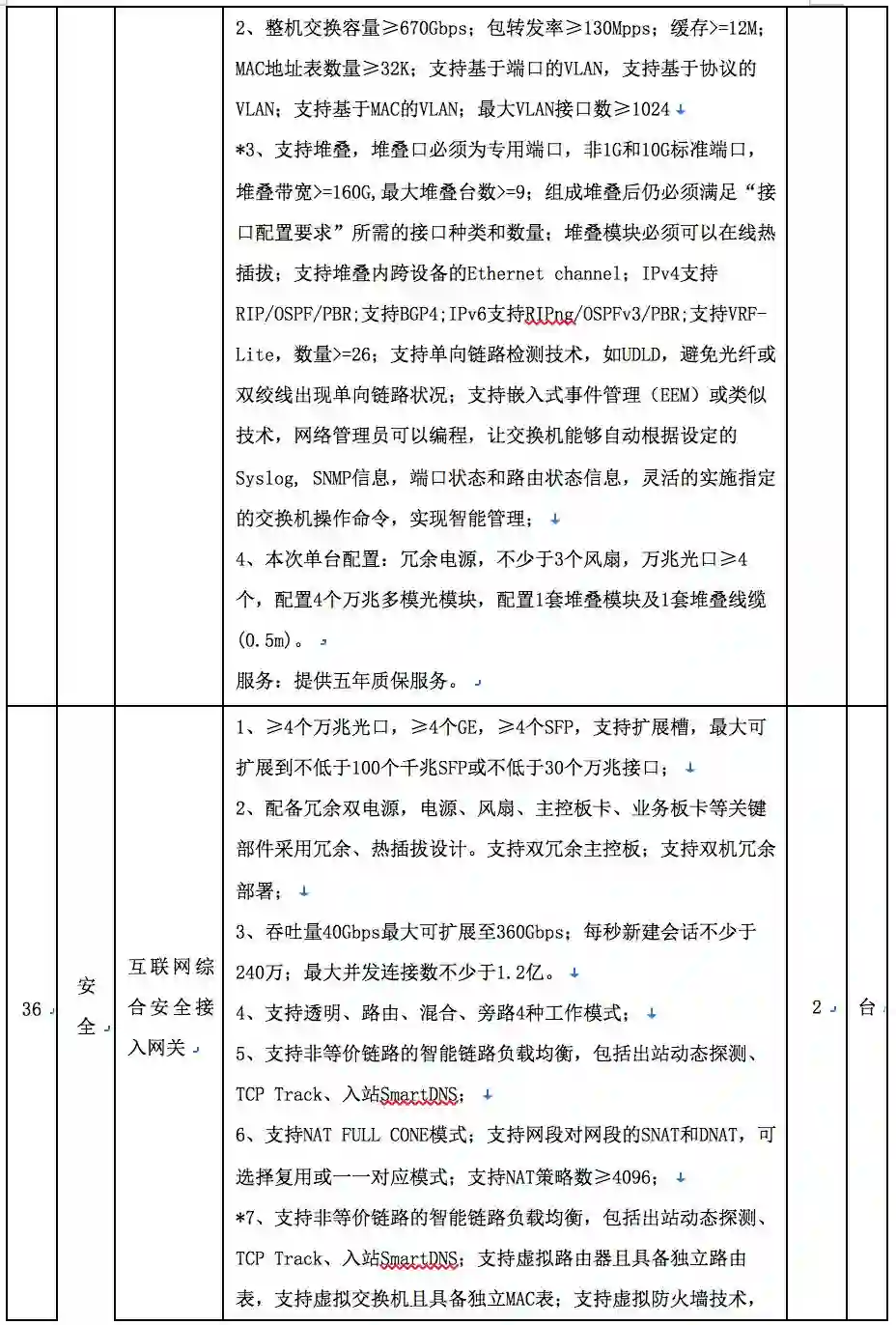
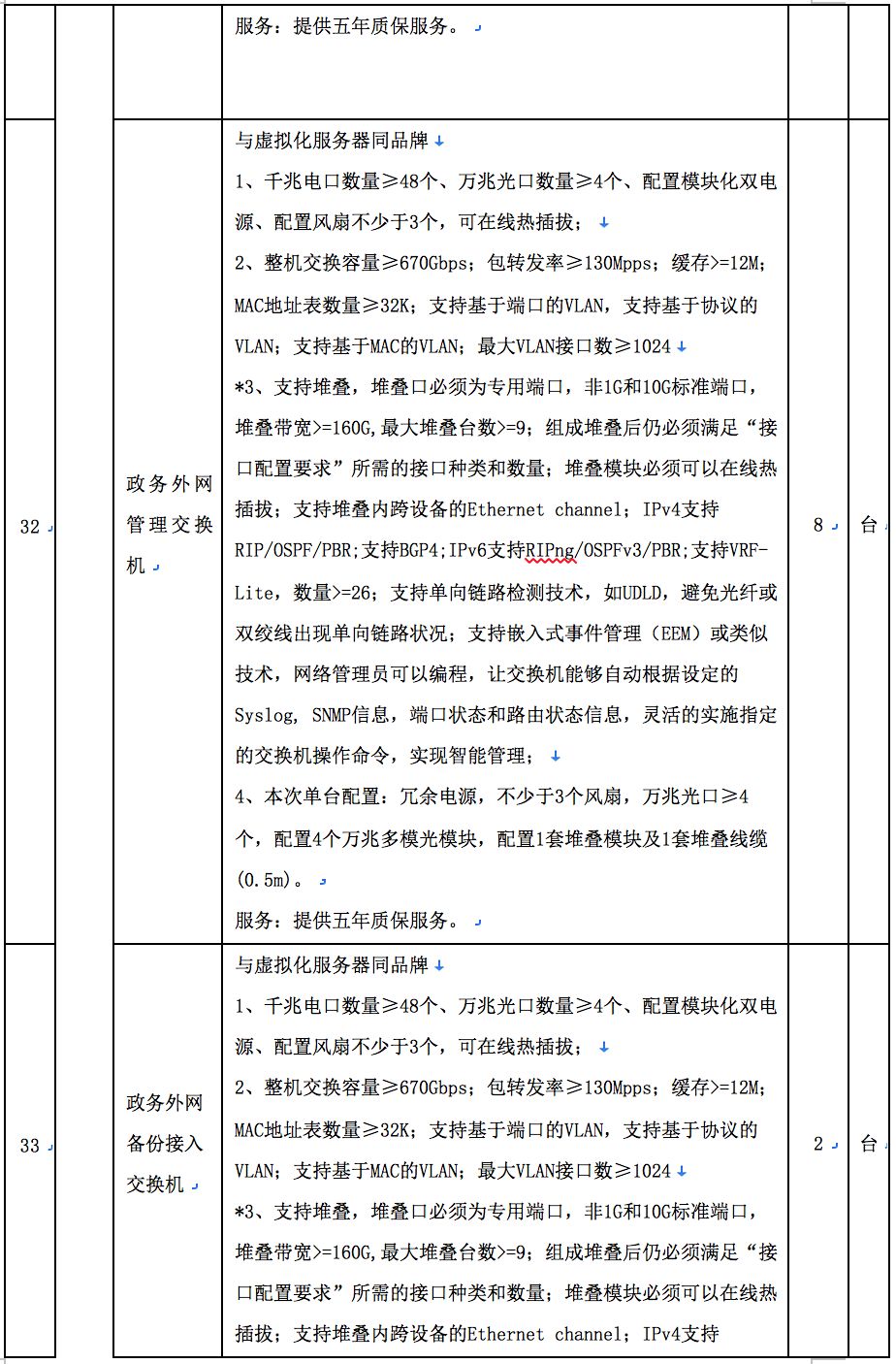
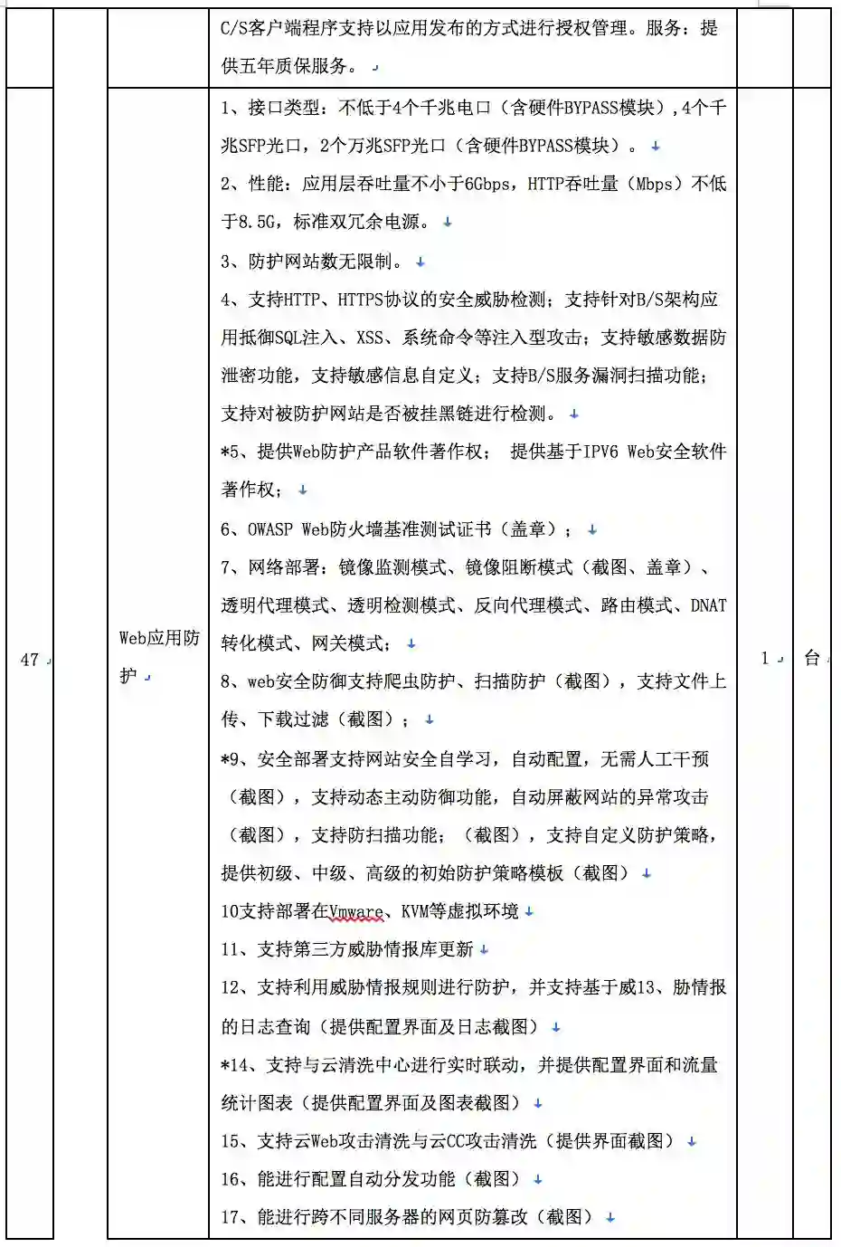
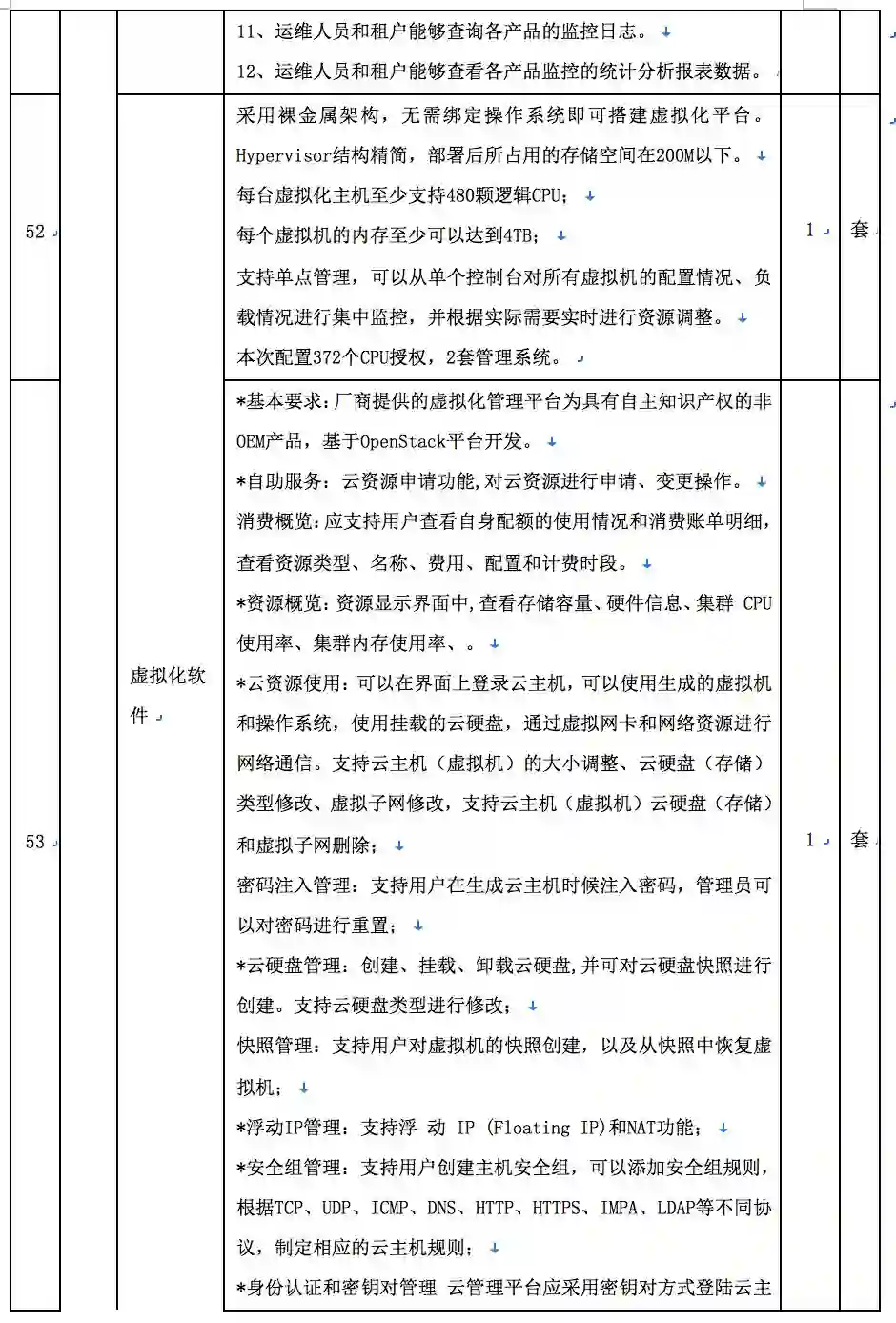
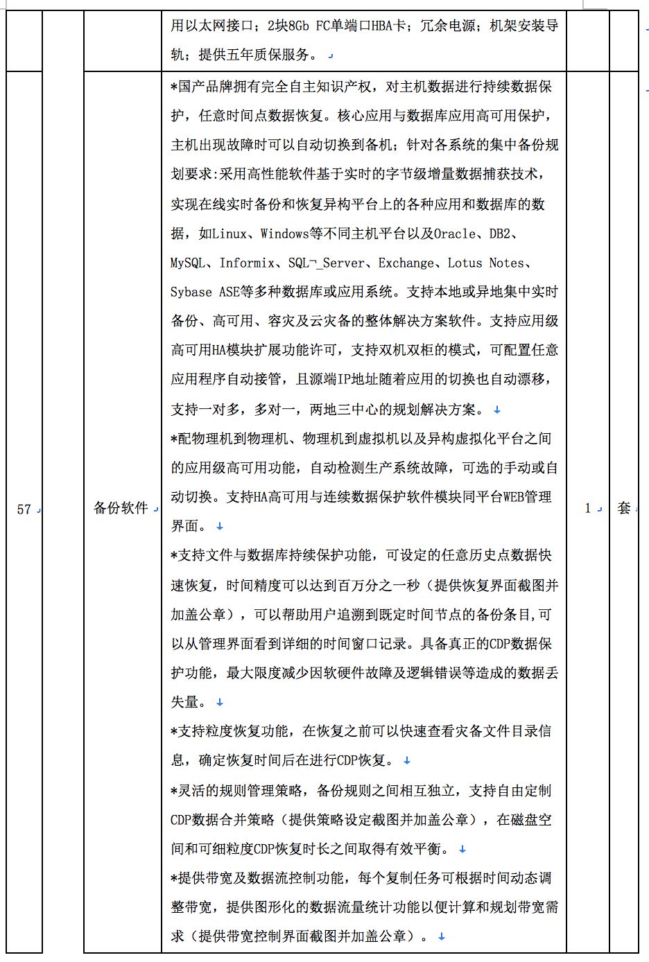
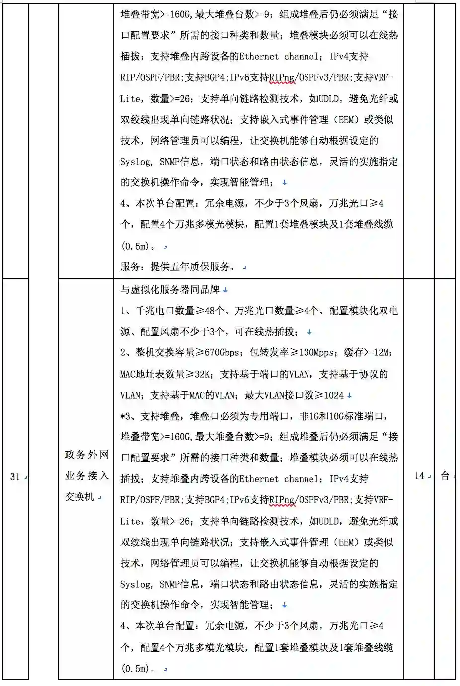
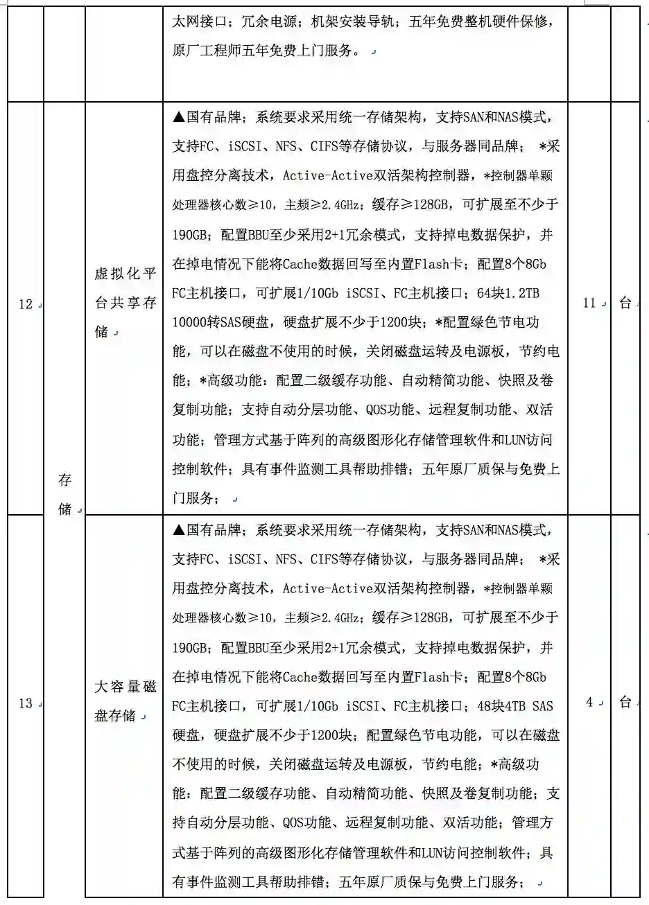
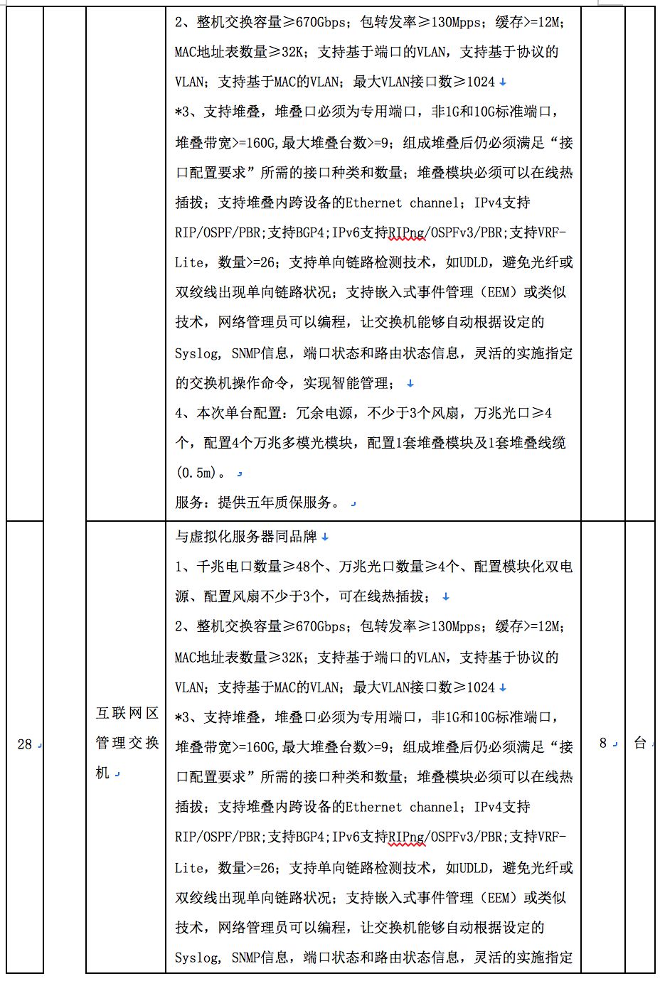
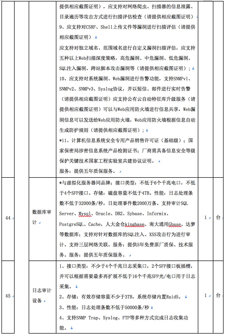
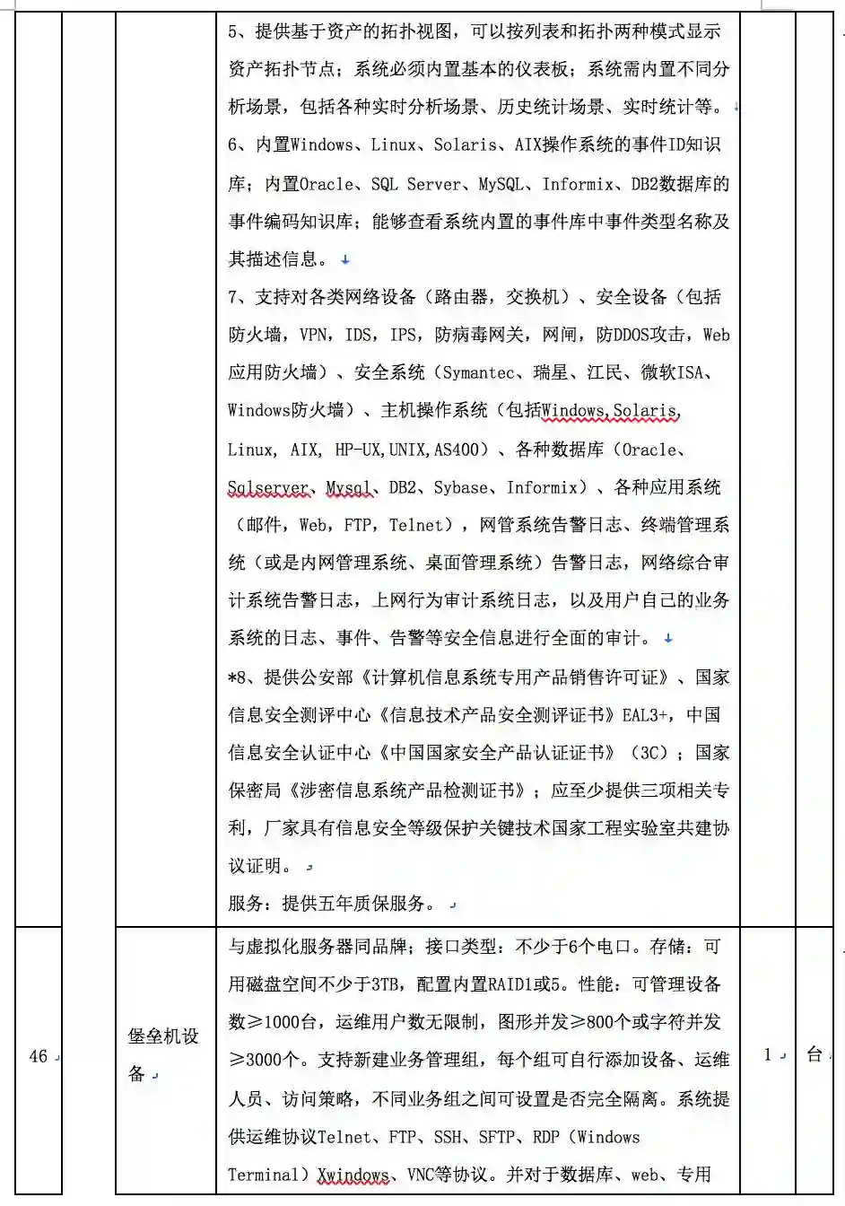
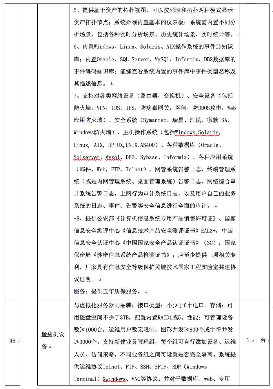
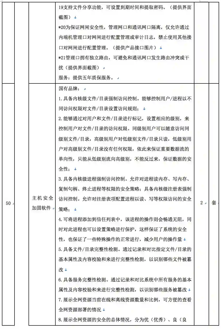
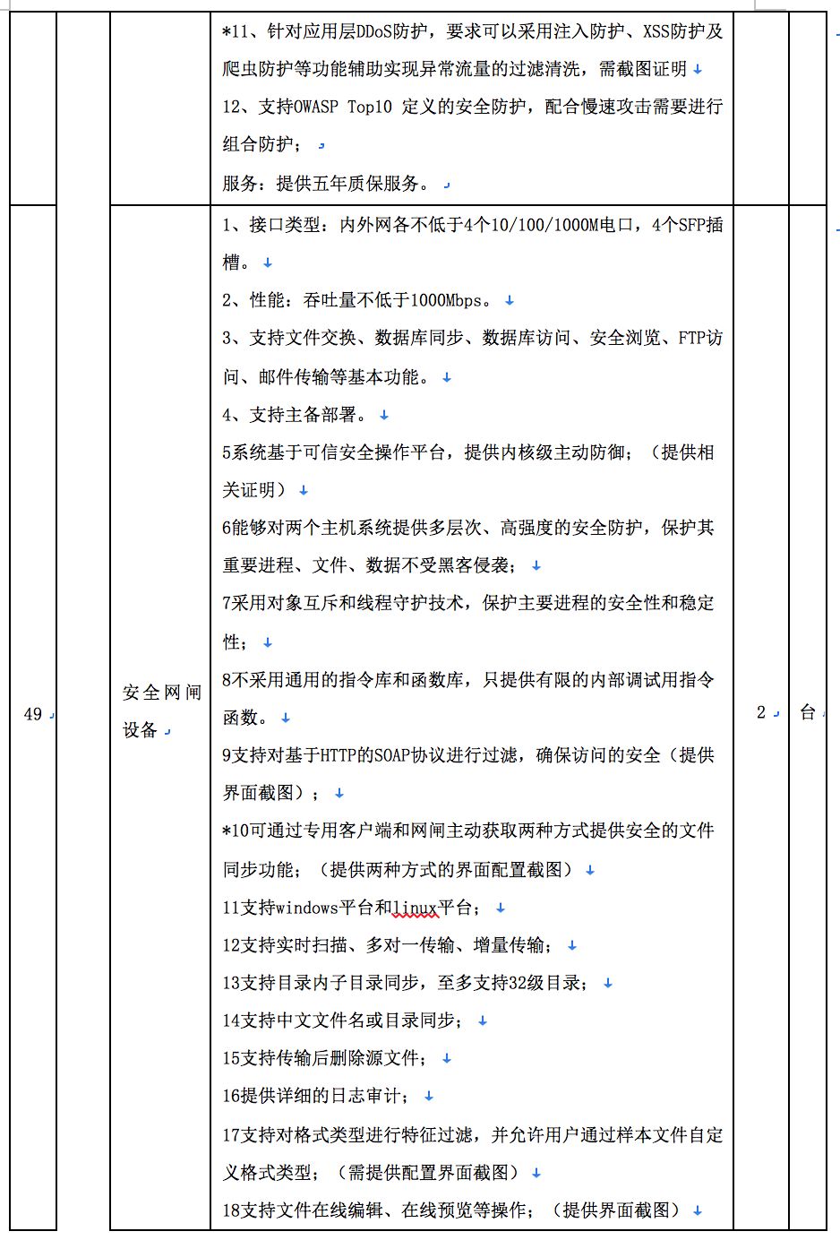
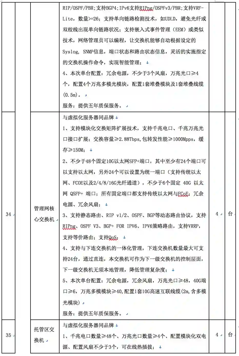
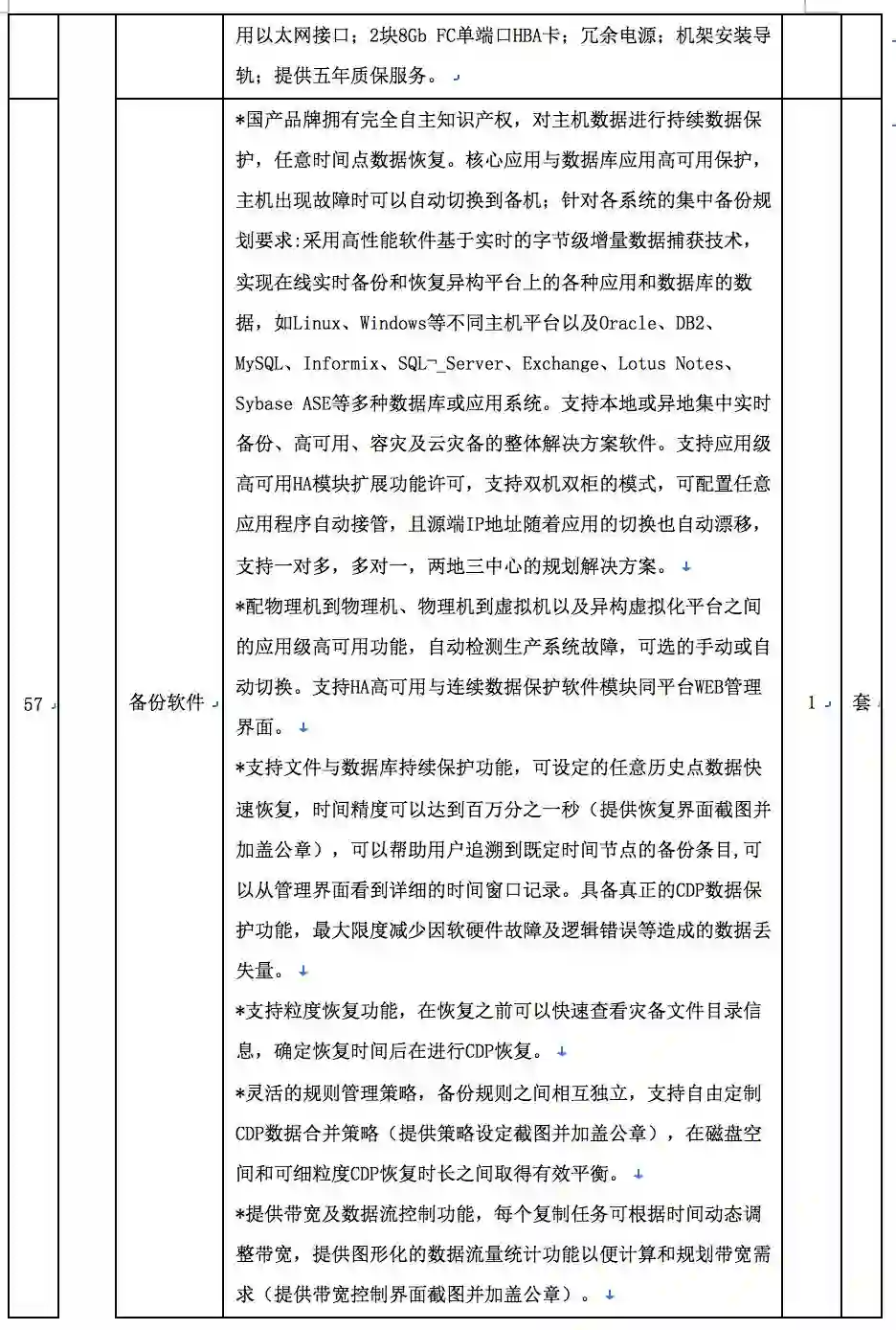
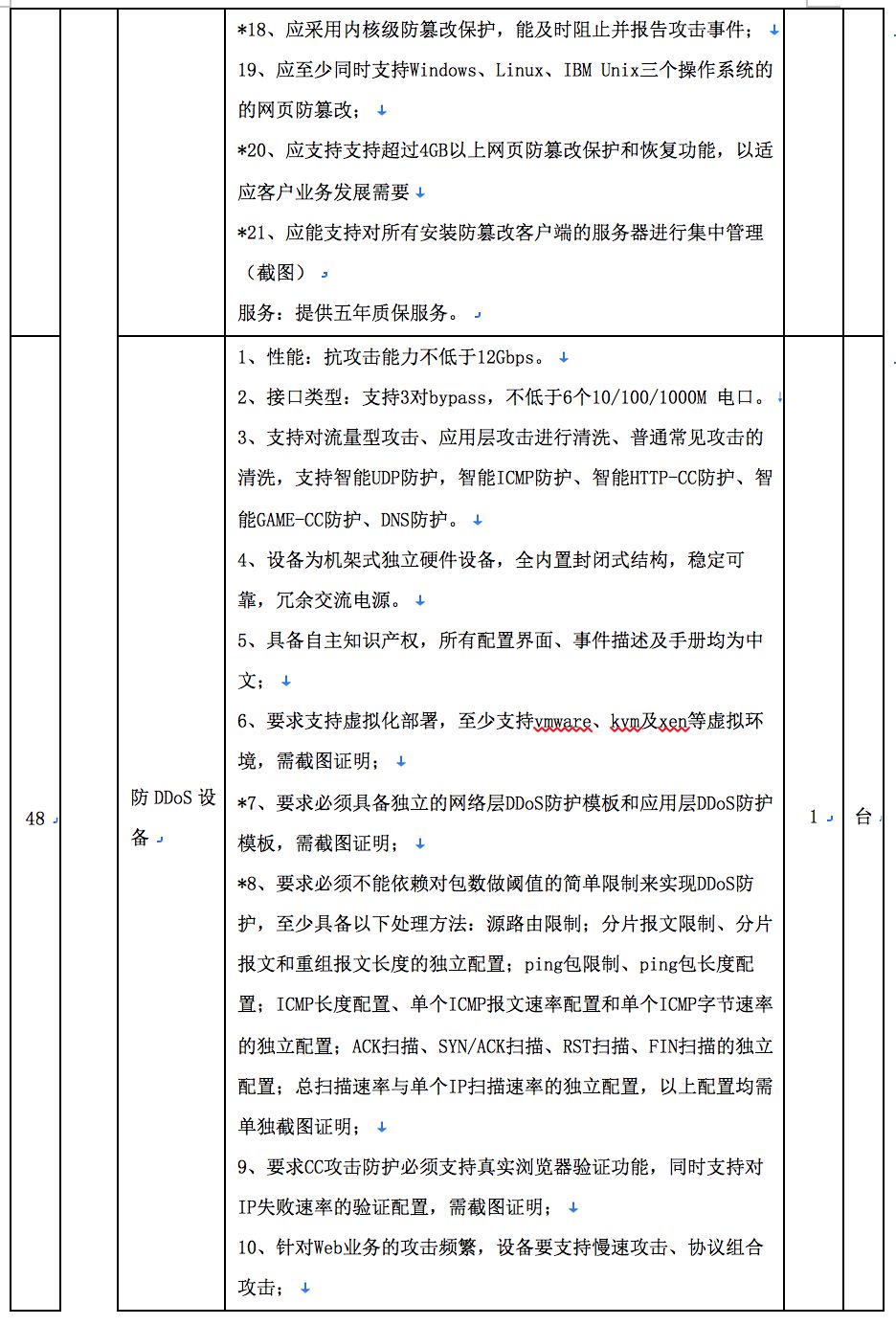
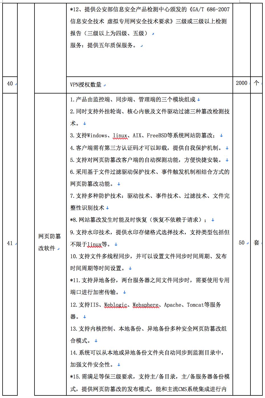
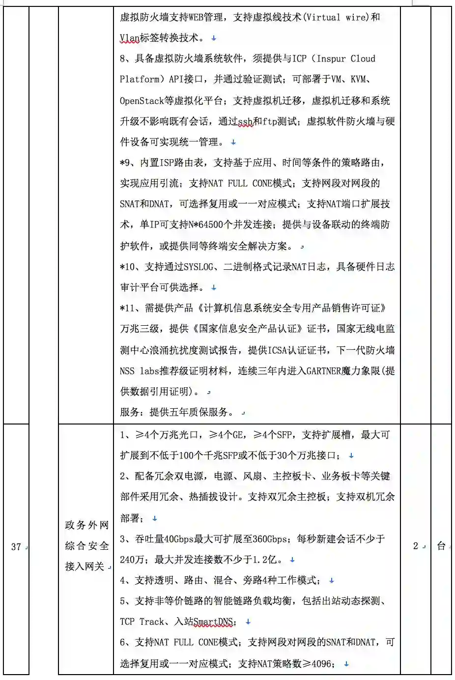
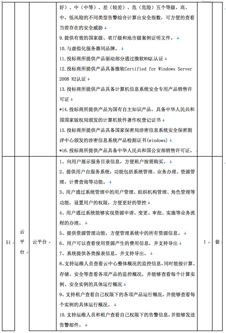
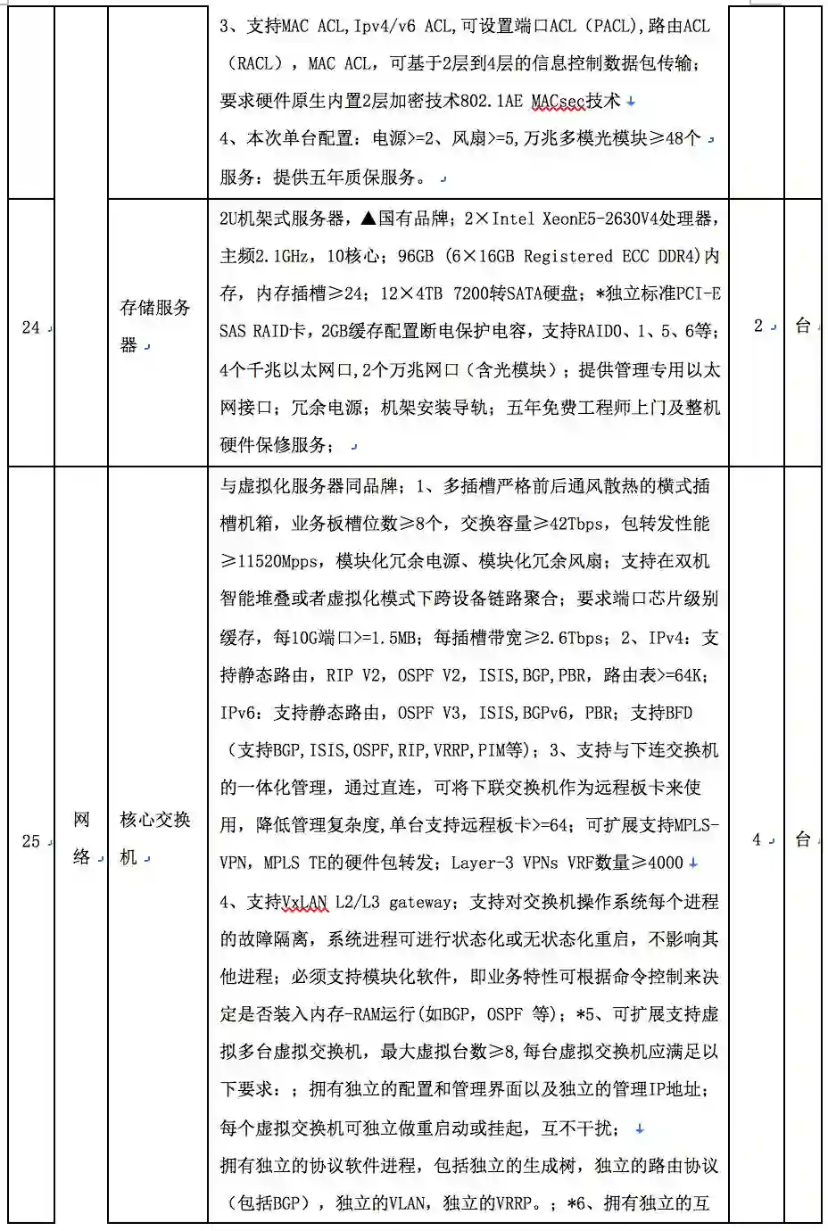
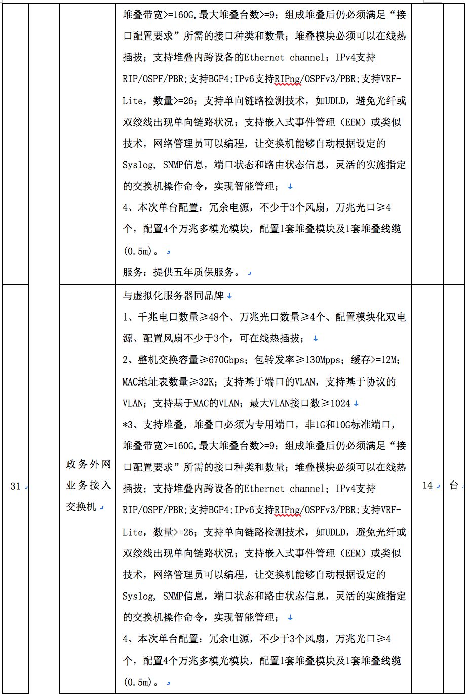
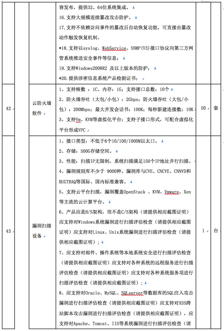
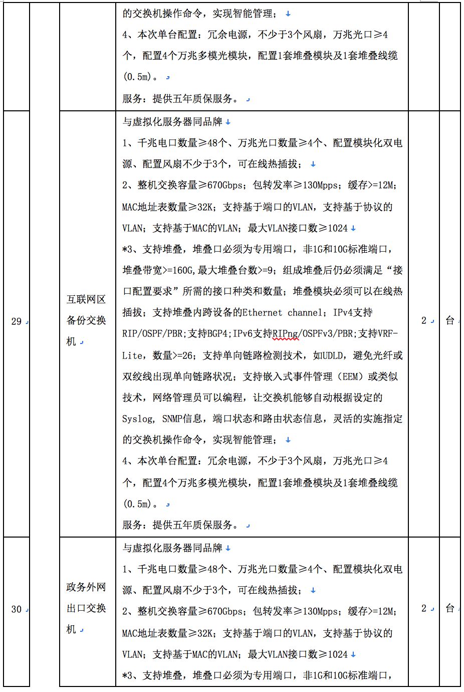
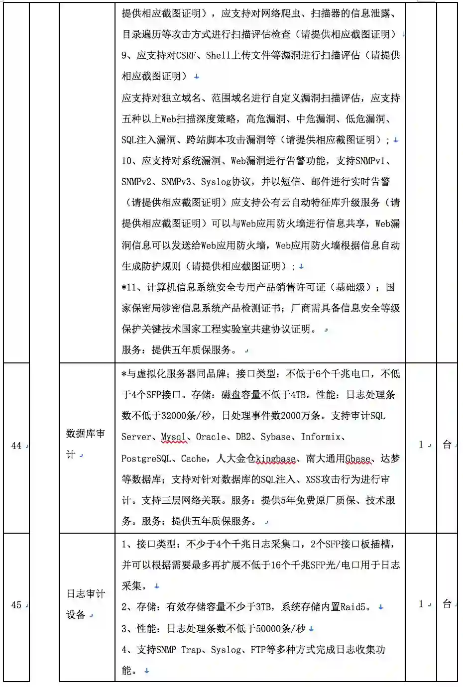
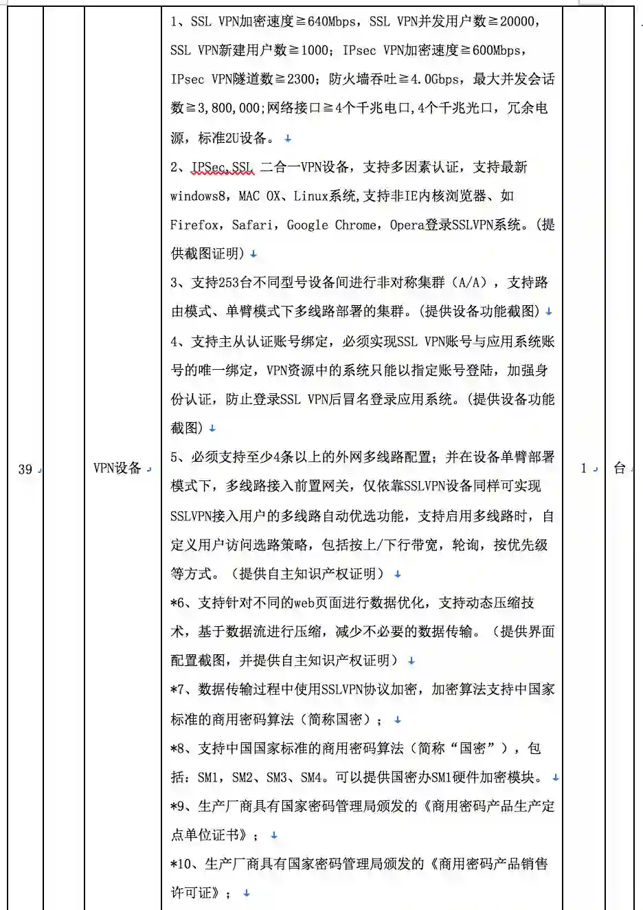
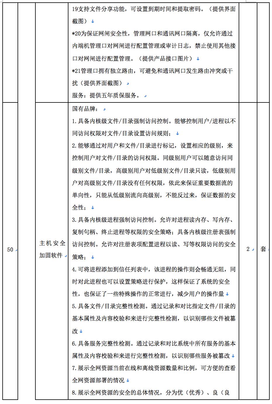
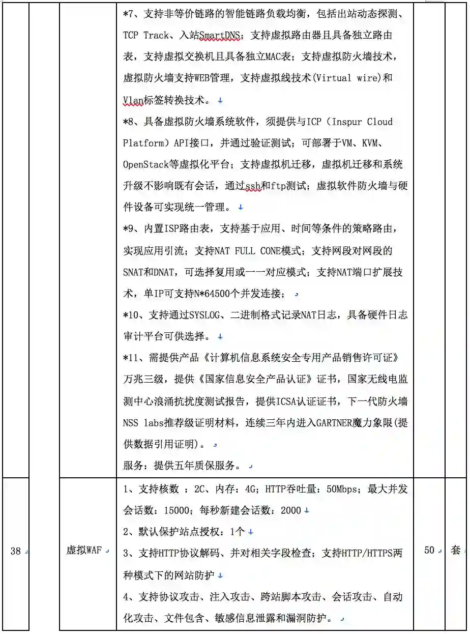
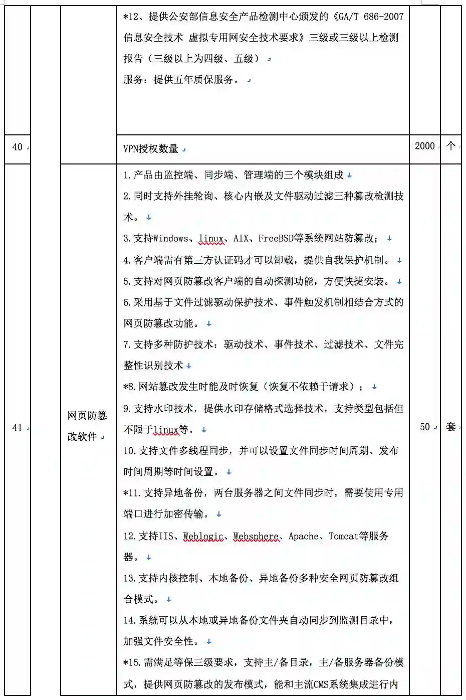
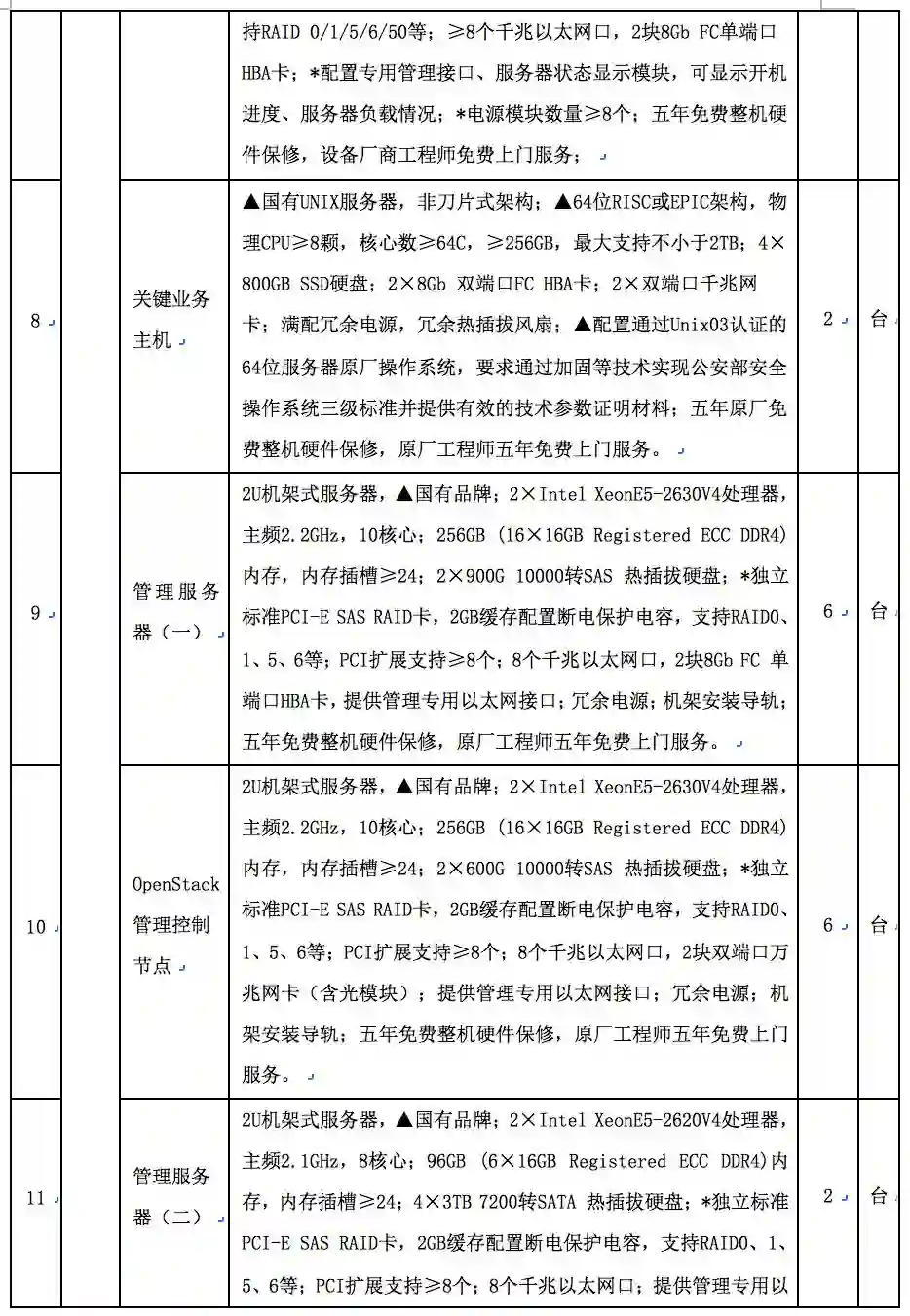
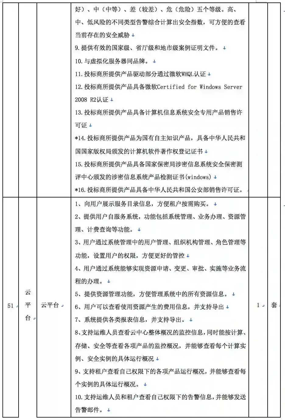
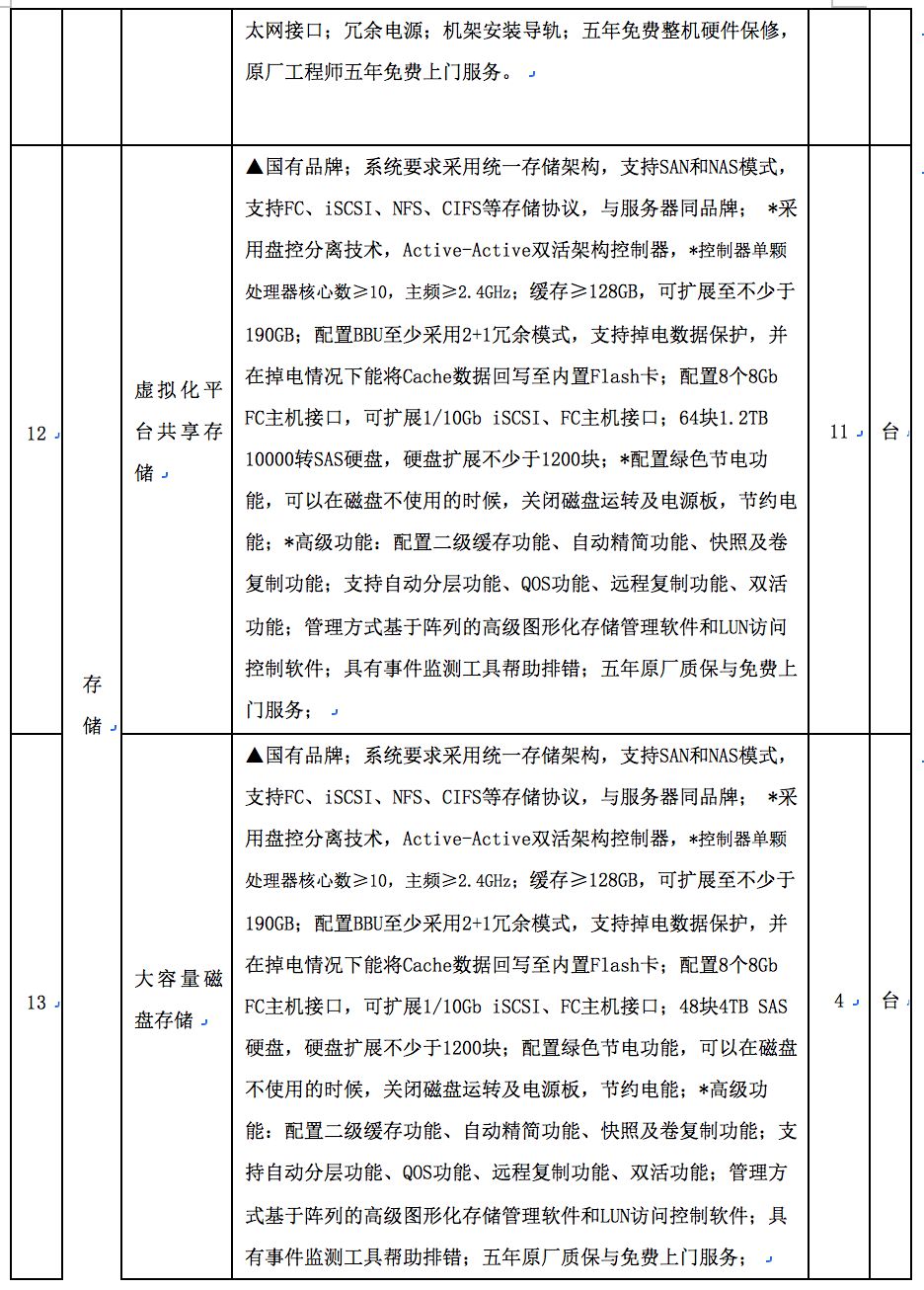
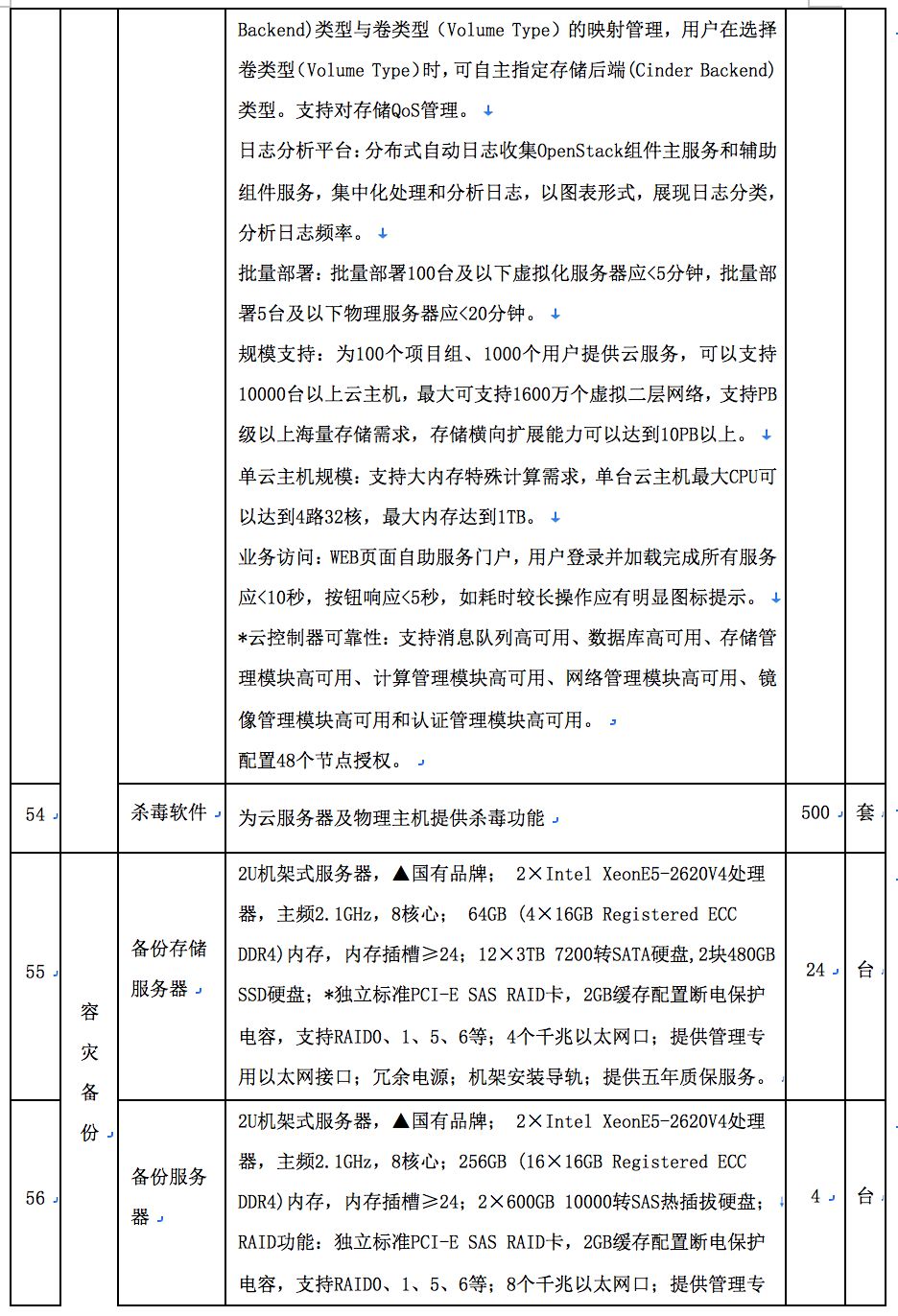
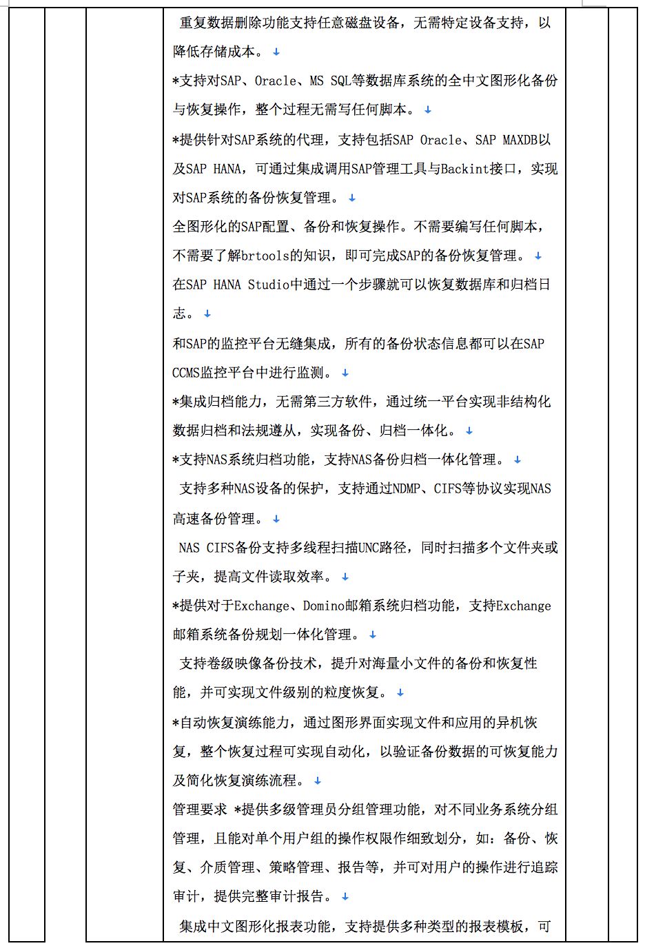
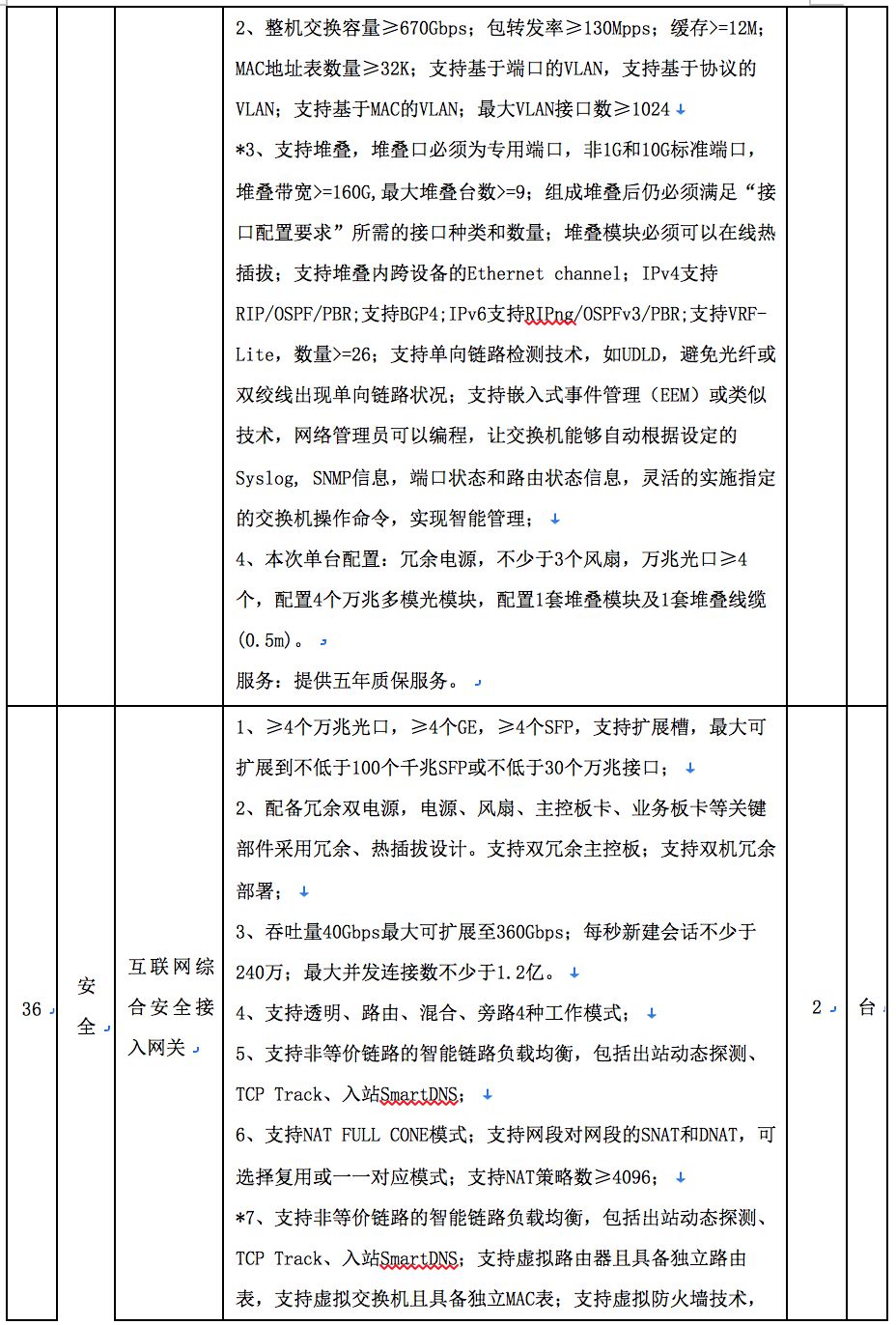
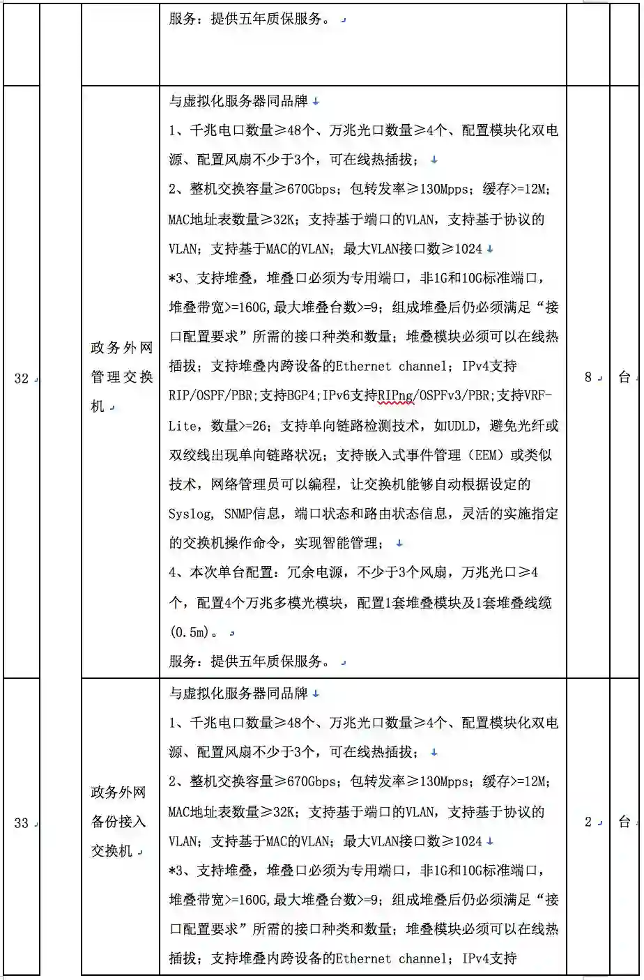
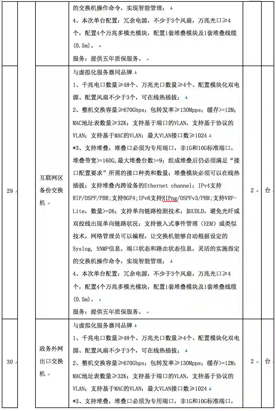
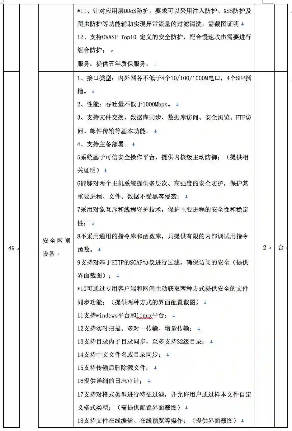
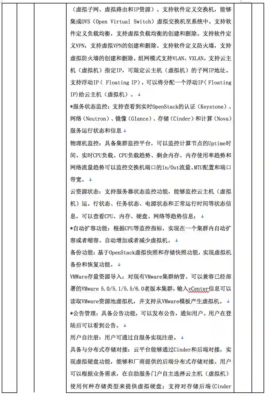
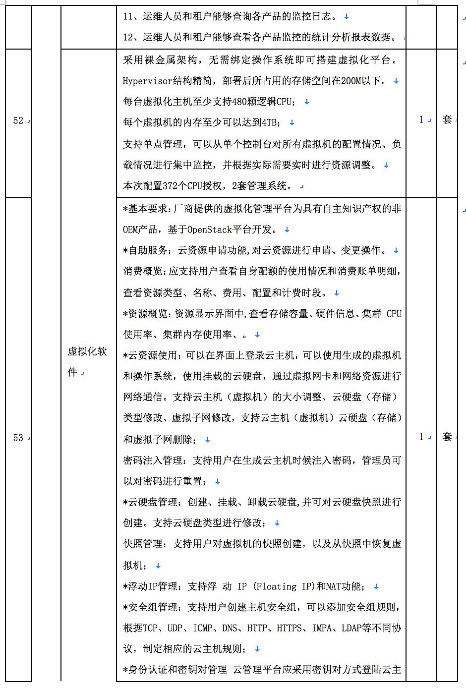
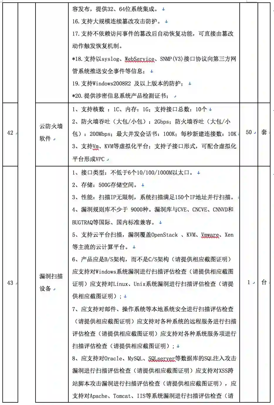
云计算大数据中心硬件平台可满足松原智慧城市的“爱松原”公共服务中心、数据共享与开发系统、智慧食药系统、智慧民政、社会公共信用信息系统等15个智慧应用系统资源要求并随应用需求逐步投入,投入最大的设备量为以下清单:



招标书下载请点击“阅读原文”查看


相关阅读:

中高端IT圈人群,欢迎加入!

4.8亿元大单招标:松原市云计算大数据中心建设项目


登录查看更多
0

相关内容

云计算(Cloud computing)是一种基于互联网的计算方式,通过这种方式,共享的软硬件资源和信息可以按需提供给计算机和其他设备。整个运行方式很像电网,类似之前的网格计算。
【干货书】现代数据平台架构,636页pdf
专知会员服务
260+阅读 · 2020年6月15日
【ICMR2020】持续健康状态接口事件检索
专知会员服务
18+阅读 · 2020年4月18日
【浙江大学】人脸反欺诈活体检测综述
专知会员服务
32+阅读 · 2020年4月15日
专知会员服务
126+阅读 · 2020年3月26日
数据标注研究综述,软件学报,19页pdf
专知会员服务
95+阅读 · 2020年2月20日
广东疾控中心《新型冠状病毒感染防护》,65页pdf
专知会员服务
19+阅读 · 2020年1月26日
5G时代:北京移动业务支撑系统 DevOps 实践
DevOps时代
15+阅读 · 2019年6月13日
企业数据AI化战略:从数据中台到AI中台
36大数据
11+阅读 · 2019年2月18日
智能时代如何构建金融反欺诈体系?
数据猿
12+阅读 · 2018年3月26日
A survey on deep hashing for image retrieval
Arxiv
15+阅读 · 2020年6月10日
Arxiv
29+阅读 · 2020年3月16日
Arxiv
102+阅读 · 2020年3月4日
Arxiv
8+阅读 · 2019年3月28日
Foreground-aware Image Inpainting
Arxiv
4+阅读 · 2019年1月17日
Arxiv
5+阅读 · 2018年3月6日
Arxiv
5+阅读 · 2015年9月14日
VIP会员
相关论文
A survey on deep hashing for image retrieval
Arxiv
15+阅读 · 2020年6月10日
Arxiv
29+阅读 · 2020年3月16日
Arxiv
102+阅读 · 2020年3月4日
Arxiv
8+阅读 · 2019年3月28日
Foreground-aware Image Inpainting
Arxiv
4+阅读 · 2019年1月17日
Arxiv
5+阅读 · 2018年3月6日
Arxiv
5+阅读 · 2015年9月14日
Top
微信扫码咨询专知VIP会员