蛋壳周报20190721:盒马鲜生与国药在线达成售药合作,辛利军任京东健康CEO

2019 年 7 月 21 日 动脉网

作品 | 牙科医生

作者 | 魏德君

图说医疗史 | 20190721期



本周聚焦


《盒马鲜生与国药在线达成售药合作,首例新零售联姻医药电商能擦出怎样的火花?


动脉网获悉,7月18日,中国医药集团旗下医药电商平台运营公司国药健康在线有限公司(以下简称“国药在线”)与上海盒马网络科技有限公司(以下简称“盒马”)达成医药新零售合作伙伴。


双方的合作借助载体自动售药机——“盒药箱”,国药在线提供药品及药事服务,盒马负责物流配送服务,为门店周边3公里的消费者,提供半小时内的配送上门服务,满足消费者紧急用药的需求。


对此,您是怎么看的呢?




本周资本动态



本周国内外医健领域共有19起融资事件,比上周减少加了7起


其中国内共有4起(比上周减少了6起)国外15起(比上周减少了1起)


主要涉及生物医药、医疗大数据、人工智能、健康管理等领域。




投资机构扩展





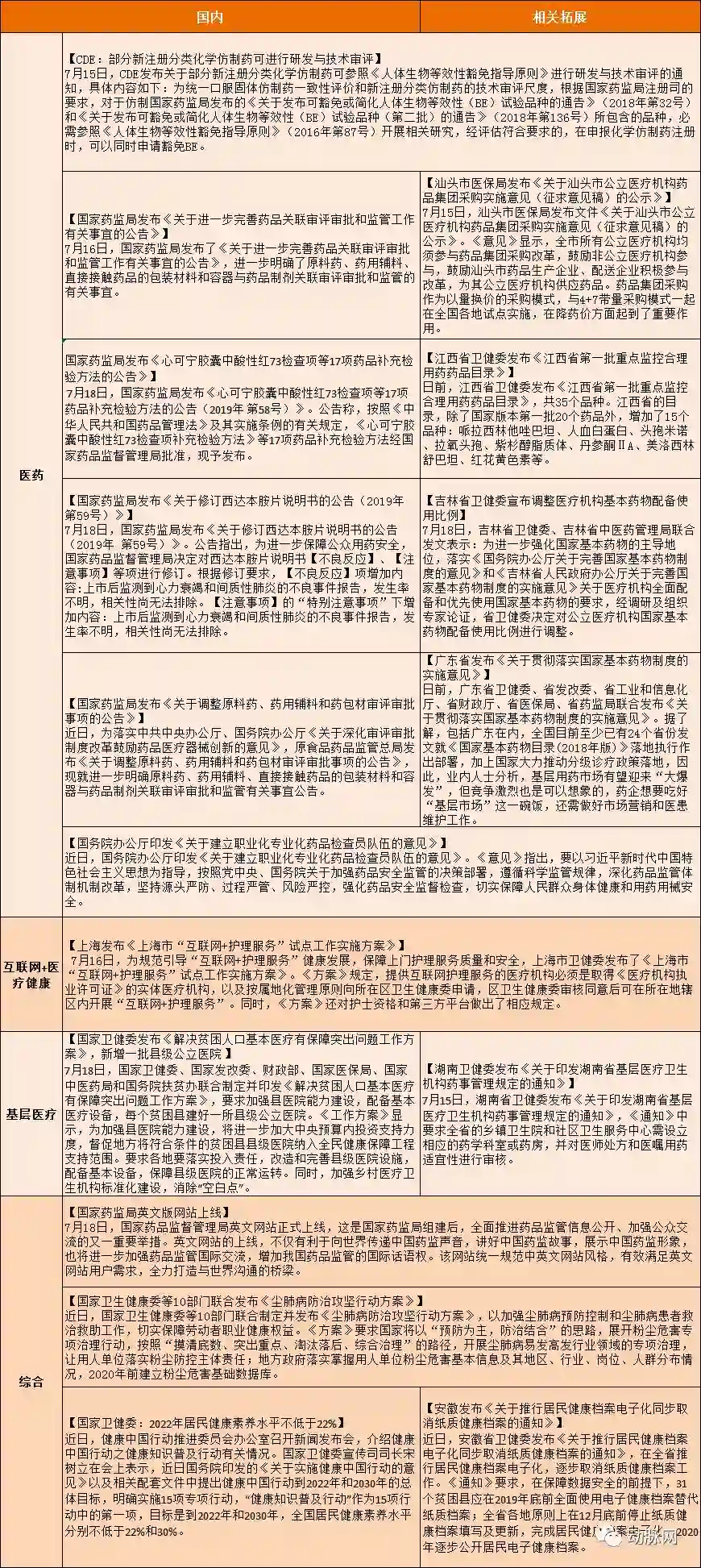
政策动态





行业大事



关键词:商业合作


【绿地联合复旦大学共建全球医学中心】

7月15日,绿地控股将与复旦大学共建复旦绿地全球医学中心,并建设医学科技新城。绿地控股董事长张玉良表示,复旦绿地医学中心将建成集国际医学临床研究、医学教育培训、国际交流,和健康医疗、产业运营于一体的医学科技新城。双方拟在长三角示范区选址,建设周期5年,预计总投资约160亿元。


【和誉医药与美国X4制药公司达成独家合作协议】

7月16日,和誉生物医药有限公司(Abbisko Therapeutics)与美国X4制药公司(X4 Pharmaceutics)宣布,就一款处于临床阶段的fist-in-class口服CXCR4拮抗剂mavorixafor在大中华地区的开发与商业化达成独家合作协议。


【Cipla EU与江苏创诺成立合资企业】

7月16日,Cipla (EU) Limited与江苏创诺制药有限公司宣布双方已达成协议,在中国成立一家合资公司。根据协议,合资公司成立后将成为Cipla的子公司。Cipla EU将持有80%的股份,创诺将持有20%的股份,总投资为3000万美元。合资公司成立后,将在当地设立呼吸科产品生产设施。


【网易考拉与pigeon签订战略合作协议,加码母婴市场】

7月16日,网易考拉与日本的国际母婴用品品牌贝亲(pigeon)签订战略合作协议。双方将在供应链端深入合作,共同加码母婴用品市场。对于本次合作,贝亲管理(上海)有限公司总经理兼董事黄浩表示,中国跨境母婴用品市场发展潜力巨大,是贝亲重点加码的渠道之一。


【星康链签约嘉事国润和仝佥信息,共创医疗健康生态圈】

7月17日,上海星康链健康科技有限公司分别与嘉事国润(上海)医疗科技有限公司、上海仝佥信息技术有限公司在上海紫竹科学园区举行战略合作协议签署仪式。基于星康链与嘉事国润的战略协议,星康链在智慧建康城市项目整体平台解决方案规划设计过程中,将嘉事国润的医院供应链延伸及云医院平台等服务纳入整体方案,交付给终端用户。另一方面,基于嘉事国润目前丰富的上下游产业链及医院资源,结合星康链在医院集成信息平台、互联网医院、处方共享、无人药柜、医教平台等方面的产品技术能力和资源,打造共生发展的健康产业生态链。


【安斯泰来与Frequency达成合作,共同开发听力损失再生疗法】

7月17日,安斯泰来公司与Frequency Therapeutics宣布达成独家许可协议,推进Frequency公司再生疗法FX-322的开发和推广。该药物用于治疗稳定感音神经性听力损失。根据协议条款,安斯泰来将负责FX-322在美国以外的开发和商业化,而Frequency将负责美国的开发和商业化。两家公司将共同负责开展全球临床试验和推广活动。


【隆耀生物与GE医疗达成战略合作,共同加速细胞治疗药物产业化】

7月17日,中国生物科技服务公告称,上海隆耀生物科技有限公司与通用电气医疗系统贸易发展(上海)有限公司订立工艺开发协议和战略合作协议,共同开发适应自体和异体细胞的个性化定制及可多元重组的先进配套自动化封闭系统生产工艺,以加速细胞类药物由科研向产业化的升级。在后继合作中,隆耀生物与GE医疗将秉承强强联合、优势互补原则,共同推动中国CAR-T细胞治疗药品产业化。


【春雨医生联合北大男科共建互联网专科】

7月18日,春雨医生联合北京大学第一医院男科中心郭应禄院士团队,在北京正式发布“互联网专科”品牌。中华医学会男科分会候任主委商学军教授等嘉宾出席并见证互联网男科的发布仪式。郭院士团队将在张志超主任医师的带领下,针对男科的科室特色,结合春雨医生在“互联网+医疗健康”领域的实践经验,共同探讨利用互联网提升男科临床水平,规范互联网男科诊疗,推动中国男科良性健康发展。


【盒马与国药在线达成战略合作,上线30分钟送药服务】

7月18日,盒马与国药健康在线宣布达成战略合作,成为医药新零售合作伙伴。未来,双方将探索依托新零售模式,就医药健康的服务打通线上线下,为盒区房用户全面升级健康消费体验。据了解,这是盒马首次与医药健康企业达成的重要合作,国药在线是中国医药集团旗下唯一的医药电商运营商,主攻线上运营和线下新零售协同。盒马方面表示,盒马线上线下所沉淀的消费数据和数据挖掘能力,也可以为未来切入健康产业带来巨大想象空间。


【广西移动与广西妇幼保健院签署战略合作协议,联合打造5G医疗应用创新中心】

7月18日,广西移动与广西壮族自治区妇幼保健院共同签署“共建未来5G医院的互联网-智慧医疗服务体系”战略合作协议,将联合建设5G医疗应用创新中心,共同打造面向5G应用的互联网-智慧医院服务体系,提升患者就医体验,促进优质医疗资源下沉,提高医疗服务效能。本次联合创建的5G医疗应用创新中心,将重点开展基于5G网络的远程急救转运、远程会诊、远程手术协同等应用研究,满足应急救援、远程医疗、院间协同等医疗无线应用场景需求。


【昆明卫健委与北京朝阳医院达成战略合作,助推京昆医疗协同发展 】

7月18日,昆明市卫生健康委与首都医科大学附属北京朝阳医院正式签署战略合作协议。此次签约标志着京昆医疗合作又迈出坚实的一步。双方将共建高原呼吸病学研究中心昆明分中心。充分利用朝阳医院在国内的临床及科研优势,重点针对高原血气分析、高原地区睡眠呼吸疾病、高原地区肺血管疾病、高原地区慢阻肺等流行病学特点及诊断治疗进行医学研究。此外,还将开展立呼吸专科联盟合作。建立远程会诊机制,朝阳医院定期进行远程教学查房,并派遣专家进行现场指导、专题讲座。


【南丰集团与Celltrion成立鼎赛医药,在中国开发和商业化生物类似药】

7月19日,生物类似药Biosimilar企业韩国 Celltrion公司与香港南丰集团宣布成立合资企业鼎赛医药科技有限公司,公司将专注在中国开发、生产及商业化单克隆抗体生物类似药,致力通过提供世界一流品质、价格优惠的生物类似药产品,服务中国病患未被满足的巨大医疗需求。南丰集团与 Celltrion同时表示双方将进一步探讨,未来在中国建设一座世界级生物药生产基地。


【默克与博德研究所合作,制定CRISPR许可框架以鼓励创新】

7月19日,全球领先科技公司默克与麻省理工-哈佛博德研究所(Broad Institute of MIT and Harvard)宣布达成协议,提供CRISPR(规律成簇的间隔短回文重复)基因编辑技术知识产权(IP)的非独占许可。双方各自控制该IP在商业研究和产品开发领域的使用。


【黑焰医疗与3D打印中心合作,已布局国内10余城市】

目前,黑焰医疗利用自主研发的数字化医疗设计软件、设备、材料和云打印服务平台,将三维打印技术应用于术前规划、术中导航、术后康复及个性化定制,让三维打印和数字技术与医疗临床应用深入结合,辅助医生进行更多医疗创新。黑焰医疗临床应用主要包括:自主研发的医疗三维设计软件,3D打印个性化定制支具及矫形器,3D打印定制手术规划模型及医疗教具,3D打印定制手术及放疗导板,3D打印定制齿科产品,3D打印定制多种材质植入物等。不管在术前术中,还是在内外科康复领域,黑焰医疗同样深入布局。


关键词:人事变动


【京东集团公布新的人事任命,辛利军任京东健康CEO】

7月17日,京东集团公布新的人事任命,京东零售集团轮值CEO徐雷担任京东健康董事长,京东集团副总裁、京东零售生活服务事业群总裁辛利军担任京东健康CEO。


【前华平中国合伙人陈伟豪加入大钲资本,聚焦消费和医疗】

7月17日消息,前华平投资中国消费团队负责人、合伙人陈伟豪于6月加入大钲资本,担任合伙人。将与大钲资本董事长、CEO黎辉配合,共同负责中国消费和医疗这两大核心领域的投资。


【振德医疗第二届董事会鲁建国任董事长,聘任多名高管】

7月18日,振德医疗第二届董事会第一次会议于16日在公司会议室以现场结合通讯的方式召开,董事会选举鲁建国为公司第二届董事会董事长,聘任多名高管。董事会选举鲁建国为公司第二届董事会董事长、总经理,聘任沈振东、徐大生、胡俊武为公司副总经理,聘任金海萍为公司财务负责人,聘任季宝海为公司董事会秘书,聘任俞萍为公司证券事务代表,上述高管任期为三年,自本次董事会审议通过之日起至第二届董事会届满之日止。


【Current Health任命Richard Lennox为其首席运营官】

7月16日,Current Health宣布任命Richard Lennox为其首席运营官。Lennox是一位经验丰富的商业领袖,以帮助科技创业公司加速高速增长而闻名,他将开发和实施公司的增长战略方法,并监督产品开发。


关键词:FDA动态


【Teva支气管痉挛预防装置AirDuo Digihaler获美国FDA批准上市】

7月15日,Teva Pharmaceutical宣布FDA批准其AirDuo Didikhaler上市。AirDuo Didikhaler是一款哮喘吸入器,内置传感器,可以将使用数据发送到用户智能手机上的相应应用程序,其目标是帮助预防支气管痉挛。


【LivaNova高级循环支持系统LifeSPARC获得美国FDA 510(k)批准】

7月15日,LivaNova PLC宣布其新型循环支持泵和控制器LifeSPARC系统已获得美国食品和药物管理局(FDA) 510(k)批准。围绕一个通用的小型控制台和泵,LifeSPARC在各种环境下为紧急救援病人提供临时支持。为方便使用而设计,该系统为多学科项目提供了更多的动力和通用性,以支持更多的病人。该系统配有四个专门的、随时可以部署的工具包,每个工具包都设计用于支持不同的插管策略。


【亚宝药业索拉非尼片获得美国FDA暂时批准文号】

7月15日,亚宝药业公告称,近日公司全资子公司亚宝生物公司收到美国FDA的通知,其申报的索拉非尼片的新药简略申请已获得暂时批准,标志着该产品满足仿制药的所有审评要求,但需在相关专利到期并得到美国FDA最终批准后才可获得在美国市场销售的资格。索拉非尼属于一种口服多靶点、多激酶抑制剂,主要用于不能手术的晚期肾细胞癌的治疗。


【阿斯利康Farxiga未能获得美国FDA批准用于治疗1型糖尿病】

7月15日,英国制药公司AstraZeneca表示,FDA拒绝批准该公司糖尿病治疗药物Farxiga在患有罕见糖尿病的成年人中作为胰岛素补充剂使用。该公司表示,监管机构发布一封完整的回应信,拒绝单靠胰岛素无法控制血糖水平的1型糖尿病患者中使用该药。Farxiga在美国已经被批准用于治疗更常见2型糖尿病。1型糖尿病是一种胰腺分泌很少或没有胰岛素激素的疾病,约5%糖尿病患者受其影响。


【雅培第四代MitraClip获得FDA批准】

7月16日 ,雅培宣布FDA批准了MitraClip G4,MitraClip G4是该公司治疗二尖瓣返流的经导管心脏瓣膜修复设备的最新版本,雅培将MitraClip G4的钳夹数量扩大到4个,包括夹爪面积更大的钳夹,以扩大医生能够提供的治疗选择。G4还拥有控制钳夹驱动,独立控制钳夹,医生可以在植入过程中抓住一个或两个小叶。


【FDA接受诺华公司crizanlizumab生物制品许可申请并加速审查】

7月16日,诺华公司宣布,FDA已接受了该公司crizanlizumab(SEG101)的生物制品许可申请(BLA),并对其用于预防镰状细胞病(SCD)患者的血管闭塞性危象(VOCs)的申请进行优先评审。如果FDA批准,crizanlizumab有望成为第一种针对P-选择素介导的镰状细胞病多细胞粘附的单克隆抗体。


【Seattle Genetics新药enfortumab vedotin提交上市申请】

7月16日,Seattle Genetics/Astellas联合宣布向FDA提交在研抗体偶连药物enfortumab vedotin的上市申请(BLA),用于接受过PD-1/L1抑制剂和铂类药物化疗的局部晚期或转移性尿路上皮癌患者。


【FDA批准默沙东创新抗生素组合Recarbrio上市,治疗复杂性尿路感染和复杂性腹腔内感染】

7月17日,美国FDA批准默沙东公司开发的创新抗生素组合Recarbrio上市,治疗由特定敏感革兰氏阴性菌导致的复杂性尿路感染(cUTI)和复杂性腹腔内感染(cIAI)。Recarbio是由relebactam,、imipenem和cilastatin构成的抗菌产品,relebactam是一款创新β-内酰胺酶抑制剂,imipenem是一款获批β-内酰胺类抗生素,而cilastatin可防止imipenem被肾脏分解。


【抗菌药物产品Recarbrio获美国FDA批准,用于治疗复杂泌尿道感染和腹腔内感染】

7月18日,美国食品和药物管理局宣布,抗菌药物产品Recarbrio(亚胺培南、西拉他汀和雷巴坦)已被批准用于治疗成人复杂泌尿道感染(cUTI)和复杂腹腔内感染(cIAI)。Recarbrio是一种由三种药物联合注射而成的药物。


【海正药业注射用放线菌素D获美国FDA批准】

7月18日,海正药业发布公告,控股子公司海正药业(杭州)有限公司申报的注射用放线菌素D的新药简略申请已获得批准。注射用放线菌素D为抗肿瘤药品,对霍奇金病及神经母细胞瘤疗效突出,尤其是控制发热;对无转移的绒癌初治时单用本药,治愈率达90%~100%,与单用MTX的效果相似;对睾丸癌亦有效,一般均与其它药物联合应用;与放疗联合治疗儿童肾母细胞瘤(Wilms瘤)可提高生存率,对尤文肉瘤和横纹肌肉瘤亦有效。


【美国FDA批准Teva疗法Airduo®Digihaler™ 治疗哮喘患者】

近日,以色列制药巨头梯瓦(Teva)宣布,美国食品和药物管理局(FDA)已批准Airduo®Digihaler™(丙酸氟替卡松/沙美特罗,113 mcg/14 mcg)吸入粉,这是一款带内置传感器的组合疗法数字吸入器,可连接到配套的移动应用程序,为哮喘患者提供吸入器使用信息。值得一提的是,Airduo®Digihaler™是第一款带集成传感器的数字维持哮喘吸入器疗法,适用于12岁及以上哮喘患者的治疗,该产品不适用于缓解突发呼吸问题,也不能代替救援吸入器。


关键词:产品获批


【FDA批准拜耳Gadavist为首个可用于CAD患者的心脏磁共振对比剂】

7月15日,拜耳宣布,美国FDA已批准Gadavist注射液用于心脏磁共振成像(CMRI),用于已知或疑似冠状动脉疾病(CAD)成人患者评估心肌灌注和晚期钆增强(LGE)。Gadavist是FDA批准的第一种也是唯一一种用于CAD患者CMRI的磁共振对比剂。此次批准将使这一经过验证的非侵入性诊断方法可用于医疗专业人员评估患者是否患CAD这种最常见的心脏疾病,提供有关心脏功能的重要信息,以支持对这种高度流行疾病的管理。


【哈药股份蒙脱石散通过国家药监局一致性评价】

7月16日,哈药股份公告称,分公司哈药集团中药二厂收到国家药监局颁发的关于蒙脱石散的《药品补充申请批件》(批件号:2019B03291),该药品通过仿制药质量和疗效一致性评价。根据CHIS数据显示,2018年蒙脱石散在国内医疗机构和零售终端的总销售额约为6亿元,中药二厂该药品的销售额为904万元,占比1.51%。据悉,中药二厂针对该药品一致性评价已投入研发费用约285万元人民币。


【绿叶制药高剂量利斯的明透皮贴剂在德国获批上市,用于治疗阿尔茨海默病】

7月15日,绿叶制药集团宣布,德国药品和医疗器械管理局已批准剂量为13.3mg/24h的利斯的明单日透皮贴剂的上市申请。这一剂量是对现有剂量规格4.6mg/24h和9.5mg/24h的补充,利于医生根据患者情况提供更适合的个体化给药剂量。利斯的明单日透皮贴剂用于治疗阿尔茨海默病,是绿叶制药在中枢神经领域的核心产品之一。目前,利斯的明单日透皮贴剂已在全球20多个国家有售,市场表现良好。


【诺和诺德Esperoct®获加拿大批准用于青少年和成人A型血友病】

7月15日,诺和诺德宣布,加拿大卫生部已批准其长效化凝血因子VIIIEsperoct®用于治疗青少年(≥12岁)和成人A型血友病。Esperoct可提供有效预防,减少出血发作的频率,在成人和青少年中每4天以50IU/kg剂量给药,年出血率为1.18。加拿大血友病协会主席兼董事会主席Paul Wilton说:“加拿大血友病协会提倡尽可能广泛地使用凝血疗法,并欢迎监管部门批准这一治疗血友病A的额外选择。”


【艾伯维“后修美乐时代”关键产品Skyrizi获英国NICE批准,治疗斑块型银屑病】

7月15日,美国生物技术巨头艾伯维(AbbVie)新型抗炎药Skyrizi在英国监管方面传来喜讯。英国国家卫生与临床优化研究所(NICE)已发布一份积极的最终评估文件,推荐Skyrizi用于传统系统疗法治疗失败的重度银屑病成人患者。这项推荐意味着,英国国家卫生服务系统(NHS)将从8月份开始提供Skyrizi,用于有资格接受该药治疗的患者。NICE指出,临床试验数据显示,Skyrizi比艾伯维抗炎药Humira(修美乐,阿达木单抗)和强生的IL-12/IL-23抑制剂Stelara更有效。


【众生药业控股子公司肝炎创新药物ZSP1601获俄罗斯联邦知识产权局颁发专利证书】

7月16日,众生药业发布公告称,其控股子公司广东众生睿创生物科技有限公司收到俄罗斯联邦知识产权局颁发的专利证书。该专利是公司控股子公司众生睿创用于治疗非酒精性脂肪性肝炎(NASH)创新药物ZSP1601项目衍生的类似化合物专利。ZSP1601片是国内第一个获得临床试验批件并具有全新作用机制用于治疗NASH的创新药物,也是首个完成健康人药代及安全性临床试验的用于治疗NASH的国内创新药项目,并且是首个进入评价NASH患者早期药效学临床试验的国内创新药项目,目前已获得组长单位吉林大学第一医院Ib/IIa期临床试验伦理批件。


【GSK全球首个治疗系统性红斑狼疮生物制剂中国获批上市】

7月16日,葛兰素史克(GSK)宣布倍力腾(通用名:注射用贝利尤单抗)获得国家药品监督管理局批准上市。作为全球首个获批应用于治疗系统性红斑狼疮的生物制剂,倍力腾此次在中国被批准与常规治疗联合,适用于在常规治疗基础上仍具有高疾病活动的活动性、自身抗体阳性的系统性红斑狼疮(SLE)成年患者。


【卫材Halaven获NMPA批准,用于治疗局部晚期或转移性乳腺癌】

7月17日,卫材宣布中国药品监督管理局(NMPA)已批准其内部开发的新型抗癌药Halaven(eribulin mesylate,甲磺酸艾瑞布林),用于既往已接受过至少两种化疗方案(包括蒽环素和紫杉烷)的局部晚期或转移性乳腺癌患者。Havalen是一种合成的大田软海绵素(halichondrin B)类似物,这是一种微管动力学抑制剂,具有新颖的作用机制。Halichondrin B是一种从生长在日本沿海的黑色海绵上发现的物质,能够有效治疗肿瘤。


【富山化学工业株式会新型喹诺酮类抗菌药「加雷沙星」在中国获批上市】

7月18日,富山化学工业株式会在中国提交的甲磺酸加雷沙星上市申请(JXHS1300058)获得国家药品监督管理局(NMPA)批准。甲磺酸加雷沙星(Geninax)是第四代喹诺酮类抗生素,对于治疗革兰氏阳性和革兰氏阴性细菌感染都有效,由富山化学工业株式会社首次发现。甲磺酸加雷沙星片可以通过抑制DNA促旋酶和拓扑异构酶IV的细菌,起到杀菌作用;在另一方面,它可以选择性地抑制细菌的拓扑异构酶(Top II)。


【首个治疗系统性红斑狼疮单抗药物Belimumab在中国获批上市】

7月18日,国家药监局通过优先审评审批,批准英国葛兰素公司的贝利尤单抗(Belimumab)进口注册申请,用于正在接受标准治疗的活动性、自身抗体阳性的系统性红斑狼疮(SLE)成人患者。这是第一个用于治疗SLE的单抗药物。


【太极集团利奈唑胺葡萄糖注射液获药品注册批件】

7月19日,重庆太极实业(集团)股份有限公司发布公告称,公司控股子公司西南药业股份有限公司收到国家药品监督管理局关于利奈唑胺葡萄糖注射液的《药品注册批件》。利奈唑胺为一种恶唑烷酮类抗生素,主要用于治疗革兰阳性(G+)菌引起的感染,包括由金黄色葡萄球菌(甲氧西林敏感和耐药的菌株)或肺炎链球菌引起的院内获得性肺炎等。


【诺华多发性硬化创新药捷灵亚(芬戈莫德)在华获批】

7月19日,诺华制药(中国)宣布,国家药品监督管理局批准捷灵亚® (芬戈莫德)用于治疗10岁或10岁以上患者的复发型多发性硬化(RMS),这也是目前唯一一个有儿童适应症的多发性硬化疾病修正治疗(DMT)药物。捷灵亚®也于2018年被国家药品监督管理局药品审评中心入选第一批《临床急需境外新药名单》。



深度报告



天猫和阿里健康联合推出《2019暑期医美数据》

近日,天猫和阿里健康联合推出《2019暑期医美数据》,数据显示,2019年6月中旬,随着高考和暑期正式拉开序幕,天猫上购买医美类产品整体人数环比5月增长2.34倍。跟工作一族相比,学生族选择偏重于轻医美类型,据显示,最受学生们欢迎项目中,排在前三包括瘦脸、补水、美白。


不过,随着人们对于医美的开放度日益提高,填充、隆鼻、祛斑和开双眼皮也越来越受到关注。据2018年一份医美行业调查报告估算,中国医美市场规模已超2200亿。跟2018年相比,整个6-7月间,天猫上进行医美消费18-24岁年轻人人数是去年同期2.14倍,该年龄段也在医美消费人群中占比日渐提高,占到整体近33%。


IDC发布最新报告:2018年中国医疗云总支出达50.5亿

近日,根据IDC研究,2018年中国医疗云IT总支出达到50.5亿元人民币,预计2023年将达到168.8亿元人民币,2018至2023年的年复合增长率为27.3%。根据报告中显示,公有云厂商和提供医疗私有云建设及运营医疗信息化厂商是当前医疗云两类主要厂商,报告选取11家获得市场认可的医疗云企业做了分析评估,可以供医院和地方卫健委政府以及各类新兴医疗服务机构在选择供应商时参考。医疗云不仅体现在医院IT基础架构采用云计算以及医疗信息系统采用云服务的模式,而且医疗云也是支撑新技术应用的平台。


体外诊断之POCT检测市场潜力报告

近日,中国医疗器械行业协会发布了《体外诊断之POCT检测市场潜力报告》,报告中对POCT行业在基层市场和急诊市场的市场潜力进行了详细测算,预计分级诊疗和五大急救中心建设落地后将为POCT行业带来合计超过200亿元的增量空间。


联合国艾滋病联合规划署:各国现状喜忧参半

7月16日,联合国艾滋病联合规划署发布报告《全球艾滋病最新情况——以社区为中心》,报告称,2018年全世界大约有170万人感染艾滋病毒,比2010年减少16%,主要归功于非洲南部和东部国家在对抗疾病方面取得的进展。2018年全球有77万人死于艾滋病。


报告显示,目前全世界3790万艾滋病患者中有170万是儿童。报告揭示了当前各国喜忧参半的现状:有些国家取得了令人瞩目的成果,而另一些国家却面临着艾滋病病毒新发感染和艾滋病相关死亡人数的攀升。


《2019H1生物技术领域投融报告》:2019上半年国内总融资额达16亿美元

近日,动脉网发布《2019H1生物技术领域投融报告》。报告数据显示,2019年上半年,国内生物、医药领域共有63起融资事件,总计融资额16.45亿美元;海外企业中,一共有115起融资,融资总额54.08亿美元。此外,国内生物技术领域还发生了7起IPO事件,总计IPO募资14.03亿美元;国外总计17起IPO,总计募资11.94亿美元。



 文 | 李汶芸

微信 | kokopellii

添加时请注明:姓名-公司-职位

网站、公众号等转载请联系授权



近期推荐

声明:动脉网所刊载内容之知识产权为动脉网及相关权利人专属所有或持有。文中出现的采访数据均由受访者提供并确认。未经许可,禁止进行转载、摘编、复制及建立镜像等任何使用。

点击“阅读原文”,每天都有新发现

登录查看更多
0

相关内容

商业数据分析,39页ppt
专知会员服务
165+阅读 · 2020年6月2日
【德勤】中国人工智能产业白皮书,68页pdf
专知会员服务
310+阅读 · 2019年12月23日
【大数据白皮书 2019】中国信息通信研究院
专知会员服务
138+阅读 · 2019年12月12日
医药零售行业报告
医谷
9+阅读 · 2019年7月8日
刘强东人设崩了,京东没崩
PingWest品玩
6+阅读 · 2018年11月20日
爱奇艺路演PPT曝光:下周在纳斯达克上市
腾讯科技
3+阅读 · 2018年3月19日
京东与斯坦福达成战略合作 携手推进AI研究
京东大数据
3+阅读 · 2017年11月28日
易观联合清华海峡研究院成立人工智能实验室
Analysys易观
4+阅读 · 2017年10月28日
Conceptualize and Infer User Needs in E-commerce
Arxiv
3+阅读 · 2019年10月8日
Phase-aware Speech Enhancement with Deep Complex U-Net
Adversarial Metric Attack for Person Re-identification
Arxiv
5+阅读 · 2018年5月10日
Arxiv
4+阅读 · 2018年1月15日
VIP会员
Top
微信扫码咨询专知VIP会员