大电网对新能源惯量支撑、一次调频以及高电压穿越能力的要求

2018 年 5 月 31 日 NE电气

上期内容:又一个机场down掉了,下一个会是谁?


近期重要事宜公告:

阅读量最高的17篇学术报告

河北工业大学电气工程学院诚聘英才

华中科大徐伟教授清华大学张品佳教授华北电力大学李庆民教授赵成勇教授美国亚利桑那州立大学Raja Ayyanar教授美国佐治亚大学叶津教授清华四川能源互联网研究院   招收博士研究生、博士后、访问学者。更多招聘信息,请点击“高薪诚聘电气工程博士博士后”。


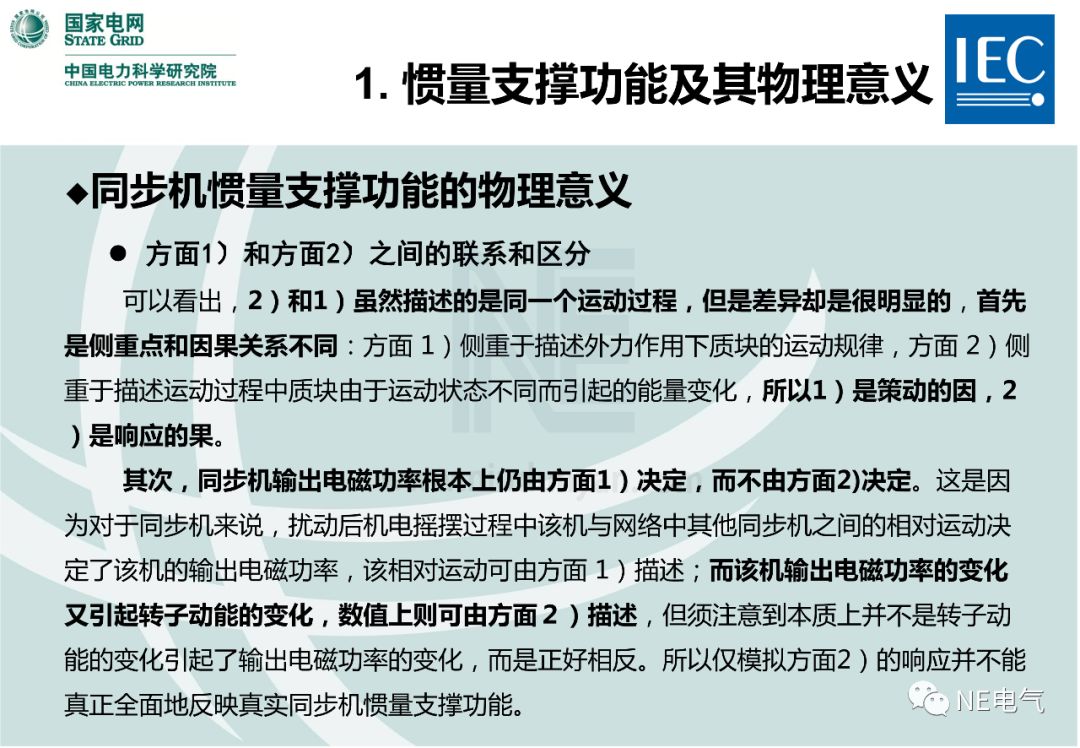
秦晓辉教高提供,特此感谢!

专家介绍

秦晓辉(博士,教授级高级工程师),39岁,2008年毕业于华北电力大学电力系统及其自动化专业,师从杨奇逊院士和毕天姝教授,获得工学博士学位,现为中国电力科学研究院系统研究所电力系统规划技术研究室主任助理,教授级高级工程师。先后承担了多项国家电网公司重要科技项目,并积极参加IEEE、CIGRE、IEC等国际学术组织与相关学术活动,是IEEE Senior Member,CIGRE Member,CIGRE JWG C2/C4.37联合工作组(电力系统稳定控制的系统性框架设计推荐方案)工作组、CIGRE WG B4.49工作组(可控串补性能评价与应用回顾)工作组、IEC (国际电工委员会)SC8A(新能源接入电网技术分委会)AHG3(新能源接入电网技术路线图)工作组、CIGRE WG C4.47工作组(电力系统弹性)工作组专家成员。共获得青海省科学技术进步一等奖1项,中国电力科学技术二等奖2项、三等奖1项,国家电网公司科技进步一等奖2项、二等奖1项,中国电力科学研究院科技进步一等奖5项、二等奖4项、三等奖4项,中国电力科学研究院优秀论文奖3项,优秀专著奖1项,优秀专利奖1项。发表中英文学术论文100篇,其中SCI、 EI检索66篇;合作出版中英文专著8部;申请国家发明专利12项,已授权11项;参与制定国家标准1项、行业标准1项、国家电网公司企标4项,入选国家电网公司优秀专家后备人才计划。参与策划并组织实施了国家电网公司大电网规划与运行控制技术深化研究重大专项研究计划,参与策划提出了张北柔性直流电网示范工程的系统构建方案。


如需转载,请联系微信NEdianqi

欢迎转发至朋友圈,拥有知识,分享知识


推荐阅读:点击标题阅读

大电网主动保护与控制

大电网恢复决策与调度技术

电能质量综合优化与智能电网安全控制

集成高比例风能和太阳能发电的智能配电网

高比例新能源场景下电力系统的稳定问题与技术需求

欢迎分享您的优质资源

投稿邮箱:xiongliansong@163.com

登录查看更多
1

相关内容

穿越到古代。
【北京大学】面向5G的命名数据网络物联网研究综述
专知会员服务
38+阅读 · 2020年4月26日
【自动化学报】零样本学习研究进展,中国石油大学
专知会员服务
88+阅读 · 2020年1月27日
电力人工智能发展报告,33页ppt
专知会员服务
132+阅读 · 2019年12月25日
【白皮书】“物联网+区块链”应用与发展白皮书-2019
专知会员服务
94+阅读 · 2019年11月13日
分布式智能计算系统前沿
中国计算机学会
19+阅读 · 2019年10月8日
CNCC技术论坛丨新型持久内存系统与安全
中国计算机学会
7+阅读 · 2019年9月15日
智能配用电大数据分析-概率性负荷预测
NE电气
5+阅读 · 2019年7月5日
人工智能在设备状态评价和故障诊断中的应用
NE电气
23+阅读 · 2018年11月17日
【工业智能】电网故障诊断的智能技术
产业智能官
34+阅读 · 2018年5月28日
学界丨面向未来培养人工智能人才 天津大学人工智能学院成立
天津市智能交通专项行动计划
智能交通技术
8+阅读 · 2018年1月18日
【工业大数据】李杰:工业大数据的前半生和后半生
产业智能官
6+阅读 · 2017年11月30日
Arxiv
10+阅读 · 2019年2月19日
Arxiv
24+阅读 · 2018年10月24日
Arxiv
19+阅读 · 2018年6月27日
VIP会员
相关VIP内容
【北京大学】面向5G的命名数据网络物联网研究综述
专知会员服务
38+阅读 · 2020年4月26日
【自动化学报】零样本学习研究进展,中国石油大学
专知会员服务
88+阅读 · 2020年1月27日
电力人工智能发展报告,33页ppt
专知会员服务
132+阅读 · 2019年12月25日
【白皮书】“物联网+区块链”应用与发展白皮书-2019
专知会员服务
94+阅读 · 2019年11月13日
相关资讯
分布式智能计算系统前沿
中国计算机学会
19+阅读 · 2019年10月8日
CNCC技术论坛丨新型持久内存系统与安全
中国计算机学会
7+阅读 · 2019年9月15日
智能配用电大数据分析-概率性负荷预测
NE电气
5+阅读 · 2019年7月5日
人工智能在设备状态评价和故障诊断中的应用
NE电气
23+阅读 · 2018年11月17日
【工业智能】电网故障诊断的智能技术
产业智能官
34+阅读 · 2018年5月28日
学界丨面向未来培养人工智能人才 天津大学人工智能学院成立
天津市智能交通专项行动计划
智能交通技术
8+阅读 · 2018年1月18日
【工业大数据】李杰:工业大数据的前半生和后半生
产业智能官
6+阅读 · 2017年11月30日
Top
微信扫码咨询专知VIP会员