2017-2018集中式长租公寓白皮书

2018 年 8 月 23 日 行业研究报告

提示点击上方"行业研究报告"关注本号。

行研君说

导语

不完全数据统计,截止到2017年底,国内重点城市中集中式品牌长租公寓门店约为2000家,房间数约为16万间。其中,泊寓后来居上,仅用数年的时间,其新开门店数已达190家,超越魔方成为目前国内集中式长租公寓门店数最多的公寓品牌。

PS:行研君最近开始拉一些群,想加入的朋友们可以添加好友“行研君的小秘书”(ID:fangozoo),标明缘由:核心粉丝群,期待您的加入!


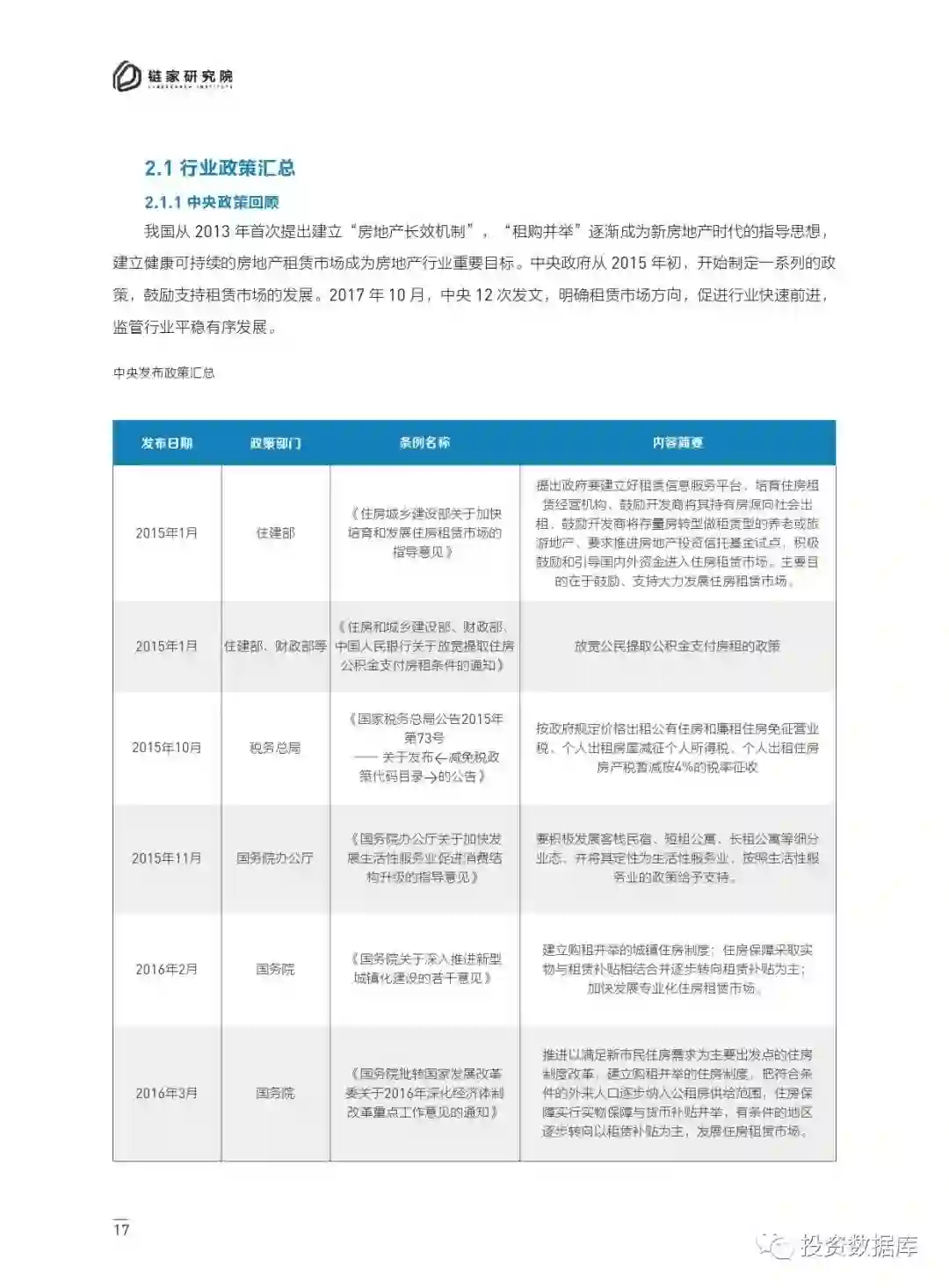
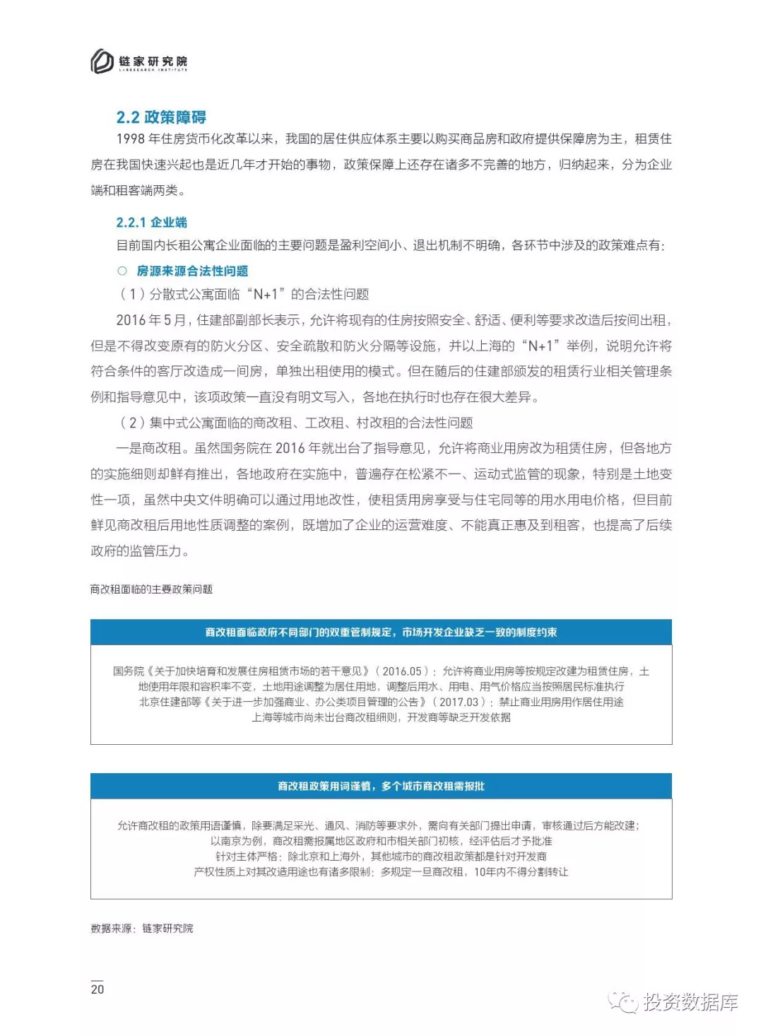
来源:链家研究院





——END——


【PS:点击以下图片可查看内容】


投资&学习

课程 地点 价格 查看
私募类 北大中关新园 2.98万/年 详情
上市管理类 社科院研究生院 8.8万/年 详情


推荐阅读

《雄安新区》

《腾讯报告》

《小龙虾》

登录查看更多
1

相关内容

报告 | 2020中国5G经济报告,100页pdf
专知会员服务
98+阅读 · 2019年12月29日
【德勤】中国人工智能产业白皮书,68页pdf
专知会员服务
310+阅读 · 2019年12月23日
2019中国硬科技发展白皮书 193页
专知会员服务
86+阅读 · 2019年12月13日
【白皮书】“物联网+区块链”应用与发展白皮书-2019
专知会员服务
94+阅读 · 2019年11月13日
2019年男性护肤消费趋势报告
行业研究报告
8+阅读 · 2019年9月30日
2019中国宠物医院发展报告
行业研究报告
12+阅读 · 2019年7月30日
2018-2019年互联网行业企业研究报告-字节跳动
行业研究报告
6+阅读 · 2019年7月8日
2018年物业管理行业深度研究报告
行业研究报告
7+阅读 · 2019年5月17日
2018潮流文化发展白皮书
行业研究报告
7+阅读 · 2019年4月27日
2019年中国运动健身行业发展趋势白皮书
行业研究报告
4+阅读 · 2019年4月25日
2018人工智能行业应用价值报告
行业研究报告
3+阅读 · 2018年4月14日
2018人工智能助力法律服务研究报告
行业研究报告
7+阅读 · 2018年4月3日
车联网白皮书(2017)
智能交通技术
14+阅读 · 2017年10月8日
TResNet: High Performance GPU-Dedicated Architecture
Arxiv
8+阅读 · 2020年3月30日
Structure Aware SLAM using Quadrics and Planes
Arxiv
4+阅读 · 2018年8月13日
Arxiv
4+阅读 · 2018年5月4日
Arxiv
13+阅读 · 2018年1月11日
Arxiv
27+阅读 · 2017年12月6日
VIP会员
相关资讯
2019年男性护肤消费趋势报告
行业研究报告
8+阅读 · 2019年9月30日
2019中国宠物医院发展报告
行业研究报告
12+阅读 · 2019年7月30日
2018-2019年互联网行业企业研究报告-字节跳动
行业研究报告
6+阅读 · 2019年7月8日
2018年物业管理行业深度研究报告
行业研究报告
7+阅读 · 2019年5月17日
2018潮流文化发展白皮书
行业研究报告
7+阅读 · 2019年4月27日
2019年中国运动健身行业发展趋势白皮书
行业研究报告
4+阅读 · 2019年4月25日
2018人工智能行业应用价值报告
行业研究报告
3+阅读 · 2018年4月14日
2018人工智能助力法律服务研究报告
行业研究报告
7+阅读 · 2018年4月3日
车联网白皮书(2017)
智能交通技术
14+阅读 · 2017年10月8日
Top
微信扫码咨询专知VIP会员