教育信息化服务标准体系框架研究

2018 年 8 月 3 日 MOOC

| 全文共19576字,建议阅读时40分钟 |


本文由《现代远距离教育》杂志授权发布

作者:刘名卓、祝智庭、童琳

摘要

 

近几年,我国教育信息化呈现出由功能驱动型向服务驱动型转化的特征,“用户驱动、政府主导、企业承包、服务至上”的教育信息化服务外包与使用模式已成为教育信息化服务的重要模式。在教育信息化服务标准体系预研阶段的一些研究工作中,综合运用了文献分析、问卷调查和案例分析法,主要针对教育信息化服务的概念内涵、标准研制缘由进行了深度剖析;分析了可参引的国内外标准,针对教育信息化服务企业的服务现状与面临的问题困境进行了调查研究,最后依照教育信息化服务行业的发展特点整合典型的服务实践案例,面向该行业的未来发展趋势,提出了基础教育信息化服务标准研制的体系框架,并对该框架内容进行了阐述。

关键词:教育信息化;服务;标准;政府购买服务


一、引言


教育信息化服务是随着教育信息化发展而日益凸显的问题,是教育信息化和服务二者发展的集合体,是服务承接主体通过提供必要的教育信息化手段和方法,以满足教育领域中消费者需求的“过程”。近几年我国政府加大了向社会力量购买教育信息化服务的力度,将教育信息化纳入公共服务治理的视域进行研究与推进[1]。服务外包和PPP项目①是当前政府购买教育信息化服务的主要形式,越来越多的第三方教育信息化服务机构/企业加入到教育信息化服务领域中来。祝智庭等认为教育信息化是一类复杂的系统工程,涉及到多个利益相关方和多角色的分工合作,单靠政府或学校的一厢情愿,很难取得预期效果[2]。

 

但政府、学校和服务承接主体这三者之间还并未形成成熟的服务主体生态链,它们之间还缺乏相应的服务规范标准作为统一的行动纲领。标准规范的缺失势必会造成以下不良影响:一方面,企业没有可依据的标准来规范工作,也没有相应的服务人才标准对服务人员实施培养与评价;另一方面,政府购买教育信息化服务时,也没有相应的服务质量评价与监控标准可供借鉴。如此势必会影响教育信息化服务的深层次发展,造成服务业态的混乱。还有,相比于一般的服务行业,教育信息化服务有其特殊性,并且复杂程度更高,这是由于教育系统本身具有复杂性;另外,教育信息化服务除具有服务的易逝性、无形性、可变性(服务质量受很多因素影响,经常变化)、同步性(生产和消费同时进行)之外,还具有生成性、协同性、体验性和无边界性的特征。

 

在此背景下,教育信息化服务标准(Education Technology Service Standards,简称ETSS)应运而生。该标准是在全国信息技术标准化技术委员会教育信息化技术标准委员会的指导下,由教育信息化服务标准工作组(ETSS工作组)组织研究制定,采用“政产学研用”联合推进的研制路线,由华东师范大学牵头,业内资深企业、电教馆、示范学校等共同参与研制。该套标准的应用范围主要涉及教育信息化服务提供商、产品供应商、教育行政部门、学校、教师等。

 

二、教育信息化服务内涵解析

 

服务在实践领域是一个大家耳熟能详的词,各行各业都需要服务,主张“以市场为导向,以客户为中心”的工作理念。2005年IBM率先提出服务科学的概念,将服务从实践层面上升到了理论层面[3]。按照“GB/T15624.1-2011服务标准化工作指南1部分总则”的定义,服务是通过提供必要的手段与方法,以满足服务接受者需求的“过程”[4]。

 

在中国知网分别以“服务”并含“教育信息化”“教育信息化服务”为关键词进行主题检索(截至2018年4月3日)。从文献数量上来看,以“服务”并含“教育信息化”为主题搜索的文献条目有1946条;但以“教育信息化服务”为主题搜索的文献条目仅有140条。从文献内容上来看,“教育信息化服务”这一术语在我国学界最早出现于1998年袁昱明发表的《狭义图书馆教育职能论》一文[5],但文中对其内涵并未做深入探讨。后来黎加厚[6]在阐述“以人为本”的教育信息化发展观时,着重强调了教育信息化的服务观。但是整体来说,2010年之前关于教育信息化服务的研究还是比较少。2010年以后,论文数量增加幅度变大,这主要受技术和服务理念不断深化与发展以及近年来政府购买教育信息化服务所占份额逐年提高的影响[1,7]。最近几年更是呈现迅速上升的趋势。但总体来说,当前对教育信息化服务的研究仍集中于理念探索、概念内涵、特点论述与发展展望等方面,有关服务标准研究方面还比较少见。

 

对于教育信息化服务的界定,很多专家学者提出了他们自己的观点,如祝智庭认为,教育信息化应服务于提高教学效果、促进学生发展、以及改善教学管理[8]。而黎加厚认为,教育信息化服务通过各类服务系统,旨在为学习者提供学习、生活的平台,以满足教师和学生多方面的精神生命需求[6]。其通过创设信息化的学习环境,为教师和学生提供软硬件、数字资源、系统平台等多方面服务,以达到提高学生学习成绩和提高师生生命质量的教育目标[9]。林君芬认为教育信息化服务是整合服务外包和教育服务的一种新型教育服务模式,将服务外包理念引入到教育系统内,以突破教育服务在时间、空间上的边界[10-11]。

 

从各位学者的界定中可以看出,目前的教育信息化服务内涵主要存在两种观点,一种是在大教育的视域下,将教育信息化本身看作是一种教育服务,主张资源即服务、软件即服务、工具即服务的观点,是一种“功能驱动型”的服务观,如黎加厚教授的定义。在这种服务观的指导下,教育信息化初期主要以建机房、建网络、建多媒体教室、建数字化教学资源等为要,代表性工作是“十二五”期间提出的“三通两平台”(校校通、班班通和人人通)的建设[12]。另一种是随着教育信息化工作逐步推向深入后,在新的历史发展期国家提出的以“服务全局(服务使命)、融合创新(服务任务)、深化应用(服务任务)、完善机制(质量保障)”为工作原则的教育信息化服务格局[12],是一种“服务驱动型”的服务观,如祝智庭和林君芬两位学者的定义。这种服务观较前一种服务观更加突显了教育信息化的服务属性和教育的服务属性,进一步明确了教育信息化的使命和任务,突破了前一种服务观静态的、以基础建设为主的局限性。

 

教育信息化服务是服务提供者提供必要的教育信息化手段和方法,以满足教育领域中服务接受者需求的“过程”。这里的手段和方法包括服务提供者可利用的物质手段和方法,如软硬件环境、技术工具、各类资源、相关量表量规等信息技术,此外还包括非物质手段和方法,如对服务接受者的信息技术应用培训指导、个性化的信息化解决方案和建议等。服务需求主要包括需要能够解决问题的有形工具和手段、需要能够解决问题的无形工具和手段、直接获得帮助或照顾、或者得到方便和满足的感觉等。服务的对象包括教育行政部门、学校、教师、学生、家长等教育系统内部群体;服务的主体可以是服务提供商,也可以是产品提供商,或者是两者的结合体。

 

三、教育信息化服务标准体系设计

 

按照国际惯例和我国国家标准化委员会的规定,制定标准有一套严格的程序和要求。关于基础教育信息化服务标准的研制,我们主要采用体系预研、研制开发、验证与试点、体系改进的研制路线,这四个环节将促进标准体系不断完善和改进。在体系预研阶段的一些研究工作中,主要从基础教育信息化服务行业的发展特点与实践诉求出发,着眼于该行业的未来发展,并整合该行业的最佳实践和需方要求,制定标准的体系框架。下面将从可参引的国内外标准、国际上典型的服务案例,以及我国基础教育信息化的服务现状展开调研与分析,并在此基础上提出ETSS的内容体系框架。

 

(一)可参引的国内外相关标准

 

多家有影响力的国际标准组织和研究机构先前已参与并推动了教育信息化相关标准的研制工作,正式发布了多项国际标准和国家标准[13],例如国际标准化组织ISO/IEC JTC1 SC36委员会制定了学习资源元数据标准,美国国防部高级分布式学习计划署(ADL)发布了可共享内容对象参考模型(SCORM),IEEE/LTSC发布了学习对象元数据(LOM)以及学习体系架构与参与者模型,我国全国信息技术标准化委员会教育技术分委员会(简称CELTSC)也发布了中国E-Learning相关的技术标准[14]。

 

然而,目前研究教育信息化服务方面的专有标准规范还比较少,国内外可供借鉴与引用的标准主要有4项,国内1项,国外3项,不过这些标准主要是关于信息技术服务质量方面的,详见表1。

 


如表1所示,可参引的国内标准主要是信息技术服务标准(ITSS-Information Technology Service Standards),其由工业和信息化部、国家标准化管理委员会联合指导研制,主要用于实施标准化和可信赖的服务。作为一套综合的信息技术服务标准库,其全面规范了IT服务产品与其组成要素,总结了我国IT服务行业的最佳实践,是我国从事IT服务研发、供应、推广和应用等各类组织自主创新成果的固化[1516]。ITSS标准体系应用领域涵盖范围比较广,其中包含教育,所以从某种意义上来说,教育信息化服务标准(ETSS)相当于ITSS在教育领域的本地化和例化,所以ITSS必定成为ETSS标准研制的重要参考,除此之外,其建设机制、进度计划等也是很好的参照。除ITSS标准外,相关的教育技术标准也是ETSS标准研制的重要参考依据,如我国教师教育技术应用能力标准。

 

除可参引的国内标准外,可供ETSS参引的国际标准主要有ISO/IEC20000标准、COBIT和ISO/IEC27000系列标准3项。ISO/IEC20000标准由国际标准组织(ISO)于2005年12月15日正式发布,该标准主要通过“信息技术服务标准化”来管理信息技术问题,该标准体系当中有关服务管理的规范和实践导则有助于ETSS标准中指导类标准的拟订。COBIT(Control Objectives for Information and Related Technology)标准当中针对人员和过程的标准库可以为ETSS标准中人员能力建设标准的研制提供参照。ISO/IEC27000系列标准是信息安全管理体系标准,在ETSS标准的研制过程中可以重点参考该系列标准的内容格式,如原理与术语、要求、实施指南三方面的标准以及认证方面的一些要求。

 

(二)典型服务案例

 

除文献分析以及对可参引的国内外标准进行相应的梳理外,我们针对国际上一些典型的服务案例也进行了研究与分析,主要剖析了IBM公司的教育服务案例和WTO服务贸易条款。

 

1.IBM服务科学

 

IBM首次提出了服务科学的概念[17],把服务从实践领域上升到理论层面。IBM认为,服务科学具有多种学科交叉的特性,服务业与技术以及其它学科越来越走向融合与一体化[18]。2005年5月,IBM宣布和高校合作,为大学生提供一门名为服务科学的新课程,为服务业领域培养具有管理、人文以及技术综合能力的人才。其中,服务科学包含服务管理、服务质量、服务创新和服务队伍等主要内容,此外,其研究内容还包括服务绩效、服务知识、服务技术和服务文化等研究主题[17]。

 

2009年,IBM提出“智慧的地球”的愿景,并结合“物联化、互联化、智能化”的科技优势,提出了一系列的创新解决方案,涉足智慧城市、智慧交通、智慧医疗、智慧零售、智慧能源和智慧水资源等政府、企业、民众所关心的重要领域。在教育领域,IBM也提出了“打造智慧校区,助力智慧校园”的智慧教育理念[21]。IBM服务科学的理念及其“智慧地球”“智慧教育”解决方案对教育信息化服务理念发展有积极的启示作用。随着服务需求的多样化,教育信息化服务对应的服务内容、服务类型等也正随着时代的变化而发生转变,结合互联网等新技术优势,注重服务创新、服务绩效、服务质量、服务队伍建设等的教育信息化服务具有重要意义。

 

2.WTO服务贸易

 

WTO服务贸易,是以服务为主体的贸易。国际服务贸易是以国境为界划分的,当服务作为商业行为跨越国境时,国际服务贸易随之发生[22]。WTO服务贸易定义了服务的类型与承诺方式,并在《服务贸易总协定》当中规定了服务贸易的范围、一般义务以及其他一些约定,并对各行业服务贸易的发展、管制、实施提供了指导规则和条例。WTO《服务贸易总协定》将服务贸易分为四个方面[21]:(1)自一成员境内向其它成员境内提供服务;(2)在一成员境内对其它成员之消费者提供服务;(3)由一成员之服务提供者以设立商业据点方式在其它成员境内提供服务;(4)由一成员之服务提供者以自然人的呈现方式在其它成员境内提供服务。国际服务贸易的提供方式主要包括:跨境交付、境外消费、商业存在、自然人流动四种[21]。

 

国际教育服务贸易的研究起步较晚,国内外研究的成果并不多,且教育服务贸易易受国家教育主权、安全和民族传统文化等因素的影响,因此,可供借鉴的理论和实践有限[22-23]。总体来看,具体的国际教育服务贸易举措如表2所示。


 

通过以上的案例研究与分析发现,IBM服务当中有专业化的IT服务和外包服务模式,也有典型的成功案例,如智慧教育的服务案例,这些都为制定标准提供了很好的思路。WTO服务贸易是一个国际化的服务贸易机构,其中《服务贸易总协定》制定了服务相关方的服务规则、约定、准则等,对于制定ETSS标准体系当中的指导标准、实施指南有重要的借鉴意义。

 

(三)服务类企业调研

 

如前所述,近几年我国财政拨付的教育信息化经费大幅增长,其中一部分就是引进市场机制,购买教育信息化服务。随着市场机制的不断推进,企业、政府和学校等各方形成服务联盟是一种必然要求,越来越多的企业或第三方教育服务机构加入到教育信息化服务领域中来,服务主体由政府唱“独角戏”向市场多元化转化。以“用户驱动、政府主导、企业承包、服务至上”的教育信息化服务外包与使用模式成为教育信息化服务的重要模式[24]。企业作为教育信息化服务的承接主体,其服务水平将直接影响教育信息化的服务质量。鉴于此,我们针对服务承接主体—教育信息化服务类企业的服务现状进行了调研,希望据此了解教育信息化服务类企业的基本情况和其提供的服务形态、服务方式、服务团队、服务效果以及服务过程中遇到的困难、瓶颈等,以了解教育信息化服务的发展现状,并提出相关对策建议。

 

本研究综合运用了问卷调查、一线访谈和案例分析几种研究方法。本次调查共涉及38家教育信息化服务类企业,主要包括三种类型,一类是以经营教育信息技术产品为主的企业;一类是以教育信息化咨询服务为主的企业;还有一类是前两类的混合型企业。这些企业主要分布在广州、深圳、上海、北京、武汉等城市。问卷填写人员包括总经理、总监、产品经理、技术主管、服务人员等。主要的调研发现如下:

 

(1)服务人员的专业背景多样,学历皆为本科以上,但专业多样,教育技术专业的人占少数,一部分服务人员的专业与教育和技术都相距甚远,如旅游、电机专业;服务人员流动性较大,被调研的一线服务人员中最长的服务年限为5年。

 

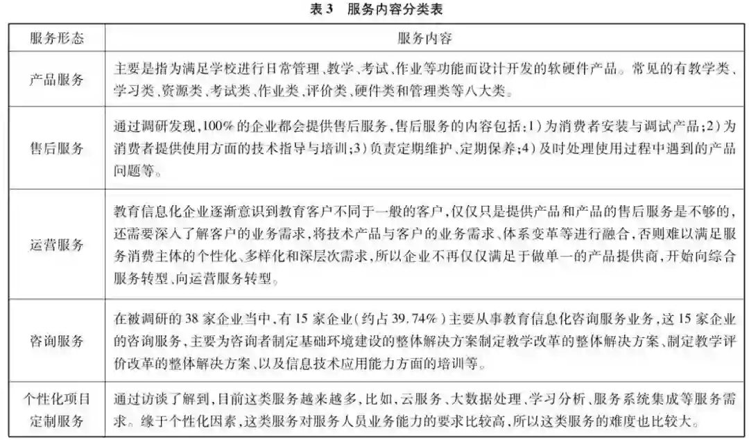
(2)服务的形态有很多种,具体可划分为产品服务、售后服务、运营服务、咨询服务和个性化项目定制服务五大类,详见表3。

 


(3)关于服务方式,调研发现,咨询服务中,80%的企业(12家)采用现场服务方式,即被服务者来到企业所在地接受现场培训或咨询;有53.33%的企业(8家)采用远程服务方式;有20%(3家)的企业是通过商业存在方式;有13.33%(2家)企业以自然人流动方式为客户提供上门服务。

 

(4)关于服务能力与效果,70%以上企业的响应速度在24小时之内,90%以上的企业响应速度在72小时之内,这一数字符合服务业响应速度的要求。但随着企业对客户需求的响应速度延长,客户的满意度也是逐渐下降的,响应速度在72小时以内的客户满意度都是满意,响应速度在一周之内时,客户的满意度有满意和一般两种,企业对客户需求的响应速度在半月之内的,服务满意度一般。因此,服务关键在于及时性和即时性,为客户提供随时随地的服务和支持才能更好地提高服务质量、提升服务满意度。

 

(5)70%以上的企业产品更新周期在半年及半年之内,但也有30%左右的企业产品更新周期在一年以上。进一步对产品更新周期与公司成立年限进行交叉统计发现,成立年限越长的企业,其产品更新周期越长,如成立年限10年以上的企业中,其中有一半企业产品更新周期都在一年以上,这一结果不排除这些企业的产品相对来说已比较成熟,所以不需要频繁更新产品。通过对产品更新周期与客户产品满意度之间进行交叉分析发现,产品更新周期长短与客户满意度之间也不存在明显的相关性,重要的还是取决于产品质量。

 

(6)有近80%的企业代表对当前教育信息化行业面临的市场经济环境、客户关系环境和政企关系环境持乐观态度。

 

(7)5789%的企业代表认为最主要的挑战是人才瓶颈,说明企业的高素质服务人员缺乏是最大的瓶颈;其次是国家政策变化(34.21%)和产业发展缓慢(28.95%)。面临的最大困难是客户理念未转变,其次是缺乏参照标准和领导支持不够。

 

综上所述,教育信息化企业遇到的主要困难与挑战同文献研究当中的内容不谋而合,即集中于理念未转变(服务意识薄弱)、缺乏参照标准(市场定位与机制缺乏)、政府支持不够(缺乏政府的支持与引导)、人才瓶颈(服务专业人才缺乏)四个方面。另外通过对有无教育信息化服务业务和遇到的困难与挑战进行交叉分析还发现,有教育信息化服务业务的企业对于教育信息化服务参照标准的需求更加迫切。

 

(四)ETSS标准研制的内容体系框架

 

基于以上调研与多次迭代分析,教育信息化服务标准研制筹备组最终拟订了基础教育信息化服务标准研制的体系框架(图1)。

 


如图1所见,本标准体系共包括指导标准、业务标准和实施指南三大部分,各部分的内容简介如下:

 

1.指导标准

指导标准中主要包括术语界定,标准体系框架及说明,以及针对该服务框架应用时涉及的人员、流程、方法和资源等进行的界定与指导。


2.业务标准

业务标准是该标准体系的核心部分,主要包括生态环境建设、人员能力发展和应用发展评价三方面标准。业务标准的研制不会触碰具体的业务,比如智慧教室、多媒体教室、在线教学环境等具体的学习环境建设标准,以及服务人员具体的服务内容等,而是着眼于教育信息化服务规划、服务人员岗位胜任力以及服务水平评测等方面进行。关于具体的业务标准可以参照我国和国际上已发布的相应标准。详述如下:

 

(1)生态环境建设层。本部分标准将主要从教育信息化系统的建设规划与管理视角,聚焦于教育信息化系统规划设计服务、教育信息化系统集成服务、教育信息化系统运维服务等方面的标准以及教育信息化建设的PPP服务模式等进行研制。

 

(2)人员能力建设层。主要从人员岗位胜任力方面,对教育信息化服务的各类人员(主要分为两大类,企业中服务从业人员和学校内主管教育信息化服务的人员,如CIO)以及各类职业师(如数据分析师、学习分析师、教学设计师等)提出基本要求,以确保他们具备实现预期工作目标的能力、方法与策略等。

 

(3)应用发展评价层。主要从度量与评价的视角,对教育信息化服务业中供需方相关人员或机构拟定评价指标体系,为评选星级达人、星级区域、星级学校、星级公司等提供依据。研制内容主要包括教育信息化应用服务总体框架,教育信息化应用服务质量评价标准,以及从业人员能力评价指标体系(咨询师、CIO、教研员、教师、服务人员等星级达人)和区域/学校信息化评价指标体系(星级区域、星级学校)等。

 

3.实施指南

实施指南主要为了助力于该标准的落地实施,以取得良好的应用效果;围绕该标准体系的应用对象(政府、企业和学校各类人员)拟定标准应用指南,如教育信息化服务咨询师培训课程开发指南、政府教育信息化服务采购指南、学校教育信息化服务采购与实施指南等。

 

需特别指出的是,以上标准体系框架是开放的,并不完全局限于框架中列出的标准,每一部分还可根据时代发展和实践诉求相应地添加新的研制标准。

 

四、结语

 

如上所述,现今我国教育信息化进入应用整合向融合创新过渡的“新阶段”。教育教学中,技术不再仅仅是消费的弱存在感工具,而是逐渐成为知识生产与认知的工具。根据《2015年中国教育行业信息化建设与IT应用趋势研究报告》,近几年我国财政拨付的教育信息化经费大幅增长,即政府购买服务成为教育信息化治理的必然要求,越来越多的企业加入到教育信息化服务领域中来。一方面大型公司的积极参与,Intel、微软、IBM、Google 以及国内的百度、网易、腾讯、阿里巴巴互联网企业先后宣布进入教育信息化领域。另一方面校企联盟、校校联盟或者多方合作联盟共同体成立,如全球顶级高校间成立的非营利性组织Coursera、edX和Udacity三大MOOC平台,以及我国的网易公开课、腾讯云课堂、优课联盟等。林君芬指出教育信息化服务联盟主体之间存在一种复杂博弈的特征,可实现协作式竞争以构建教育信息生态,促进区域教育的整体创新[11]。

 

但总体而言,教育信息化服务作为一个行业还未成型,政府、学校和服务承接主体这三者之间还未形成成熟的服务主体生态链;教育信息化服务的研究也尚处于起步阶段,已有相关研究还主要集中于理论探讨和实践探索阶段,但随着教育信息化的深入发展,教育信息化服务业的强劲发展势态已初现端倪。通过调研发现,目前教育信息化服务领域存在的最大瓶颈问题之一就是缺乏参照标准。该服务标准的研制将为指导、规范教育信息化服务业的深层次发展发挥重要作用,并将有助于探索未来教育信息化服务的创新模式和架构,以及推进教育信息化相关产业的发展。


 

基金项目:全国教育科学"十三五"规划2017年度教育部重点课题"政府购买教育信息化服务研究:服务分类与质量规范"(编号:DCA170307)。

作者简介:刘名卓,博士,华东师范大学开放教育学院副研究员;祝智庭,华东师范大学教育学部教授,博士生导师;童琳,华东师范大学教育技术学系硕士研究生。


转载自:现代远距离教育》2018年第4期 总第178期

排版、插图来自公众号:MOOC(微信号:openonline)


喜欢我们就多一次点赞多一次分享吧~


有缘的人终会相聚,慕客君想了想,要是不分享出来,怕我们会擦肩而过~

《预约、体验——新维空间站》

《【会员招募】“新维空间站”1年100场活动等你来加入》

有缘的人总会相聚——MOOC公号招募长期合作者


产权及免责声明 本文系“MOOC”公号转载、编辑的文章,编辑后增加的插图均来自于互联网,对文中观点保持中立,对所包含内容的准确性、可靠性或者完整性不提供任何明示或暗示的保证,不对文章观点负责,仅作分享之用,文章版权及插图属于原作者。如果分享内容侵犯您的版权或者非授权发布,请及时与我们联系,我们会及时内审核处理。


了解在线教育,
把握MOOC国际发展前沿,请关注:
微信公号:openonline
公号昵称:MOOC

 

登录查看更多
0

相关内容

IBM 即国际商业机器公司(International Business Machines Corporation)。总部在纽约州阿蒙克市,1911年创立于美国,是全球最大的信息技术和业务解决方案公司。 目前拥有全球雇员 30多万人,业务遍及160多个国家和地区。
华为发布《自动驾驶网络解决方案白皮书》
专知会员服务
130+阅读 · 2020年5月22日
人机对抗智能技术
专知会员服务
214+阅读 · 2020年5月3日
大数据安全技术研究进展
专知会员服务
96+阅读 · 2020年5月2日
2019中国硬科技发展白皮书 193页
专知会员服务
86+阅读 · 2019年12月13日
【白皮书】“物联网+区块链”应用与发展白皮书-2019
专知会员服务
94+阅读 · 2019年11月13日
【数字孪生】数字孪生标准体系探究
产业智能官
48+阅读 · 2019年11月27日
出行即服务(MAAS)框架
智能交通技术
53+阅读 · 2019年5月22日
在线学习体验影响因素结构关系探析
MOOC
7+阅读 · 2019年3月20日
人工智能在教育领域的应用探析
MOOC
14+阅读 · 2019年3月16日
Arxiv
10+阅读 · 2019年2月19日
Arxiv
8+阅读 · 2018年2月23日
Arxiv
8+阅读 · 2014年6月27日
VIP会员
相关VIP内容
华为发布《自动驾驶网络解决方案白皮书》
专知会员服务
130+阅读 · 2020年5月22日
人机对抗智能技术
专知会员服务
214+阅读 · 2020年5月3日
大数据安全技术研究进展
专知会员服务
96+阅读 · 2020年5月2日
2019中国硬科技发展白皮书 193页
专知会员服务
86+阅读 · 2019年12月13日
【白皮书】“物联网+区块链”应用与发展白皮书-2019
专知会员服务
94+阅读 · 2019年11月13日
相关资讯
Top
微信扫码咨询专知VIP会员