2022年中国推荐算法应用市场研究

2022 年 9 月 24 日 专知

推荐算法经过多年的发展已较为成熟,触合数学、计算机等多学科,进行分类与标签匹配,再通过海量运算后进行精准推荐

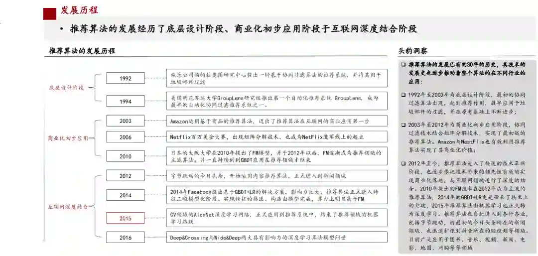
  2012年至今,推荐算法进入了快速的技木革新阶段,也逐步依托技木带来的领先性有效的实现商业化落地,与互联网领域进行了深度的结合。2010年提出的FM技术在2012年成为主流的推荐算法,2014年的GBDT+LR更是带来了技木上的突破,2015年推荐算法由机器学习也正式转为深度学习。推荐算法也自此进入到各行各业,目前广泛应用于图书、音乐、视频、新闻、电影、地图、网购等等领域:

  推荐算法与不同领域触合时,考虑到场景的运行逻辑不同也会采用不同的运行机制,以适应场景的特殊性

  推荐算法是通过合理的逻辑运算,为用户推荐最适合的内容,在馍型角度上讲,是拟合用户对于内容满意程度的预测函数。新闻资讯领域的推荐算法着重考虑三方面因素,对应模型中的三大要素,第一要素为内容,第二要素为用户特征、第三要素为环境特征:以抖音为代表的短视频领域,多以内容发布为起点,通过智能算法匹配到合适的用户,再根据反绩决定是否扩大内容的传播范围:生活类更多围绕用户的兴趣标签,以及用户的历史搜索标签进行关联推荐与深入推荐:

  平台与机构运用推荐算法,商业运行效率提高、用户快速获取所需、内容与产品供应商实现高效供应

  推荐算法作为桥梁快速匹配用户与内容或产品,提高整个链条的运行效率:用户角度,效率明显提高,算法通过分析精准推荐用户感兴趣的内容或产品,省去了搜索与查找得时间,快速定位到用户需要:内容产出者与商家角度,对于内容或产品对于目标用户/客户群体的精准投放得以快速实现,加快了匹配效率,使得内容与产品可以快速传播。

  推荐算法不仅要广泛应用,更需要广泛善用

  推荐算法的应用已经涉及到国民生活的方方面面,确实为广大用户与内容或产品供应方提供了巨大的便利,但随着应用推荐算法的机构与平台影响力逐步扩大,对于算法的善用成为更值得探讨的话题;

  推荐算法应用伴生的个人信息安全问赵、个人隐私泄露问题、泛媒乐化趋势、内容传播低屑化趋势等,结合各类平台与机构的海量流量,影响范围巨大。平台与机构在获得大量收益的同时,是否也需要采取措施,肩负起一定的社会责任,由重视企业利益,转变为用户利益为主,在社会或是国家层面起到更加积极的作用。


专知便捷查看

便捷下载,请关注专知公众号(点击上方蓝色专知关注)

  • 后台回复“R31” 就可以获取2022年中国推荐算法应用市场研究》专知下载链接

                       
专知,专业可信的人工智能知识分发 ,让认知协作更快更好!欢迎注册登录专知www.zhuanzhi.ai,获取100000+AI(AI与军事、医药、公安等)主题干货知识资料!
欢迎微信扫一扫加入专知人工智能知识星球群,获取最新AI专业干货知识教程资料和与专家交流咨询
点击“ 阅读原文 ”,了解使用 专知 ,查看获取100000+AI主题知识资料
登录查看更多
0

相关内容

在数学和计算机科学之中,算法(Algorithm)为一个计算的具体步骤,常用于计算、数据处理和自动推理。精确而言,算法是一个表示为有限长列表的有效方法。算法应包含清晰定义的指令用于计算函数。 来自维基百科: 算法
推荐算法中的特征工程
专知会员服务
40+阅读 · 2022年9月9日
2022年中国物联网平台行业概览
专知会员服务
44+阅读 · 2022年8月31日
知识图谱在美团推荐场景中的应用
专知会员服务
67+阅读 · 2022年5月21日
对话推荐算法研究综述
专知会员服务
50+阅读 · 2022年2月18日
基于强化学习的推荐研究综述
专知会员服务
84+阅读 · 2021年10月21日
【WWW2021】 大规模组合K推荐
专知会员服务
44+阅读 · 2021年5月3日
2022中国推荐算法应用市场研究
机器学习与推荐算法
2+阅读 · 2022年9月27日
字节跳动推荐算法工程师招聘
机器学习与推荐算法
0+阅读 · 2022年8月24日
微博为何让人上瘾?幕后推荐算法解密
新智元
0+阅读 · 2022年7月27日
「对话推荐算法」最新2022研究综述
专知
6+阅读 · 2022年4月5日
QQ音乐推荐召回算法的探索与实践
专知
0+阅读 · 2022年4月4日
都是推荐系统,广告算法和推荐算法有啥区别?
机器学习与推荐算法
0+阅读 · 2022年2月9日
推荐|网易云音乐分析之推荐算法
人人都是产品经理
10+阅读 · 2018年2月26日
国家自然科学基金
0+阅读 · 2014年12月31日
国家自然科学基金
1+阅读 · 2013年12月31日
国家自然科学基金
0+阅读 · 2013年12月31日
国家自然科学基金
0+阅读 · 2012年12月31日
国家自然科学基金
2+阅读 · 2012年12月31日
国家自然科学基金
0+阅读 · 2012年12月31日
国家自然科学基金
2+阅读 · 2012年12月31日
国家自然科学基金
1+阅读 · 2012年12月31日
国家自然科学基金
0+阅读 · 2012年12月31日
国家自然科学基金
2+阅读 · 2009年12月31日
Arxiv
0+阅读 · 2022年11月23日
Arxiv
0+阅读 · 2022年11月19日
Arxiv
0+阅读 · 2022年11月18日
Arxiv
15+阅读 · 2022年6月14日
VIP会员
相关VIP内容
推荐算法中的特征工程
专知会员服务
40+阅读 · 2022年9月9日
2022年中国物联网平台行业概览
专知会员服务
44+阅读 · 2022年8月31日
知识图谱在美团推荐场景中的应用
专知会员服务
67+阅读 · 2022年5月21日
对话推荐算法研究综述
专知会员服务
50+阅读 · 2022年2月18日
基于强化学习的推荐研究综述
专知会员服务
84+阅读 · 2021年10月21日
【WWW2021】 大规模组合K推荐
专知会员服务
44+阅读 · 2021年5月3日
相关资讯
2022中国推荐算法应用市场研究
机器学习与推荐算法
2+阅读 · 2022年9月27日
字节跳动推荐算法工程师招聘
机器学习与推荐算法
0+阅读 · 2022年8月24日
微博为何让人上瘾?幕后推荐算法解密
新智元
0+阅读 · 2022年7月27日
「对话推荐算法」最新2022研究综述
专知
6+阅读 · 2022年4月5日
QQ音乐推荐召回算法的探索与实践
专知
0+阅读 · 2022年4月4日
都是推荐系统,广告算法和推荐算法有啥区别?
机器学习与推荐算法
0+阅读 · 2022年2月9日
推荐|网易云音乐分析之推荐算法
人人都是产品经理
10+阅读 · 2018年2月26日
相关基金
国家自然科学基金
0+阅读 · 2014年12月31日
国家自然科学基金
1+阅读 · 2013年12月31日
国家自然科学基金
0+阅读 · 2013年12月31日
国家自然科学基金
0+阅读 · 2012年12月31日
国家自然科学基金
2+阅读 · 2012年12月31日
国家自然科学基金
0+阅读 · 2012年12月31日
国家自然科学基金
2+阅读 · 2012年12月31日
国家自然科学基金
1+阅读 · 2012年12月31日
国家自然科学基金
0+阅读 · 2012年12月31日
国家自然科学基金
2+阅读 · 2009年12月31日
Top
微信扫码咨询专知VIP会员