全新发布——用户画像手册V1.1版本

2018 年 10 月 20 日 R语言中文社区

本文是天善智能签约讲师watermelon的作品 ,未经允许,禁止转载。

下载高清PDF文件请在本公众号后台回复关键字“用户画像手册”





如果看完本份手册后,对用户画像解决方案细节感兴趣小伙伴请关注课程:





课程概览


[1] 🐞用户行为维度指标体系:


[2] 🐞搭建开发环境

🙋课件内容



🙋附有详细的开发配置文档



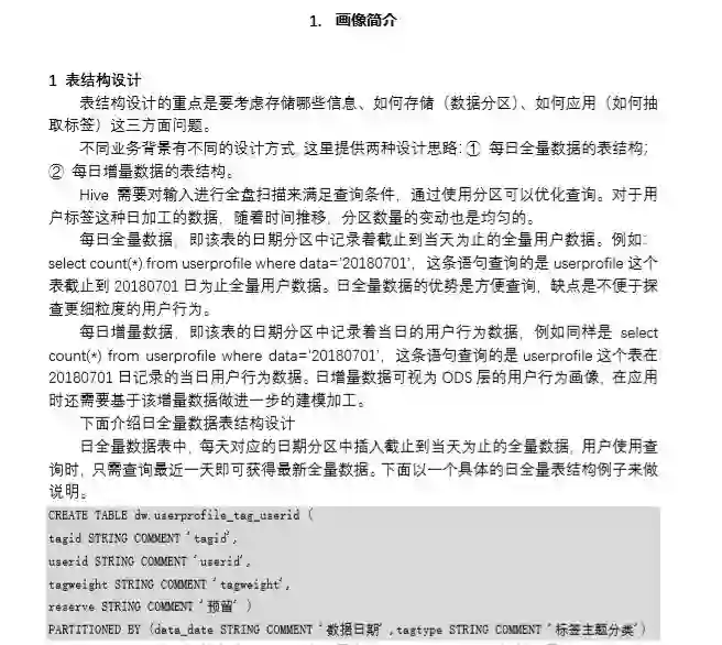
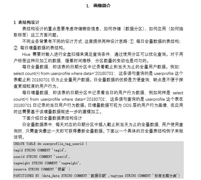
[3]🐞标签数据存储



🙋在我们搭建的虚拟机集群环境中跑小量的测试作业


[4] 🐞ETL作业调度




[5] 🐞用户画像产品化

🙋用户画像产品规划方向、如何打通从数据到产品层到业务系统



讲师介绍


Watermelon 《数据化运营 系统方法与实践案例》作者,数据开发工程师,曾负责过竞品爬虫、业务数据分析、数据开发、及多家公司用户画像从0到1的搭建。对业务分析、流量分析、用户画像建模开发方面有些总结可以分享。

博客专栏:

https://ask.hellobi.com/blog/pythoncrawl   (天善博客)

https://zhuanlan.zhihu.com/pythoncrawl   (知乎博客)


课程特色


规划全面:内容涵盖用户标签指标体系、数据分析、数据开发、ETL、搭建开发环境、kafka和hbase等常用大数据组件的介绍、画像的产品形态、打通数据服务层、以及如何应用用户标签和效果评估;

实操性强:每章案例都进行详细的分析和开发过程讲解,附有相应的分析报告、文档以及代码。通过在搭建的虚拟机环境中执行任务,帮助学习者更好地理解工程上的实现方式和实现细节。


报名方式


点击阅读原文扫描下方二维码



登录查看更多
18

相关内容

用户画像是真实用户的虚拟代表,是 建立在一系列真实数据(Marketing data,Usability data)之上的目标用户模型。通过用户调研去了解用户,根据他们的目标、行为和观点的差 异,将他们区分为不同的类型,然后每种类型中抽取出典型特征,赋予名字、照片、一些人口统计学要素、场景等描述,就形成了一个人物原型 。

知识荟萃

精品入门和进阶教程、论文和代码整理等

更多

查看相关VIP内容、论文、资讯等
【微众银行】联邦学习白皮书_v2.0,48页pdf,
专知会员服务
170+阅读 · 2020年4月26日
简明扼要!Python教程手册,206页pdf
专知会员服务
48+阅读 · 2020年3月24日
【2020新书】Kafka实战:Kafka in Action,209页pdf
专知会员服务
69+阅读 · 2020年3月9日
阿里巴巴达摩院发布「2020十大科技趋势」
专知会员服务
108+阅读 · 2020年1月2日
《迁移学习简明手册》,93页pdf
专知会员服务
137+阅读 · 2019年12月9日
【电子书】Flutter实战305页PDF免费下载
专知会员服务
23+阅读 · 2019年11月7日
用户研究:如何做用户画像分析
产品100干货速递
45+阅读 · 2019年5月9日
终于等到你—用户画像解决方案课程上线了!
R语言中文社区
10+阅读 · 2018年10月16日
【免费直播课程】用户画像建模实践,只等你来!
R语言中文社区
5+阅读 · 2018年8月3日
五步帮你实现用户画像的数据加工
云栖社区
7+阅读 · 2018年2月4日
机器学习必备手册
机器学习研究会
19+阅读 · 2017年10月24日
【大数据】如何用大数据构建精准用户画像?
产业智能官
12+阅读 · 2017年9月21日
教你 5 步画出用户画像
职人社
8+阅读 · 2017年9月13日
看完后,别再说自己不懂用户画像了
R语言中文社区
15+阅读 · 2017年8月28日
Arxiv
92+阅读 · 2020年2月28日
Arxiv
7+阅读 · 2018年6月1日
Arxiv
3+阅读 · 2018年5月28日
Arxiv
6+阅读 · 2018年5月18日
Arxiv
8+阅读 · 2018年2月23日
Arxiv
7+阅读 · 2018年1月31日
Arxiv
9+阅读 · 2018年1月30日
VIP会员
相关VIP内容
【微众银行】联邦学习白皮书_v2.0,48页pdf,
专知会员服务
170+阅读 · 2020年4月26日
简明扼要!Python教程手册,206页pdf
专知会员服务
48+阅读 · 2020年3月24日
【2020新书】Kafka实战:Kafka in Action,209页pdf
专知会员服务
69+阅读 · 2020年3月9日
阿里巴巴达摩院发布「2020十大科技趋势」
专知会员服务
108+阅读 · 2020年1月2日
《迁移学习简明手册》,93页pdf
专知会员服务
137+阅读 · 2019年12月9日
【电子书】Flutter实战305页PDF免费下载
专知会员服务
23+阅读 · 2019年11月7日
相关资讯
用户研究:如何做用户画像分析
产品100干货速递
45+阅读 · 2019年5月9日
终于等到你—用户画像解决方案课程上线了!
R语言中文社区
10+阅读 · 2018年10月16日
【免费直播课程】用户画像建模实践,只等你来!
R语言中文社区
5+阅读 · 2018年8月3日
五步帮你实现用户画像的数据加工
云栖社区
7+阅读 · 2018年2月4日
机器学习必备手册
机器学习研究会
19+阅读 · 2017年10月24日
【大数据】如何用大数据构建精准用户画像?
产业智能官
12+阅读 · 2017年9月21日
教你 5 步画出用户画像
职人社
8+阅读 · 2017年9月13日
看完后,别再说自己不懂用户画像了
R语言中文社区
15+阅读 · 2017年8月28日
相关论文
Top
微信扫码咨询专知VIP会员