百度致歉:“章子欣父亲发文”未经当事人确认 已开除当值编辑

2019 年 7 月 14 日 腾讯科技

点击上方“腾讯科技”,“星标或置顶公众号”

关键时刻,第一时间送达


来源 / (ID:qqtech)

作者 / 腾讯科技

欢迎下载腾讯新闻APP,查看更多科技热点新闻


腾讯科技讯 7月13日晚间消息,百度官方微博发布消息称,针对公众质疑百度账号“章子欣父亲发文为假”一事,百度新闻紧急启动了内部调查流程。


声明中称,百度新闻值班编辑在未经过章子欣父亲确认的情况下,擅自发布了最新一条动态信息。此举伤害了子欣家人和广大读者的感情,百度对此感到非常抱歉和羞愧,目前已经删除此条动态,并对当值编辑予以立即开除处理,同时会全面复盘百度新闻管理机制。


13日下午,百度认证账号“章子欣父亲”发文:“刚刚得知我的子欣已经离开了这个世界,去了天堂,这一辈子我们无缘继续做父女,希望下辈子她还是我的女儿,让我能够继续照顾她......”


但很快,孩子姑父向澎湃新闻证实,孩子父亲并没有发文,此账号也并非女孩父亲自己注册认证,账号所发表言论未经过家属同意和求证。



百度此后曾发表公告称,账号信息为真,经章子欣父亲授权确认后开设,但未正面回应媒体关于发文内容真实性的质疑。


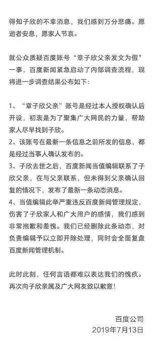
以下为百度最新声明全文:




近期精选

美团、饿了么的千亿外卖江湖

苹果失宠:不再是高端市场的唯一选择

斗鱼上市,写不尽中国直播江湖恩仇录


登录查看更多
0

相关内容

专知会员服务
29+阅读 · 2020年3月6日
广东疾控中心《新型冠状病毒感染防护》,65页pdf
专知会员服务
19+阅读 · 2020年1月26日
百度一下,你就离开
凤凰科技
5+阅读 · 2018年5月19日
刘强东清明节回湖南湘潭认祖,带给乡亲100亿“小礼物”
中国企业家杂志
7+阅读 · 2018年4月7日
贾跃亭的汽车梦,还轮不到我们嘲笑
虎嗅网
5+阅读 · 2017年7月6日
Advances in Online Audio-Visual Meeting Transcription
Arxiv
4+阅读 · 2019年12月10日
VIP会员
Top
微信扫码咨询专知VIP会员