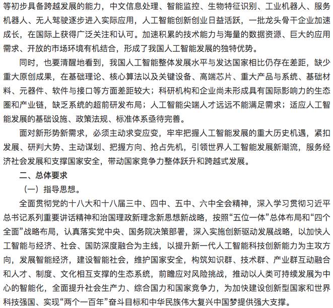
国家战略|国务院发布《新一代人工智能发展规划的通知》(利好消息)

2017 年 7 月 20 日 全球人工智能

欢迎加入全球最大AI社群>>

2017年7月20日国务院关于印发新一代人工智能发展规划的通知,下面是详细内容。

新一代人工智能发展规划

专栏1 基础理论

1.大数据智能理论。研究数据驱动与知识引导相结合的人工智能新方法、以自然语言理解和图像图形为核心的认知计算理论和方法、综合深度推理与创意人工智能理论与方法、非完全信息下智能决策基础理论与框架、数据驱动的通用人工智能数学模型与理论等。

2.跨媒体感知计算理论。研究超越人类视觉能力的感知获取、面向真实世界的主动视觉感知及计算、自然声学场景的听知觉感知及计算、自然交互环境的言语感知及计算、面向异步序列的类人感知及计算、面向媒体智能感知的自主学习、城市全维度智能感知推理引擎。

3.混合增强智能理论。研究“人在回路”的混合增强智能、人机智能共生的行为增强与脑机协同、机器直觉推理与因果模型、联想记忆模型与知识演化方法、复杂数据和任务的混合增强智能学习方法、云机器人协同计算方法、真实世界环境下的情境理解及人机群组协同。

4.群体智能理论。研究群体智能结构理论与组织方法、群体智能激励机制与涌现机理、群体智能学习理论与方法、群体智能通用计算范式与模型。

5.自主协同控制与优化决策理论。研究面向自主无人系统的协同感知与交互,面向自主无人系统的协同控制与优化决策,知识驱动的人机物三元协同与互操作等理论。

6.高级机器学习理论。研究统计学习基础理论、不确定性推理与决策、分布式学习与交互、隐私保护学习、小样本学习、深度强化学习、无监督学习、半监督学习、主动学习等学习理论和高效模型。

7.类脑智能计算理论。研究类脑感知、类脑学习、类脑记忆机制与计算融合、类脑复杂系统、类脑控制等理论与方法。

8.量子智能计算理论。探索脑认知的量子模式与内在机制,研究高效的量子智能模型和算法、高性能高比特的量子人工智能处理器、可与外界环境交互信息的实时量子人工智能系统等。

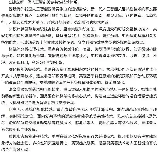
专栏2 关键共性技术

1.知识计算引擎与知识服务技术。研究知识计算和可视交互引擎,研究创新设计、数字创意和以可视媒体为核心的商业智能等知识服务技术,开展大规模生物数据的知识发现。

2.跨媒体分析推理技术。研究跨媒体统一表征、关联理解与知识挖掘、知识图谱构建与学习、知识演化与推理、智能描述与生成等技术,开发跨媒体分析推理引擎与验证系统。

3.群体智能关键技术。开展群体智能的主动感知与发现、知识获取与生成、协同与共享、评估与演化、人机整合与增强、自我维持与安全交互等关键技术研究,构建群智空间的服务体系结构,研究移动群体智能的协同决策与控制技术。

4.混合增强智能新架构和新技术。研究混合增强智能核心技术、认知计算框架,新型混合计算架构,人机共驾、在线智能学习技术,平行管理与控制的混合增强智能框架。

5.自主无人系统的智能技术。研究无人机自主控制和汽车、船舶、轨道交通自动驾驶等智能技术,服务机器人、空间机器人、海洋机器人、极地机器人技术,无人车间/智能工厂智能技术,高端智能控制技术和自主无人操作系统。研究复杂环境下基于计算机视觉的定位、导航、识别等机器人及机械手臂自主控制技术。

6.虚拟现实智能建模技术。研究虚拟对象智能行为的数学表达与建模方法,虚拟对象与虚拟环境和用户之间进行自然、持续、深入交互等问题,智能对象建模的技术与方法体系。

7.智能计算芯片与系统。研发神经网络处理器以及高能效、可重构类脑计算芯片等,新型感知芯片与系统、智能计算体系结构与系统,人工智能操作系统。研究适合人工智能的混合计算架构等。

8.自然语言处理技术。研究短文本的计算与分析技术,跨语言文本挖掘技术和面向机器认知智能的语义理解技术,多媒体信息理解的人机对话系统。


3.统筹布局人工智能创新平台。

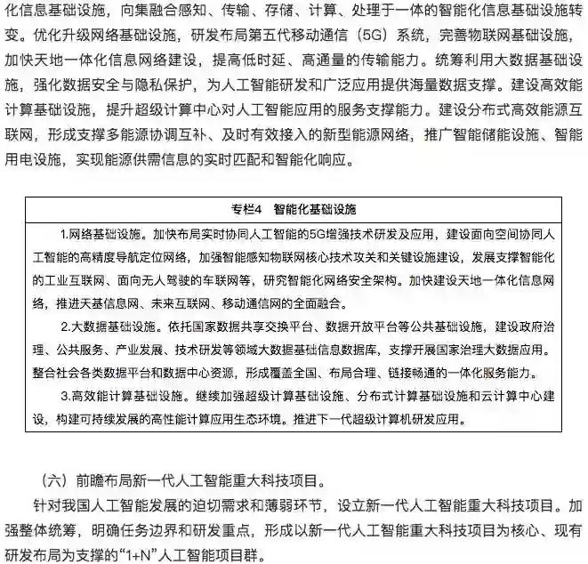
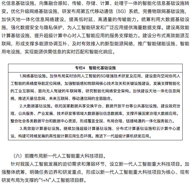
建设布局人工智能创新平台,强化对人工智能研发应用的基础支撑。人工智能开源软硬件基础平台重点建设支持知识推理、概率统计、深度学习等人工智能范式的统一计算框架平台,形成促进人工智能软件、硬件和智能云之间相互协同的生态链。群体智能服务平台重点建设基于互联网大规模协作的知识资源管理与开放式共享工具,形成面向产学研用创新环节的群智众创平台和服务环境。混合增强智能支撑平台重点建设支持大规模训练的异构实时计算引擎和新型计算集群,为复杂智能计算提供服务化、系统化平台和解决方案。自主无人系统支撑平台重点建设面向自主无人系统复杂环境下环境感知、自主协同控制、智能决策等人工智能共性核心技术的支撑系统,形成开放式、模块化、可重构的自主无人系统开发与试验环境。人工智能基础数据与安全检测平台重点建设面向人工智能的公共数据资源库、标准测试数据集、云服务平台等,形成人工智能算法与平台安全性测试评估的方法、技术、规范和工具集。促进各类通用软件和技术平台的开源开放。各类平台要按照军民深度融合的要求和相关规定,推进军民共享共用。

专栏3 基础支撑平台

1.人工智能开源软硬件基础平台。建立大数据人工智能开源软件基础平台、终端与云端协同的人工智能云服务平台、新型多元智能传感器件与集成平台、基于人工智能硬件的新产品设计平台、未来网络中的大数据智能化服务平台等。

2.群体智能服务平台。建立群智众创计算支撑平台、科技众创服务系统、群智软件开发与验证自动化系统、群智软件学习与创新系统、开放环境的群智决策系统、群智共享经济服务系统。

3.混合增强智能支撑平台。建立人工智能超级计算中心、大规模超级智能计算支撑环境、在线智能教育平台、“人在回路”驾驶脑、产业发展复杂性分析与风险评估的智能平台、支撑核电安全运营的智能保障平台、人机共驾技术研发与测试平台等。

4.自主无人系统支撑平台。建立自主无人系统共性核心技术支撑平台,无人机自主控制以及汽车、船舶和轨道交通自动驾驶支撑平台,服务机器人、空间机器人、海洋机器人、极地机器人支撑平台,智能工厂与智能控制装备技术支撑平台等。

5.人工智能基础数据与安全检测平台。建设面向人工智能的公共数据资源库、标准测试数据集、云服务平台,建立人工智能算法与平台安全性测试模型及评估模型,研发人工智能算法与平台安全性测评工具集。


热门文章推荐

重磅|中国870家ai公司融资905亿人民币!

浙大女科学家解密:从最后一面逆袭第一名!

资料|麻省理工课程:深度学习数据基础(ppt)

推荐|40张动态图详解全部传感器关注原理!

警惕!中国人工智能有一只推荐算法叫:莆田系算法!

百度Apollo:无人驾驶技术发展成熟仅需3年左右!

阿里出了个Take Go无人便利店,比亚马逊还厉害!

大数据:99%的数据是无用的僵尸数据!

突发!长征五号遥二卫星发射任务失败

重磅!微软宣布业务重点调整将专注ai云

登录查看更多
0

相关内容

人机对抗智能技术
专知会员服务
214+阅读 · 2020年5月3日
新时期我国信息技术产业的发展
专知会员服务
71+阅读 · 2020年1月18日
2019中国硬科技发展白皮书 193页
专知会员服务
86+阅读 · 2019年12月13日
2019年人工智能行业现状与发展趋势报告,52页ppt
专知会员服务
124+阅读 · 2019年10月10日
百度研究院|2020年10大人工智能科技趋势
专知
7+阅读 · 2019年12月24日
CCF发布2017-2018中国计算机科学技术发展报告
中国计算机学会
18+阅读 · 2018年11月7日
【CAA智库】高文院士:转向跨媒体智能
中国自动化学会
22+阅读 · 2018年8月20日
学界丨面向未来培养人工智能人才 天津大学人工智能学院成立
权威发布:新一代人工智能发展白皮书(2017)
全球人工智能
12+阅读 · 2018年2月25日
Arxiv
9+阅读 · 2019年4月19日
Multi-task Deep Reinforcement Learning with PopArt
Arxiv
4+阅读 · 2018年9月12日
Arxiv
5+阅读 · 2018年9月11日
VIP会员
相关资讯
百度研究院|2020年10大人工智能科技趋势
专知
7+阅读 · 2019年12月24日
CCF发布2017-2018中国计算机科学技术发展报告
中国计算机学会
18+阅读 · 2018年11月7日
【CAA智库】高文院士:转向跨媒体智能
中国自动化学会
22+阅读 · 2018年8月20日
学界丨面向未来培养人工智能人才 天津大学人工智能学院成立
权威发布:新一代人工智能发展白皮书(2017)
全球人工智能
12+阅读 · 2018年2月25日
Top
微信扫码咨询专知VIP会员