「特殊人才」李佳琦落户上海,下一轮城市竞争看主播?

2020 年 6 月 30 日 36氪








奖励500万、购房补贴200万,各地开抢直播电商人才。


来源 |  天下网商(ID:txws_txws)

文 | 王诗琪

编辑 | 陈晨

图片来源 |  IC Photo

因病停播10天后,李佳琦回来了,一条“李佳琦以特殊人才落户上海”的消息窜上热搜。几个月前,还有传言称他在上海买下一栋豪宅。这个92年的湖南伢子靠着直播,只用了三年时间,就在魔都站稳脚跟、名利双收。
李佳琦以特殊人才落户上海
不止李佳琦,主播,正在成为各地争抢的人才。据不完全统计,全国至少有11个城市出台了专门的直播电商扶持政策。
图片来源:淘榜单
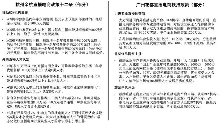
在杭州余杭,直播电商人才最高可享受国家级领军人才优惠政策,相当于国家“千人计划”人选、国务院批准的享受政府特殊津贴的专家。根据杭州最新政策,国家级领军人才购房可享200万补贴。
在广州花都,满足条件的网红主播,最高可获50万元购房奖励,还可享入户、子女入学等优惠政策。
为什么直播电商人才能在短短几年内,从名不见经传的新职业到“国家级领军人才”?政策频出背后又透露出各个城市怎样的雄心?

都是人才!
2020年上海人才引进落户政策中,明确例举了要求。比如博士研究生学历或者省部级及以上政府奖励的人员,国家重大科技专项项目负责人等等。
而所谓特殊人才,即不一定满足以上人才认定的门槛,但是当地紧缺急需、拥有特殊才能的人才,同样能落户上海。
据上海崇明区近期公布的2020年第一批特殊人才引进落户公示名单,李佳琦排在第一位,其他五位,分别是建筑、环保、农业等企业的法人、高管,所在公司注册资本在900万到1.8亿不等,而李佳琦的上海琦圣管理咨询有限公司注册资本只有100万。
也就是说,李佳琦是当中唯一一个非实体行业的特殊人才。
虽然体量不大,但李佳琦的实力很强。据企查查,现在他直接、间接投资的公司至少有10个。而李佳琦月收入早就突破百万元。
李佳琦旗下公司
李佳琦成了“特殊人才”,薇娅也因为助农扶贫贡献突出,被选为云南省青联增补常委,还是云南共青团宣传工作推广大使,正儿八经当起了“官”。
薇娅在云南
两三年前,很多人还看不上主播这个职业。对李佳琦薇娅们来说,如今这份肯定,是对其社会地位的“正名”。

“这是政府对我们的投资”
多地先后出台扶持政策,不少MCN机构很快就感受到春风。
杭州头部MCN机构蚊子会内部,几个团队已碰头讨论了好几次,研究怎么申请补贴、进行人才认定。
根据杭州余杭区的政策,MCN机构独家签约主播年带货销售额5亿元以上的,经联系认定可获500万元奖励;主播可申请不同人才认定,享受购房补贴、子女入学等便利。
万同集团董事长、蚊子会创始人兼董事长王俊桦称,其头部主播“fashion美美搭”一年带货额约为8亿,仅这一条,就能帮助蚊子会获得500万元的奖励,主播本人也能申请人才认定。
直播中的“fashion美美搭”
此前,这家MCN机构也拿到过房租补贴、电商活动补贴、网红孵化补贴等,但都是小打小闹。这一次,绝对是大手笔。
拿到钱后怎么办?王俊桦表示,不会直接分钱,而是要好好考虑如何壮大团队、丰富商业变现的形式、延长主播的生命周期,“这个钱(补贴)是政府对我们的投资。”

引进一个主播相当于引进一座购物中心
为什么直播电商人才能够被评为国家级人才?
这是因为,直播电商已走过早期的草莽阶段,开始向垂直化、专业化发展。在很多业内人士看来,过去做直播,是全家老小总动员的“家庭作坊”,现在拼的是精细化运作、团队的实力。
因此,作为专业人才,直播电商的从业者与学者、企业家一样,有参加国家人才评定的机会。
特别是现在,受疫情影响,大量线下实体商业涌入直播间,直播电商在拉动、搞活当地经济上发挥了巨大的作用。
广州直播节
例如,线下人流锐减,不少专业市场日子难过,而在6月初广州举行的首场直播节中,仅专业市场近30个活动会场,三天内总交易额就超1.2个亿。
在拉动经济上,直播是典型的“四两拨千斤”,低成本撬动大销售。只需一个手机屏幕、几盏灯,一个小团队,就能卖货。
薇娅、李佳琦这样的头部主播,每场直播围观粉丝平均1000万打底,单日带货销售额动辄千万甚至上亿,一个人养活了背后一群供应链工厂,对城市来说,引进一个这样的主播,就相当于引进一座甚至几座超级购物中心。
在直播电商行业,主播很重要。因为直播靠粉丝,而粉丝要靠IP、人格集聚,性格鲜明、人货属性匹配的主播,粉丝粘性更高、商业转化率也更高。
但随着行业的专业性加强,直播电商人才也将越来越多样化。
包括天下网商在内,很多直播服务商和机构今年以来新增了多个岗位,如内容策划、数据分析师等。内容策划主要负责直播脚本,很多都有知名广告公司4A、奥美的工作经验,而数据分析师则要从直播的观看、留存、转化等各类数据中,找到提升销售额的规律。
天下网商直播团队负责人就表示,今年团队规模翻了一倍,核心人员分别来自如涵、小红书、服装供应链企业等,要么自带资源,要么精于内容运营。

谁是直播第一城?
从城市竞争维度,留住关键行业的关键人才,就有了未来向强者叫板的底气和基础。加码直播,就是加码未来。
据不完全统计,今年来,共有广州、上海、杭州等11地相继推出扶持政策,它们在发展直播产业上各有禀赋。
《2020淘宝直播新经济报告》统计,截至今年2月,上海的淘宝直播用户群最庞大,而杭州拥有最多淘宝主播,约占总数的一成。天猫618期间,广州超越杭州,成为商家直播热情度最高的城市。
此外,浙江义乌的小商品、山东菏泽的演出服、福建泉州的运动鞋……其产业带都是全球隐形冠军的实力,并且打下了很好的电商基础。
作为淘宝直播的诞生地,杭州无疑是直播电商第一城,但现在,不少城市直接向它发起了挑战。
其中最有力的竞争者是广州。背倚珠三角强大制造业的“千年商都”,今年开始,卯足了劲要发展直播。不止城市间竞争,杭州余杭、广州花都两个区甚至开始了“直播第一区”的争夺。
在MCN机构看来,发展直播行业,更关键的是当地的产业配套。
纳斯原本成立于广州,2017年将总部搬到杭州,正是看中这里的电商氛围及供应链。但纳斯在广州也设立了分公司,主营美妆品类,这是因为广州拥有最强大的美妆产业资源。
不少MCN机构都是多地布局。专营档口服装直播的晨聚机构,也在广州设立分部,承接了广州最大的服装批发市场十三行不少业务。
但王俊桦说,论直播电商所需的人、货、场配套,没有哪个城市能比得上杭州。服装产业链,有常熟、海宁、九堡,电商基建更不用说,江浙沪包邮区,快递成本低、效率高。“比如样品今天寄、明天到、晚上就可以播……配套的东西不是一天两天可以赶上的。”
几名MCN机构的负责人均表示,杭州已进化到直播2.0阶段,而广州刚从直播1.0起步,奋力追赶。
不止广州,北京、上海两大一线城市也在发力,网红城市重庆也不甘落后。到底谁才是未来的直播电商之都?大战才刚刚启幕。


前段时间,电竞选手uzi宣布退役的消息登上了微博热搜,更让这件事出圈的,是“年仅”23岁的uzi确诊糖尿病


过去我们以为年轻人只是失眠、脱发、颈椎痛,但现实情况是,患糖尿病、痛风等慢性病年轻人越来越多。数据显示,2019年中国糖尿病患者达1.16亿人,全国痛风患者已超过8000万人。


如果你有糖尿病或痛风的患病经历,这一次我们希望能以匿名的形式邀你写下这段经历,让这件事能引起更多年轻人足够的重视,并提前预防。拜托你啦!


👆扫码或点击“阅读原文”

即可填写

来个“分享、点赞、在看”👇
努力成为特殊人才

登录查看更多
0

相关内容

专知会员服务
96+阅读 · 2020年8月7日
新时期我国信息技术产业的发展
专知会员服务
71+阅读 · 2020年1月18日
【德勤】中国人工智能产业白皮书,68页pdf
专知会员服务
309+阅读 · 2019年12月23日
2019中国硬科技发展白皮书 193页
专知会员服务
86+阅读 · 2019年12月13日
学会招聘丨中国人工智能学会总部2018招聘
中国人工智能学会
3+阅读 · 2018年3月26日
“独角兽”:开工资,我们不比BAT低
IT时报
4+阅读 · 2017年7月16日
Arxiv
4+阅读 · 2018年12月20日
Arxiv
7+阅读 · 2018年11月27日
3D-LaneNet: end-to-end 3D multiple lane detection
Arxiv
7+阅读 · 2018年11月26日
VIP会员
Top
微信扫码咨询专知VIP会员