摩拜开卖雨衣268元一件;贾跃亭159亿资产被冻结;金钱豹北京最后一家门店停业... | 黑马高调早报

2017 年 7 月 5 日 i黑马 创投圈最好看早报



【黑马高调早报】第737期

文  |  静静


这是2016年罗振宇在《时间的朋友》跨年演讲中调侃创业者的一段话。关于做生意和创业,静静觉得,生意人是创业者最终将会变成的角色,而在成为这一角色之前,所谓“创业者”、“生意人”只不过是一个称谓而已。关于“创业者”和“生意人”大家怎么看呢?


早安,艾瑞巴蒂,一起来看今天的早报。


1


7月5日的“乐视”


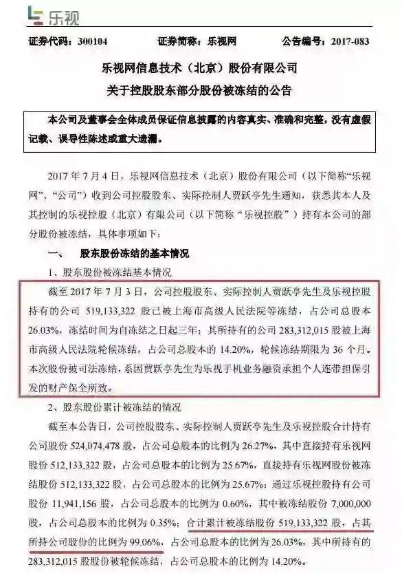
1、7月3日被冻结12.36亿,7月4日再被冻结近160亿!4日晚间,被爆对平安银行有若干亿级规模贷款也未偿还。


7月4日,乐视网发布公告称,公司控股股东、实际控制人贾跃亭及乐视控股持有的公司5.19亿股已被上海市高级人民法院等冻结,占公司总股本26.03%,但占贾跃亭所持乐视网股份的比例为99.06%。以乐视网最新价格30.68元计算,贾跃亭及乐视控股被冻结的这批股份价值159.27亿元。



更为重要的是,券商中国记者独家获知,乐视的债权行不止招行一家,同时还对平安银行有若干亿级规模贷款也未偿还。除了招行和平安,是否还有其他银行卷入目前还无法确定,但可以确定的是,如果其他银行跟进招行的动作,也同样申请保全,乐视方面可能会遭遇资金面上的“灭顶之灾”。


此外,除了从银行获得的贷款(信用/股权质押等),记者可查询的其他待偿信息是:以乐视网为发行人的两只公司债共达19.3亿元,将于明年8、9月相继到期。昨天招行因催收不成只好向法院申请资产保全的事情闹得沸沸扬扬后,今天市场几乎都在关注同一个问题——乐视对金融机构的全部债务到底有多大?流动性吃紧下怎么还款?乐视的全部金融缺口到底有多大?


乐视控股今天表示,绝不会欠任何债权人的钱,包括金融机构,包括供应链,只要给乐视时间,肯定都能够完满地偿还。这也引来不少调侃:如果有一个期限,乐视希望是“1万年”。


@蒲伊轩:这应该就是为什么在乐视看白鹿原要收费的原因了。

@给哥梨:我还是挺爱吃他家薯片的。

@我有一对小酒窝:你们别这样好吗?我的乐视会员到2030年呢。

@蓦然回首伊人不在灯火阑珊处:乐视药丸?!

@老曾阿牛:不少借款以个人名义作保,这会不会让贾老板套现的上百亿少掉数十亿?

@Chenweijie名称已被占用:用过一台乐视手机用料很良心,不希望这样的企业倒下。

@Yvonne几万:哦。。。大戏要上演了。

@郭宇锋_:如果一个PPT解决不了问题,那就再做一个呗,没什么大不了的。


2


国内资讯


2、王者荣耀被批“陷害人生”腾讯股价暴跌近5%


7月4日,腾讯控股临近午盘暴跌超4%,人民网昨日发布题为“《王者荣耀》,是娱乐大众还是‘陷害’人生”的观点文章称,作为游戏,《王者荣耀》是成功的,而面向社会,它却不断在释放负能量。既要在一定程度上满足用户的游戏需求,又要对孩子进行积极引导,研发并推出一款游戏只是起点,各个主体尽责有为则没有终点。受此影响,腾讯控股股价暴跌4.06%,报266.4港币。



@小史童学:炒股陷害人生,所有的股票是不是都得跌。

@Pridechange:要怪就怪人类进化为什么会进化出双手,可以玩手游。

@恋爱着陆场:每天下班在地铁里听着一群群小学生热烈地讨论角色如何放大招,心里很不是味道: 我才不玩这小学生游戏!!


3、阅文集团递交招股书了,腾讯间接控股65.38%


腾讯旗下附属公司阅文集团终于递交了IPO申请。招股书显示,阅文集团2016年营收为25.68亿元,完成发行后,腾讯将通过全资附属公司间接控制阅文集团65.38%股权。2016年,阅文营收26亿元,月活用户超1.7亿名,去年搜索排名最高的10大网络文学作品中,9本来自阅文内容库。


@Camelot_Turbine:起点!

@t2f3:有大公司的支持果然就是不一样。

@关旗和朱晓培:阅文真是厉害了,后起之秀打败了之前很多大佬,比晋江等一流在后退的好多了!


4、乐视控股高级副总裁王永利疑从乐视离职


7月4日下午消息,近日,乐视控股高级副总裁、原乐视金融CEO王永利疑已从乐视离职。据媒体曝光的第七届上海新金融年会参会资料显示,王永利的头衔已经变为“金融专业人士”。主办方向媒体回应称,王永利已经从乐视离职。5月初,消息传王永利辞任乐视金融CEO,但仍保留其乐视控股高级副总裁的职位。另据知情人士透露,王永利的秘书已于今年3月份离职。


@热评小哥:树倒猢狲散,飞鸟各投林。

@江湖人称冰火哥:分行李。

@无人问津的屌丝猪:这个人不是前两周刚任职,是不是我记错了。。。如果没记错的话乐视内部要乱成啥样了,这么重要的职位上任两周就离职。。。


5、摩拜单车试水卖雨衣,一件售价268元


从今天起,摩拜单车将再也不会回避任何关于“共享单车如何盈利”的问题。因为,摩拜开始卖雨衣了。据“摩拜单车中国”的微信公号发文显示,这款mobike便携式骑行雨衣是摩拜单车联合独立设计师品牌exciTING共同设计出品,专门设计了可以伸缩的背包空间,下摆长度也专门为骑行设计。帽檐全透明,衣身有反光条。此外,还完美解决了收纳问题。



6、共享单车遭二次共享


近日,有网友反映称,市场上出现了一款名为“全能车”的App软件。使用该款软件,仅需支付一份299元押金便可使用摩拜、ofo等多种品牌的共享单车。不过,ofo公司昨天接受采访时表示,未对“全能车”授权,目前正在用技术手段不断封禁“全能车”的服务。


@梓式调:这种软件必然会出现的,难道你要客户都要向各个共享单车分别交押金?

@付亮的竞争情报应用:哈哈。用户资源是核心竞争优势,哪能谁想拿走就拿走。

@史姜戈_stronger:站在用户的角度希望这样的app越做越好,节省用户成本。使用了,暂时没毛病,开锁,退押金都很快。


7、iPhone8或采用虚拟Home键,不支持Touch ID!


凯基证券分析师郭明錤发布最新报告称,今年即将发布的iPhone 8将采用虚拟Home键,但不支持Touch ID指纹识别传感器;iPhone 8将配备3D面部识别摄像头,自拍质量将显著提升;iPhone 8采用“全面屏设计”,屏占比将高于当前任何一款智能手机。


@just_say_哎呀:我就有一个问题,这爆料怎么出自一个证券分师???

@Linco燕凌辰:看成郭敬明了…

@木木是一个字:等一下,我错过7s了吗?


8、体奥动力联合PPTV斥YY等盗播中超


7月4日,体奥动力、PPTV聚力体育发布联合声明,公布了2017中超联赛第15轮互联网盗播平台的名单,章鱼TV、YYLive、电视家2.0、咪咕直播、HDP直播、魔力视频、91看电视、肆客足球、天翼视讯、均在名单之中。体奥动力和PPTV聚力体育强烈谴责这些媒体平台的盗播行为,并将从本周起,在每轮中超联赛结束后公布盗播的媒体名单。


@就爱巴蒂:本来还不知道,这下全知道了。

@ICE__XU:不给看真的可以不看。。

@趋势王哥哥:有这么多盗播罚款打官司。


9、腾讯诉今日头条侵权胜诉


7月4日,海淀法院官网今日发布案件快报,因认为今日头条提供了百余篇文章,深圳市腾讯计算机系统有限公司(以下简称腾讯公司)以侵害作品信息网络传播权为由,将“今日头条”经营者北京字节跳动科技有限公司(以下简称字节跳动公司)诉至法院。日前,海淀法院宣判了这批287案,法院认定字节跳动公司构成侵权,判决其公司赔偿经济损失及合理开支810元至1980元不等。


@ma馬文鵬:为了800块?腾讯果然不差钱。

@KeepJoking:今日偷条。

@心浪逐天高:一样的血一样的种。是时候争霸赛了。


10、胡润白手起家富豪榜:小扎居首 大疆汪滔为中国首位


7月4日,胡润研究院发布《2017胡润全球少壮派白手起家富豪榜》。全球共找到47位年龄在40岁及以下且白手起家的十亿美金富豪,他们来自8个国家。平均年龄36岁。Facebook依旧是最大赢家盘踞前四,马克·扎克伯格以4000亿人民币位居榜首。其中大疆创新37岁的汪滔成为中国少壮派白手起家首富。


@橘子豆儿:我咋没这魄力。

@马丁壹灯:看成是汪涵的点我。

@大李霏:刺激了多少蠢蠢欲动的心,又给多少创业者以激励。


11、金钱豹北京门店全停业,仅剩上海一家


前不久因供应商上门讨债,高端自助餐馆金钱豹上了网络热搜。几天过去了,情况非但没有好转,反而又出现了更大的危机…昨日经实地探访金钱豹翠微店,发现该门店已停业。这是继世贸天阶、王府井、中关村和亚运村四家门店停业之后北京地区的最后一家门店。如今仅有上海总部一家门店还在营业。随着翠微店的关门,已办卡的消费者也开始慌张起来。虽然工作人员称将在45个工作日打电话通知,不过记者曾多次致电上海总部,电话始终无人接听。


@我是小毛球:哈尔滨的金钱豹也撤了,贵的不一定是好的。自助餐在服务和体验上不创新,定位不适应新的消费趋势,利润下滑是必然的。

@沉默寡言蟹先生:我要赶紧去上海再吃一顿。

@奇星Cream:还没去吃过,就没有了啊


3


国际资讯


12、亚马逊暴跌87%苹果暴涨3倍!美股盘后数据闹乌龙


亚马逊(AMZN.O)暴跌87%?苹果(AAPL.O)飙升348%?你没有看错,在美国当地时间7月3日的盘后交易时段中,纳斯达克交易所的多只股票都出现了这样“剧烈”的价格波动。苹果股价一度曾大涨348%,意味着公司市值将达到史无前例的3.4万亿美元,而以上周五的收盘价计算,公司市值水平是7510亿美元。这显然又是一场数据乌龙。此后,美国科技股扎堆的交易所纳斯达克通过官方推特解释了原因,“作为UTP(报价传输系统)正常流程的一部分,它发送了一些测试数据,但某些第三方机构不当地使用和传播了这些数据。”



@闽南阿灿:以美国的合约精神来算,当时的成交价合法不?

@峪河legend:早上我刷新好几遍,都是同样的数据,还以为发生什么大事了。

@huanglaobaba:只有内部人能搞垮内部人。


13、18岁英国学生被控对Netflix和亚马逊发动网络攻击


7月4日上午消息,英国西北部一名18岁的学生被指控对大约12家跨国公司的网站发动了一系列网络攻击。杰克·查普尔(Jack Chappell)被指控提供软件,向受害网站发送大量信息使其瘫痪,并为网络犯罪分子提供帮助。在调查期间,该机构的网络犯罪部门曾与美国联邦调查局、以色列警方和欧洲刑警组织的欧洲网络犯罪中心合作。


@Mr_____lucky:应该来蓝翔再培养培养。

@刻舟室主人:想知道这样的计算机技术人才会面临什么处罚。

@在下浪子夫:别人的十八岁。


14、Uber为了挽回司机流失,要在车上开卖零食了


美国一家创业公司Cargo已经开始跟Uber合作,让司机在车上放置一个小盒子,里面有各式各样的零食和生活日用品,比如糖果、能量棒、卫生棉、USB线等,大部分东西的价格只有1-2美元,有些小零食还免费送给乘客。这样做的目的也是为了挽回不断流失的司机群体。


@麍茻皨:香烟啤酒饮料矿泉水,花生米烤鱼片…

@分析检测中心:滴滴也在流失司机。

@襄北:火车上早就有了。


15、三星电子撤销中国七大支社


7月4日下午消息,今日有媒体报道称,中国三星电子组织架构现重大调整。从7月1日起,中国三星电子将撤销七大支社。此前,三星电子在中国市场设立了华北、华东、华南、华中、西南、西北、东北七大支社,32个管辖区域。根据媒体报道,撤销七大支社之后,将变为26个办事处,同时中国市场会继续裁员。中国三星电子方面确认了撤销七大支社的消息,称旨在积极适应市场变化,促进组织管理创新。不过并未对裁员一事进行回应。


@Raye小太阳:做好电池,可以完爆苹果,S8超美,就是怕爆炸,没敢买。

@li杰:在家附近的商场正门入口处,右手边是苹果体验店,左手边是三星体验店,就在这一个月,三星关门了,换成华为体验店了。

@抆刀石:大部分国人都被炸醒了。


4


投融资


16、印尼打车应用Go-Jek获腾讯1.5亿美元投资


7月4日晚间消息,路透社今日援引知情人士的消息称,腾讯已对印尼打车服务公司Go-Jek投资1亿美元至1.5亿美元。Go-Jek以提供“摩的打车”服务切入共享领域,是东南亚“摩的共享”领域的代表。后来,Go-Jek又推出汽车打车应用“Go-Car”。知情人士称,Go-Jek如今又运营着外卖服务,比打车服务拥有更好的利润率。此外,Go-Jek的移动支付服务“Go-Pay”也发展迅速。


17、找钢网宣布完成超5亿元新一轮融资


7月4日下午消息,找钢网宣布完成超5亿元新一轮融资。此轮融资由原股东华兴私募股权基金、京西创投领投;中俄投资基金进行战略性股权投资,这也是国家主权投资基金第一次进入中国B2B行业。


18、优客工场获亿元战略投资,将对接健康产业资源


7月4日消息,国内联合办公企业优客工场近日宣布获得北京爱康集团超过2亿元人民币战略股权投资。北京爱康集团在投资完成后,将与优客工场共同打造具有创新特色和垂直服务内容的新型联合办公,预计明年上半年投入使用。



今日思想


决策不去做什么和决策去做什么同等重要。


  ——史蒂文乔布斯



* 本文i黑马原创,整编静静,如需转载请联系黑马哥微信:heimagewx。争取做创投圈最好看、最有营养的早报,欢迎关注i黑马。

 

—— 黑马六月好文 ——


起底五谷道场大败局

BAT之后,不是JAT,而是SAT

为何线下体验消费成为新风口?

2017年度最具商业价值人工智能公司 TOP50

我为什么不爱玩王者荣耀?

疯狂比特币:刷新了你的三观,和他们的钱包

海底捞新菜单里的秘密

共享单车战事,中场无休

诺基亚:你以为他死了,其实已重回世界第二

680万家夫妻店会被替代吗?




i黑马,让创业者不再孤独。

商务合作:15801105017(微信)

登录查看更多
0

相关内容

乐视视频,原名乐视网,2004年成立于北京,享有国家级高新技术企业资质,致力打造基于视频产业、内容产业和智能终端的“平台+内容+终端+应用”完整生态系统,被业界称为“乐视模式”。乐视垂直产业链整合业务涵盖互联网视频、影视制作与发行、智能终端、应用市场、电子商务、互联网智能电动汽车等;旗下公司包括乐视网、乐视致新、乐视移动、乐视影业、乐视体育、网酒网、乐视控股等;2014年乐视全生态业务总收入接近100亿元。
【浙江大学】人脸反欺诈活体检测综述
专知会员服务
32+阅读 · 2020年4月15日
Python数据分析:过去、现在和未来,52页ppt
专知会员服务
103+阅读 · 2020年3月9日
广东疾控中心《新型冠状病毒感染防护》,65页pdf
专知会员服务
19+阅读 · 2020年1月26日
已删除
雪球
6+阅读 · 2018年8月19日
刘强东清明节回湖南湘潭认祖,带给乡亲100亿“小礼物”
中国企业家杂志
7+阅读 · 2018年4月7日
2017企业阵亡最全名单公布
小饭桌
6+阅读 · 2018年2月28日
2017创业阵亡最全名单曝光,触目惊心!
今日互联网头条
5+阅读 · 2017年12月26日
天使湾叶东东:创业死法清单 这7个最致命
铅笔道
5+阅读 · 2017年7月21日
贾跃亭的汽车梦,还轮不到我们嘲笑
虎嗅网
5+阅读 · 2017年7月6日
CoCoNet: A Collaborative Convolutional Network
Arxiv
6+阅读 · 2019年1月28日
VIP会员
Top
微信扫码咨询专知VIP会员