疫情中的上海人:在飞书学囤货,在微信买猪肉,在B站学做菜|焦点分析

2022 年 4 月 21 日 36氪
在上海,数字化工具获得重用的同时,不善使用电子产品的弱势群体的需求也不容忽视。


徐文璞

编辑Lina

来源|数字时氪(ID:digital36kr)

封面来源IC photo
4月13日,上海8级大风,暴雨。
下午5点,张阿姨开团成功的一批面包到货了。她冒雨去小区门口接了货,刚把面包分发到每一户居民手中,却在不到半小时内接到供应商的电话——面包生产工厂被污染了。
于是,各大团购群紧急通知处理面包。
幸运的是,一个小时后张阿姨得到通知,此次被污染的生产工厂并不是给本小区配送面包的那一家。不过,恐慌的情绪已经蔓延开去。当天还没有到货的另两个面包团购群,纷纷出现了要求退货退款的住户。
混乱、紧急、恐慌、紧缺……这是上海社区团购的常态。
“做团长很辛苦,本来大家都有正经工作,有些人还要带小孩,好多团长都是凌晨两三点钟还在处理团购的消息。”团长Saki告诉36氪。
自4月1日起,上海黄浦江两岸均进入封控状态,按照封控区、管控区和防范区三档阶梯式实施管控。4月11日,上海新冠疫情防控新闻发布会宣布,上海封控区有7624个,管控区有2460个,防范区有7565个。
上海封控区的居民进入“区域封闭、足不出户、服务上门”的日子。
在微信买猪肉,在飞书学囤货,在B站学做菜,这是上海居民的新常态。
而共享文档、在线小程序这些原本只在工作中用到的数字化工具,正成为保障上海居民日常生活的重要帮手。

获取食物主要途径:社区团购
4月9日,家中囤货告紧时,Saki才成为一名团长。当时她参加的一个团购群,团长因为家中突发急事联系不上,而且也不愿意承担收钱的风险,Saki情急之下自告奋勇顶上了团长一职。
Saki最初采用了原始的群接龙方式,收集参与团购住户的信息,根据成团信息先垫资下单,最后发出群付款。
“整个套餐是10080元,但是当天收到的群付款只有9550元。于是我就去表格上一个一个对信息,人都崩溃了。”Saki无奈地告诉36氪,“后来知道原来大家都是用的团购小程序。”
现阶段,由于封控状态带来的物流限制,上海居民的刚需物资仍处于紧缺状态,居民的食物供给主要有三个渠道:其一是小区自发的团菜活动,其二是居民在各大社区团购平台每天准时准点的抢菜,其三则是居委会发放免费物资。
因为社区团购平台每天开放的食品数量有限,本次参与受访的多数上海居民表示,小区团购是他们获取食物的主要途径。
而随着团购的兴起,快团团、群接龙等小程序的使用在各个团购群中发酵起来。这些小程序的用户界面简洁清晰,群友可以根据小程序指引快速开启团购、线上统计订单并收款。
图片来源:受访者供图


猪肉大涨价,数字化能做什么?
在需求端,上海居民靠着团购小程序简化团购流程、减轻团长开团的压力。
在供给端,不少供应商也在使用数字化工具,寻找高性价比的原产地,补给库存,保证供应可持续。
农牧人肉掌柜在2021年11月进入上海市场,在被管控前主要为上海农贸市场个体店、个体生鲜超市等700余家小型商超提供新鲜猪肉。
疫情封锁后,农牧人肉掌柜旗下的掌柜们因为掌握了鲜肉货源,共计100多位掌柜成为了所在社区的团长,为小区居民提供鲜肉。
农牧人肉掌柜上海负责人顾海峰告诉36氪,鲜肉供给紧张起来后,该品牌在过去依赖上海本地供应商的基础上,增加了借助自研的供应链数字化平台,在外地寻找符合保供资质的优质猪肉生源地,为旗下的团长提供新鲜猪肉。
该数字化供应链平台汇总了农产品滞销地区与紧缺地区的详细情况,通过公开信息将农产品配送到相应的地区,减少滞销农民的损失,也降低部分地区市民蔬菜生鲜供应不稳定的情况。
“因为供给不足,现在上海的生猪行情价处于混乱中,许多供应商也在抬高出货价格。”顾海峰告诉36氪,“在消费端,30元、40元/斤的猪肉也大有市场。”
农牧人肉掌柜凭借供应链的优势,在4月11日-17日的一周中,为旗下团长提供的新鲜猪肉价格稳定在20-22元/公斤,和其他渠道相比,每公斤至少能便宜1-2元。

从线上到线下,重新连接的社区
小区团购群的兴起,让拥有更丰富商品资源的团长成为了香饽饽。
比如,因为社区团购平台和居委会发放的物资以生鲜蔬菜为主,那么有生肉类资源的团长,开团就会很顺畅。
“我们小区附近的几个社群团购站点都关闭了,4月10日小区内组织了一次团购猪肉,今天早上(4月13日)刚送到。”Saki告诉36氪。
“6斤猪肉230元,价格至少是平时的两倍,但已经算便宜了。这个猪肉团是30 份起送,群成立后很快就聚集了120多个人。今天我们整个小区都在烧肉。”Saki说。
小区团购要成团,供应商一般有份量要求,少则20-30份,多则上百份。这让许多上海小区的居民在短时间内,以共同目标物资为关键词,组建了一个个微信群。
而小区居民线上的开团随着成团下单,彼此的联系还会延伸到线下物资分发环节。
Saki告诉36氪,4月12日她参与的苹果团到货了,一份苹果有34斤,她与邻居各分了一半。而此前,她们甚至不是微信好友,关系不过于点头之交。
“当时还有个群里的小姑娘说,能不能买我两斤苹果。她说她最讨厌苹果了,但是天气热了,想做个水果茶。我说可以,就不要钱了。但她还是主动拿了东西跟我交换。”Saki说。
类似的,基于小区团购群延伸到线下的邻里关照,多位受访者均有提及。
目前尚在静安区某弄堂里隔离的Kevin告诉36氪,他观察到随着食品团购的增加,其他生活物资的短缺越来越明显了。
“(小区里)不止一个人缺牙膏、缺洗发水、缺卷纸什么的,但是几乎没有这些生活必需品的团,大家都是靠相互匀一匀。”Kevin说,“疫情中,确实让更多人开始注意到自己的邻居,开始互相帮助了。”
Kevin用卷纸和抽纸,和一个邻居交换了鸡精调料,这位邻居约他解封后一同喝咖啡;
他将团购到的大米和一个邻居分享,作为回馈,这位邻居约Kevin解封后吃饭;
Kevin也曾给一个家中有小朋友的邻居送去紧缺的水果和蔬菜,这位邻居则给了他几袋零食。
Kevin告诉36氪,还有一位邻居,在封控前收到了朋友寄来的几瓶红酒,她就在小区群里通知大家,可以去她楼下的某个地方取酒,而她没有要求任何回报。
住在上海偏远郊区的老胡,则向36氪分享了他与小区跑腿员的故事。
“我们3月10日就开始隔离。外卖不送后,我们小区组建了一个跑腿群。我们只需要把购物清单和钱发给跑腿小哥。”老胡说。
“他不管一个人买了多少货物、商品价值多少或者采购范围有多远,一个人只收30元跑腿费。这个价格从一开始就没有变过,也没有发生过他私吞我们转账的情况。”

在飞书里学囤货,在B站学做菜
除了在物理空间的小区,住户们互相传递着关爱,在更大的网络社区里,被围困的人们也在组织着互助。
图片来源:《疫区人民自求手册》 飞书共享文档

4月9日,字节跳动上海员工欧瑜莹根据自己的隔离经验,发起了一个《疫区人民自求手册》的飞书共享文档。
文档中详细记载了隔离时必备物资储备清单、各平台采购开放时间、小区团购流程指引、以及防疫的其他基本须知。
图片来源:《疫区人民自求手册》 飞书共享文档

截止4月18日,这个共享文档共有超过1500人访问,还有网友在文档上根据自己的经验补充物资储备清单等。
微博用户@机智的云游君则在4月17日上线了一个做菜小工具,可以帮助用户选择食材、厨具,让用户根据手头现有的食材和工具快速生成隔离菜单,随后,该小工具还会跳转至B站做菜视频,教用户做居家隔离餐。
图片来源:网站截图

在互联网上,类似的共享互助文档和在线工具还有很多。

弱势群体仍需特殊关怀
当大多数上海市民苦于在家抢不到菜,团购送货延迟时,还有一些群体却苦于不会/不能使用数字产品,在更早一步就陷入了困境。
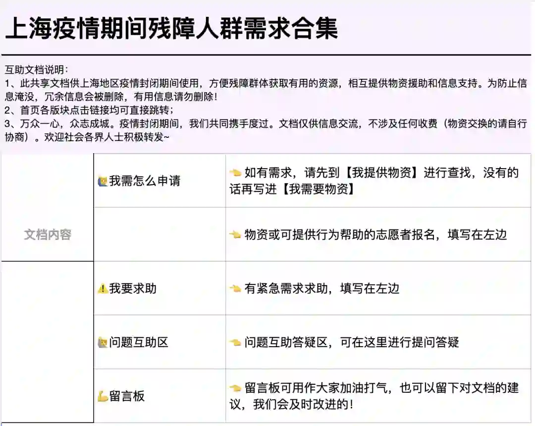
据微博用户@JIYUU己由无障碍估算,上海约有90万残障人士。为了帮助处于疫情中的残障人士,4月3日,@JIYUU己由无障碍在微博上发布了一份在线表格《上海疫情期间残障人群需求合集》,收集大家的求助。
图片来源:上海疫情期间残障人群需求合集

考虑到视障群体使用在线表格存在的问题,@JIYUU己由无障碍还在一位视障者软件无障碍测评师的帮助下,于4月4日在微博发布了一则《视障群体在线求助表格使用指南》。
不过@JIYUU己由无障碍还是认为,“这也只能极其有限地帮助到少部分有上网能力的视障者朋友们”。
因为通过横向对比,@JIYUU己由无障碍收到的残障群体的求助信息与其他求助表格相比,求助者的数量相差数百倍。
据统计,这份《上海疫情期间残障人群需求合集》共享表格中,约90%是关于食物物资的需求,10%是医药物资与就医的需求。
另一个在这场疫情中掉了队的群体是老年人。
Kevin告诉36氪,他所在的弄堂约70%-80%的住户都是老年人,而他们使用智能设备普遍存在困难。
“我曾下楼帮一位老年人团购。当时第一步是帮他进行微信实名认证,因为没有实名就不能加群,然后才是在团购群里帮他购买速冻食品。而他当时给我的是现金。”Kevin说。
在Kevin居住的弄堂里,就连参加线下以物易物的都是年轻人居多。因为老年人不太会团购,存货不多。即便囤了蔬菜水果,在天气越来越热后,也容易腐烂。
而这些老年人不光存在于Kevin所在的社区,扩大到整个上海,上海是我国最早进入老龄化社会的超大型城市。
统计显示,2020年上海市常住人口中,60岁及以上的老年人口数量为581.55 万,占比23.4%。由于不少老年人不熟悉互联网、智能手机等新鲜玩意儿,确保他们按时按量获取生活和医疗物资,成为了上海社会亟待解决的问题。
不过,当前政府和企业都已经有所行动。
在4月7日的上海市政府新闻发布会上,上海副市长陈通提及,针对特需人群建立应急特需保供机制,深入细致摸排属地老人、妇婴、残疾人等特殊困难群体,做到底数清晰,落实个性化保供方案。
上海政府与多个电商平台、大型超市联手,在电商网络企业平台搭建应急特需专用通道,保障老人、母婴等特需人群的生活物资需求。
目前,美团、饿了么、永辉等机构已设立了应急特需的按钮通道,为特需人群提供服务。
然而从实际情况出发,弱势群体的需求还需要更多被看到、被重视、和解决。
注:文中提及的网站及链接如下
(1)《疫区人民自救手册》 
https://bytedance.feishu.cn/docx/doxcne1j0CFvpTzaQx8LLSVJPWf
(2)微博用户 @机智的云游君 提供的做菜网页 
https://cook.yunyoujun.cn/
(3)《上海疫情期间残障人群需求合集》

https://docs.qq.com/sheet/DSWxHc0JlekpVTnZo?tab=wxqqfh

36氪旗下官方公众号

👇🏻 真诚推荐你关注 👇🏻



来个“分享、点赞、在看”👇
上海市民自助进行时
登录查看更多
0

相关内容

团购就是团体购物,指的是认识的或者不认识的消费者联合起来,来加大与商家的谈判能力,以求得最优价格的一种购物方式。
中小企业数字化转型分析报告
专知会员服务
62+阅读 · 2022年5月10日
《中国信息消费发展态势报告》(2022年),41页pdf
专知会员服务
29+阅读 · 2022年3月20日
数字营销异常流量研究报告(2022年),50页pdf
专知会员服务
17+阅读 · 2022年3月15日
《数据安全风险分析及应对策略研究(2022年)》
专知会员服务
44+阅读 · 2022年2月5日
专知会员服务
30+阅读 · 2021年4月10日
【高能所】如何做好⼀份学术报告& 简单介绍LaTeX 的使用
广东疾控中心《新型冠状病毒感染防护》,65页pdf
专知会员服务
19+阅读 · 2020年1月26日
面包车上睡了28天,他不愿离开上海
创业邦杂志
0+阅读 · 2022年4月24日
上海人的“抱团自救”:为什么社区团购如此高效?
上海团长图鉴
创业邦杂志
0+阅读 · 2022年4月14日
上海疫情下的“社区团购”
创业邦杂志
0+阅读 · 2022年4月8日
餐饮品牌集体过冬|焦点分析
36氪
0+阅读 · 2022年2月26日
国家自然科学基金
0+阅读 · 2014年12月31日
国家自然科学基金
1+阅读 · 2014年12月31日
国家自然科学基金
0+阅读 · 2013年12月31日
国家自然科学基金
1+阅读 · 2013年12月31日
国家自然科学基金
0+阅读 · 2013年12月31日
国家自然科学基金
0+阅读 · 2013年12月31日
国家自然科学基金
0+阅读 · 2012年12月31日
国家自然科学基金
0+阅读 · 2009年12月31日
国家自然科学基金
0+阅读 · 2009年12月31日
Arxiv
0+阅读 · 2022年6月13日
Arxiv
35+阅读 · 2021年1月27日
VIP会员
相关VIP内容
中小企业数字化转型分析报告
专知会员服务
62+阅读 · 2022年5月10日
《中国信息消费发展态势报告》(2022年),41页pdf
专知会员服务
29+阅读 · 2022年3月20日
数字营销异常流量研究报告(2022年),50页pdf
专知会员服务
17+阅读 · 2022年3月15日
《数据安全风险分析及应对策略研究(2022年)》
专知会员服务
44+阅读 · 2022年2月5日
专知会员服务
30+阅读 · 2021年4月10日
【高能所】如何做好⼀份学术报告& 简单介绍LaTeX 的使用
广东疾控中心《新型冠状病毒感染防护》,65页pdf
专知会员服务
19+阅读 · 2020年1月26日
相关资讯
面包车上睡了28天,他不愿离开上海
创业邦杂志
0+阅读 · 2022年4月24日
上海人的“抱团自救”:为什么社区团购如此高效?
上海团长图鉴
创业邦杂志
0+阅读 · 2022年4月14日
上海疫情下的“社区团购”
创业邦杂志
0+阅读 · 2022年4月8日
餐饮品牌集体过冬|焦点分析
36氪
0+阅读 · 2022年2月26日
相关基金
国家自然科学基金
0+阅读 · 2014年12月31日
国家自然科学基金
1+阅读 · 2014年12月31日
国家自然科学基金
0+阅读 · 2013年12月31日
国家自然科学基金
1+阅读 · 2013年12月31日
国家自然科学基金
0+阅读 · 2013年12月31日
国家自然科学基金
0+阅读 · 2013年12月31日
国家自然科学基金
0+阅读 · 2012年12月31日
国家自然科学基金
0+阅读 · 2009年12月31日
国家自然科学基金
0+阅读 · 2009年12月31日
Top
微信扫码咨询专知VIP会员