多闪发声明:不认同腾讯主张,昵称、头像相关权益应归属用户

2019 年 3 月 21 日 猎云网

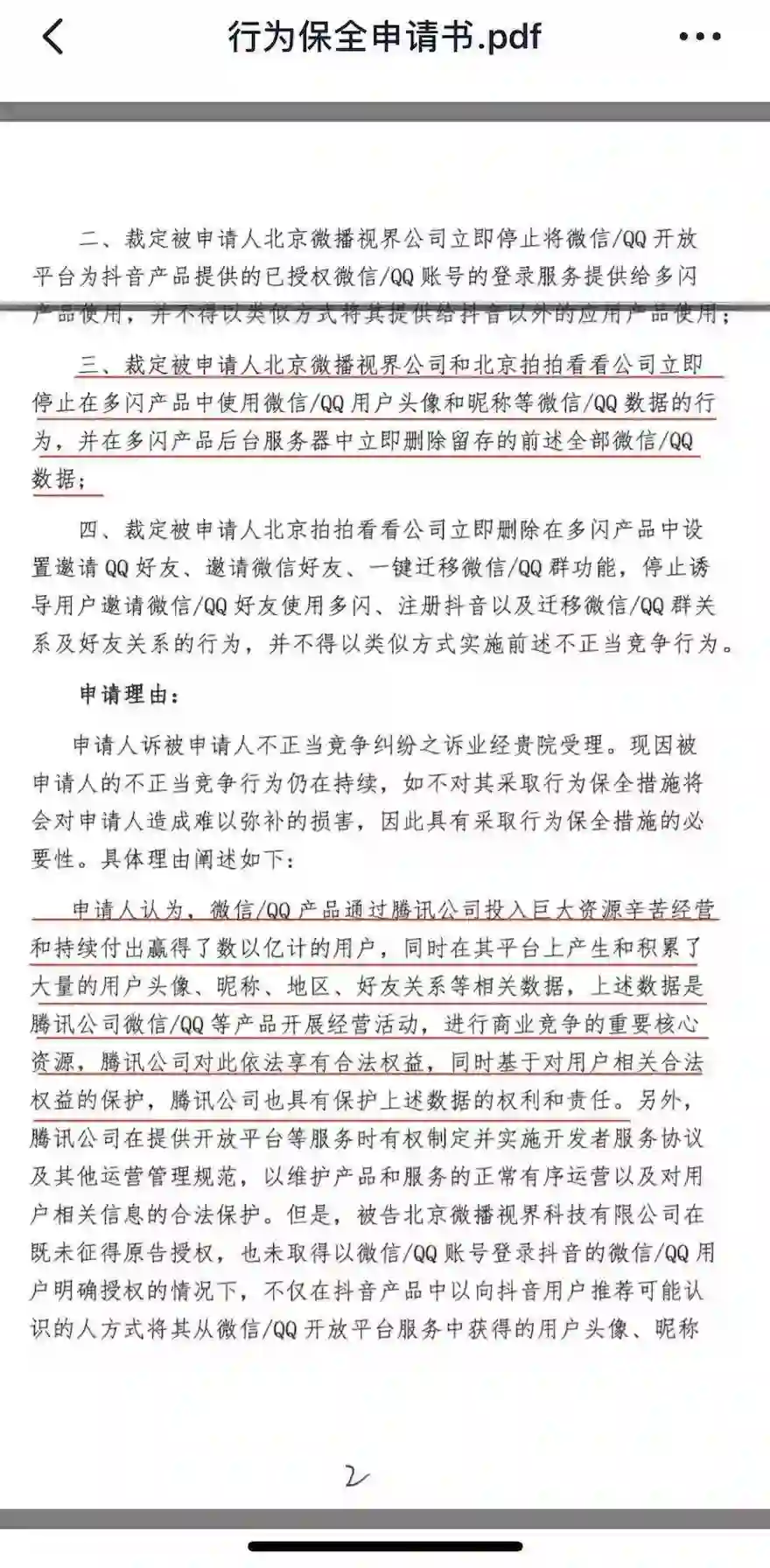
禁令并非案件的最终判决,本案目前仍在审理当中。

文丨猎云网 ID:ilieyun

昨日,腾讯起诉多闪并提交诉讼禁令申请后,获得天津市滨海新区人民法院支持,相关裁定结果已于昨日公布,要求多闪/抖音方面立刻停止对微信的相关侵权。今日,多闪方面在其官方微信公众号上发表声明称,并不认同腾讯的主张,但尊重法院决定。

多闪方面在声明中表示,“并不认同腾讯的主张。我们认为,用户的头像、昵称的权益理应归属于用户。不是腾讯授权我们使用用户的头像、昵称,而是用户授权我们使用他们的头像昵称。”

多闪方面强调,“尊重法院的决定,但需要说明的是,禁令并非案件的最终判决,本案目前仍在审理当中。“

后续,多闪方面还将对相关禁令提起复议,积极维护抖音、多闪用户和企业自身的合法权益。

头腾大战回顾:

3月19日晚间,字节跳动旗下社交产品多闪通过小助手向用户推送了一则消息,称“根据腾讯公司强烈要求,您在微信/QQ上的账户信息,包括头像/昵称的权益属于腾讯公司。如果您的多闪头像、昵称与微信/QQ一致,需要修改在多闪或微信上的昵称、头像。如果昵称是真名,我们觉得可以保留。感谢您的支持。

消息发出后,腾讯旋即作出回应,称多闪此举系“纯属偷换概念的无稽之谈”。

腾讯方面认为, 抖音超范围和违规使用来源于微信/QQ的用户头像、昵称等数据,并擅自将腾讯提供给抖音的微信/QQ账号授权登录服务提供给多闪使用。 同时,抖音违反开放平台用户协议、商业道德以及相关法律,将来源于微信/QQ开放平台的微信/QQ头像、昵称等数据提供给多闪使用。此外,在用户仅注册了抖音、未注册多闪的情况下,多闪仍然非法从抖音获取了用户的微信/QQ头像和昵称。基于此,腾讯方面认为,抖音和多闪严重侵犯了开放平台共享数据的安全,以及用户的合法权益。腾讯方面也强调,目前腾讯公司已经针对抖音和多闪的不正当竞争以及侵犯用户合法权益的行为,向法院提起诉讼并同时申请了行为禁令。

针对上述事件,3月20日,天津市滨海新区人民法院公布裁定结果,要求北京微播视界科技有限公司立刻停止在抖音中向抖音用户推荐好友时使用来源于微信/QQ开放平台的微信用户头像、昵称;立刻停止将微信/QQ开放平台为抖音提供的已授权微信/QQ的登录服务提供给多闪使用;立刻停止在多闪中使用来源于微信/QQ开放平台的微信用户头像、昵称。

值得注意的是,裁定生效前,已通过微信/QQ账号登录过多闪的账号不在限制之列。

以下为多闪声明全文:

因腾讯起诉多闪,并提交诉讼禁令申请,要求多闪立即删除与微信一致的用户头像、昵称一事引发关注。现将事实经过介绍如下:

1.

今年2月,深圳市腾讯计算机系统有限公司在天津滨海法院起诉抖音和多闪的运营公司,同时申请行为禁令。

腾讯在相关申请中指出,“用户的头像和昵称是腾讯公司开展经营活动,进行商业竞争的重要核心资源。腾讯公司对此依法享有合法权益”,并提出,“多闪非法从抖音获取用户的微信/QQ头像和昵称”。

腾讯提交的行为保全申请书)

同时,腾讯要求“停止在多闪产品中使用微信/QQ用户头像和昵称,在多闪产品后台服务器中立即删除留存的全部微信/QQ数据”。

由于腾讯方强硬主张多闪从服务器后台“立即删除”用户的头像、昵称,为了保障用户权益,我们不得不在3月19日对所有多闪用户进行了强弹窗提醒,建议用户自行修改头像、昵称。

3月20日,天津滨海法院正式下达禁令裁定书,支持了深圳腾讯公司主张的用户昵称、头像权益归属腾讯,并要求“停止在多闪中使用来源于微信/QQ开放平台的微信/QQ用户头像、昵称“。

法院裁定中认可用户头像昵称为腾讯商业资源)

不过,裁定书显示,腾讯单方面撤回了要求多闪“立即删除”相关数据的要求,原因不明,此前法院和腾讯并未告知多闪这一信息。

2.

我们并不认同腾讯的主张。

我们认为,用户的头像、昵称的权益理应归属于用户。不是腾讯授权我们使用用户的头像、昵称,而是用户授权我们使用他们的头像昵称。

作为抖音短视频推出的社交产品,多闪用户的头像和昵称来源于抖音,且是在用户明确授权后才从抖音同步。

抖音于2016年12月接入微信开放平台,启用微信账号授权登录功能。抖音用户使用微信/QQ账号登录时,抖音会跳出弹窗,明确取得用户授权同意,合法获取用户昵称、头像,生成抖音账号。此时,用户与抖音的法律关系受抖音用户协议约束。

多闪是抖音的私信升级,用户在使用抖音账户登录多闪时,会弹出窗口,明确经用户授权同意,获取用户在抖音上的头像和昵称,生成多闪账户。此时,用户与多闪的法律关系受多闪用户协议约束。

3.

非常遗憾,天津滨海法院下达了上述禁令。

我们尊重法院的决定,但需要说明的是,禁令并非案件的最终判决,本案目前仍在审理当中。同时,我们也将对此禁令提起复议,积极维护抖音、多闪用户和企业自身的合法权益。

给用户带来的不便我们深表歉意,感谢所有用户的支持!

- END -

 热 文 推 荐 

抖音刷赞骗局

传统健身房的“中年危机”

花生日记涉嫌传销被罚没7456万,成社交电商最大笔罚单

☞ 移动互联网十年

一只猫引发的创业热潮

☞ 痛定思痛的苹果,2019会好吗?

☞ 2019 ,摧枯拉朽式的AI洗牌之路

☞ 沈南鹏 :一个平衡高手的自我进化

☞ 蔚来汽车登顶后陷入“至暗时刻”


 未 经 允 许 严 禁 转 载 

 授 权 请 后 台 回 复 “猎云网” 

登录查看更多
0

相关内容

ACL2020接受论文列表公布,571篇长文208篇短文
专知会员服务
67+阅读 · 2020年5月19日
【SIGMOD2020-腾讯】Web规模本体可扩展构建
专知会员服务
31+阅读 · 2020年4月12日
【WWW2020-UIUC】为新闻故事生成具有代表性的标题
专知会员服务
27+阅读 · 2020年3月18日
【哈工大】基于抽取的高考作文生成
专知会员服务
37+阅读 · 2020年3月10日
广东疾控中心《新型冠状病毒感染防护》,65页pdf
专知会员服务
19+阅读 · 2020年1月26日
一箭60星,特朗普宣称的6G或已开始启动
全球人工智能
11+阅读 · 2019年5月27日
GDPR之风盛行,美、印、巴接连启动数据保护立法
百度公共政策研究院
4+阅读 · 2018年8月29日
刘强东清明节回湖南湘潭认祖,带给乡亲100亿“小礼物”
中国企业家杂志
7+阅读 · 2018年4月7日
噩耗再次传来!华为,挺住!
FinTech前哨
4+阅读 · 2018年2月4日
别@微信团队了,我用Python给自己戴上了圣诞帽!
中国平安股价持续大涨背后
凤凰财经
5+阅读 · 2017年9月13日
Arxiv
11+阅读 · 2018年5月13日
Arxiv
5+阅读 · 2018年4月22日
Arxiv
5+阅读 · 2015年9月14日
VIP会员
Top
微信扫码咨询专知VIP会员