深度学习需要掌握的 13 个概率分布

2020 年 8 月 30 日 深度学习自然语言处理


作者丨Sophia@知乎
来源丨https://zhuanlan.zhihu.com/p/158801020
编辑 | 极市平台
本文仅用于学术分享,著作权归作者所有。如有侵权,请联系后台作删文处理。

在逛Github时发现了一个不错的总结,对深度学习的概率分布进行了总结。

作者的Github开源地址:https://github.com/graykode/distribution-is-all-you-needgithub.com


1.均匀分布(连续)代码https://github.com/graykode/distribution-is-all-you-need/blob/master/uniform.py

均匀分布在 [a,b] 上具有相同的概率值,是简单概率分布。

2.伯努利分布(离散)代码:https://github.com/graykode/distribution-is-all-you-need/blob/master/bernoulli.py

先验概率 p(x)不考虑伯努利分布。因此,如果我们对最大似然进行优化,那么我们很容易被过度拟合。
利用二元交叉熵对二项分类进行分类。它的形式与伯努利分布的负对数相同。

3.二项分布(离散)代码:https://github.com/graykode/distribution-is-all-you-need/blob/master/binomial.py

参数为 n 和 p 的二项分布是一系列 n 个独立实验中成功次数的离散概率分布。
二项式分布是指通过指定要提前挑选的数量而考虑先验概率的分布。

4.多伯努利分布/分类分布(离散)代码:https://github.com/graykode/distribution-is-all-you-need/blob/master/categorical.py

多伯努利称为分类分布。
交叉熵和采取负对数的多伯努利分布具有相同的形式。

5.多项式分布(离散)代码:https://github.com/graykode/distribution-is-all-you-need/blob/master/multinomial.py

多项式分布与分类分布的关系与伯努尔分布与二项分布的关系相同。

6.β分布(连续)代码:https://github.com/graykode/distribution-is-all-you-need/blob/master/beta.py

β分布与二项分布和伯努利分布共轭。
利用共轭,利用已知的先验分布可以更容易地得到后验分布。
当β分布满足特殊情况(α=1,β=1)时,均匀分布是相同的。

7.Dirichlet 分布(连续)代码:https://github.com/graykode/distribution-is-all-you-need/blob/master/dirichlet.py

dirichlet 分布与多项式分布是共轭的。
如果 k=2,则为β分布。

8.伽马分布(连续)代码:https://github.com/graykode/distribution-is-all-you-need/blob/master/gamma.py

如果 gamma(a,1)/gamma(a,1)+gamma(b,1)与 beta(a,b)相同,则 gamma 分布为β分布。
指数分布和卡方分布是伽马分布的特例。

9.指数分布(连续)代码:https://github.com/graykode/distribution-is-all-you-need/blob/master/exponential.py

指数分布是 α 为 1 时 γ 分布的特例。

10.高斯分布(连续)代码:https://github.com/graykode/distribution-is-all-you-need/blob/master/gaussian.py

高斯分布是一种非常常见的连续概率分布。

11.正态分布(连续)代码:https://github.com/graykode/distribution-is-all-you-need/blob/master/normal.py

正态分布为标准高斯分布,平均值为0,标准差为1。

12.卡方分布(连续)代码:https://github.com/graykode/distribution-is-all-you-need/blob/master/chi-squared.py

k 自由度的卡方分布是 k 个独立标准正态随机变量的平方和的分布。
卡方分布是 β 分布的特例。

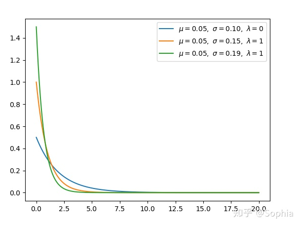
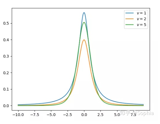
13.t 分布(连续)代码https://github.com/graykode/distribution-is-all-you-need/blob/master/student-t.py

t分布是对称的钟形分布,与正态分布类似,但尾部较重,这意味着它更容易产生远低于平均值的值。



说个正事哈



由于微信平台算法改版,公号内容将不再以时间排序展示,如果大家想第一时间看到我们的推送,强烈建议星标我们和给我们多点点【在看】。星标具体步骤为:

(1)点击页面最上方深度学习自然语言处理”,进入公众号主页。

(2)点击右上角的小点点,在弹出页面点击“设为星标”,就可以啦。

感谢支持,比心



投稿或交流学习,备注:昵称-学校(公司)-方向,进入DL&NLP交流群。

方向有很多:机器学习、深度学习,python,情感分析、意见挖掘、句法分析、机器翻译、人机对话、知识图谱、语音识别等

记得备注呦


推荐两个专辑给大家:
专辑 | 李宏毅人类语言处理2020笔记
专辑 | NLP论文解读
专辑 | 情感分析

整理不易,还望给个在看!

登录查看更多
0

相关内容

伯努利分布指的是对于随机变量X有, 参数为p(0
《常微分方程》笔记,419页pdf
专知会员服务
76+阅读 · 2020年8月2日
【经典书】概率统计导论第五版,730页pdf
专知会员服务
249+阅读 · 2020年7月28日
【经典书】机器学习:贝叶斯和优化方法,1075页pdf
专知会员服务
414+阅读 · 2020年6月8日
最新《自动微分手册》77页pdf
专知会员服务
103+阅读 · 2020年6月6日
一网打尽!100+深度学习模型TensorFlow与Pytorch代码实现集合
机器学习领域必知必会的12种概率分布(附Python代码实现)
算法与数学之美
21+阅读 · 2019年10月18日
深度学习这些“坑”你们有没有踩过(入门误区)
计算机视觉战队
5+阅读 · 2019年4月27日
一文了解采样方法
AI100
5+阅读 · 2018年7月6日
机器学习各种熵:从入门到全面掌握
AI研习社
10+阅读 · 2018年3月22日
GAN的数学原理
算法与数学之美
16+阅读 · 2017年9月2日
【原理】GAN的数学原理
GAN生成式对抗网络
8+阅读 · 2017年8月30日
机器学习(13)之最大熵模型详解
机器学习算法与Python学习
7+阅读 · 2017年8月24日
Arxiv
0+阅读 · 2020年10月15日
Bayesian Domain Randomization for Sim-to-Real Transfer
Arxiv
0+阅读 · 2020年10月15日
Arxiv
1+阅读 · 2020年10月14日
Arxiv
0+阅读 · 2020年10月14日
Arxiv
8+阅读 · 2020年8月30日
Arxiv
7+阅读 · 2019年6月20日
q-Space Novelty Detection with Variational Autoencoders
Arxiv
7+阅读 · 2018年3月12日
VIP会员
相关资讯
机器学习领域必知必会的12种概率分布(附Python代码实现)
算法与数学之美
21+阅读 · 2019年10月18日
深度学习这些“坑”你们有没有踩过(入门误区)
计算机视觉战队
5+阅读 · 2019年4月27日
一文了解采样方法
AI100
5+阅读 · 2018年7月6日
机器学习各种熵:从入门到全面掌握
AI研习社
10+阅读 · 2018年3月22日
GAN的数学原理
算法与数学之美
16+阅读 · 2017年9月2日
【原理】GAN的数学原理
GAN生成式对抗网络
8+阅读 · 2017年8月30日
机器学习(13)之最大熵模型详解
机器学习算法与Python学习
7+阅读 · 2017年8月24日
相关论文
Arxiv
0+阅读 · 2020年10月15日
Bayesian Domain Randomization for Sim-to-Real Transfer
Arxiv
0+阅读 · 2020年10月15日
Arxiv
1+阅读 · 2020年10月14日
Arxiv
0+阅读 · 2020年10月14日
Arxiv
8+阅读 · 2020年8月30日
Arxiv
7+阅读 · 2019年6月20日
q-Space Novelty Detection with Variational Autoencoders
Arxiv
7+阅读 · 2018年3月12日
Top
微信扫码咨询专知VIP会员