2021年中国人工智能市场发展现状

2021 年 10 月 29 日 专知

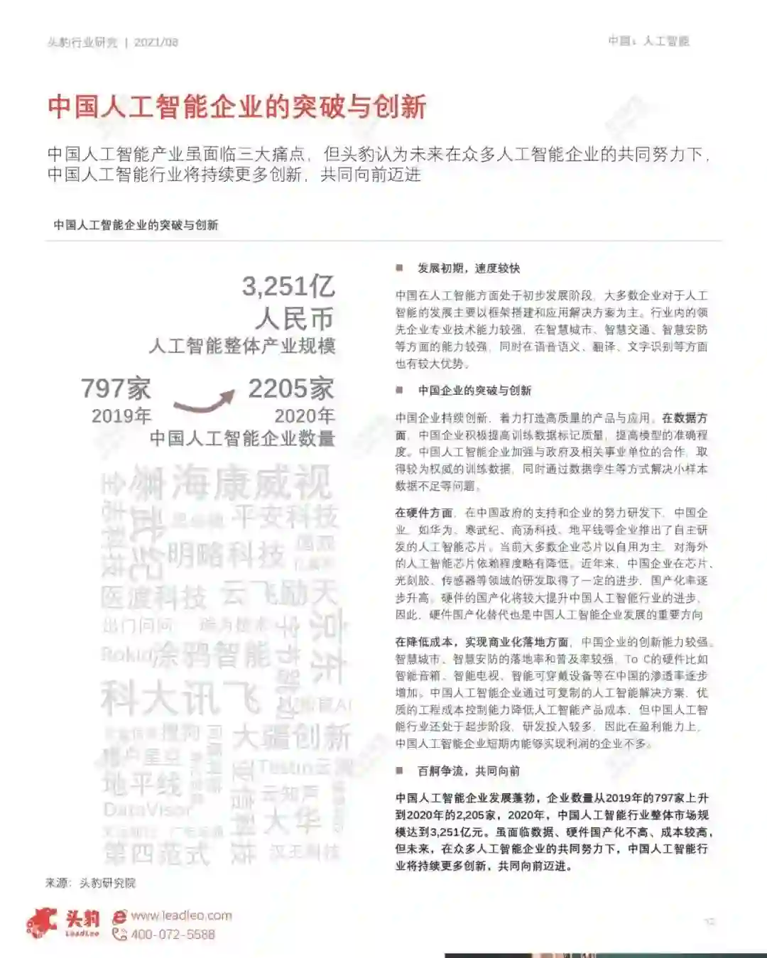
 近日,人工智能板块捷报不断。人工智能企业云天励飞科创板IPO事项8月6曰接受上交所科创板上市委审议。公司于2020年12月8日递交科创板IPO申请,拟募资约30亿元。同为人工智能企业的云从科技也是2020年12月初递交的科创板IPO申请,该公司已在今年7月20日上会通过,并于8月4曰提交注册。北京海天瑞声科技股份有限公司进行网上网下申购。此次发行1070万股,占发行后总股本的比例25%,申购价格36.94元/股。这为上市波波折折的人工智能行业带来信心。

  作为新兴的热门行业,人工智能企业备受资本青睐,但同时又面临成本高、硬件落后等问题。本报告将聚焦人工智能行业进行深度研究,着力于对中国人工智能市场困境与中国人工智能主要企业战略布局进行分析与展望。

  巧妇难为无米之炊,数据孤岛和小样本数据成难题

  基础数据存在的问题主要有三。首先,基础训练数据的数量和质量将会决定模型的准确度,中国人工智能发展速度快,但积累不足,因此中国人工智能整体训练数据量不大,同时,训练数据标记质量参差不齐。其次,基础训练数据的来源有三种,分别为个人用户、企事业单位和政府机构。相对较小的企业获取数据的方式单一且成本高昂,因此难以取得竞争优势。同时,大部分行业的数据存在孤岛现象。最后,人工智能尚未能够覆盖部分行业以及长尾场景,这是由于行业或场景本身并没有较大的样本数据量。

  以政府为主导的人工智能市场

  总体来看,中国人工智能市场主要以政府端为主,带动企业端人工智能的应用与落地。原因主要从战略和市场两方面考虑。从战略方面考虑,中国规划在未来打造科技强国,中国将人工智能列入重点发展的行业,用政府需求带动社会对于人工智能的普遍需求。从市场方面考虑,中国正在加强新一代基础设施建设,中国人工智能发展较好的云计算、计算机视觉等领域正好符合政府项目的需求,落地程度较高,因此也应用较为广泛。

  全面铺排或打造特色,智慧城市与安防竞争激烈

  智慧城市、智慧交通、安防以及消费是竞争最为饱和的赛道,而工、农、教、娱则参与者寥寥,供应链更是竞争者较少。这主要是由于行业尚未得到完全开发或本身AI设计铺设难度较大导致的,企业可以抓住机会,在这几个细分领域研究出较为突出的核心竞争力,取得优势的市场竞争地位。

http://data.eastmoney.com/report/zw_industry.jshtml?infocode=AP202110151522725464



专知便捷查看

便捷下载,请关注专知公众号(点击上方蓝色专知关注)

  • 后台回复“AIM31” 就可以获取2021年中国人工智能市场发展现状》专知下载链接

专知,专业可信的人工智能知识分发 ,让认知协作更快更好!欢迎注册登录专知www.zhuanzhi.ai,获取5000+AI主题干货知识资料!


欢迎微信扫一扫加入专知人工智能知识星球群,获取最新AI专业干货知识教程资料和与专家交流咨询
点击“ 阅读原文 ”,了解使用 专知 ,查看获取5000+AI主题知识资源
登录查看更多
1

相关内容

人工智能(Artificial Intelligence, AI )是研究、开发用于模拟、延伸和扩展人的智能的理论、方法、技术及应用系统的一门新的技术科学。 人工智能是计算机科学的一个分支。
《2021—2022中国大数据产业发展报告》发布
专知会员服务
111+阅读 · 2022年1月23日
2021年中国机器人行业研究报告,41页pdf
专知会员服务
72+阅读 · 2021年12月23日
2021年中国人工智能基础层行业发展研究报告,60页pdf
专知会员服务
69+阅读 · 2021年9月3日
专知会员服务
36+阅读 · 2021年8月13日
专知会员服务
101+阅读 · 2021年8月8日
数据价值化与数据要素市场发展报告(2021年),53页pdf
专知会员服务
84+阅读 · 2021年5月30日
2021年中国人工智能在零售领域应用行业短报告,30页pdf
专知会员服务
70+阅读 · 2021年4月22日
2021年中国人工智能在工业领域的应用研究报告(附报告)
2021年中国人工智能产业发展趋势,13页pdf
专知会员服务
121+阅读 · 2021年3月18日
【德勤】中国人工智能产业白皮书,68页pdf
专知会员服务
310+阅读 · 2019年12月23日
《2019中国生物医药产业发展蓝皮书》正式发布
生物探索
3+阅读 · 2019年9月18日
2019年中国人工智能基础数据服务行业白皮书
艾瑞咨询
28+阅读 · 2019年9月16日
人工智能商业化研究报告(2019)
腾讯大讲堂
15+阅读 · 2019年7月9日
解读《中国新一代人工智能发展报告2019》
走向智能论坛
32+阅读 · 2019年6月5日
2019中国养老产业发展剖析与发展趋势分析报告
行业研究报告
8+阅读 · 2019年5月18日
中国高速铁路信息化现状及智能化发展
科技导报
10+阅读 · 2019年4月19日
艾瑞咨询2019中国智慧城市发展报告,附PPT下载
智能交通技术
25+阅读 · 2019年4月18日
《2018人工智能发展白皮书-技术架构篇》
智能交通技术
5+阅读 · 2018年9月11日
《中国人工智能发展报告2018》(附PDF下载)
走向智能论坛
19+阅读 · 2018年7月17日
Arxiv
10+阅读 · 2020年11月26日
Arxiv
8+阅读 · 2020年6月15日
Arxiv
3+阅读 · 2020年5月1日
On Feature Normalization and Data Augmentation
Arxiv
15+阅读 · 2020年2月25日
Arxiv
5+阅读 · 2019年11月22日
Arxiv
21+阅读 · 2019年8月21日
Arxiv
22+阅读 · 2018年2月14日
VIP会员
相关VIP内容
《2021—2022中国大数据产业发展报告》发布
专知会员服务
111+阅读 · 2022年1月23日
2021年中国机器人行业研究报告,41页pdf
专知会员服务
72+阅读 · 2021年12月23日
2021年中国人工智能基础层行业发展研究报告,60页pdf
专知会员服务
69+阅读 · 2021年9月3日
专知会员服务
36+阅读 · 2021年8月13日
专知会员服务
101+阅读 · 2021年8月8日
数据价值化与数据要素市场发展报告(2021年),53页pdf
专知会员服务
84+阅读 · 2021年5月30日
2021年中国人工智能在零售领域应用行业短报告,30页pdf
专知会员服务
70+阅读 · 2021年4月22日
2021年中国人工智能在工业领域的应用研究报告(附报告)
2021年中国人工智能产业发展趋势,13页pdf
专知会员服务
121+阅读 · 2021年3月18日
【德勤】中国人工智能产业白皮书,68页pdf
专知会员服务
310+阅读 · 2019年12月23日
相关资讯
《2019中国生物医药产业发展蓝皮书》正式发布
生物探索
3+阅读 · 2019年9月18日
2019年中国人工智能基础数据服务行业白皮书
艾瑞咨询
28+阅读 · 2019年9月16日
人工智能商业化研究报告(2019)
腾讯大讲堂
15+阅读 · 2019年7月9日
解读《中国新一代人工智能发展报告2019》
走向智能论坛
32+阅读 · 2019年6月5日
2019中国养老产业发展剖析与发展趋势分析报告
行业研究报告
8+阅读 · 2019年5月18日
中国高速铁路信息化现状及智能化发展
科技导报
10+阅读 · 2019年4月19日
艾瑞咨询2019中国智慧城市发展报告,附PPT下载
智能交通技术
25+阅读 · 2019年4月18日
《2018人工智能发展白皮书-技术架构篇》
智能交通技术
5+阅读 · 2018年9月11日
《中国人工智能发展报告2018》(附PDF下载)
走向智能论坛
19+阅读 · 2018年7月17日
相关论文
Arxiv
10+阅读 · 2020年11月26日
Arxiv
8+阅读 · 2020年6月15日
Arxiv
3+阅读 · 2020年5月1日
On Feature Normalization and Data Augmentation
Arxiv
15+阅读 · 2020年2月25日
Arxiv
5+阅读 · 2019年11月22日
Arxiv
21+阅读 · 2019年8月21日
Arxiv
22+阅读 · 2018年2月14日
Top
微信扫码咨询专知VIP会员