从金融、溯源到开放平台,互联网巨头试水区块链的五条路径 | 前线

2018 年 2 月 10 日 凤凰科技 王玄璇

本文3642字,建议阅读时长6分钟



百度推出区块链游戏项目“莱茨狗”


看好区块链技术的人说,区块链构建了一个新世界,新世界存在且美丽,但空无一人。你要背着项目游过一片泡沫的海洋,才能到达那个世界。


大公司们划着小船,载着区块链落地应用,也在泡沫中前行。


它们有的在测试娱乐化方式,吸引普通用户去使用他们的产品。2月4日,百度推出区块链游戏项目“莱茨狗”,与大火的以太坊的养猫游戏CryptoKitties类似,用户可以养自己的数字狗,并获得一定奖励,前提是需要下载百度钱包。目前这个项目还在内测阶段,但已经有不少领养教程出现。


可是网易更早推出的区块链招财猫如今已没了动静,人们担心这样的应用是否只是昙花一现。《领主世界》游戏开发商领主科技创始人兼CEO刘大鸿看好区块链在娱乐上的应用:“娱乐较少触及监管,又都是轻资产,很多游戏中也需要虚拟币,可以形成闭环。”


大公司的其他项目,更多是面向企业端,解决现有业务的某些问题,而不是建立全新的场景。多名业内人士认为,目前的区块链项目大多处在PoC(Proof of Concept,概念验证)阶段,这一阶段尚未走完。


“除了比特币和以太坊,区块链没有出现很好的应用。”松禾远望资本合伙人田鸿飞对凤凰网科技表示,目前为止没有看到一个特别好的白皮书,一些公司做的都是POC,然后去宣传。


不过他也看好,下一个成功的区块链项目将会诞生于“网圈”。区分于2011年起围绕比特币形成的“币圈”、2014年比特币交易低潮期兴起的探讨区块链技术的“链圈”,他所描述的“网圈”形成于2017年12月后,传统VC投资、估值在数亿人民币的互联网企业跑步进场。“网圈人的革命不会太彻底,但是会有个别创新点出现,可能会是在版权、广告、供应链金融等领域。”


而BATJ这样的巨无霸,同样也在跑步进场。除了宠物狗的试水,它们的布局集中在以下5个方面。


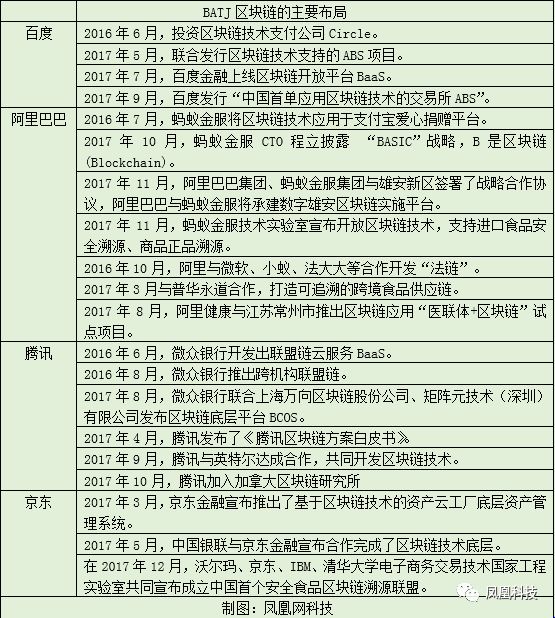
1、资产证券化


2017年3月,京东金融推出基于区块链技术的资产云工厂底层资产管理系统,为的是降低消费金融服务公司发行ABS(资产证券化)的门槛和发行成本。ABS是根据项目现有资产预期未来收益的一种融资手段。京东金融是资金方,资产风控、放款过程中还涉及资产方、SPV(信托)等多个不同金融机构,各方都有自己的业务系统,信息传输可能会存在准确性问题、对账清算问题及信用问题。


区块链的优点则是能安全的存储交易数据,保证信息不可伪造和篡改,并可以自动执行智能合约,提高资产证券化系统的透明度和可追责性。4个月后,这一ABS云平台与建元资本宣布,将合作发行一单全程基于区块链技术的汽车融资租赁ABS项目。


同样的,百度金融在2017年5月与佰仟租赁、华能信托等在内的合作方联合发行区块链技术支持的ABS项目;随后又在2017年9月发行了“中国首单应用区块链技术的交易所ABS”。


2、清算、结算


以微众银行为例,2016年9月,微众银行与华瑞银行联合开发了一套区块链应用系统,用于两家银行微粒贷联合贷款的结算、清算业务。截至2017年3月,该联盟链中应用数据记录笔数达220万。


“清算结算是区块链的根本,区块链本身就是交易清算。这同时也是金融机构最重要的一项业务,金融机构肯定要拥抱区块链来做这个。”一位区块链数字身份管理项目创始人对凤凰网科技表示。


高盛在2016年的一次报告中指出,将区块链应用于现金证券的清算结算,全球可以节约110-120亿美元的费用、运营成本和资本支出。目前证券交易成本相对低廉,但是多达10%的交易会受限于各种错误,导致人工干预和交易结算时间延长。


金融


3、供应链金融


2017年12月,基于腾讯的区块链底层技术上,供应链金融服务平台“星贝云链”发布,瞄准大健康产业构建的供应链金融平台。当时,腾讯区块链总经理蔡弋戈表示,通过区块链的共享账本和智能合约能力,保证资金流向可溯源、信息公开透明、信息多方共享。


在上个月位于旧金山的全球区块链大会上 ,蔡弋戈再次阐述了腾讯区块链如何为供应链金融提供服务:在目前的供应链金融体系中有这样的现象或者说是问题,由于资金会集中优先服务于一级供应商,因此二级供应商和三级及多级供应商难以筹集资金。此外,由于存在信息的不对称,会导致核心企业与供应商之间的交易信任度较低。因此,腾讯区块链便针对这个痛点,来解决供应链上的中小企业由于信息不对称、缺乏抵押物等因素而造成融资难的问题。


一方面,多位业内人士均表示,看好区块链在供应链金融的应用,多方实体参与的活动适合应用区块链,“如果企业的公益凝练也是一条网络,不仅仅是信息传递,还可以做到票据、价值传递,就很好。市场非常大。”田鸿飞说。


另一方面,在供应链金融中使用智能合约(人们将合同变成代码的形式放到区块链上,当达到某一个条件时,合同自动执行)还不成熟,“智能合约现在还是一个很初级的阶段,可以说是‘既不智能也不是合约’。”一位从业者向凤凰网科技表示,区块链在供应链金融中的应用还在探索阶段,逻辑上成立。有些场景下,贸易链条虽然很长,但传统技术也可以解决,“现在对于区块链的一些理解过于理想化。”


4、溯源


蚂蚁金服区块链技术支持的第一个公益筹款项目是在2016年6月。辽宁八间村有个1岁多的男孩小泓帆被诊断患有重度耳聋。1个月后,中华慈善救助基金会在支付宝上线了区块链公益项目,为10名听障儿童筹款,筹集了198400元。小泓帆有了康复费用。


“支付宝爱心捐赠平台上的数据显示,使用区块链的公益项目,筹款时间只需要一般项目的一半。”蚂蚁金服技术实验室高级产品专家胡丹青表示。2017年3月16日,支付宝爱心捐赠平台全面引入区块链技术,截止2018年1月18日,共2100万用户向831个公益项目捐赠,捐赠金额3.67亿,捐赠人次2.2亿。


食品溯源也在路上。阿里巴巴给产自澳洲、新西兰的26个品牌的每罐奶粉打上溯源二维码,支付宝可以扫描出产地、出场日期、物流、检验等信息。为保证真实性,不是像过去那样由商家录入信息,而是多方提供数据,可交叉核验各家上链数据的真实完整。


在2017年12月14日,沃尔玛、京东、IBM、清华大学电子商务交易技术国家工程实验室共同宣布成立中国首个安全食品区块链溯源联盟。


苏宁金融研究院高级研究员洪蜀宁对凤凰网科技表示,区块链解决的是数据流转过程中的不可篡改性,但是不能解决非数字资产转化为数字形式中出现的问题。供应链溯源可以通过传感器采集,来确保物品转化成数字形式的可靠性。身份认证等无法脱离线下环节的情况,很难完全用区块链保证其真实性。


5、开放平台


百度2017年7月推出区块链开放平台“BaaS”(Blockchain as a service,区块链即服务),帮助机构快速搭建区块链网络及应用,适用于支付清算、数字票据、银行征信管理、权益证明和交易所证券交易、保险管理、金融审计等领域。今年1月百度宣布该平台已经支撑了超过500亿元资产的真实性问题。


腾讯也在2017年9月推出BaaS开放平台,已在金融、公益等领域有多个应用案例。前文提到的星贝云链就是其中之一。


上述5个场景是BATJ在区块链的主要布局,其他场景也在尝试使用区块链技术。


比如百度正在尝试在自动驾驶领域使用区块链。百度金融区块链实验室负责人肖伟此前接受媒体采访时表示,正在向汽车厂商推广区块链技术,厂商们将区块链应用于自动驾驶平台Apollo中,汽车厂商可以通过区块链加密上传数据,并可使用所有数据。


“这个探索没有问题,从未来的角度看,区块链具备这种颠覆性能力,方向上值得探索。只是现阶段不一定能做到。”一位区块链创业者向凤凰网科技分析说,“区块链这个事,短跑是跑不出来的,很多问题要长跑。”


BATJ区块链布局


大型互联网公司有场景、有资金、有人才,都在加码验证区块链的可能性。不过,不少业内人士也指出,大公司的中心化思维和行业地位反而会制约它去使用区块链技术。


“我的核心观点是,区块链项目必须是一个去中心化组织,然后是一个供应链,必须去协调各方达成合作。小公司具有很大优势。因为大公司不愿意放弃自己平台的地位,它们都是中心。如果让它们革命自己,一是不会有这样的思维,二是中心化的解决方案比去中心化解决方案的效率高。”田鸿飞对凤凰科技表示,区块链有几方面机会,一是做了以前不可能的事,需要创新者去发现;二是革了一些不够民主、不够透明的平台的命。


洪蜀宁也表达了类似的观点:“传统大公司要接受区块链这种去中心化的交易模式,是一个很痛苦的过程,只有少数能成功转型,需要勇气来改变原有的商业模式。”


企业们都在试水,先行者已经下海游向区块链的美丽新世界。海上泡沫退去,才知道谁在裸泳。


《前线》是凤凰科技旗下原创栏目,为您提供一手的科技资讯和深入的商业解读。


更多推荐

王欣:请学孙宏斌,莫学贾跃亭!

雷军誓言小米2年半内要重回中国第一,上一次登顶是4年前


新鲜有料的产业新闻、深入浅出的企业市场分析,轻松愉快的科技人物吐槽。

凤凰网科技(ID: ifeng_tech),让科技更性感。


责编 | 刘考坤

登录查看更多
0

相关内容

区块链(Blockchain)是由节点参与的分布式数据库系统,它的特点是不可更改,不可伪造,也可以将其理解为账簿系统(ledger)。它是比特币的一个重要概念,完整比特币区块链的副本,记录了其代币(token)的每一笔交易。通过这些信息,我们可以找到每一个地址,在历史上任何一点所拥有的价值。

知识荟萃

精品入门和进阶教程、论文和代码整理等

更多

查看相关VIP内容、论文、资讯等
【德勤】中国人工智能产业白皮书,68页pdf
专知会员服务
309+阅读 · 2019年12月23日
【白皮书】“物联网+区块链”应用与发展白皮书-2019
专知会员服务
94+阅读 · 2019年11月13日
【数字化】数字化转型正在成为制造企业核心战略
产业智能官
35+阅读 · 2019年4月22日
为什么AI公司都在一边融资,一边投资?
腾讯创业
6+阅读 · 2018年9月25日
【精华版】2017年区块链干货合集
FinTech前哨
4+阅读 · 2018年1月11日
Conceptualize and Infer User Needs in E-commerce
Arxiv
3+阅读 · 2019年10月8日
Arxiv
5+阅读 · 2017年11月13日
VIP会员
Top
微信扫码咨询专知VIP会员