程序员的一个爬虫,把估值175亿的马蜂窝给捅了

2018 年 10 月 24 日 大数据技术
程序猿(ID:imkuqin) 猿妹 整编

综合自:小声比比(ID:ziquanM)、财经网等


10月21日,一篇名为《估值175亿的马蜂窝,竟是一座僵尸和水军构成的鬼城?》火了!直指旅游网站马蜂窝大量内容和评论涉嫌造假。

事情是这样的:

某数据团队的几个同学回国参加创业大赛,吃外卖拉了肚子,就在平台写了一段差评,结果反而被污蔑诋毁。



碰巧这个团队在美国学的都是数据分析,一怒之下决定训练一个模型,用于筛选餐饮评论的水军,恰巧马蜂窝成了他们的练手对象,没想到不爬则矣,一爬把马蜂窝给捅了!



这篇文章中表示:“在马蜂窝网站上,发现了7454个抄袭账号,平均每个人从携程、艺龙、美团、Agoda、Yelp上抄袭搬运了数千条点评,合计抄袭572万条餐饮点评,1221万条酒店点评,占到官网声称总点评数的85%。


文章中还列举了几项抄袭石锤:



还有的抄袭账号自相矛盾,性别忽男忽女,甚至有些直接调用Google翻译接口



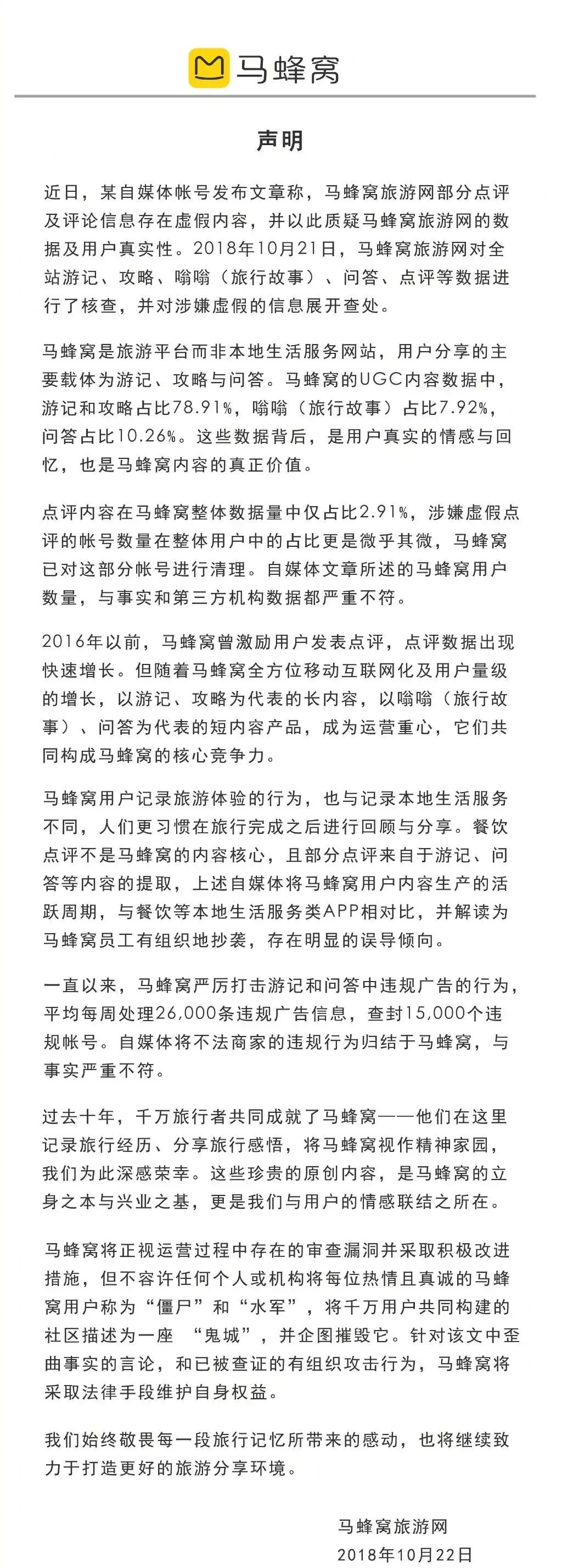
马蜂窝回应

22日早上,马蜂窝也随即发布了声明,表示会对涉嫌虚假的信息,进行查处。



另据最新消息,针对自媒体报道的马蜂窝数据造假一事,马蜂窝已向北京市朝阳区人民法院提起诉讼,称乎睿数据侵犯名誉权,目前已获立案。



23日,马蜂窝CEO陈罡也针对此事作出回应:马蜂窝在餐饮等点评数据方面存在部分问题,但远没有外界所表述的那么夸大。目前已经重新梳理工作流程,堵住漏洞。

网友怎么说?

目前,这件事已经在各大论坛都议论纷纷:




这件事总算让我见识到程序员的厉害之处了:



‘水军’和‘爬虫’一直都存在于互联网行业,因为流量和数据对于一个互联网企业不可或缺,关于数据纠纷问题在互联网更是屡见不鲜,目前此事真相还未明了,我们暂时不予置评。


但通过这件事情告诉我们,惹谁也别惹程序员!尤其是有正义感又闲的技术宅。



●编号697,输入编号直达本文

●输入m获取文章目录

推荐↓↓↓

算法与数据结构

更多推荐18个技术类公众微信

涵盖:程序人生、算法与数据结构、黑客技术与网络安全、大数据技术、前端开发、Java、Python、Web开发、安卓开发、iOS开发、C/C++、.NET、Linux、数据库、运维等。

登录查看更多
0

相关内容

程序员可以指在程序设计与互联网某个专业领域中的专业人士或是从事软件撰写,程序开发、维护的专业人员。
【实用书】学习用Python编写代码进行数据分析,103页pdf
专知会员服务
198+阅读 · 2020年6月29日
商业数据分析,39页ppt
专知会员服务
165+阅读 · 2020年6月2日
【实用书】Python技术手册,第三版767页pdf
专知会员服务
240+阅读 · 2020年5月21日
Python导论,476页pdf,现代Python计算
专知会员服务
264+阅读 · 2020年5月17日
【实用书】Python爬虫Web抓取数据,第二版,306页pdf
专知会员服务
122+阅读 · 2020年5月10日
【资源】100+本免费数据科学书
专知会员服务
108+阅读 · 2020年3月17日
算法与数据结构Python,369页pdf
专知会员服务
166+阅读 · 2020年3月4日
广东疾控中心《新型冠状病毒感染防护》,65页pdf
专知会员服务
19+阅读 · 2020年1月26日
抖音爬虫
专知
5+阅读 · 2019年2月11日
刘强东人设崩了,京东没崩
PingWest品玩
6+阅读 · 2018年11月20日
为什么AI公司都在一边融资,一边投资?
腾讯创业
6+阅读 · 2018年9月25日
收藏! 这份AI学习精华,被72万程序员点赞!
程序人生
3+阅读 · 2018年8月20日
我是一个爬虫
码农翻身
12+阅读 · 2018年6月4日
在公司一直“涨薪”的程序员都关注了这些......
国内各大平台的推荐算法,看到360的时候笑喷了……
黑客技术与网络安全
5+阅读 · 2018年3月28日
各厂推荐算法!
程序猿
17+阅读 · 2018年1月13日
别@微信团队了,我用Python给自己戴上了圣诞帽!
Arxiv
3+阅读 · 2019年9月5日
Arxiv
6+阅读 · 2018年11月29日
Arxiv
3+阅读 · 2018年3月13日
Arxiv
16+阅读 · 2018年2月7日
Arxiv
11+阅读 · 2018年1月18日
VIP会员
相关VIP内容
【实用书】学习用Python编写代码进行数据分析,103页pdf
专知会员服务
198+阅读 · 2020年6月29日
商业数据分析,39页ppt
专知会员服务
165+阅读 · 2020年6月2日
【实用书】Python技术手册,第三版767页pdf
专知会员服务
240+阅读 · 2020年5月21日
Python导论,476页pdf,现代Python计算
专知会员服务
264+阅读 · 2020年5月17日
【实用书】Python爬虫Web抓取数据,第二版,306页pdf
专知会员服务
122+阅读 · 2020年5月10日
【资源】100+本免费数据科学书
专知会员服务
108+阅读 · 2020年3月17日
算法与数据结构Python,369页pdf
专知会员服务
166+阅读 · 2020年3月4日
广东疾控中心《新型冠状病毒感染防护》,65页pdf
专知会员服务
19+阅读 · 2020年1月26日
相关资讯
抖音爬虫
专知
5+阅读 · 2019年2月11日
刘强东人设崩了,京东没崩
PingWest品玩
6+阅读 · 2018年11月20日
为什么AI公司都在一边融资,一边投资?
腾讯创业
6+阅读 · 2018年9月25日
收藏! 这份AI学习精华,被72万程序员点赞!
程序人生
3+阅读 · 2018年8月20日
我是一个爬虫
码农翻身
12+阅读 · 2018年6月4日
在公司一直“涨薪”的程序员都关注了这些......
国内各大平台的推荐算法,看到360的时候笑喷了……
黑客技术与网络安全
5+阅读 · 2018年3月28日
各厂推荐算法!
程序猿
17+阅读 · 2018年1月13日
别@微信团队了,我用Python给自己戴上了圣诞帽!
Top
微信扫码咨询专知VIP会员