【Manning新书】机器学习工程实战,Machine Learning Engineering in Action

2022 年 4 月 26 日 专知



机器学习工程实战中教你设计、构建和交付成功的机器学习项目的核心原则和实践。您将发现软件工程技术,如在您的原型上进行实验和实现模块化设计,从而产生弹性架构和一致的跨团队通信。基于作者丰富的经验,本书中的每一种方法都被用于解决现实世界的项目。


https://www.manning.com/books/machine-learning-engineering-in-action


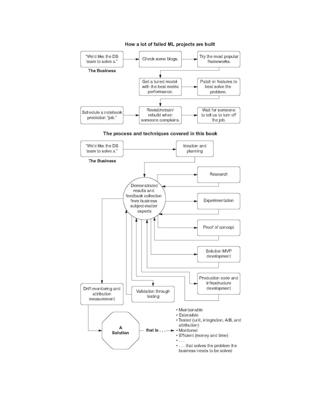
本书有三个主要部分,介绍了ML项目中的里程碑。在“我们试图解决什么?”到“我们如何在未来几年保持这个解决方案的相关性?”,这本书回顾了这些主要时期,其逻辑顺序与你在完成一个项目时考虑这些主题的顺序相同:


-  第1部分(第1 - 8章)主要从团队领导、经理或项目领导的角度关注ML项目的管理。它为范围、实验、原型和包容性反馈制定了蓝图,以帮助您避免陷入构建解决方案的陷阱。


- 第2部分(第9-13章)介绍了ML项目的开发过程。通过ML解决方案开发的示例(好的和坏的),本节将带您了解经过验证的构建、调优、日志记录和评估ML解决方案的方法,以确保您构建的是最简单和最易维护的代码。


- 第3部分(第14-16章)关注“之后”:具体地说,与简化产品发布、再训练、监控和项目归属相关的考虑。通过重点介绍A/B测试、特征存储和被动再训练系统的示例,将向您展示如何实现系统和体系结构,以确保您正在构建最低限度复杂的解决方案,以使用ML解决业务问题。








专知便捷查看

便捷下载,请关注专知公众号(点击上方蓝色专知关注)

  • 后台回复“MLEA” 就可以获取【Manning新书】机器学习工程实战,Machine Learning Engineering in Action》专知下载链接

专知,专业可信的人工智能知识分发 ,让认知协作更快更好!欢迎注册登录专知www.zhuanzhi.ai,获取70000+AI(AI与军事、医药、公安等)主题干货知识资料!
欢迎微信扫一扫加入专知人工智能知识星球群,获取最新AI专业干货知识教程资料和与专家交流咨询
点击“ 阅读原文 ”,查看专知本文资料
登录查看更多
5

相关内容

《工程》是中国工程院(CAE)于2015年推出的国际开放存取期刊。其目的是提供一个高水平的平台,传播和分享工程研发的前沿进展、当前主要研究成果和关键成果;报告工程科学的进展,讨论工程发展的热点、兴趣领域、挑战和前景,在工程中考虑人与环境的福祉和伦理道德,鼓励具有深远经济和社会意义的工程突破和创新,使之达到国际先进水平,成为新的生产力,从而改变世界,造福人类,创造新的未来。 期刊链接:https://www.sciencedirect.com/journal/engineering
【Manning新书】Kafka实战,272页pdf,Kafka in Action
专知会员服务
62+阅读 · 2022年1月30日
【Manning2020新书】Elm 实战,344页pdf,Elm in Action
专知会员服务
51+阅读 · 2020年4月14日
【2020新书】Kafka实战:Kafka in Action,209页pdf
专知会员服务
69+阅读 · 2020年3月9日
【Manning新书】TensorFlow机器学习,第二版
专知
4+阅读 · 2021年11月14日
国家自然科学基金
0+阅读 · 2015年12月31日
国家自然科学基金
0+阅读 · 2015年12月31日
国家自然科学基金
5+阅读 · 2014年12月31日
国家自然科学基金
1+阅读 · 2013年12月31日
国家自然科学基金
0+阅读 · 2013年12月31日
国家自然科学基金
0+阅读 · 2013年12月31日
国家自然科学基金
1+阅读 · 2012年12月31日
国家自然科学基金
0+阅读 · 2011年12月31日
国家自然科学基金
1+阅读 · 2010年12月31日
国家自然科学基金
0+阅读 · 2008年12月31日
Arxiv
0+阅读 · 2022年6月22日
Arxiv
0+阅读 · 2022年6月20日
Arxiv
0+阅读 · 2022年6月20日
Arxiv
36+阅读 · 2021年8月2日
Arxiv
31+阅读 · 2021年3月29日
Arxiv
18+阅读 · 2019年1月16日
VIP会员
相关基金
国家自然科学基金
0+阅读 · 2015年12月31日
国家自然科学基金
0+阅读 · 2015年12月31日
国家自然科学基金
5+阅读 · 2014年12月31日
国家自然科学基金
1+阅读 · 2013年12月31日
国家自然科学基金
0+阅读 · 2013年12月31日
国家自然科学基金
0+阅读 · 2013年12月31日
国家自然科学基金
1+阅读 · 2012年12月31日
国家自然科学基金
0+阅读 · 2011年12月31日
国家自然科学基金
1+阅读 · 2010年12月31日
国家自然科学基金
0+阅读 · 2008年12月31日
Top
微信扫码咨询专知VIP会员