CNCC 2017 | 盘点中国计算机大会,有哪些论坛你不该错过

2017 年 8 月 27 日 雷锋网 camel

雷锋网 AI科技评论按,近期中国计算机学会(CCF)和福州市人民政府共同举办了2017 中国计算机大会(CNCC 2017)新闻发布会。

随后,雷锋网采访了CNCC 大会论坛和活动委员会主席,视觉信息处理领域专家,我国类脑计算研究方向的主要推动者之一黄铁军教授。

黄教授现任北京大学计算机科学技术系主任,长江学者特聘教授,国家杰出青年科学基金,主要研究领域为视觉信息处理和神经形态计算。在今年的CNCC大会中担任论坛和活动委员会主席。

在这次采访中,黄铁军教授给我们详细介绍了CNCC 2017论坛准备情况。以下是雷锋网 AI科技评论根据对黄铁军教授采访编辑整理而成。

AI科技评论:黄老师,作为CNCC2017论坛和活动委员会主席,据您所了解本届CNCC大会将有哪些论坛? 和去年相比会有什么不同?

黄铁军:论坛和活动每次都是CNCC大会很重要的内容,除了特邀演讲外,这一块是会议的主要内容。从规模上讲,本次论坛数量跟往届差不多,目前已定30个左右,可能还会有少许增加。论坛涉及人工智能、量子计算、类脑计算、区块链、智能存储、智能医疗和健康、深度学习、云计算、大数据、多媒体计算等前沿技术话题。

今年的特色是,30多个论坛主要分成三大类,每类都包括十来个论坛:

  • 第一大类是跟计算机基础性技术和产业相关的。

    提高计算能力、提高存储能力、提高传输能力,这是计算机技术发展的主旋律。除了大家关注基础技术,例如自主可控、新一代存储、智能存储等话题外,今年还有量子计算,这既是大家关心的共性技术,也有最新前沿。

  • 第二大类主要是今年的热点——人工智能。

    今年国家发布了新一代人工智能发展规划,这一次在CNCC上会有比较充分的展示。此外还有类脑计算、思维计算等论坛,对思维、对意识的计算极限是什么?至少大家应该探讨这种可能性。

  • 第三大类是计算机和产业应用相关的一些热点方向,比较突出的是教育和医疗。

    目前国家从教育部、基金委以至国务院,都很重视计算机教育问题,这次会议有三个论坛探讨这方面的问题。医疗健康方面,包括人工智能、大数据在医疗方面的应用越来越多,从企业到研究机构,社会公众对这个问题都非常关注,这次会议也会有好几个论坛涉及健康、医疗等领域。

除了这些外,这次大会还有一个亮丽的论坛,就是由女性计算机科学家组织的专门论坛,从女性视角来谈技术发展。

AI科技评论:CNCC在论坛和活动中,有哪些设计让业界参与进来?

黄铁军:CNCC大会一直对产业很重视,CNCC大会不同于专门领域的学术会议,它跟业界互动性很强。例如在这些论坛里面,有一些论坛题目一看就是偏产业、偏应用的;有一些题目看着像技术,但里面的讲者可能都是来自工业界,比如智能医疗,医疗本身不是计算机技术,它自身是一个行业,但我们有多个医疗健康相关论坛。另外还有教育、物流等也是如此。此外,这次大会国内大企业像滴滴、百度、阿里、腾讯等公司,还有微软、英特尔等著名IT企业都会参加。

AI科技评论:您对参加CNCC参与者、参会者有什么建议?

黄铁军:还是从论坛角度来说。一年一度的CNCC大会将会展示国内、国外计算机领域的最新技术和产业进展。如果你想把握计算机领域的最新进展,这绝对是一个不可错过的机会。青年是未来,我们欢迎更多的学生、青年教师、青年技术工作者等来参加这个会议,如果确实有经济上的困难,可以向大会申请,大会将提供一定的资助名额。今年从预算角度来讲还是不错的,总共有150个名额,欢迎大家积极申请。

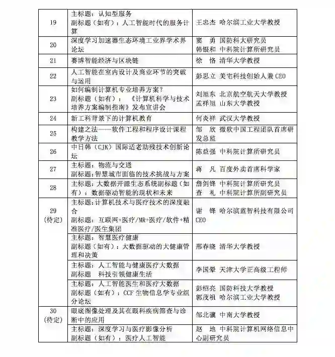
以下为CNCC大会拟开设论坛清单:

更多大会信息可戳阅读原文进入CNCC 2017官网

登录查看更多
1

相关内容

 第八届中国科技大学《计算机图形学》暑期课程课件
专知会员服务
62+阅读 · 2020年3月4日
2019中国硬科技发展白皮书 193页
专知会员服务
86+阅读 · 2019年12月13日
CNCC技术论坛 | 知识图谱引领认知智能+
中国计算机学会
22+阅读 · 2019年9月15日
CNCC技术论坛丨新型持久内存系统与安全
中国计算机学会
7+阅读 · 2019年9月15日
CCAI 2019|视觉语音语言多模态论坛嘉宾介绍
中国人工智能学会
12+阅读 · 2019年9月3日
CNCC技术论坛 | 计算机视觉行业的挑战与契机
中国计算机学会
6+阅读 · 2018年10月21日
CNCC技术论坛 | 知识图谱赋能数字经济
中国计算机学会
4+阅读 · 2018年9月28日
CCAI2018演讲实录丨张民:自然语言处理方法与应用
中国人工智能学会
4+阅读 · 2018年8月13日
CNCC2017技术论坛 | 知识图谱遇见社交媒体
中国计算机学会
7+阅读 · 2017年11月8日
Directions for Explainable Knowledge-Enabled Systems
Arxiv
26+阅读 · 2020年3月17日
Arxiv
5+阅读 · 2018年5月16日
VIP会员
相关VIP内容
相关资讯
CNCC技术论坛 | 知识图谱引领认知智能+
中国计算机学会
22+阅读 · 2019年9月15日
CNCC技术论坛丨新型持久内存系统与安全
中国计算机学会
7+阅读 · 2019年9月15日
CCAI 2019|视觉语音语言多模态论坛嘉宾介绍
中国人工智能学会
12+阅读 · 2019年9月3日
CNCC技术论坛 | 计算机视觉行业的挑战与契机
中国计算机学会
6+阅读 · 2018年10月21日
CNCC技术论坛 | 知识图谱赋能数字经济
中国计算机学会
4+阅读 · 2018年9月28日
CCAI2018演讲实录丨张民:自然语言处理方法与应用
中国人工智能学会
4+阅读 · 2018年8月13日
CNCC2017技术论坛 | 知识图谱遇见社交媒体
中国计算机学会
7+阅读 · 2017年11月8日
Top
微信扫码咨询专知VIP会员