【机器人发展论坛】行业精英聚集,科技盛典就位,2019国家机器人发展论坛即将开始!

2019 年 4 月 18 日 中国自动化学会

2019国家机器人发展论坛暨Robocup机器人世界杯中国赛以及2019年中国自动化产业年会将于2019年4月17-21日在绍兴组织召开,同期将开展科技成果展示,聚焦多种类智能机器人的发展,应用与创新,壮大中国机器人事业,为实现中国制造强国梦而作出贡献。此次活动由中国自动化学会、中共绍兴市委组织部、中共绍兴市柯桥区委、绍兴市柯桥区人民政府主办,中国人工智能产业发展联盟(AIIA)联合主办。

本次论坛,不但汇聚了国内尖端科技产品,更聚集了国内所有自动化领域的顶尖人士共襄盛举,开幕前一天,位于浙江绍兴的主会场已经整装待发,一场科技的盛会即将鸣锣开场。

最真最强悍的VR体验,令人叹为观止的生物感知机器人,还有有趣的机器汽车,小编上午在国家科技发展论坛转了一圈,已经被高新科技震惊了眼球,相信之后将要到来的2019国家机器人发展论坛主论坛及专题论坛将再度为人们带来耳目一新的感觉。

京东将自己庞大的无人机战队直接带到了展会现场,据说,这些无人机、无人车早已应用到了实际的生活中,住在偏远地区的人们可以享受到和城里相同的快捷物流,平时人迹罕至、交通不便的地方因为有了无人机等智能设备的帮助,不必再担心路途之忧。

眼见实验室的裸眼VR技术对于很多人来说都是新奇的产物,虽然我们已经习惯了看3D电影,但是不戴眼镜感受3D想必很多人还是头一回。

除此之外,会场还可以随处看到各种样式的机器人,每一个智能机器人都有自己独特的造型和功能。不但科技感十足,还显得十分可爱。

浓郁的科技气氛也引得现场人群兴致满满,虽然距离正式开幕还有1天的时间,但是一些学校已经组织学生朋友们来提前参观,大家都在科技的氛围中尽情享受。无论体验区,还是讲解区,都能看到很多同学和科技爱好者积极参与的身影。

当然,最精彩的内容永远在最后。从明天(4月19日)开始,各路自动化领域的顶尖人士都将共同出席2019国家机器人发展论坛,带来最全面的研究成果,最尖端的科技思维,以及科技与产业化共同发展的全新思路。

4月19日上午开始,会场将分别开始主论坛、共融机器人专题论坛、机器人与智能产业专题论坛、工业机器人及机器人操作系统专题论坛、服务机器人专题论坛等论坛五大进程,让我们同与会者一起,感受来自中国的科技力量!

不要走开,接下来我们共同回顾参论坛的大咖会议日程

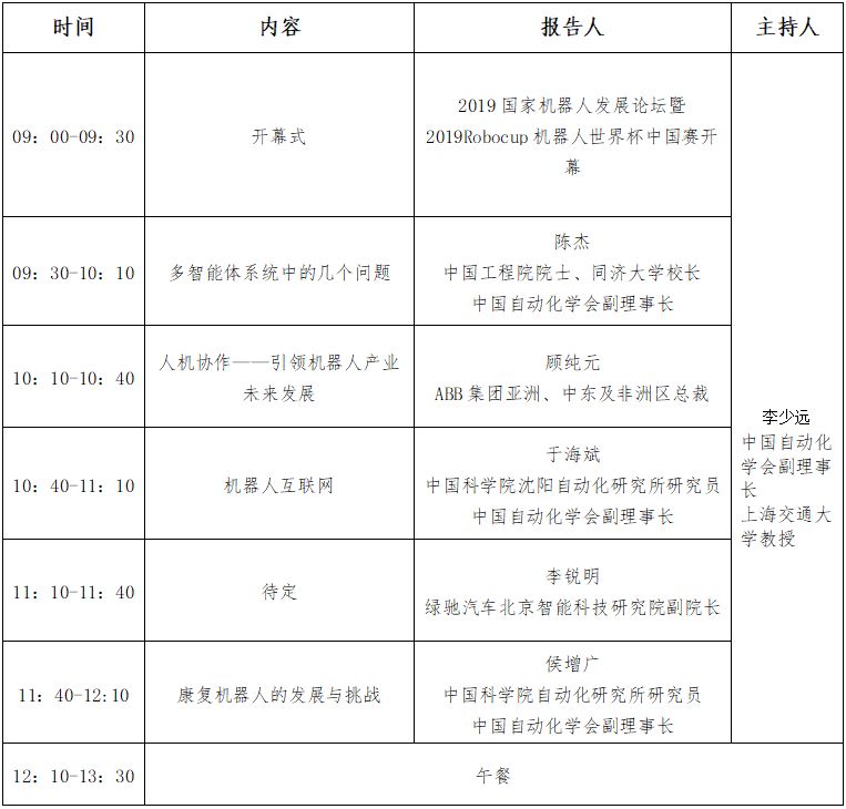
陈杰,教授,中国工程院院士、IEEE Fellow、同济大学校长。“复杂系统智能控制与决策”国家重点实验室主任、国家杰出青年科学基金获得者、教育部长江学者奖励计划特聘教授、国家自然科学基金委创新研究群体学术带头人、973项目首席、新世纪百千万人才工程国家级人才、全国优秀科技工作者。现担任国务院学位委员会学科评议组控制科学与工程组成员、教育部科学技术委员会委员、军委科技委某领域专家,中国自动化学会副理事长、中国指挥与控制学会副理事长、中国人工智能学会常务理事,多部国际、国内学术期刊副主编和编委。

长期从事控制科学与工程等相关学科领域的教学与科研工作。在动态环境下复杂系统的多指标优化与控制、多智能体协同控制等研究领域内进行了深入研究,并面向应用将在该领域的研究与装备系统建设密切结合,所研制出的装备已得到列装。近年来,以第一完成人获国家自然科学二等奖1项、国家科技进步二等奖2项、省部级一等奖4项。何梁何利基金“科学与技术进步奖”获得者。发表SCI 收录论文90余篇,以第一发明人获授权发明专利40多项,先后出版学术专著4部、教材和译著各1部。

报告题目: 多智能体系统中的几个问题

报告摘要:陆用多智能体系统是指在地面战场使用的智能化、无人化作战平台以及相应的指挥控制系统。面对复杂、恶劣的战场环境,陆用多智能体系统的有效协同正成为无人化作战的主要模式。为此,本报告在简要回顾国内外相关领域的发展沿革及现状的基础之上,就陆用多智能体系统协同中的智能指挥决策、多智能体系统的分布式协同控制、多智能体系统的协同故障/攻击检测、以及有-多智能体系统共享控制等几个重要的科学问题进行详细阐述,并就相关领域的未来趋势进行了展望。

顾纯元,于1982年毕业于上海交通大学机械工程学院,1987年获得瑞典皇家理工学院工程博士学位。1987年到1989年,就职于瑞典皇家理工学院,从事研究员工作。989年,顾纯元加入ABB,任职瑞典研发中心高级研究员。1998年到2010 年,他历任ABB集团工程力学研发负责人、机电一体化及机器人自动化研发负责人、机器人瑞典业务部研发经理、ABB机器人自动化全球技术开发副总裁和ABB机器人业务部全球研发中心负责人等研发管理职务。2010 年,他出任上海ABB工程有限公司总经理、ABB离散自动化与运动控制业务部机器人业务单元中国及北亚区负责人。2012 年,顾纯元博士担任ABB(中国)有限公司高级副总裁、离散自动化与运动控制业务部北亚区及中国负责人。

2014 年至2017年6月,顾纯元博士担任ABB集团高级副总裁、ABB(中国)有限公司董事长兼总裁。2017年7月1日,顾纯元博士出任ABB集团亚洲、中东及非洲区总裁并成为ABB集团执行委员会成员,同时继续担任ABB中国董事长。

2015年11月顾纯元博士当选瑞典皇家工程科学院院士。此外,他还担任中国自动化学会常务理事、中国欧盟商会咨询委员会委员和广东省省长经济顾问。

报告题目:人机协作——引领机器人产业未来发展

报告摘要:顾纯元博士的发言将聚焦人机协作,解读协作机器人的前沿技术、应用场景和商业价值,以及人工智能与机器学习在智能协作机器人领域的发展,并进一步探讨人机协作的安全性及技术挑战,展望其在未来工厂领域的广阔前景。

于海斌,男,汉族,1964年生,工学博士。中国科学院沈阳自动化研究所所长、研究员、博导。中国自动化学会副理事长、全国工业过程测量和控制标准化技术委员会主任、国际自动化学会ISA Fellow 、“机器人学国家重点实验室”主任、边缘计算产业联盟理事长,国家杰出青年基金获得者,享受国务院政府特殊津贴,国家“万人计划”科技创新领军人才首批入选者。

长期从事以现场总线和工业无线为代表的工业物联网、基于网络的控制系统的研究与开发,是我国工业物联网技术领域的先行者之一。发表SCI/EI收录论文160余篇,出版学术专著2部,获得国家科技进步二等奖3 项,国家技术发明二等奖1项,省部级技术发明和科技进步一等奖5项,获2013年中国标准创新贡献一等奖、2016年何梁何利基金科学与技术进步奖、2016年国际自动化学会ISA卓越技术创新奖。曾获全国优秀科技工作者、中国青年科技奖、中国青年科技创新杰出奖等奖项。

报告题目: 机器人互联网

报告摘要:首先回顾了机器人发展的历史,并阐述了发展机器人互联网的意义和价值,提出了机器人互联网的体系结构。最后,给出了一些相关的研究进展,并指明了发展方向。

侯增广,1969年生,博士,中国科学院自动化研究所研究员,复杂系统管理与控制国家重点实验室副主任。1997年毕业于北京理工大学自动控制系,获工学博士学位,1997-1999年在中国科学院系统科学研究所从事博士后研究,1999年到中国科学院自动化研究所工作,任副研究员,2004年起任研究员、博士生导师。国家杰出青年基金获得者(2012年),科技部中青年科技创新领军人才(2014年),获2013年度IEEE神经网络汇刊最佳论文奖(IEEE Trans on Neural Networks Outstanding Paper Award),朱李月华优秀教师奖(2013年),杨家墀科技奖二等奖(2010年),北京市优秀博士学位论文指导教师(2010年),中国科学院优秀导师奖(2009年),北京市科技奖、机械工业科技奖等。

报告题目:康复机器人的发展与挑战

开幕式&主论坛日程


时间:4月19日

地点:绍兴柯桥中国轻纺城国际会展中心

共融机器人分论坛日程


时间:4月19日

地点:绍兴柯桥中国轻纺城国际会展中心

机器人与智能产业分论坛日程


时间:4月19日

地点:绍兴柯桥中国轻纺城国际会展中心

工业机器人及机器人操作系统论坛日程


时间:4月19日

地点:绍兴柯桥中国轻纺城国际会展中心

服务机器人分论坛日程


时间:4月19日

地点:绍兴柯桥中国轻纺城国际会展中心

学会秘书处 供稿

往期文章推荐

🔗【重要通知】关于开展2019年度中国自动化学会会士候选人提名工作的通知

🔗【CAA通知】中国自动化学会华东六省一市学术年会报名开始!

🔗【重要通知】关于2019年度CAA科学技术奖励推荐工作的通知

🔗【重要通知】关于开展第六届杨嘉墀科技奖评奖活动的通知

🔗【征文通知】关于2019首届中国机器人大会暨2019国家机器人发展论坛的通知

🔗【重要通知】关于开展第五届中国自动化学会青年科学家奖推荐工作的通知

🔗【重要通知】2019国家机器人发展论坛暨Robocup机器人世界杯中国赛展览与赞助通知

🔗【重要通知】关于2019年度CAA高等教育教学成果奖推荐工作的通知

🔗【重要通知】关于面向各分支机构、期刊编辑部征集2019中国自动化大会专题研讨会(Workshop)的预通知

🔗【重要通知】关于开展2019年CAA优秀博士学位论文奖励及推荐工作的通知

🔗【重要通知】关于召开2019国家机器人发展论坛暨Robocup机器人世界杯中国赛、2019年中国自动化产业年会的通知

🔗【CAC 2019】2019中国自动化大会征文通知

🔗【CAA】中国自动化学会选举产生第十一届理事会领导机构(内附名单)

“阅读原文”进入国家机器人发展论坛官网


登录查看更多
0

相关内容

多智能体系统(multi-agent system,MAS) 是一种全新的分布式计算技术。自20 世纪70年代出现以来得到迅速发展,目前已经成为一种进行复杂系统分析与模拟的思想方法与工具。
新时期我国信息技术产业的发展
专知会员服务
71+阅读 · 2020年1月18日
电力人工智能发展报告,33页ppt
专知会员服务
132+阅读 · 2019年12月25日
2019中国硬科技发展白皮书 193页
专知会员服务
86+阅读 · 2019年12月13日
【白皮书】“物联网+区块链”应用与发展白皮书-2019
专知会员服务
94+阅读 · 2019年11月13日
2019年人工智能行业现状与发展趋势报告,52页ppt
专知会员服务
124+阅读 · 2019年10月10日
吴恩达:AI未来将呈现四大发展趋势
AI100
6+阅读 · 2019年8月30日
【NLP】NLP未来发展趋势&ACL 2019回顾
产业智能官
5+阅读 · 2019年8月27日
5G全产业链发展分析报告
行业研究报告
11+阅读 · 2019年6月7日
VALSE 2019 大会组委会成立
VALSE
7+阅读 · 2018年11月2日
科技部部长:即将发布人工智能项目指南和细则
全球人工智能
6+阅读 · 2018年3月11日
中美日全球美女机器人大PK,哪一款是你想要的味道?
机器人大讲堂
4+阅读 · 2017年9月16日
Directions for Explainable Knowledge-Enabled Systems
Arxiv
26+阅读 · 2020年3月17日
Arxiv
29+阅读 · 2018年4月6日
VIP会员
相关VIP内容
新时期我国信息技术产业的发展
专知会员服务
71+阅读 · 2020年1月18日
电力人工智能发展报告,33页ppt
专知会员服务
132+阅读 · 2019年12月25日
2019中国硬科技发展白皮书 193页
专知会员服务
86+阅读 · 2019年12月13日
【白皮书】“物联网+区块链”应用与发展白皮书-2019
专知会员服务
94+阅读 · 2019年11月13日
2019年人工智能行业现状与发展趋势报告,52页ppt
专知会员服务
124+阅读 · 2019年10月10日
相关资讯
吴恩达:AI未来将呈现四大发展趋势
AI100
6+阅读 · 2019年8月30日
【NLP】NLP未来发展趋势&ACL 2019回顾
产业智能官
5+阅读 · 2019年8月27日
5G全产业链发展分析报告
行业研究报告
11+阅读 · 2019年6月7日
VALSE 2019 大会组委会成立
VALSE
7+阅读 · 2018年11月2日
科技部部长:即将发布人工智能项目指南和细则
全球人工智能
6+阅读 · 2018年3月11日
中美日全球美女机器人大PK,哪一款是你想要的味道?
机器人大讲堂
4+阅读 · 2017年9月16日
Top
微信扫码咨询专知VIP会员