莫迪:斥资1.13万亿卢比投入数字科技创新,印度在人工智能上和中国还差几个身位?

2017 年 9 月 1 日 乌镇智库 聪聪

9月3日-5日,金砖国家会议就要在厦门召开了,为了更好地发挥金砖国家科技创新合作在发展中国家中的引领示范作用, 829日,中国科学技术交流中心、社会科学文献出版社共同发布了《金砖国家黄皮书:金砖国家综合创新竞争力发展报告(2017)》。

报告显示,金砖国家对世界科技创新的贡献率逐渐提高,每年的研发投入已约占全球的17%2016年金砖国家综合创新竞争力排名依次为:中国、俄罗斯、南非、巴西和印度。

值得注意的是,当我们将目光放置于人工智能这一科技领域的超强风口时,各国所体现出来科技实力排名却有了很大的不同。

中国领跑亚洲已是一大趋势,印度继承互联网发展的一系列优势位列第二,为其人工智能的悄然崛起提供了重要基础。“龙象之争”由来已久,那么中印在人工智能这一领域的数据有着怎样的表现?

顶层设计

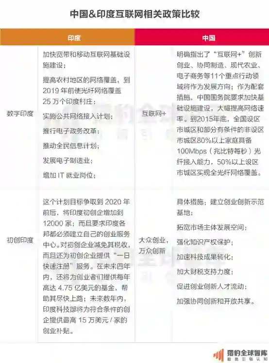
同为亚洲人口大国,中印都将互联网发展作为未来经济大战的重要组成部分,两国积极倡导创新与创业,中国提出了“互联网+”的概念,印度总理莫迪上台后则提出了“数字印度”等一系列倡议。

政策设计

中国于2017720日发布了《国务院新一代人工智能规划》,首次将“人工智能”写进政府工作报告,意味着人工智能的发展政策已上升成为一项国策。

【精华】四张图三大模块 两分钟通读国务院人工智能规划要点

印度目前尚未有明确的政策或规划提及人工智能,但印度总理莫迪2015年发出了建设“数字印度”的倡议,并斥资1.13万亿卢比(约170亿美元),主要用于推进技术运用,实现数字和金融领域的公众广泛参与,全面提升国民数字素养。可以看出印度在数字化方面的重视,未来将有良好的条件施展拳脚。

实际占比

2016年,中国GDP总量为11.2万亿,人工智能融资规模15.76亿,人工智能投资规模占中国全年GDP总额的0.014%;印度GDP总量2.2万亿,人工智能融资规模0.5亿,占比印度GDP总量的0.0023%。从这一数据看来,中国对人工能产业的重视程度比印度要高很多,印度的GDP增幅虽然较快,但在人工智能所占的经济比重仍与中国保持较大的差距,人工智能在国家经济中的贡献较低。

中层产业发展

尽管在顶层设计上,中国有着显著优势。但具体到产业中后,我们可以发现,中国只在局部地位有所突破。

产业

据麦卡锡全球研究所6月发布的报告称,过去一年全球企业在AI领域的总投资为200亿美元到390亿美元。

根据《乌镇指数:全球人工智能发展报告2017》数据显示,2000-2016年间,中国新增AI企业数1477家,占比全球18.22%;印度283家,占比3.19%;俄罗斯35家,占比0.43%。中国人工智能新增企业数占亚洲人工智能企业总数的68.67%,印度紧随中国之后,占亚洲人工智能企业总数的13.2%。在新增AI企业数上,中国是印度的5倍有多。


通过对比更具体的数据,我们可以看到,北京一城市的新增企业已高于印度,在企业发展势头上,中国的人工智能产业具有更显著的竞争力。

人才

AI竞争中,人才储备是重要的一环。截止2017年一季度,领英全球AI领域人才报告数据显示,中国有超过五万的AI技术人才,为世界第七;印度具有超过15万的技术人才,位居世界第二;金砖国家的巴西、南非、俄罗斯这一数字分别超过2万、1.5万、1万。在这一数据上,人工智能产业发展较为缓慢的印度占据了有利数据。

科研

中国AI论文数目前仅次于美国,位居全球第二。从2000年到2016年,中国AI论文数增长10倍之多。美国增长约为2倍。虽然印度的AI论文数仅占全球AI论文总数的3.33%,但在这17年间,也增长了19倍。

截至2017年,中国发表超过16万篇人工智能论文,其中机器学习超过1.1万篇,计算机视觉方面超过1万篇,机器人1.3万多篇,自然语言处理6千多篇;印度人工智能领域论文数超过3万篇,机器学习论文近3千篇,计算机视觉超过4千篇,机器人2千多篇,自然语言处理2千多篇。

落地企业

根据Tracxn(一个初创公司的追踪跟进平台)报道,印度相较于硅谷、中国等人工智能领导者来说是比较落后的,然而,即便如此,现在也有大约300家印度的初创公司在使用或多或少的人工智能。根据风投公司Kalaari Capital2017年报告,在人工智能为主的印度初创公司中,23%致力于为不同行业提供解决方案,15%立足在电子商务,12%在医疗保健领域,11%在教育领域,10%在金融服务,而其余的公司则关注零售、物流等行业。

中国国内的电商格局基本上已经定势,变数不大。但在印度,依然有较大发展空间。Flipkart是印度本土走上智能化道路的电商公司,拥有一支25人的数据科学团队,他们重新设计了App页面,运用机器学习(ML)算法和AI技术来研究用户以往的购物行为,以此向其用户提供更个性化更高效的网购体验。

此前,Flipkart 官方宣布,公司在新一轮融资中拿到了 14 亿美元的投资,而这一轮公司的估值为 116 亿美元。本次融资,除了腾讯之外,还有亚马逊的对手之一 eBay 和微软等。其中,eBay 甚至还把印度公司给了 Flipkart,做为其投资的一部分。

反观中国,更为热门的人工智能领域则是语音智能方向。语音识别的关键在于基于大量样本数据的识别处理,因此,中国大多数语音识别技术商都在平台化的方向上发力,希望通过不同平台以及软硬件方面的数据和技术积累不断提高识别准确率。

在通用识别率上,各企业的成绩基本维持在 95% 左右,真正的差异化在于对垂直领域的定制化开发。

类似百度、科大讯飞这样的上市公司凭借着深厚的技术、数据积累占据在市场前列的位置,并且通过软硬件服务的开发不断进化着自身的服务能力;此外,在科大讯飞之后发布国内第二家「语音识别公有云」的云知声在各项通用语音服务技术的提供上也占据着不小的市场空间。

此前,科大讯飞市值已达785亿美元。

乌镇智库 资讯盘点

人人都能读懂的无监督学习:什么是聚类和降维?

深度学习可视化工具大盘点(附资源)

独家 | 他耗时一年半对比了473种文本分类模型,选题差点被导师LeCun否定


推荐阅读

同是码农,待遇不同

    能追踪吴京的人脸识别技术,现实中能实现吗


登录查看更多
0

相关内容

新时期我国信息技术产业的发展
专知会员服务
71+阅读 · 2020年1月18日
报告 | 2020中国5G经济报告,100页pdf
专知会员服务
98+阅读 · 2019年12月29日
【德勤】中国人工智能产业白皮书,68页pdf
专知会员服务
309+阅读 · 2019年12月23日
2019中国硬科技发展白皮书 193页
专知会员服务
86+阅读 · 2019年12月13日
解读《中国新一代人工智能发展报告2019》
走向智能论坛
32+阅读 · 2019年6月5日
2018年德国汽车产业研究报告
行业研究报告
16+阅读 · 2018年12月1日
深度|拥抱人工智能报告:中国未来就业的挑战与应对
机器人大讲堂
6+阅读 · 2018年9月24日
《中国人工智能发展报告2018》(附PDF下载)
走向智能论坛
19+阅读 · 2018年7月17日
人工智能与医疗,正成为人工智能时代重头戏
机器之能
6+阅读 · 2017年7月10日
2017人工智能创新公司50强出炉 旷视(Face++)上榜
Megvii旷视科技
3+阅读 · 2017年7月10日
Arxiv
4+阅读 · 2018年9月25日
Arxiv
22+阅读 · 2018年8月30日
Arxiv
14+阅读 · 2018年5月15日
Arxiv
7+阅读 · 2018年1月24日
VIP会员
相关资讯
解读《中国新一代人工智能发展报告2019》
走向智能论坛
32+阅读 · 2019年6月5日
2018年德国汽车产业研究报告
行业研究报告
16+阅读 · 2018年12月1日
深度|拥抱人工智能报告:中国未来就业的挑战与应对
机器人大讲堂
6+阅读 · 2018年9月24日
《中国人工智能发展报告2018》(附PDF下载)
走向智能论坛
19+阅读 · 2018年7月17日
人工智能与医疗,正成为人工智能时代重头戏
机器之能
6+阅读 · 2017年7月10日
2017人工智能创新公司50强出炉 旷视(Face++)上榜
Megvii旷视科技
3+阅读 · 2017年7月10日
相关论文
Arxiv
4+阅读 · 2018年9月25日
Arxiv
22+阅读 · 2018年8月30日
Arxiv
14+阅读 · 2018年5月15日
Arxiv
7+阅读 · 2018年1月24日
Top
微信扫码咨询专知VIP会员