第14周收录104起融资,国外企业服务领域较为火爆丨潜在周报

2018 年 4 月 12 日 商业价值 潜在投资家


掌握本周资本流向,看潜在投资家。本周钛媒体Pro全球创投数据库TMTBase总计收录国内外收录投融资事件有220起。其中国内107起,国外113起。本文为简版,详细版国外融资一览全文,成为钛媒体专业用户查看。

01


国内简况

国内融资一览


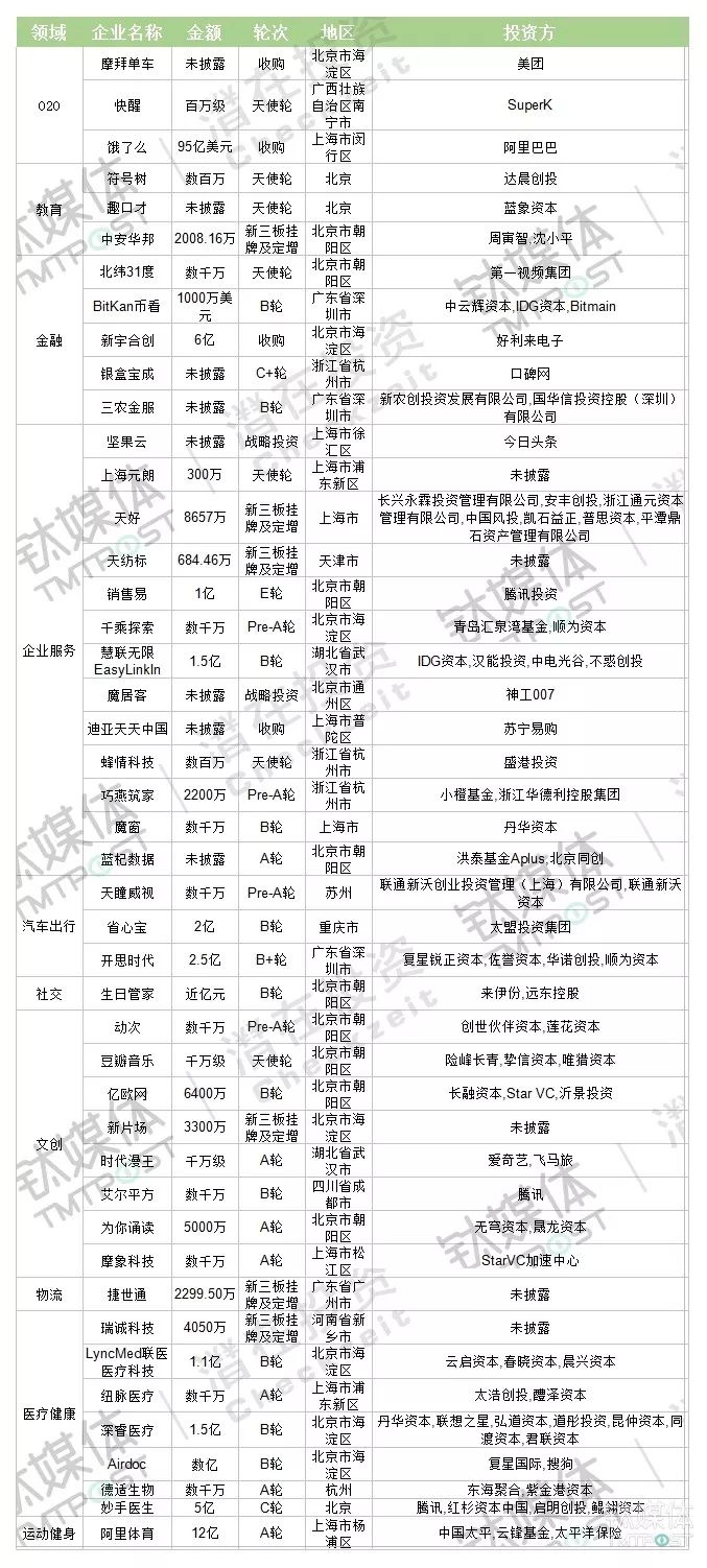
本周钛媒体Pro全球创投数据库TMTBase总计收录国内投融资事件有45起。


「阿里巴巴」以95亿美元收购外卖订餐平台「饿了么」,涉及的金额较大。


本周企业服务领域收录的投融资事件最多,共收录13起投融资事件,包括……


文创领域本周共收录了8起投融资事件 ,最值得关注的是……


医疗健康本周各收录了7起投融资事件,包括……


其他领域分布较少,分别是……


轮次上看,种子天使轮7起,占比……


地域上看,北京20起,占比44.44%,上海……


过亿元融资事件10起,占比22.22%……


02


国内融资详情


O2O


美团收购摩拜单车


美团投资。摩拜单车创建了全球首个智能共享单车模式,自主研发的专利智能锁集成了 GPS 和通讯模块,使用了新一代物联网技术,通过智能手机 app 让用户随时随地可以定位并使用最近的摩拜单车,骑行到达目的地后,就近停放在路边合适的区域,关锁即实现电子付费结算。


  • 2015年10月,公司获得A轮融资,金额数百万美元,投资方为愉悦资本。


  • 2016年8月,公司获得B轮融资,金额数千万美元,由熊猫资本领投、愉悦资本和创新工场跟投。


  • 2016年8月,公司获得B+轮融资,金额数千万美元,由祥峰投资领投,创新工场跟投。


  • 2016年9月,公司获得C轮融资,金额超过1亿美元,投资方包括高瓴资本、红杉资本中国。


  • 2016年10月,公司获得C轮追加融资,金额为5500万美元,投资方包括高瓴资本、华平投资、腾讯、红杉资本中国、启明创投和贝塔斯曼亚洲投资基金。


  • 2017年1月,公司获得D轮融资,金额达到2亿美元,投资方包括腾讯、华平投资、携程、华住酒店集团、德太资本、红杉资本中国、启明创投、愉悦资本、贝塔斯曼亚洲投资基金、熊猫资本、祥峰投资、创新工场、鸿海集团、永柏资本。


  • 2017年1月,公司获得富士康战略投资,金额未披露。


  • 2017年2月,公司获得E轮上亿美元融资,投资方为淡马锡和高瓴资本。


  • 2017年6月,公司获得新一轮融资,金额超过6亿美元,由腾讯领投,新引入的战略和财务投资者包括工银国际、交银国际、Farallon Capital等重磅投资人;TPG、红杉中国、高瓴资本等多家现有股东继续增持跟投。


  • 2017年6月,公司获得一笔超过6亿美元的新一轮融资,本轮融资由腾讯领投,新引入的战略和财务投资者包括工银国际、交银国际、Farallon Capital等重磅投资人;TPG、红杉中国、高瓴资本等多家现有股东继续增持跟投。


  • 2017年11月,高通宣布投资摩拜。2018年1月,摩拜已完成新一轮融资,融资额大概在10亿美元量级。


快醒获百万级人民币天使轮融资


SuperK投资。“快醒”的主要产品即南宁快醒科技自主设计并研发的新零售自动售卖机。使用流程上,用户使用手机扫码,支付相应金额即可获得解酒保健品。自动售卖机主要分为落地机和摆放机,针对不同应用场景设计不同的投放策略。落地机则与普通饮料和零食售卖机同等大小,摆放机外观为一个类似共享充电宝大小的方体机器。


阿里巴巴以95亿美元收购饿了么


阿里巴巴投资。饿了么是中国最大的餐饮O2O平台之一,是中国专业的网络订餐平台,致力于推进整个餐饮行业的数字化发展进程。它为用户带来方便快捷订餐体验的同时,也为餐厅提供一体化的运营解决方案。


教育


符号树获数百万人民币天使轮融资


达晨创投投资。符号树科技的产品核心是一个拥有优质教学资源的专家系统,针对不同学生不同的认知水平、学习特点和学习需求等进行深度分析和精确诊断,生成针对不同学生的“个性化学习方案”,让专家系统为学生匹配最优的AI老师对学生进行一对一的辅导。


趣口才获天使轮融资


蓝象资本投资。趣口才为4-12岁的小朋友提供一对一线上演讲课程,通过原创演讲图谱、情感符号、右脑思维等教学方法,从理论到实践,激发孩子学习兴趣、提升学习效果,赋能孩子成长成才。


中安华邦获2008.16万人民币新三板定增融资


周寅智,沈小平投资。中安华邦主要从事的业务为将安全生产专业知识与虚拟现实(VR/AR)技术、互联网技术等现代科技相融合,为安全生产教育培训行业提供内容支持和科技解决方案。


金融


北纬31度获数千万人民币天使轮融资


第一视频集团投资。北纬31度在今年2月22日发表了首篇文章,当时其公号名称还是“八千言”。3月初北纬31度正式成立。北纬31度定位于原创深度报道,以微信公众号、头条号、百家号等作为发布渠道,App将于近期上线。盈利模式上,平台预计通过付费课程、活动(含门票和广告赞助)、财务咨询服务和设立投资基金等获利。


BitKan币看获1000万美元B轮融资


中云辉资本,IDG资本,Bitmain投资。BitKan 币看成立于 2012 年,提供加密货币价格监控、新闻资讯、挖矿监控、钱包等服务。


好利来电子以6亿人民币收购新宇合创


好利来电子投资。新宇合创成立于2009年,经营范围包括:销售计算机软硬件及外围设备、通讯设备、机械电器设备、电子元器件、环保设备;技术开发、技术转让、技术咨询、计算机技术培训;承接计算机网络集成工程;经济信息咨询。


银盒宝成获C+轮融资


口碑网投资。银盒子是一款智能云POS电子支付终端产品,隶属于杭州银盒宝成科技有限公司。公司成立于2014年8月,定位基于云端技术的SaaS互联网公司,为B端生活零售、餐饮业及泛行业商户提供商业智能云POS解决方案。


  • 2014年9月,公司获得湖畔山南资本的A轮融资。


  • 2015年8月,公司获得由东方富海领投、中瑞和嘉跟投的B轮融资。


三农金服获B轮融资


新农创投资发展有限公司,国华信投资控股(深圳)有限公司投资。三农金服于2015年6月正式成立,平台以第三方中介信息服务者、信息撮合者和风险控制者身份,为用户提供投融资渠道及便民金融服务。三农金服通过引用“科技金融+三农供应链+O2O”模式,为更多有需求的小微、中小实体企业及农户提供金融服务,并建立农村大数据征信体系及农户风控标准模式,实现点对点面对面的金融服务。


企业服务


坚果云获战略投资


今日头条投资。类似Dropbox,坚果云是为用户在不同终端间搭桥的工具,一个帐号即可将手机、电脑等终端文件串联起来,随时操作保存,随即各终端同步。但与Dropbox通过C端用户切入,后又向企业级市场延伸相差别的是,坚果云最初的用户定位是内容生产者,相对而言范围有所收窄。这部分用户的特征是工作忙、有长期备份文件、与人协作的需求。


上海元朗获300万人民币天使轮融资


投资方未透露。凤凰巢是一家“企业人事金融社交服务”平台,将金融工具、SaaS服务及移动互联网应用进行有机整合。为企业及员工提供:全网薪资云代发、大招募系统生态构建、职业大社交平台构建、员工财富及金融管理和消费升级等一系列服务。


天好获8657万人民币新三板定增融资


长兴永霖投资管理有限公司,安丰创投,浙江通元资本管理有限公司,中国风投,凯石益正,普思资本,平潭鼎石资产管理有限公司投资。天好电子致力于深耕金融、政务、地产三大行业领域信息化服务,为政府和企事业单位提供包括软件开发、IT产品应用、系统集成、技术服务等四大业务领域的信息技术整体解决方案。


天纺标获684.46万人民币新三板定增融资


投资方未透露。天纺标的主要业务为纺织品、鞋类、皮革等产品检测。


销售易获1亿人民币D+轮融资


腾讯投资。销售易最基本的产品逻辑是帮客户管理“用户全生命周期”,之后又扩充业务线,在2017年推出了连接经销商的伙伴云、连接用户与后期服务的服务云(客户服务云、现场服务云),2018年1月继续推出智能分析云。


  • 2013年11月,公司获得红杉资本A轮投资;


  • 2014年7月,公司获得红杉资本B轮投资;


  • 2015年3月,公司获得经纬中国、红杉资本1500万美元C轮融资;


  • 2016年4月,公司获得由经纬中国领投的1亿元人民币的C+轮融资;


  • 2017年1月,公司获得2.8亿元人民币的D轮融资,由腾讯领投,红杉资本、经纬中国、真格基金跟投。


千乘探索获数千万人民币Pre-A轮融资


青岛汇泉湾基金,顺为资本投资。北京千乘探索科技有限公司(简称千乘探索)是中国领先的技术创新型商业航天公司,公司致力于商业卫星自主研发与应用,是国内首家私营卫星研发及应用服务商,专注于研制并组建具有自主知识产权的地球轨道卫星星座,并基于星地一体化系统提供数据应用服务。


慧联无限EasyLinkIn获1.5亿人民币B轮融资


IDG资本,汉能投资,中电光谷,不惑创投投资。武汉慧联无限科技有限公司(以下简称慧联无限)定位于一家智慧城市物联网服务商,从事低功耗广域物联网(LPWAN) 核心技术的研发与应用。公司于2013年10月创立在“武汉光谷”,已在武汉市洪山区建成了省会级城市中心城区低功耗广域物联网(LPWAN)平台,覆盖面积210平方公里。终端应用场景上,包括市政、能源、环境、安防、配电等领域。


魔居客获战略投资


神工007投资。魔居客是国内首家提出“厨卫3天翻新”的互联网家装翻新公司,将传统冗长繁琐的厨卫翻新市场变成:1服务产品化、2厨卫量产化、3渠道全面化。首创一口价装修、平方米报价、全程电子监控等极致家装体验,为消费者带来标准、简单、透明的一站式家装翻新服务。


苏宁易购收购迪亚天天中国


苏宁易购投资。迪亚集团是西班牙著名跨国企业,在西班牙、法国、葡萄牙、土耳其、巴西、阿根廷积极拓展业务,2003年进入中国。


蜂情科技获数百万人民币天使轮融资


盛港投资。蜂情科技是一家致力于天然个人护理研究与开发的科技型公司,公司依托浙江大学雄厚的研发实力,拥有蜂胶与杨树胶鉴别方法、蜂胶修复凝胶、蜂护理等多项专利技术,研发出有别于市场不含抗生素和化学添加剂的个人护理、母婴及女性产品,在蜜蜂个护品类建立知名品牌,向消费者提供安全、有效、天然、便捷的健康护理产品。


巧燕筑家获2200万人民币Pre-A轮融资


小橙基金,浙江华德利控股集团投资。巧燕VR系统是巧燕筑家提出的装修产品化+互联网体验模式,可以实现客户与制造商进行对接。在实际家装前,客户通过巧燕VR系统即可轻松拥有一个虚幻3D“虚拟家”(入住前置体验、五感超真实接触、实景样房99%还原),并参与到装修设计中。


魔窗获数千万人民币B轮融资


丹华资本投资。魔窗三大产品线:mLink(企业级深度链接解决方案),mContent(智能内容分发平台),mPartner(精准换量平台),专注为App及内容创业者提供一站式的增长解决方案。


蓝杞数据获A轮融资


洪泰基金Aplus,北京同创投资。蓝杞数据主要提供离线式硬盘存储柜解决方案。核⼼为离线存储,在数据的读取⽅式上做了改进,使数据的访问效率较传统的离线存储有了提升,实现了“离线存储,近线查询”。优势为设备成本低仅为传统设备的一半;设备能耗低,仅为普通设备的 1/10;设备安全性高,数据不易损坏丢失;设备寿命长以及数据快速查寻。


汽车出行


天瞳威视获数千万人民币Pre-A轮融资


联通新沃创业投资管理(上海)有限公司,联通新沃资本投资。CalmCar成立于2016年3月,致力于开发基于深度学习技术的嵌入式视觉产品,为自动驾驶提供视觉感知系统,以及驾驶环境分析数据,成功运用于汽车主动安全、移动机器人、智慧交通与智能安防等领域。


省心宝获2亿人民币B轮融资


太盟投资集团投资。省心宝汽车成立于2014年,覆盖全国十万多汽车经销商, 专注于三四五线城市及农村市场,提供新车交易、省心物流、车大神SaaS管理等服务;旗下全国加盟连锁品牌——一车购,是中国汽车经销商渠道下沉领导者。


开思时代获2.5亿人民币B+轮融资


复星锐正资本,佐誉资本,华诺创投,顺为资本投资。开思汽配以高端车全车件切入汽配B2B市场,业务发展极为迅速。


社交


生日管家获近亿元人民币B轮融资


来伊份,远东控股投资。心生家族旗下的生日管家是一款生日管理和提醒软件,与内置的电商平台心意点点共同提供生日场景下的情感消费服务。用户可以通过APP和小程序进入生日管家,手动记录或通过通讯录导入好友生日,设置生日提醒,并且可以在生日当天为好友送去电子贺卡。同时,用户可以在生日管家内挑选蛋糕、礼物,还可以根据预算让内置的送礼助手推荐实体或虚拟的礼物。


文创


动次获数千万人民币Pre-A轮融资


创世伙伴资本,莲花资本投资。动次是一款支持多屏、多轨短视频互动的APP。在动次上,用户可以上传1-6段短视频进行合成发布,也可以通过将声音和视频“分格分轨”录制后,将多格视频合成一个画面,形成一个自己在唱歌、一个自己在弹琴、一个自己在打鼓的同步视频。同时,用户也可在已发布的多格视频中,将任意一格替换为自己的内容,完成天南海北的玩家“跨时空”合作的新作品。动次的产品形态比较开放,不提供固定的伴奏音乐模板。


豆瓣音乐获千万级美元天使轮融资


险峰长青,挚信资本,唯猎资本投资。近日豆瓣音乐已从豆瓣分拆,并与音乐版权服务平台 V.Fine 合并重组。豆瓣音乐 10 年来的 C 端用户交互数据,音乐版权条目数据为此打下了基础。同时版权业务也是 V.Fine 的主营方向。新公司在版权运营已经是成熟阶段,并且会进一步向行业底层渗透。


亿欧网获6400万人民币B轮融资


长融资本,Star VC,沂景投资。亿欧是一家致力于推动新科技、新理念、新政策引入实体经济的产业创新服务平台。亿欧旗下有产品:产业创新信息服务平台“亿欧网”、产业创新研究院“亿欧智库”、产业创新人物短视频项目“视也”、产业升级一站式企业服务精选平台“企服盒子”、产业创新升级外脑平台“天窗”、产业创新活动平台“亿欧会议”,产业创新成长平台“亿欧产业创新学院”。


新片场获3300万人民币新三板定增融资


投资方未透露。 新片场是一个泛影视的原创短片社区,服务于互联网影视。社区汇集国内影视圈导演,制片人,编剧,演员,影评人,影视机构及众多影视爱好者的原创短片,网络剧等影视作品。


时代漫王获千万级人民币A轮融资


爱奇艺,飞马旅投资。时代漫王的业务核心是生产IP、运营IP,2017年时代漫王收入主要来源于头部IP的游戏、影视授权和一小部分稿费,2018年团队将重点打造3-4部新的头部漫画作品。


艾尔平方获数千万人民币B轮融资


腾讯投资。艾尔平方由知名动画导演卢恒宇和李姝洁创办,从2013年成立到现在,已经发展为一家集动画项目承制与原创项目出品于一体的动画公司。从《十万个冷笑话》到《尸兄》再到《镇魂街》等,公司都凭借讲好故事的能力以及精心的制作取得了不错的反响和成绩。


为你诵读获5000万人民币A轮融资


无穹资本,晟龙资本投资。为你诵读的定位是手机K歌模式玩配乐诵读,其是一家全球独创随身配乐诵读录音软件,能让用户们轻松、快乐赚钱的配乐诵读社区,“人人都是朗读者”是为你诵读的slogan。


摩象科技获数千万人民币A轮融资


StarVC加速中心投资。摩象科技作为一家拥有互联网基因的智能硬件创业公司,擅长以互联网软件的思路去经营硬件产品。


物流


捷世通新三板定增获2300万人民币


广州捷世通物流股份有限公司,成立于2000年7月,专注于提供全供应链高端物流服务,业务领域覆盖汽车产业链、医药、IT、快消品、服装、家装等行业,为国内外众多的知名企业提供个性化、多元化、全供应链一体化的物流服务。


医疗健康


瑞诚科技获4050万人民币新三板定增融资


投资方未透露。瑞诚科技于2016年4月12日在新三板挂牌,致力于医药中间体的生产和销售。


LyncMed联医医疗科技获1.1亿人民币B轮融资


云启资本,春晓资本,晨兴资本投资。在联医两年发展过程中,立志成为医疗器械领域亚马逊。由于医疗器械的专业性和高标准要求,联医从最重最复杂的自营业务切入,从供应商的筛选,质量管控,法规注册,跨国多式联运物流协调,海外本地仓,国际结算,地面推广,IT系统建设,全部由内部团队完成,从而确保客户的多维度需要和平台的可靠信誉。


纽脉医疗获数千万人民币A轮融资


太浩创投,醴泽资本投资。上海纽脉医疗科技有限公司2015年3月成立于上海市浦东新区医谷PLUS。公司产品定位于国际先进水平的介入人工心脏瓣膜系统的研发及产业化。公司秉承专业、安全、高效的理念,愿与中国心血管疾病领域的顶级专家们一起攀登医学高峰,共同谱写心脏瓣膜介入治疗的新篇章。


深睿医疗获1.5亿人民币B轮融资


丹华资本,联想之星,弘道资本,道彤投资,昆仲资本,同渡资本,君联资本投资。成立于2017年初的深睿医疗在医学影像与人工智能领域已经多年积累,目前深睿医疗已经推出了针对良恶性疾病早期筛查及精准诊断的智能医学影像技术和产品,特别是为癌症早期识别和检出、分析及随访的全过程提供智能化解决方案。


Airdoc获数亿人民币B轮融资


复星国际,搜狗投资。Airdoc让医疗走出医院,在院外发现患者。公司目前以各级医院、疾控中心、政府部门为主要客户群体,为医院带去更多患者,帮助地方政府部门尽早发现慢病患者,实现医保控费。


德适生物获数千万人民币A轮融资


东海聚合,紫金港资本投资。杭州德适生物科技有限公司成立于2016年,目前,围绕生殖健康细分领域的创新产品,覆盖人工智能、临床诊断、医疗器械等,累计市场规模超过100亿元。相关产品通过与国内顶尖三甲医院合作,建立了良好的市场合作关系,使用情况良好。具有强劲的市场竞争力和高速成长特性。


妙手医生获5亿人民币C轮融资


腾讯,红杉资本中国,启明创投,鲲翎资本投资。妙手医生是广东恒金堂医药连锁有限公司旗下官方网站,于2014年成立,“以医患关系为基础,构建离处方最近的距离”。在线上,通过妙手互联网医院搭建起医患沟通平台,医生可以管理自己的患者,并提供诊后康复建议;线下,妙手建立起了覆盖包括北京、上海、广州在内的32个城市的线下服务药店,承担处方服务及患者教育管理。


阿里体育获12亿人民币A轮融资


中国太平,云锋基金,太平洋保险投资。阿里体育于 2015 年 9 月成立,由马云掌控的阿里巴巴集团控股,新浪和云峰基金共同出品。

03


国外简况

国外本周融资一览


本周国外共收录59起投融资事件,企业服务、金融、医疗健康等多领域资本火热。


从领域上看,本周企业服务的活跃度最高。共收录了23起投融资事件,其中……


金融领域本周共收录13起投融资事件,主要分布在……


医疗健康领域本周收录了9起投融资事件,其中……


其他领域分布较少,具体如下……


从地域上看,本周收录的59起投融资事件中……


本周国外投融资过亿元人民币事件26起,占比……


本周融资轮次具体分布如下……

国外本周过亿元级别融资一览


……………………意犹未尽分割线………………………


本文为简版,国外过亿元投融一览详细版全文,成为钛媒体专业用户查看。

周报:第一时间汇总每周企业投融详情,综合每周投融领域概况;


月报:收录每月投融数据,分析热点投融事件,解剖资本操作动态;


季报:总结每季投资简况,研判投融资走势,提供前景趋势预测参考。


年报:全年数据总盘点、评级、各细分领域年度排名,下一年展望与策略建议。


另外,企业数据查询服务、线下创投圈层服务都已同步开展。

发现钛媒体,72问新生机;碎片时间,系统学习

点击阅读原文「72问大学」为你创业保驾护航。More Why,More Chance!
登录查看更多
0

相关内容

报告 | 2020中国5G经济报告,100页pdf
专知会员服务
98+阅读 · 2019年12月29日
智能交通大数据最新论文综述-附PDF下载
专知会员服务
106+阅读 · 2019年12月25日
【德勤】中国人工智能产业白皮书,68页pdf
专知会员服务
310+阅读 · 2019年12月23日
清华大学张敏老师,个性化推荐的基础与趋势,145页ppt
专知会员服务
87+阅读 · 2019年11月27日
为什么AI公司都在一边融资,一边投资?
腾讯创业
6+阅读 · 2018年9月25日
爱奇艺路演PPT曝光:下周在纳斯达克上市
腾讯科技
3+阅读 · 2018年3月19日
2017创业阵亡最全名单曝光,触目惊心!
今日互联网头条
5+阅读 · 2017年12月26日
如何看待目前国内AI公司的估值?
雷锋网
4+阅读 · 2017年12月25日
Area Attention
Arxiv
5+阅读 · 2019年2月5日
Arxiv
3+阅读 · 2018年11月13日
Arxiv
5+阅读 · 2018年10月4日
Arxiv
5+阅读 · 2015年9月14日
VIP会员
Top
微信扫码咨询专知VIP会员