热议:北工大六旬教授贪污18万科研经费获刑

2019 年 7 月 19 日 材料科学与工程
点击上方「材料科学与工程」快速关注
材料类综合、全面、专业的微信平台


北京工业大学现“象牙塔腐败”,该校一名教授利用担任课题负责人的职务便利贪污科研经费18万余元。


近日,北京法院审判信息网公布了这一案例文书,涉嫌贪污的教授高立新被判处有期徒刑一年六个月,罚金十万元。


该案中,对科研经费使用方式是否构成贪污成为争议焦点之一。


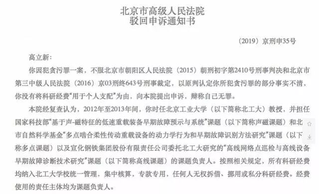
北京法院审判信息网公布的裁判文书显示,2012至2013年间,高立新在北京工业大学担任教授,同时担任国家科技部“基于声-磁特征的低速重载装备早期故障预示与系统”课题(以下简称声磁课题)和北京市自然科学基金“多点啮合柔性传动重载设备的动力学行为和早期故障识别方法研究”课题(以下简称多点课题)以及宣化钢铁集团股份有限责任公司(简称宣钢公司)委托北京工业大学研究的“高线网络点巡检与高线设备早期故障诊断技术研究”课题(以下简称高线课题)的课题负责人。


按照相关规定,所有科研经费均纳入北京工业大学校统一管理,集中核算,专款专用,任何人无权拆借、挪用或私分科研经费。经费使用的责任主体均为课题负责人。


法院裁判文书显示,2012年7月至2013年4月间,高立新利用担任声磁课题、多点课题和高线课题负责人的职务便利,先后与北京声华兴业科技有限公司(以下简称声华公司)、北京必创科技有限公司(以下简称必创公司)签订虚假合同,从北京工业大学账户套取科研经费共计186400元用于个人支配使用,已涉嫌贪污罪。


高立新对科研经费使用方式是否构成贪污成为本案争议焦点之一


在高立新看来,为了保证课题顺利完成,他先行垫付劳务性质费用,并非先套取后支付,后才获取科研经费以弥补垫付款项,套取的经费都用于给学生发放劳务费、支付外聘人员工资,主观上不具有非法占有目的。


此外,863计划专题课题结题延期资料可以证明,课题经费超过结题时间划拨到学校,导致课题延期,但是学校要求课题组完成预期科研任务,高立新提前垫付劳务费具有必要性,且高立新发放的劳务费并未超过应发劳务费的总额。


高立新还认为,套取科研经费的行为造成公共财物的实际损失是认定事实错误,学校的公共财物没有任何损失,劳务费的总额没有超过允许发放的数额。


但在法院看来,高立新作为课题组的负责人对该课题的劳务费额度及使用情况应当具有明确认知,应该严格按照主管部门批准的预算或者合同约定的预算支出科研经费。而在接受侦查机关调查期间,高立新曾多次供述均供称将套取的科研经费还用于归还个人债务、偿还信用卡欠款、支付房租等,且在案的相关书证亦能与高立新上述供述相印证。


同时,在案的多份证言均证明因该课题偏理论研究,人员所需不多,劳务费足够使用,进一步证明高立新没有垫付劳务费的必要。


高立新套取科研经费的行为是否造成公共财物的实际损失?


法院认为,高立新使用虚假合同从北工大账户内套取的涉案三笔科研经费,并利用学校关于固定资产登记备案方面存在的漏洞,进行虚假登记,致使北工大支付了相应资金后并无对应的固定资产实际入账。高立新虚构的技术服务合同实际上并未履行,北工大在没有得到技术服务的前提下支出相应款项,是公共财物的损失。


为此,一审法院、北京市朝阳区法院判决认定,高立新作为国家工作人员,利用担任科研课题负责人负责科研经费的使用职务便利,多次采用签订虚假合同的手段,从北工大账户内套取数额较大的科研经费用于个人支配,其行为构成贪污罪,应当予以惩处。


判决高立新犯贪污罪,判处有期徒刑一年六个月,罚金人民币十万元。同时,继续追缴违法所得十八万六千四百元,发还北京工业大学。


该案后经上诉、申诉,北京市高院于今年6月28日驳回申诉,维持原判。


科研人员违规套取经费是“痼疾”


近年来,有多位科研人员因违规套取科研经费涉嫌犯罪。


公开报道显示,2009年至2012年,安徽省环境科学研究院水研究所原所长陈云峰利用担任专项课题及成果示范工程负责人之便,涉嫌收受施工企业贿赂,并用虚假票据套取专项资金合计400多万元,被判有期徒刑14年,追缴非法所得。


2016年,济南天桥区法院对山东大学教授陈哲宇贪污一案作出宣判,判处陈哲宇有期徒刑四年。2017年,浙江大学原副校长褚健涉嫌贪污案一审宣判,褚健获刑三年零三个月。


在北京大学廉政建设研究中心副主任庄德水看来,科研人员违规套取科研经费现象在学界中是“痼疾”、“老毛病”,从行为来看,有的涉嫌违规,严重的则构成犯罪。


究其原因,庄德水认为,一方面是科研经费管理体制出了问题,“放管服”不够,导致有些学者使用科研经费“被迫”违规违法,例如,此前科研经费使用管理体制尚不完善,与我国科研进程发展不匹配,劳务费等标准制定过低,有些科研项目请不来有名的专家,导致一些学者用套取的方式弥补空缺。另一方面,也确实存在科研人员故意违规套取的情况。


也有律师撰文指出,科研经费管理存在问题还包括:科研存在不确定性,预算编制无法事先严丝合缝。随着项目推进,技术方案、技术路线发生变化,耗材、设备采购发生变动;科研经费报销项目规定过于严格,有些费用无法下账;科研经费下发不及时,科研经费使用不确定,科研人员垫资后报销不及时;科研人员劳务费、报酬需要激励。


不管主管还是客观,都应当按照科研经费的使用规范来执行,不能因为法律严格、或者与需求存在不匹配就采取违法方式。”庄德水称。


南都记者关注到,从中央到地方层面对科研经费使用中面临的一些过于僵化、不切实际需求等问题呈现“松绑”趋势。


2016年7月,中办、国办印发《关于进一步完善中央财政科研项目资金管理等政策的若干意见》从简化预算、经费比重、开支范围、科目设置等方面提出一系列的解绑+激励措施。


当月,最高人民检察院印发《关于充分发挥检察职能依法保障和促进科技创新的意见》,其中明确规定“要区分突破现有规章制度,按照科技创新需求使用科研经费与贪污、挪用、私分科研经费的界限”。


2017年7月13日,为加大对科研人员的激励力度,山西省政府办公厅发布文件规定,取消绩效支出比例限制。


在庄德水看来,“放管服”政策之后,科研经费新的管理体制也开始实行,间接经费比例提高,一些项目间接劳务经费可以达到50%以上,项目负责人也可以有更多经费支配权和使用权,科研人员腐败动机减少。


但“松绑”的同时也要对腐败“零容忍”,庄德水表示,对违法违规套取科研经费的行为仍然要依法惩处。(来源:南方都市报  文/刘嫚)               


对于科研经费的使用,

您有何建议或看法呢?


推荐阅读:

虚开发票套现,山大长江学者被50万绊倒

【免费下载】5款科研学术必备软件

博士生举报导师:捞钱上亿!导师终被抓

【技能】Origin快速处理XPS能谱数据

投稿、合作,点击此处

在看吗👇

登录查看更多
0

相关内容

人类接受高层次教育、进行原创性研究的场所。 现在的大学一般包括一个能授予硕士和博士学位的研究生院和数个专业学院,以及能授予学士学位的一个本科生院。大学还包括高等专科学校
 第八届中国科技大学《计算机图形学》暑期课程课件
专知会员服务
62+阅读 · 2020年3月4日
中科大-人工智能方向专业课程2020《脑与认知科学导论》
2019中国硬科技发展白皮书 193页
专知会员服务
86+阅读 · 2019年12月13日
排查中国千人计划学者,美对华科技限制再次升级
算法与数学之美
6+阅读 · 2018年9月19日
日媒羡慕中国或成AI领域第一大国:日本或落后一代人
人工智能机器人联盟
3+阅读 · 2018年1月21日
Revealing the Dark Secrets of BERT
Arxiv
4+阅读 · 2019年9月11日
An Analysis of Object Embeddings for Image Retrieval
Arxiv
4+阅读 · 2019年5月28日
Arxiv
8+阅读 · 2019年3月28日
Arxiv
3+阅读 · 2018年8月17日
Arxiv
6+阅读 · 2018年6月18日
VIP会员
Top
微信扫码咨询专知VIP会员